
激进的“闽系房企”福晟,由于高价拿地、短债长投风险,2019年便陷入债务危机。后虽与世茂合作纾困,但其债务危机仍然沉重。
01
评级下调
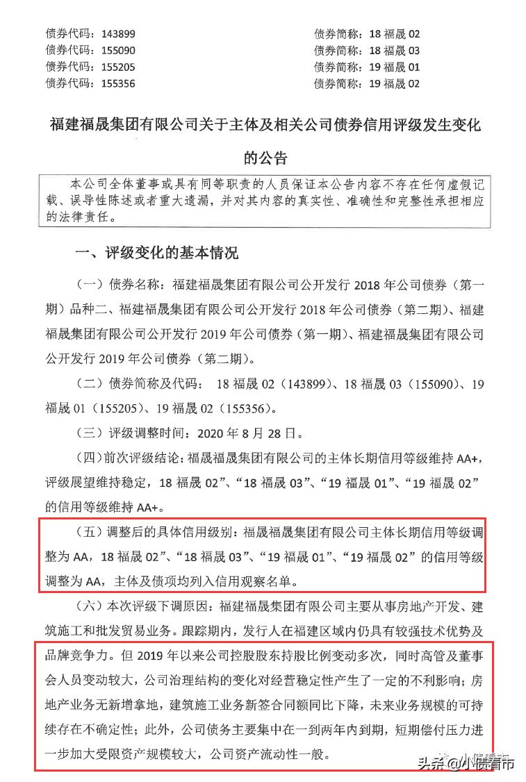
9月2日, 福建福晟集团有限公司 ( 以下简称“福建福晟集团” )公告称,其主体长期信用等级和“18福晟02”、“18福晟03”、“19福晟01”、“19福晟02”债券信用等级均由AA+调整为AA,主体及债项均被列入信用观察名单。

下调评级公告
评级机构认为,福建福晟集团控股股东持股比例变动多次,同时高管及董事会人员变动较大,公司治理结构的变化对经营稳定性产生了一定的不利影响。 2019年,福建福晟集团房地产业务无新增拿地,建筑施工业务新签合同额同比下降,未来业务规模的可持续存在不确定性。
《小债看市》统计,目前福建福晟集团存续债券12只,存续规模99.25亿,到期日主要集中于2021和2022年,债券集中兑付压力较大。

存续债券到期分布
众所周知,2019年福晟集团爆发债务危机,后虽有“白衣骑士”纾困,但其仍深陷债务泥潭。
02
700亿负债压顶
据官网介绍,福晟集团创建于1993年,是一家地产、建筑两翼协同,涉足金融贸易、物业管理等多元化领域的大型综合性企业集团。
福晟集团旗下拥有福建福晟集团、深圳福晟集团、福建六建集团等百余家下属子公司,员工达六千多人。

福晟集团官网
2019年以来,福建福晟集团控股股东持股比例变动多次,目前其控股股东为钱隆投资,持股比例为51%,穿透后公司实控人为自然人潘伟明,共计持股52.43%。

股权结构图
据克而瑞数据显示,2019年福晟集团以468.8亿操盘金额在房企中排名第61位;以370.9万平方米操盘面积排名第50名,位于百强房企之列。

克而瑞2019年数据
近年来,由于资产减值和毛利下滑等原因,福建福晟集团盈利能力明显下滑,陷入增收不增利怪圈。
2019年,福建福晟集团实现营业收入426.81亿元,实现归母净利润8.52亿元,经营性现金流由净流入转为净流出,净额为-26.89亿元,对债务和利息的保障能力较差。

实现净利润情况
在土储方面,2019年福建福晟集团拿地节奏放缓,无新增土地面积。
截至2019年末,福建福晟集团累计土储369.08万平方米,同比下降9.34%,未来房地产开发业务规模可持续性存在一定不确定性。
截至最新报告期,福建福晟集团总资产为913.95亿元,总负债706.64亿元,净资产207.32亿元,资产负债率77.32%,剔除预收款后的资产负债率68%,净负债率131%。
《小债看市》分析债务结构发现,福建福晟集团主要以流动负债为主,占总负债比为67%,债务结构待优化。
截至2019年末,福建福晟集团流动负债有470.06亿元,主要为其他应付款项和应付票据及应付账款,其一年内到期的短期负债有63.88亿元。
然而,相较于短期负债,福建福晟集团流动性明显不足,其账上货币资金只有31.84亿元,现金短债比为0.5,并且现金中有近半为受限资金不可动用,其短期偿债风险较大。
在备用资金方面,截至2019年末福建福晟集团银行授信总额为392.82亿元,未使用授信额度为247.77亿元,表面看财务弹性尚可。

银行授信情况
在负债方面,福建福晟集团还有236.58亿非流动负债,主要为长期借款175.75亿元,其整体有息负债有315.97亿元,带息负债比为45%。
在福建福晟集团有息负债中,一年内到期的有87.08亿元,1-2年内到期的有158.31亿元,其余2-3年和4-5年内到期的分别由39.23亿和31.35亿元,可以看出其短期债务到期压力较大。
有息负债高企,致使福建福晟集团2019年财务费用同比增长6%,利息支出高达6.56亿元,列入资本化利息21.31亿元,同比增长3.9亿元,对利润形成严重侵蚀。

财务费用情况
业绩下滑、流动性吃紧情况下,福建福晟集团偿债资金来源主要依赖于外部融资。
但从以上分析可以看出,福建福晟集团剔除预收款后的资产负债率、净负债率、现金短债中,有两项指标高于监管要求的“三道红线”,未来其再融资将受限。
在融资渠道方面,福建福晟集团渠道较为多元,除了发债和借款,其还有4次租赁融资,231次应收账款融资,39次股权质押融资以及6次信托融资。
值得一提的是,2019年福建福晟集团还获得政府补助2600万元,主要为土地价款递减销税额及总部经济奖励等,但这对其偿债来源影响较小。
另外值得注意的是,2019年福建福晟集团应收账款和其他应收款项数据飙升,分别由16.18亿元增长至37.3亿,58.21亿增长至125.67亿元,合计占流动资产的20%,主要为应收关联方往来款,且均不计息,存在较大资金占用风险。

应收账款和其他应收款情况
总得来看,福建福晟集团业绩下滑、流动性紧张,而其将在1-2年内集中到期的高负债如达摩克利斯之剑高悬于头顶,可以说债务危机后的福晟,还没有脱离危险期。
03
黑马失蹄
1993年,因广州筹建水电站,潘家原籍的土地也在征收范围内,补偿标准是每人5万元,按照全村千余口人计算,安置金接近5000万元。
但潘伟明兄弟发现,安置金无法满足村民的购房需求,于是他们建议村民将资金借给自己,成立房地产公司。等到安置房完工后,村民用房抵扣相应款项或者留在公司享受分红。

福晟集团董事长潘伟明
就这样,潘氏兄弟拿到了启动资金,房子建成后效果初显。
尝到甜头后,当时已是广东从化市最年轻镇长的潘伟明,毅然辞去公职,与其兄创建了广东云星集团,并先后开发了包括广州星河绿洲、夏日港湾在内的多个地产项目。
创业初期,潘伟明表现得很节制,对成本控制的风险意识特别强烈。
2003年,福晟集团成立,哥哥扛起了云星地产的招牌,而潘伟明则全身心投入福晟。
两年后,福晟集团斥资1亿多元,并购重组具有70年历史、产值20亿以上的福建六建集团,被业内视为“蛇吞象”的经典案例。
也是从那时起,上市成为潘伟明的目标。
2015年前后,为了上市,福晟逐渐开启规模化扩张之路,通过凶猛的并购拿地,囤粮拓储。
2017年,福晟以1358.8万平方米新增土储成绩,和融创、恒大、碧桂园、万科等龙头房企一起出现在前十名的位置上。
同时,福晟高价拿地、“短债长投”的融资模式,为日后的危机埋下了隐患。
2018年,房地产调控政策出台,楼市遇冷项目去化困难,让本就资金紧张的福晟流动性迅速恶化。2019年下半年,福晟股价闪崩、裁员一半、申请破产被拒等消息弥散开来。
流动性危机下,福晟开始出现债务逾期。2019年8月,福晟集团与钜派投资共同发起的“钜福光晟并购专项基金”逾期未兑付。
债务危机爆发后,不少金融机构要求福晟提前还款,甚至出现抽贷现象,这使得危机中的福晟越陷越深。
于是,今年1月福晟与世茂集团达成合作,并推出“世贸福晟”合作平台,合作范围包括其千亿可售资源,以及近4000亿旧改存量货值,这被业界称为房地产历史上规模最大的并购案之一。
然而,半年后世茂所表明的入局,却并没有实际持股福晟,而福晟复杂的债权债务,世茂也并未真正重组与清理。
目前,福晟危机重重,其被执行人信息多达数十条,法律诉讼不断,并且多只福晟系基金出现延期,项目交付延期,员工跟投债务也没有解决。

被执行人信息
“白衣骑士”不能救福晟于水火,“合作”也并未能将世茂于福晟的权责一致。曾经的业界黑马、有着千亿梦想的福晟,如今落地一地鸡毛,输就输在了“激进”二字上。