




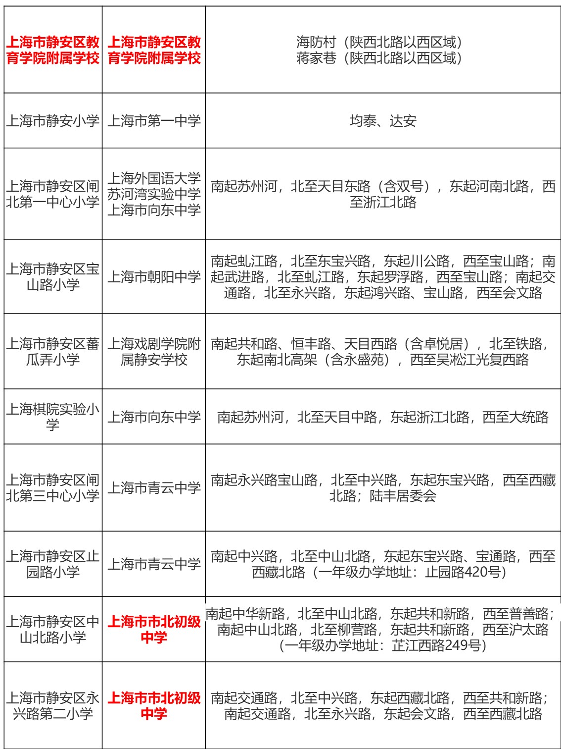
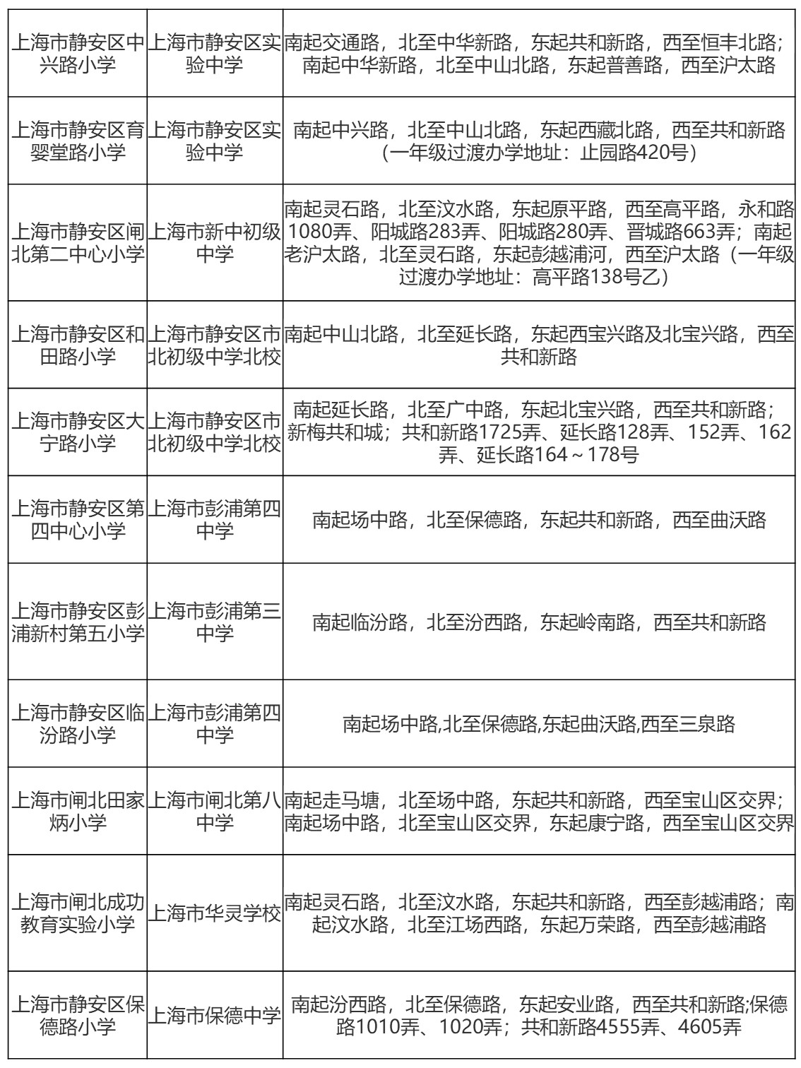
本期,枫叔带大家一起了解一下静安区的公办小学和初中对口情况,以及具体对应到的小区地址,如果有购房需求,可供参考。
首先说明一下,图中标红的小学和初中是枫叔根据各方信息评估的本区公办T1梯队的学校,并不是一个官方标准,仅供参考。
静安区的整体政策还是比较简单的,小升初以一对一的学籍对口为主。少数几所学校存在一对多的对口,需要电脑派位。
在合并了老闸北之后,静安区整个的好学校数量还是不少的,所以可选的组合也是很多的。双一梯队的组合有静教院系可以选,一二梯队混搭中的一师附小-市西/同济或者闸北实验-风华的组合也都很不错。一三梯队的组合也可以考虑,比如中山北路-市北这样的,毕竟市北理科班的竞争力还是很不错。
总结一下,静安区的公办教育资源分布的相对还算是比较均匀的,各个板块都有一些不错的学校组合可以选择,就是价格上都不算便宜,大家还是要根据自身需求,谨慎选择。当然了,静安区在民办学校资源上,相对薄弱一些,公民同招后,这个趋势可能会更加明显。