栖霞区
小学招生
【公办小学招生 】
入学对象
儿童入小学需年满6周岁(即2011年9月1日至2012年8月31日期间出生)。任何学校不得以任何理由招收不足6周岁的儿童入学。适龄儿童确因身体状况等原因需要延缓入学的,其父母(或其法定监护人)应当提出申请,提供二级以上医疗机构出具的医学诊断证明,由区教育局审核批准。特殊儿童入学年龄可视不同情况放宽到7周岁或8周岁。
招生办法
(滑动看全文)
(1)按施教区免试就近入学。施教区内适龄儿童父母(或其法定监护人)应于5月12日至13日,在施教区小学办理新生入学报名手续。报名登记时须出具父母(或其法定监护人)及适龄儿童的户口簿、房屋产权证及预防接种证等有关证件。逾期未办理报名手续的,由区教育局统筹安排。
2018年,全区新增南京市晓庄小学,南京市晓庄第二小学两所小学;南京市栖霞区摄山星城小学分两个校区分别招生;南京市宁燕外来工子弟小学、南京市栖霞区化纤厂小学停止招生。
南京市晓庄第三小学正在规划待建,在该校区建成之前,施教区内符合入学条件的新生,由南京市晓庄小学代招。
栖霞区实验小学前塘路校区正在筹建过程中,在该校区建成之前,施教区内符合入学条件的新生,可在栖霞区实验小学尧化街校区、栖霞区实验小学尧佳路校区和栖霞区实验小学尧辰路校区中任选一所学校就读。
(2)热点学校空余学额电脑派位。区教育局将采取控制热点学校招生规模、空余学额实行电脑派位等方式,确保2018年义务教育招生入学工作符合上级相关规定。
符合正常入学条件并有参加电脑派位意愿的本区户籍适龄儿童可由其父母(或其法定监护人),于6月3日至4日在施教区小学填报电脑派位志愿。逾期未报名的,不予补报。外来务工人员随迁子女不实行电脑派位入学。
(3)符合政策照顾对象适当照顾。根据南京市相关规定,烈士子女;因公牺牲的军人和警察子女;驻边疆国境的县(市)、沙漠区、国家确定的边远地区中的三类地区和*队军**确定的特、一、二类岛屿部队现役军人子女;全国劳模及对我区经济社会发展做出重要贡献人员的子女入学给予适当照顾。
特殊儿童
认真贯彻《中华人民共和国残疾人教育条例》和《南京市残疾儿童少年随班就读意见》精神,积极接纳具有一定学习能力和自理能力的特殊儿童少年入学,严格做到“零拒绝”。充分发挥省市随班就读资源教室的作用,积极做好特殊儿童教育工作。
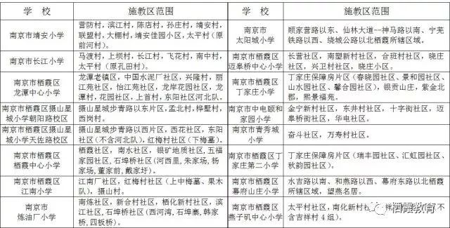
施教区范围
【民办小学招生 】
民办小学实行免试按计划招生,不得采用统一笔试或者任何变相形式的统一知识性考试选拔生源,不得超计划招生。招生方案由区教育局审核,报市教育局备案。
日程安排 及联系方式

4月13日前,公布《栖霞区2018年小学招生入学工作实施办法》。
4月20日前,民办小学招生简章、面谈方案报区教育局审核备案。
4月23日至5月4日,民办小学完成报名登记等工作。
5月5日,公办小学发布招生通告。
5月5日至6日,民办小学组织招生面谈工作。
5月12日至13日,小学新生报名登记。
5月25日前,公布实行电脑派位的热点公办小学名单和电脑派位计划。
6月3日至4日,小学新生填报电脑派位志愿。
6月23日上午,区内热点公办小学电脑派位。
6月24日前,民办小学录取结束。
6月24日,开通网络查询电脑派位结果。
7月1日,符合政策条件的外来务工人员随迁子女入学审核登记。
8月10日前,各小学发放入学通知书或公布新生名单。
招生咨询电话:85570460
招生监督电话:85664178
初中招生
招生对象
①毕业生户口随父母(或其法定监护人)一方在施教区常住,另一方是不在南京市工作的现役军人、在外地工作、务农或出国定居的;父母离异,毕业生户口随法定监护人(有产权证)在施教区常住的。
②毕业生户口随祖父母或外祖父母在施教区常住的,父母双方均为不在南京市工作的现役军人或公派出国工作的专家、技术人员。
③毕业生户口自出生之日起随父母落在祖父母或外祖父母处,父母双方均未购买或分配住房,实际常住且户口从未迁移的。
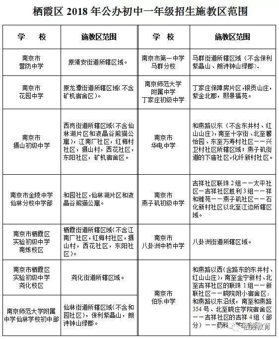
施教区范围
【公办初中招生 】
1
按施教区免试就近入学。符合入学条件的本区户籍应届小学毕业生,在本区小学就读的由现就读小学组织升学报名;在外区就读的在区招生办公室进行升学报名。应届小学毕业生学位派定后,须在规定时间持《公办初中义务教育学位通知单》,到指定的学校报到。逾期不报到的,作自动放弃处理。
2
热点学校空余学额电脑派位。区教育局将采取控制热点学校招生规模、空余学额实行电脑派位等方式,确保2018年义务教育招生入学工作符合上级相关规定。
3
符合政策照顾对象适当照顾。根据南京市相关规定,烈士子女;因公牺牲的军人和警察子女;驻边疆国境的县(市)、沙漠区、国家确定的边远地区中的三类地区和*队军**确定的特、一、二类岛屿部队现役军人子女;全国劳模及对我区经济社会发展做出重要贡献人员的子女入学给予适当照顾。
【民办初中招生 】
民办初中实行免试按计划招生,不得采用统一笔试或者任何变相形式的统一知识性考试选拔生源,不得超计划招生。当民办初中报名人数超过招生计划数时,实行电脑派位和自主招生两种形式, 2018年电脑派位和自主招生比例仍为2:8 。
义务教育学位派定后,有择校需求的本区户籍应届小学毕业生,在本区小学就读的于6月10日至11日在毕业小学领取电脑派位志愿表,在规定招生范围内的民办学校、南京外国语学校和区内电脑派位公办初中校中选择一所学校填报电脑派位志愿;在外区小学就读的本区户籍应届小学毕业生同时在区招生办公室进行择校报名。逾期未报名的,不予补报。外来务工人员随迁子女不实行电脑派位入学。已被特色学校录取的特长生不再参加义务教育学位的派定和择校报名,其他学校也不得录取。
日程安排及联系方式

4月13日前,公布《栖霞区2018年初中招生入学工作实施办法》。
4月20日前,民办初中招生简章、面谈方案报区教育局审核备案。
4月20日至21日,跨区就读的小学毕业生回户籍所在区教育局指定地点报名登记。
4月23日至5月4日,民办初中完成报名登记等工作。
5月25日前,公布实行电脑派位的热点公办初中名单和电脑派位计划。
6月10日至11日,小学毕业生升学报名和填报电脑派位志愿。
6月20日前,民办初中完成面谈工作。
6月21日,公办初中上报招生有关材料。
6月23日上午,南京外国语学校、民办初中和热点公办初中电脑派位。
6月24日,开通电脑派位结果查询电话。
6月29日,发放《公办初中义务教育学位通知单》。
7月1日,符合政策条件的外来务工人员随迁子女入学审核登记。
7月20日,公办初中学生报到。
招生咨询电话:85570460
招生监督电话:85664178
附:部分学校学区划分 1、南京师范大学附属中学仙林学校小学部
南师附中仙林学校小学部位于栖霞区文范路1号,该小学1到4年级共14个班,5、6年级各7个班。

属于该学校学区的小区有亚东城、东方天郡、保利紫晶山、朗诗钟山绿郡、仙龙湾、赛世香樟园、康乔圣菲、栖园,咏梅山庄,依云溪谷、仙林新村、仙鹤山庄、听泉山庄、金陵家天下、山水风华、汇杰文庭、东墅山庄、三味公寓、恒基玲珑翠谷、沁兰雅筑、香溪月圆、万山庭院、新城尚东区、山水名筑、中豪花园、丽景雅苑、仙鹤公寓、英郡华府等。
周边的部分二手学区房近期均价如下:

2、南师附中仙林学校小学部南邮校区
南邮小学为南师附中仙林学校小学部的分校,在高科荣域对面,为1—6年级“六轨制”的标准,共设置36个班。
该小学周边的小区主要是高科荣域、中天铭廷、鸿雁名居、诚品城等。
周边的部分二手学区房近期均价如下:

3、南京市金陵小学
金陵小学位于南大和园旁,靠近南大仙林校区站,目前6个年级共计60个班,是目前仙林片区规模最大的小学。

4、南京市金陵小学仙林湖校区
金陵小学仙林湖校区目前还尚未投入使用,但是校舍已经基本建设完毕, 预计今年4月正式投用,5月份发布招生公告。
仙林湖小学规划36个班,为金陵小学仙林湖分校。 目前划分在学区之内的小学生都暂时在金陵中学仙林分校上课过渡。 最新学区划分:仙林湖片区,液晶谷熊猫公寓。

仙林湖小学学区二手房挂牌价:

再来看初中学区的划分,今年与2017年相比没有变动。
5、南京师范大学附属中学实验中学
南师附中靠近学则路地铁站,三个年级,初一为10个班,初二为9个班,初三为8个班。
该学校2018年学区范围为:仙林街道所辖区域(不含和园社区),保利紫晶山,朗诗钟山绿郡。
包含:亚东城,东方天郡,保利紫晶山,诚品城,仙龙湾,赛世香樟园,栖园,鸿雁名居、栖园、雁鸣山庄、朗诗钟山绿郡、康桥圣菲、依云溪谷、仙林新村、仙鹤山庄、咏梅山庄、听泉山庄、金陵家天下、山水风华、南师大茶苑、汇杰文庭、东墅山庄、三味公寓、恒基玲珑翠谷、沁兰雅筑、香溪月圆、山居十六院、万山庭院、新城尚东区、山水名筑、中豪花园、丽景雅苑、英郡华府、仙鹤公寓、高科荣域、中天铭廷、鸿雁名居、诚品城、羊山湖花园、南师大茶苑等
6、金陵中学仙林分校初中部
金陵中学仙林分校初中部位于仙林大道177号,万达茂对面,学区范围涵盖和园社区,仙林湖片区和液晶谷熊猫公寓,两个金陵小学生源毕业后都会到这个初中读书,目前仙林湖小学学生在这个学校读书。
学区包括: 南大和园、保利罗兰香谷,万科金色领域,高科荣境、金地湖城艺境、保利罗兰春天、新城香悦澜山、万达茂、星叶枫情水岸等。

(来源:南京发布、安家城东)