《有理数》是中学数学的第一个单元,其重要性不言而喻,但是有很多同学对一些新的概念和知识点吃得不透,尤其是数轴,绝对值,一定要弄清楚本质。考试千变万化,万变不离其中,本单元紧紧围绕这10个常见考点展开,只要厘清思路,把握好各个概念之间的联系和区别,就能得心应手,轻松应对考试!
有理数
常见考点:

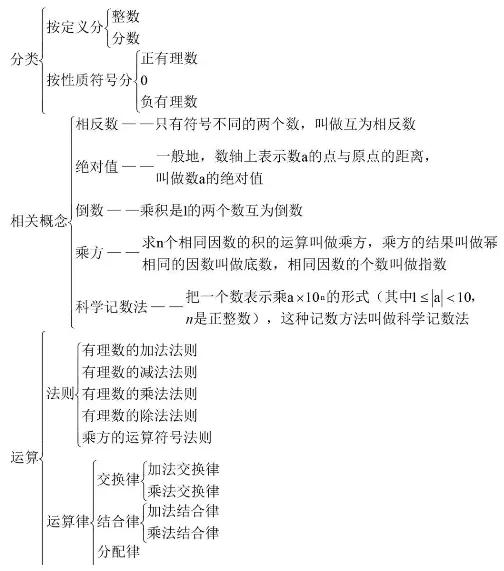
有理数知识点结构图









《有理数》是中学数学的第一个单元,其重要性不言而喻,但是有很多同学对一些新的概念和知识点吃得不透,尤其是数轴,绝对值,一定要弄清楚本质。考试千变万化,万变不离其中,本单元紧紧围绕这10个常见考点展开,只要厘清思路,把握好各个概念之间的联系和区别,就能得心应手,轻松应对考试!
有理数
常见考点:

有理数知识点结构图








