7月13日,33岁的杭州女网红小冉因抽脂感染去世。
据相关媒体报道,小冉于5月2日在杭州华颜医疗美容医院进行吸脂填充手术。
5月4日,她因术后皮肤溃烂、器官衰竭转入ICU抢救。
两个月后,小冉由于全身感染造成多器官衰竭,抢救无效,宣告死亡。

华颜医疗美容医院本身是在市场监督管理局注册的合法机构。杭州卫健委在进行事件评估后,认为院方存在「术前缺乏认识、术中操作不当、术后观察处理不及时等过错」,将事件定性为医疗事故,由院方承担全部责任。图为本次涉事的杭州华颜医疗美容医院。
图片来源:知乎
这次事件一经曝光,很快登上了各大社交平台的热搜榜,再次引起了人们对医疗美容行业的关注,杭州卫健委也在两天内发布了相关通告。

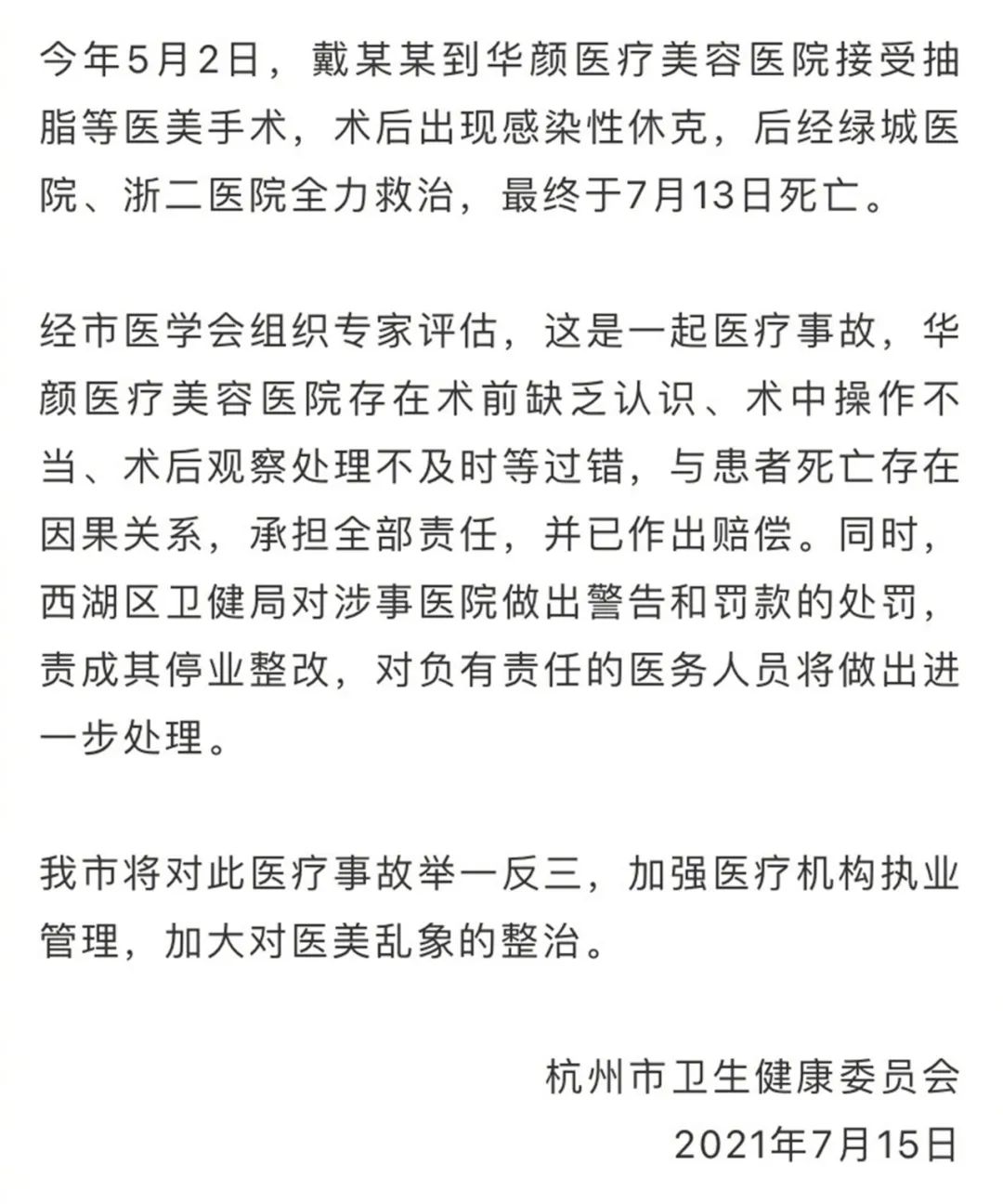
7月15日,杭州卫健委发布了关于华颜医疗美容医院医疗事故初步调查情况的通报全文。
图片来源:杭州市卫生健康委员会
事实上,多年来,国内的医美行业一直处于表面繁荣、背后混乱的局面中。
艾瑞咨询( 成立于2002年的一家市场调研机构 )发布过一份《2020年中国医疗美容行业洞察白皮书》( 以下简称《白皮书》 。
《白皮书》中指出:
「2013-2017年,行业高速发展,大量机构涌现,且受网红文化影响,消费者需求爆发。」
「2019年中国医疗美容市场规模达到1769亿元,增长率放缓至22.2%;2019年中国医美用户1367.2万人,预测2023年医美用户达2548.3万人。」
国内医美行业在2018年前迅速发展;2018年,总体增速开始放缓;2020年,由于疫情打击,整个行业也受到了不小的影响。
不过从数字角度看,有越来越多的用户参与其中,医美行业看起来依然呈现出一片繁荣的态势。
可在光鲜的繁荣背后,是极浓重的黑色阴影。
根据《白皮书》的统计,截止到2020年,国内各类医疗美容机构大约有不到10万家。
而这10万家医美机构当中,真正具有合法医疗美容资质的机构有多少?
数字非常惊人——只有大约1万3千家,占全部医美机构的14%。
也就是说,全国有超过8万家开展医疗美容项目的机构都是非法的。
平均每7家医美机构当中,只有1家合法。
这个比例高到令人瞠目结舌。
然而,在资质合法的医美机构当中,还有大约2000家( 约占合法医美机构的15%,全部医美机构的2% )是在经营超出自身合法项目以外的项目。
简单来说,这2%的机构本身的存在合法,可做的医美项目超纲了,项目不合法。
按照国家规定,不同等级的医疗美容机构所能开展的医疗美容项目不同。

各级别医疗美容机构的项目资质。
图片来源:2020年中国医疗美容行业洞察白皮书. 艾瑞网. 2020-05-19.
一家医美诊所,只能从美容外科、美容皮肤科、美容牙科、美容中医科四类科室中选择两类开设。
如果开设了美容外科,那么能开展的只有割双眼皮、隆鼻、毛发移植这样的一级项目。
隆胸、矫正鼻子这样的二级项目,至少是医疗美容门诊才能开设。
三级项目( 如面部削骨、抽脂肪 )则必须由正规医疗美容医院开展。
然而,在1万3千多家合法医美机构中,医疗美容诊所占38.0%,医院中的医疗美容门诊占32.9%,医疗美容医院只占29.1%。
占据了大量市场,而没有开设整形外科的医美诊所,按规定只能进行按摩理疗或牙齿美白,却为了牟取更高的利益在给客人割双眼皮;根本没有三级项目资格的医美诊所为了增加收入,不断开展抽脂、削骨手术。
类似的情况比比皆是。
用一句「 违法行为猖獗 」来形容这种情况丝毫不过分。
此外,除了大量机构不合法,不合法的从业医师数量同样庞大。
按照行业标准计算,在非多点执业的情况下,上述1万3千家医美机构所需的医生为10万多名。
那么当下医美行业实际合法的从业医师数量有多少?
《白皮书》给出的数字是3万8千名,其中还有部分是多点执业。
合法医师在所有医师中的比例仅占28%。
这么大的医生缺口给了大量自称是「 专家 」的人趁虚而入、非法行医的机会。
依据中国整形美容协会( 简称「中整协」 )的统计,医美行业的非法从业者人数至少在10万以上。

《中华人民共和国刑法》第三百三十六条规定,非法行医罪,是指未取得医生执业资格的人擅自从事医疗活动,情节严重的行为。情节严重的处三年以下有期徒刑、拘役或者管制,并处或单处罚金;严重损害就诊人身体健康的,处三年以上十年以下有期徒刑,并处罚金;造成就诊人死亡的,处十年以上有期徒刑,并处罚金。
图片来源:Sohu
正规医生数量不足,是非常棘手的问题。
医美行业来钱太快、收益太高。可一名正规医生的培养至少要经过5年的本科,如果再读3年硕士、3年博士,周期就更长了,根本难以满足行业缺口。
面对这一问题,中整协提出联合整个医美行业的力量,在5年内培训5万人次的意向转科医师。
这在一定程度缓解了医生的缺口,但依然难以彻底解决医生不足的难题。
况且,不仅整形美容医师有缺口,麻醉医师的空缺更加巨大。
按照中国医师协会麻醉学医师分会的计算,中国麻醉医师缺口近30万。
如此巨大的缺口下,能分配到医美行业的医师数量就更不乐观。
当需要手术时,进行麻醉的医生却没有麻醉执业医师资格,风险是可以预见的。
据麻醉学医师分会估计,公立医院医疗美容麻醉致死概率约为十万分之一,民营机构美容麻醉致死概率大约是千分之一,差额是实实在在的100倍。
除了医生的问题外,医美行业还面临假药和假设备的困扰。
依据艾瑞咨询的数据,目前市面上流通的医美相关针剂当中,正品率只有33.3%,其余都是水货或假货。
一支真药剂,两支假药剂,药剂便以这样的比例流入了消费者市场。
对于药品的*私走**和造假,国家当然一直在严打,可假药数量过多,且药剂本身比较隐蔽、易携带。如果再通过用正品包装盛放假货的方式流通,就更加难以查处。
假设备则大多存在于非法的「 黑医美 」当中。
全世界的医美光电设备基本上被赛*龙诺**( Syneron )、飞顿( Alma Lasers )、赛诺秀( Cynosure )、科医人( Lumenis )四家公司垄断。
它们的光电设备均属于医疗器械,受到国家的严格管控,禁止随意流通,只有正规的医美机构才能从厂商处拿到有编码的设备,而且每一台都价格昂贵。
因此,对于非法医美机构来说,它们既没有资质也没有财力购入正规设备,只得使用假货来以次充好。
这几大问题导致的结果是什么?
是医疗事故的高发。
据艾瑞咨询研究院统计,2019年,国内正规医美机构的用户数量在400万以上,因医美致残、致死的人数低于4000,致残、致死率小于千分之一。
非法医美机构的用户数量数倍于正规机构,大约有1000到1200万,其中因医疗不当致残、致死数量的人数低于10万,致残、致死率小于百分之一,是前者的10倍。
且不少「 黑医美 」消费者在诊疗过程中出现问题,回过头来想要投诉报案时,却发现医美机构早已卷款跑路,维权无门。
这种情况下,绝大多数人实在无法将自己的身体放心地托付给医美机构,也难以给整个医美行业一个非常积极的评价。

2020年6月,北京市石景山区执法人员对黑医美进行查处。
图片来源:Sohu
医美行业今日乱象,归根到底,是因为「 市场化 」惹的祸吗?
恰恰相反。医美行业之所以出现乱局,正是由于市场化不够所导致的。
如今的医美行业与十年前不同,已是一个每年有着1500万用户,且用户数仍在快速增长的裂变行业。
这样的行业崛起必然涉及到一个重要问题——供求关系的平衡。
15%的医美机构合法,85%非法,这说明的不仅仅是行业监管仍需加强,更可以在一定程度上说明,医美行业处于供不应求的态势。
正是由于合法的医美机构数量不足,供给远远小于需求,故而大量非法机构便看准了这个机会,趁机踏入医美行业,想要分一杯羹。
而大量医美机构非法,除了可能与上文中提到的「 医生培养周期长 」、「 正品设备价格昂贵 」等行业问题相关外,还与「 医疗准入管制 」有关。
我国的医疗准入非常严格,针对医美行业,就有《医疗美容服务管理办法》《医疗美容机构、医疗美容科室基本标准》和《医疗美容项目分级目录》等作为行业标准,对合法医疗单位的审批有着极严格的管制。
这样的限制是本着为人们生命健康负责的态度,出发点当然是好的。
可随着经济发展,人们需求的提升,这样的管制逐渐导致了一些问题。
由于管制极其严格,审批周期长,大量机构无法拿到合法资质。
因此,形成了「 人们对医美的需求增大 」→「 大量医美机构涌现 」→「 管制严格,相当一部分机构得不到合法资格 」→「 人们的需求得不到满足 」→「 很多人为了满足需求前往非法机构 」的情况,一定程度上导致了非法假货的乱象。
对生命的负责,并不意味着要加强医疗行业的数量管制,而是在保证医疗安全的前提下,让更多更好的医美机构能够合法进入行业,增加供给,医美行业通过有效地竞争,将劣质的医疗机构排出市场。
重估医美行业,让医美机构相互竞争,是解决医美乱象的第一剂良药。

消费者在很多时候并不清楚所面对的医美机构与医生是否正规合法。图为一位女士正在向某医美机构的医生进行咨询。
图片来源:大众网
第二剂,则是对多元审美与医疗整容的包容和接纳。
爱美之心人皆有之,但在当今这个消费时代,在各类美妆、服饰、文娱产品的轰炸下,人们对外貌的关注被无限放大了。
不管是男性还是女性,普遍都有着一定程度的「 容貌焦虑 」。
特别是女性「 瘦的同时胸大臀翘 」、「 白成一道光 」更是成为一种风潮,由此甚至导致 很多女性因为觉得自己不够瘦、不够白、身材不够符合这种单一审美,从而焦虑愈发严重。
《中国青年报》在2021年2月对全国2063名高校学生进行了调查,结果显示:
「59.03%的大学生存在一定程度的容貌焦虑。其中,男生(9.09%)中严重容貌焦虑的比例比女生(3.94%)更高,而女生(59.67%)中度焦虑的比例高于男生(37.14%)。」
面对容貌焦虑,很多人选择对自己的容貌进行改造,以此来克服焦虑感,于是便一脚踏入到了医美整形的领域当中。
本次不幸亡故的网红小冉很可能就是如此。
她本人并不胖,但还是进行了「 腰腹部抽脂修复 」、「 双上臂抽脂 」与「 自体脂肪隆胸 」的手术,术中出现问题,酿成了悲剧。
据《白皮书》统计,国内医美用户有53.4%最初体验医美项目的原因之一便是「 变美能够让自己更快乐 」,49.6%( 调查问卷中初次体验原因可多选 )的用户则是出于「 改善自身外貌/身材的缺点 」的目的。

2020年中国医美用户最初体验医美项目的原因。
图片来源:2020年中国医疗美容行业洞察白皮书. 艾瑞网. 2020-05-19.
而这些用户当中,必然会有不少人出于个人经济、机构宣传、周围人影响等因素,在知道或不知道的情况下,前往非法医美机构就诊。
此外,难以否认的一点是,国内舆论对医美的看法整体比较消极,对于「 整容 」二字的态度是轻视乃至鄙夷的。
很多消费者在一边承受医美高风险的同时,还要承担来自亲戚朋友和社会舆论的指指点点。
在这种情况下,一些人为了不让身边人知道,会抱着侥幸心理,选择较为隐蔽的「 黑医美 」。
然而,这却是用「 安全 」换来的。
每个人都想让自己变得更美,这没有错,可到底要选择怎样的方式来变美?又需要何种样子的美?
对于女性来讲,只有白皙、纤细和前凸后翘才是美吗?
答案是否定的。
为了某种单一的美丽而将自己的身体交予「 黑医美 」,完全不值得。

如果有朋友要去医美机构,请不要贪图便宜,一定要详细地查询医疗机构的资质和经营项目,确保机构本身和经营项目都是合法的。主治医生的情况可通过登录中国政府网或卫健委官网进行查询,只要输入省份和医师的名字,便能查询医生执业资质及执业范围。图为卫健委医生执业注册信息查询网站。
图片来源:中国政府网
我们可以看到,医美的问题不仅仅是个体的问题,更是整个社会的问题。
对于医疗美容安全的重视,对于医疗整容需要的理解,对于审美单一文化的改变,对于个人隐私的保护,全社会都需要在这些方面做得更好。
医疗美容行业的发展,依然任重而道远。