
“保险+养老社区”的模式下,泰康保险如何平衡供给和需求?
《中国科技投资》杨永洁
泰康保险集团股份有限公司(以下简称“泰康保险”)在国内22个城市布局高端养老社区“泰康之家”,住户交付一定金额押金或投保指定保险,进入排队系统后,1-3个月方可入住。泰康保险业务员及客服人员向记者表示,用户也可投保多款指定保险产品,且投保保费超200万元,即可立即入住该高端养老社区。
泰康之家为泰康保险于2009年引入的国外持续照料退休社区模式,定位高端养老。武汉科技大学金融证券研究所所长董登新表示,高端养老社区虽为必要,但不宜过多,针对95%甚至以上的养老服务,目前仍属于大众化的普惠需求,即社区养老和居家养老,保险公司应大力发展。
以高端养老社区吸引投保
近年来,国内多家保险公司纷纷在全国布局养老社区,其中,泰康保险养老社区“泰康之家”为国内第一个险资企业投资试点的养老社区,目前已在22个城市布局。记者以客户身份参观泰康之家上海申园时,工作人员介绍泰康之家定位为高端养老社区,其中包含各项休闲文娱、医疗保健、公共设施等服务。
泰康之家客服人员还向《中国科技投资》记者介绍道,住户在满足年龄要求(男60岁以上,女55岁以上)的基础上,符合财务条件、健康条件及照护等级评估后方可入住。泰康之家上海申园某市场经理向记者表示,上海申园住户入住前需缴纳押金,即20万元入门费和购买50万元-300万元不等的“乐泰卡”,住户退住后入门费及乐泰卡金额将全部返还。该市场经理进一步解释,乐泰卡可理解为会员卡等级,乐泰卡缴费金额越高,对应月费越低。除餐食费外,月费包含几乎所有社区内服务。

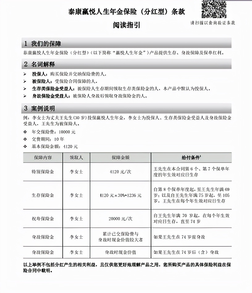
*泰康之家上海申园户型价格及入门标准,市场经理提供
根据官网显示,泰康之家养老社区的入住途径有两种,一种为上述押金模式,条件达标后便可申请入住,满足年龄要求且短期内有入住需求的老年人可选择这种;第二种是购买泰康人寿幸福有约保险计划,即可申请获得该养老社区的保证入住权。
值得注意的是,记者致电泰康保险客服,其回复道,目前对接泰康之家养老社区的保险产品有“泰康财富智赢2020”“泰康智赢人生2020”等多款保险产品,若用户保费达200万及以上,即可入住养老社区。另有泰康保险销售业务员向记者介绍,用户可购买“康乐一生”“赢悦人生年金保险产品计划”“岁月有约养老年金保险”三款保险产品,保费超过200万即可保证满足年龄的用户立即入住养老社区。综上所述,尽管入住养老社区需要购买的保险产品存在差异,但是保费需达到200万却是一致的。



*部分可选保险截图
据泰康保险工作人员介绍称,上述保险产品类型均为年金保险,其年金险收益与养老社区所收取费用并无关系。以“岁月有约养老年金保险”为例,其为分红型年金保险,保险金起领年龄为60岁,生存保险金受益人每月可领取基本保险金额1万元。
除上述产品外,泰康保险在售保险产品中仍有少数保险可对接养老社区,但该工作人员补充道,由于该养老社区名额有限且为高端社区,并非用户购买公司内任一养老保险产品便享有入住权。
上述市场经理还向记者表示,目前上海申园一期已无空房,二期位于一期对面,暂定今年10月底开园,届时可交付押金预约进入排队系统,按照以往经验来看,住户需排队1至3个月方可入住。因此,即使用户购买了满200万元的保险产品也无法立即入住养老社区。
针对已缴纳足额保费却仍无法及时入住的用户,该市场经理表示,用户均需进入排队系统进行排队选房,“排上了才能住”。
在黑猫投诉平台上,曾有用户投诉泰康保险业务员以养老社区向客户推销保险产品,承诺用户投保总保费达到一定金额即可入住泰康之家燕园(位于北京),但实际情况并非如此。

*某消费者投诉诱导投保,截图自黑猫投诉
2021年7月,《消费者报道》基于微博投诉、黑猫投诉、消费保等投诉平台的3.4万多条投诉数据,整理16家保险企业的服务评价情况,从诱导投保、服务态度、合同问题、电话骚扰、虚假宣传、理赔纠纷等6个维度对保险服务进行评价。结果显示,16家保险机构中,泰康保险居首,被投诉超1万次;投诉类别上,诱导投保问题占全部投诉的41.5%。
针对上述情况,记者致函泰康保险,截至发稿,未获回复。
普惠型养老机构缺乏
泰康之家为泰康健康产业投资控股有限公司(以下简称“泰康健投”)旗下养老社区品牌。据天眼查显示,泰康保险持有泰康健投100%股份。2009年11月19日,原保监会批准泰康保险提出的养老社区股权投资计划,泰康保险成为首家获得养老社区投资试点的险资企业。自此,泰康保险开启“保险+养老社区”的基本运作模式。
针对保险公司布局养老社区的情况,全联并购公会信用管理委员会专家安光勇向《中国科技投资》记者分析道,“随着我国步入老龄化社会,养老相关领域变成一个风口,且社区也是被互联网领域所追逐的热门风口之一。”安光勇补充道,从保险公司的角度看,其之前的不少保险产品及项目均与养老相关;另外,老年人虽已退休,但部分老年人仍为高净值群体,亦存在许多商机。
董登新告诉《中国科技投资》记者,国内的保险公司开办养老机构即退休社区,基本为模仿美国“*阳城太**”,该退休社区布局于一个单独的地理位置,除工作人员外,均为55周岁以上老人。根据泰康之家官网资料显示,其引入美国持续照料退休社区模式,为住户提供独立生活、协助生活、专业护理、记忆照护四种生活服务。
泰康之家目前规划总地上建筑面积约333万平方米,可容纳约6.2万名老人,规划超4.3万个养老单元以及约2100张医疗床位。值得注意的是,根据国家统计局、民政部发布的数据,截至2020年底,全国机构养老床位为483万张。根据七普数据,2020年,60岁及以上人口超2.6亿,其中3%的60岁及以上老人最终会选择入住养老机构,静态需求仍将达到783万张,远高于目前的供给水平。
董登新表示,国内最大规模的退休社区基本由保险公司开办,如泰康保险等保险公司,其服务于高端人群,“从养老机构来看,一是主要满足高收入人群的养老需要,另一方面是满足失智失能老人的养老需求。上述养老机构对高收入等人群是有必要的,满足个性化的需求,但是高端养老社区,不宜过多。”
“目前多家央企及保险公司在全国范围内布局高端养老社区,或存在重复性,将导致高端养老社区供给大于需求,比如像泰康之家,需要有200万的保单,才能有入住资格,尽管现在有所降低,但是门槛依然很高。”在董登新看来,针对95%甚至以上的养老服务,目前仍属于大众化的普惠需求,即社区养老和居家养老,保险公司应大力发展。