
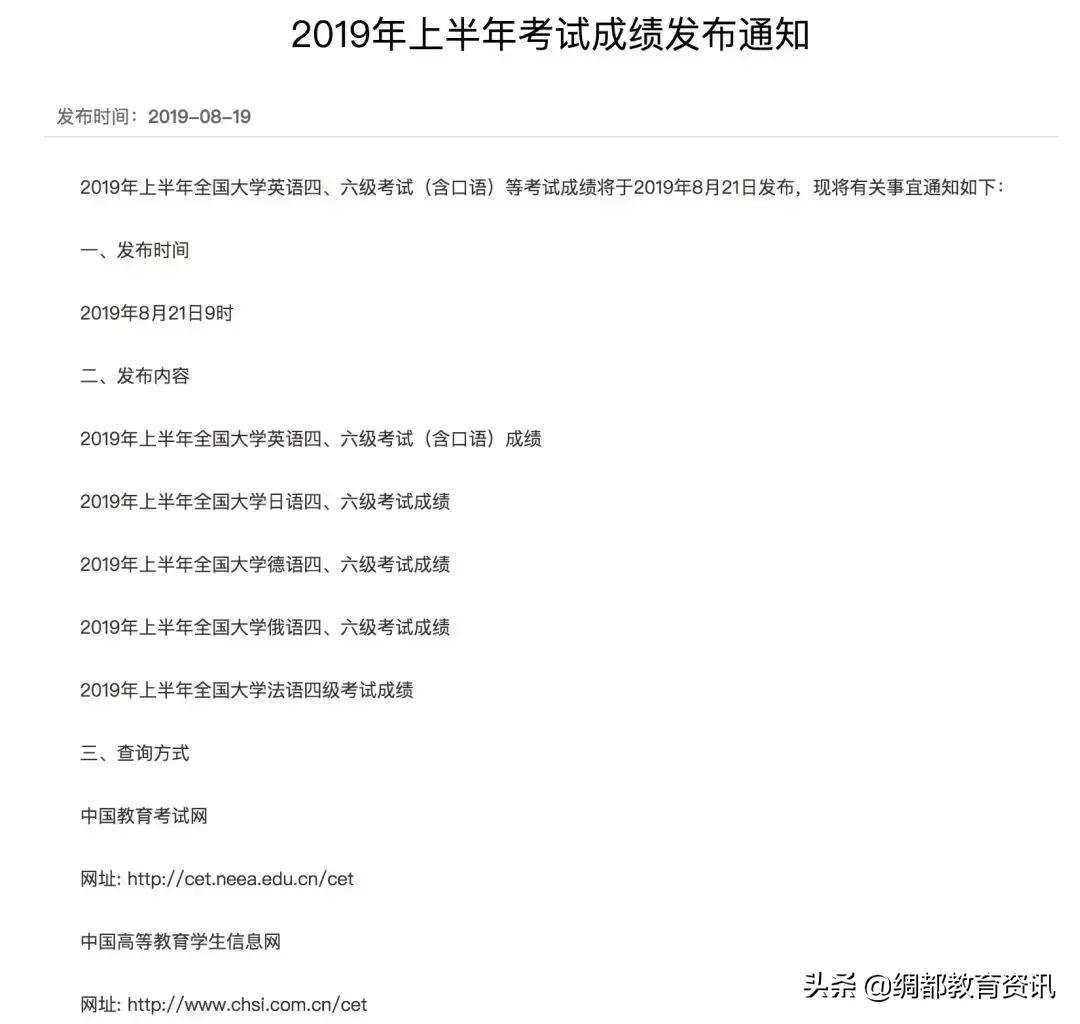
据全国大学四六级考试官网通知,2019年上半年考试成绩发布时间为:今天上午9点(2019年8月21日9时 )!
你考过了吗?

查询方式
➥查询方式1:中国教育考试网
网址:http://cet.neea.edu.cn/cet/
➥查询方式2:中国高等教育学生信息网
网址:https://www.chsi.com.cn/cet/
每次报名都怀着必过的决心
但考试的时候总有部分人
感觉还得明年再战

即将踏入大学校园的大一新生们,四六级考试是你们大学中必须经历的一项考试,虽然它在很多院校不是必考科目,与学分无关,但却对你日后的求职生涯有着不小的帮助!那么大一新生可以参加四六级考试吗?四六级考试到底有什么用?
一、什么是“四六级”?
一般代指英语四六级,四六级考试是教育部主管的一项全国性的英语考试,其目的是对大学生的实际英语能力进行客观、准确的考量,为大学英语教学提供测评服务。
大部分学校将四级达标与学位证颁发挂钩。四级、六级成绩达到425分及以上表明该生语言能力已达到设定的教学要求。
二、什么时候可以考?
CET笔试考试时间为每年6月和12月,CET口试考试时间为每年5月和11月。具体报名时间参考本校教务处的通知,学校会提前组织符合条件的学生进行报名。
三、什么人可以考?
①全日制普通高等院校本科、专科、研究生在校生
②各类全日制成人高等院校本科、专科在校生
③修完大学英语四级课程的学生才能报考CET6
④具有CET4合格证书或者取得425分(含425分)以上CET4成绩的学生才能报考CET6
四、大一新生可以考吗?
很多学校大一不能考英语四六级,原因有以下几个:
理由一:主要是因为考场位置不够。有些大学还好,可能大一很多人能考过,而还有很多学校就不一样了。大一到大四加起来报名一万多人,每个标准化考场只能坐30人,那得要多少教室?
理由二:为了提升四六级的通过率!很多大学以为上了大学的英语课,学生更容易过四六级!
建议大一新生可以先咨询师兄师姐,看自己学校能不能在大一就参加四六级考试。
五、“四六级”重要吗?
部分公务员招聘的硬规定
公务员很多岗位要求,对英语四六级分数有要求。
四大银行的筛选标准
国内的四大银行对英语四六级分数有严格的限制标准,而其中,本科生和研究生的要求标准还有所不同。
国际财会证书的最佳拍档
ACCA、USCPA作为国际财会领域的顶尖证书,它们堪称“国际通行证”,不过,USCPA只需要英语四级就足以拿下,ACCA具备英语六级水平就可以轻松飘过。
外企的必要生存条件
英语是进外企必备的生存技能,外企的招聘信息一般是英文的,就连笔试,面试也几乎是全英文,你去看看微软等外企的招聘就知道了。
部分媒体招聘条件之一
传媒行业招聘虽没有明确提出“英语四六级”要求,但在严峻的就业形势下,四六级无疑是展现实力的一个有力角度。
读研也会涉及四六级
这里先要说明保研是对四六级要求的!一般情况为四级500分以上,六级425分以上。
六、英语四六级都考哪些题型?

✪大学四六级考试成绩采用了满分710分的计分体制。
七、已经毕业了还能考四六级吗?
不能。大学英语四六级考试只对在校大学生开放。

最后,小编建议:如果你的学校允许大一就考四级的话 ,建议还是早点考。
一来对于一部分学生来讲,出了高中很多知识就不会记得那么清楚了,高考过后的一段时间英语水平还是很高的,所以大一的时候考四级容易通过一些。其次,早点把四六级考了,后面的时间就可以用来准备别的考试啦~


来源:金考卷综合整理自四川教育发布以及网络,版权归原作者所有,转载请标明来源,如涉及侵权问题,请及时联系管理员处理。