(报告出品方/分析师:华安证券 张帆)
1.公司简介:工业阀门龙头,规模持续增长
1.1公司是国内工业阀门龙头企业
深耕工业阀门制造,持续开拓高端化。苏州纽威阀门有限公司成立于2009年,其前身为成立于2002年的纽威阀门,自成立以来致力于为客户提供全套工业阀门解决方案。

公司注重阀门产品技术的自主创新和发展,在阀门的高端铸件生产技术、逸散性(低泄漏)控制技术、防火技术、高温高压技术、产品大型化、超低温技术、耐腐蚀技术、抗硫技术、智能控制技术、安全阀技术等方面处于行业领先水平。
公司已获得全球多家能源公司资格批准或成为其战略供应商。

主营中高端阀门产品,行业覆盖广泛。
公司产品品种覆盖闸阀、截止阀、止回阀、球阀、蝶阀、调节阀、API6A阀、水下阀、安全阀和核电阀等十大系列,所用材料包括碳钢、不锈钢合金钢等多种材质,规格型号达5,000多种,覆盖石油、天然气、化工、多晶硅、电力等多个下*行游**业。
在保持传统优势行业强大竞争力的同时,公司近年来在深海阀门、核电阀门等高端工业阀门领域也有了一定突破,为提高高端产品的市场占有率打下良好的基础。

1.2 营收规模持续增长,盈利水平回升
公司营业收入持续增长,净利润水平2022年回升。公司2017-2021年营业收入复合增速达到13.41%,2022年Q1-Q3营业收入为29.5亿元,同比增长1.77%。
公司2021年净利润下降主要是由于接单毛利率下降及原材料运费价格上涨,2022年已有恢复,公司2022年前三季度实现净利润3.5亿元,同比增速达到19.96%。

公司利润率于2022年回升,期间费用率持续下降。
2020、2021年受新冠疫情影响下原材料和运费价格上涨,公司毛利率和净利率有所下降,2022年Q1-Q3有所回升,毛利率为28.04%,回升0.19pct,净利率为11.93%,回升2.35pct,系公司应对原料价格上涨提价所致。
公司销售费用、管理费用及财务费用总体呈现稳步下降趋势,三费占比由2017年的19.57%下降为2022Q1-Q3的7.58%,5年时间公司三费比例下降11.99pct,体现公司良好的费用管控,提升公司整体盈利能力。

阀门是公司最主要收入来源,营收占比维持90%以上。工业阀门一直是公司主要的收入来源,占比稳定在95%以上,2021年公司阀门营收达到36.95亿元,2017-2021年CAGR为12.70%;2021年毛利率为29.17%。

合同负债高增,公司在手订单充裕。公司主要采取“以销定产、以产定销”相结合的销售方式,由于部分细分领域的阀门产品,技术工艺复杂,个性化程度高,以及储存保养的条件高,所以通常采用订单型的经营模式,通过参与国内外大型工程项目的招标,中标后根据客户需求进行定制生产。
根据公司2022年三季报,公司2022年前三季度合同负债达到1.9亿元,同比增长83.9%,公司在手订单充裕。

1.3 公司实际控制人持股比例高
公司实际控制人持股比例高,股权分布稳定。公司实际控制人为王保庆、席超、程章文、陆斌,四人为一致行动人,公司实际控制人持股比例总计66.92%,四人分别直接持股16.23%,通过纽威集团有限公司持股2%。

2.行业层面:多下游共振上升,高端市场空间广阔
2.1中国是全球第二大阀门市场
工业阀门是工业管路上控制介质流动的重要附件,下游应用广泛。工业阀门可用于控制空气、水、蒸汽、各种腐蚀性介质、泥浆、油品、液态金属和放射性介质等各类流体的流动。

上游主要包括原材料、铸件、锻件及阀门设计,中游按照不同阀门结构分为闸阀、压力阀、蝶阀、球阀、旋启阀等,下游广泛应用于石油工业、化学工业、能源领域、污水处理、冶金行业等多个行业。

2021年全球阀门制造行业市场规模达到760亿美元,中国在全球阀门制造中占比17%位列第二。根据GIA数据,2020、2021年全球阀门制造行业市场规模分别达到732、760亿美元,2021年同比增长3.8%。截止2020年末,中国的阀门制造行业市场规模在全球总市场中占比已跃升至第二位,占比达到17%,仅次于美国。

2025年我国阀门制造业市场规模有望达到171亿美元,21-25年CAGR为6.1%。根据GIA公布数据,由于受到新冠疫情影响,我国阀门制造企业2020年营收略有下降,2020年营收规模达到126.9亿美元,随下游需求持续稳固,2025年我国工业阀门市场规模有望达到171亿美元,21-25年CAGR为6.1%,高于2016-2021年2.7%的复合增速。

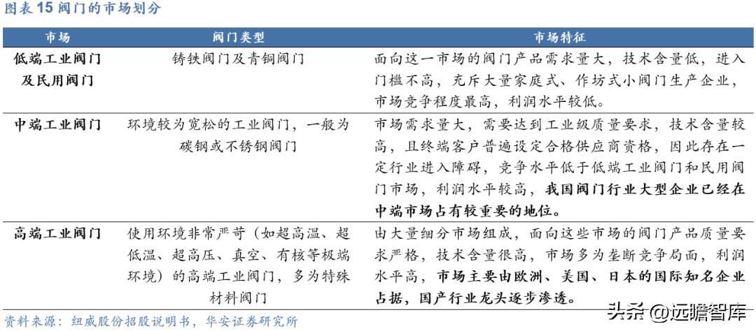
2.2 阀门市场竞争分层特点明显,进口阀门规模仍存
阀门是重要的机械基础件,目前我国高端工业阀门仍被欧洲、美国日本知名厂商占据。
从技术角度来看可以将工业阀门分为不同特点的市场层次,即高、中、低端工业阀门市场及民用阀门市场,不同市场竞争层次中的竞争程度不同。
我国阀门行业的大型企业由于进入国际市场较早,在生产技术及生产工艺方面较为成熟,已经在中端阀门市场占有较为重要的地位,在高端领域逐步渗透。

我国阀门行业“低出高进”,高端阀门多采用进口产品。
目前我国高端阀门市场主要由欧洲、美国及日本的国际知名企业占据,而行业中低端产品在世界市场中占据优势。从进出口结构也能反映出市场的结构水平,根据iFind统计数据,2022年我国进口阀门及类型装置82.6亿美元,出口171.6亿美元,出口金额约为进口金额的2倍。
而从进出口均价来看,进、出口阀门及类似装置均价分别为758美元/套、322美元/套,进口均价约为出口均价的2.35倍,我国阀门“低出高进”特点明显。

国产厂商稳居阀门市场主力占比80%左右,进口工业阀门规模仍存。根据赛迪顾问数据,2021年我国进口阀门在市场中消费占比达到20.9%,国产阀门占比79.1%稳居市场主力。

2.3下游需求共振上行,驱动行业稳步增长
油气、能源、炼化、化工是工业阀门主要下游,合计占比达55%。工业阀门应用领域广阔,下游分散,根据Mcilvaine数据,油气、能源、炼化、化工等是工业阀门的主要下游,占比分别达到17%、14%、13%及11%,四个主要下游合计占比近55%。

从公司层面看,公司工业阀门产品主要应用于化工、海工造船、LNG、多晶硅、管网运输等多个领域,多下游需求共振恢复有望带动公司业绩持续提升。
2.3.1 石油、天然气及管道运输行业
石油及天然气在未来20年仍为全球主要一次能源,预计2045年合计占比达53%,油气领域阀门需求具备长期支撑。根据OPEC发布的《全球石油展望2045》,预计到2045年石油、天然气仍然是全球占比最大的一次能源,在一次能源中占比分别达到28.7%、24.3%,合计占比达到53%。

国际油价高位震荡,需求有望恢复。2020年受新冠冲击,全球石油消费量降为40.2亿公吨,同比下降9.26%。2021年市场逐步回暖,全球石油消费量回升至43.5亿公吨,同比增长5.65%。在俄乌冲突、通货膨胀等多重因素影响下,2022年国际油价位于近八年历史高位。2023年年初油价承压,受4月初OPEC国家产量计划调整影响,缩紧供应,油价有回升趋势。

国内石油、天然气产量双增。我国油气产量平稳增长。2022年原油累计产量2.05亿吨,同比增长2.9%,增速加快0.8pct;天然气产量2177.9亿立方米,同比增长4.29%,增速减缓2.92pct,2018-2022年CAGR为8.0%。

油气运输管道建设有望加快,公司充分受益。
根据国家统计局数据,截止2021年,我国管道输油、输气里程达到13.12万公里,比上年同比回落2.2%,2011-2021年十年间复合增速达到4.6%。
从中长期来看,我国对油气管网有明确规划。根据国家发改委发布的《中长期油气管网规划》,预计到2025年我国油气管网里程提升至24万公里,其中原油、成品油、天然气管道里程数分别达到3.7、4、16.3万公里,10年间三类管网里程数复合增速分别达到3.2%、6.7%、9.8%。油气管网建设持续推进有望带动管道行业阀门需求持续增长。

2.3.2 化工行业
2022年化学产成品累计同比增速下降,行业景气度波动。
受新冠冲击,我国化工累计产成品在2019-2020年间有所下滑,2021年加快生产恢复,累计同比达到32.13%。2022年我国化学原料和化学制品制造业产成品累计值达4125.7亿元,累计值同比增长12.6%,较2021年下降19.51pct,系油价高位、宏观经济增速放缓,化工行业下游需求疲软所致。
从中国化工行业景气指数(PCPI)看,2月份,我国化工行业综合景气指数值终值为101.0,与1月份持平,3月化工需求改善未达到预期,综合景气指数初值仅为98.9点,较2月份下降2.1点。

远期化工行业扩产动力仍存,产业结构升级推动阀门需求增长。
2007年以来中国化工经历三轮扩产周期,第一轮是2008年“四万亿”经济刺激计划,30%以上;第二轮是2011-2012年,主要以新型煤化工为代表的带动投资热潮;第三轮从2018年开始,由炼化一体化的快速发展、龙头企业扩增产及低成本原材料驱动等。
未来五年(2023-2027年),中国主要化工品将延续产能增长势头。根据卓创资讯统计,2025年及之后的5年左右,依然存在众多大型炼化项目在规划,对于行业扩产起到较强的推动作用。整体来看未来5-10年中国化工行业产能将维持增长态势,产能增速大概率呈现两头高中间低的趋势。
在产能提升背景下行业竞争加剧,新增产能将更加注重创新驱动、科学布局及绿色低碳,同时产品向高端化、差异化及多元化发展,有望持续带动阀门行业需求增长。

2.3.3 FPSO
FPSO项目订单数回升,未来预期乐观。FPSO(Floating Production Storageand Offloading)是集生产、储油、卸油为一体的海上浮式生产储卸油装置。2019年全球FPSO订单为11个,2020年受新冠疫情爆发影响FPSO订单量大幅下降仅为3个,2021年市场迅速恢复,全球订单回升至10个。
根据GlobalData测算,预计2022-2027年全球将有56个FPSO项目订单落地。FPSO项目的大幅落地将持续支持此市场阀门需求高增。

2.3.4 多晶硅
全球光伏市场持续增长,预计2021-2026年复合增速达到15.9%。PV是当今公认的有前途的可再生能源技术。过去十年,光伏从小规模利基市场发展成为主要可再生电力来源之一。
2021年,全球新增光伏装机容量为167.8GW,同比增速为21.42%。根据SolarPowerEurope预计,2026年新增太阳能光伏装机容量将达到351.2GW,2021-2026年复合增速达到15.9%。

国内市场需求旺盛,光伏装机量高增长。
根据国家能源局发布1-2月份全国电力工业统计数据,我国1-2月光伏新增装机容量20.37GW,同比增长952%。截至2月底,全国累计发电装机容量约26.0亿千瓦,同比增长8.5%。
其中,风电装机容量约3.7亿千瓦,同比增长11.0%;太阳能发电装机容量约4.1亿千瓦,同比增长30.8%。中国光伏行业协会预计,2023年全球光伏新增装机量将达到280至330GW,我国光伏新增装机量将达到95至120GW。

光伏扩张拉动多晶硅产品产量持续走高。
我国多晶硅产业2005年以来在政策推动下起步,一路历经产能过剩、淘汰兼并,行业集中度不断提高。据中国光伏协会统计数据显示,2012年以来,我国多晶硅产量持续增长,2021年我国多晶硅产量提升至50.5万吨,同比增长28.8%,2016-2021年产量CAGR为21.08%。

2.3.5 LNG
多种因素叠加下,全球LNG船需求“井喷”。在全球碳中和趋势下,天然气作为清洁能源,消费需求持续增长,LNG贸易额增长拉升液化天然气储运船存量,促进了LNG船队大幅扩张。2022年俄乌危机加剧了全球天然气市场的紧缺性,市场对LNG海运的需求进一步激增。
全球LNG贸易额持续增长,我国是LNG主要进口国。除2020年受新冠疫情冲击LNG贸易额增速有所下滑,全球液化天然气贸易额总体上呈现加速上行的趋势,2015-2021年GACR为7.36%。2021年全球液化天然气贸易量达5160亿立方米,同比增速为5.31%。澳大利亚是世界主要LNG出口国,出口量达1080亿立方米,中国是LNG的主要进口国,进口量超过1090亿立方米。
LNG贸易额增长拉升液化天然气储运船存量。2010-2021年,全球液化天然气储运船数量稳增长,截至2021年达到700艘,较往年同期增加了9.03%。液化天然气贸易量的上升拉动了邮轮数量的上升。
根据挪威ParetoSecurities短期预测,2023年全球将需要大概800艘LNG运输船,从目前已签订的船舶建造订单来看,大部分订单交付时间集中于2023-2024年。全球LNG贸易市场远期发展需要,LNG运力配套将有巨大空间。

3. 公司发展:多元布局助力公司长足发展
3.1研发高投入,持续突破高端产品及下游
研发持续高投入,研发费用率稳步增长,2022年研发费用增长率位于可比公司首位。
公司是国内工业阀门龙头企业,我们选取国内阀门行业主要上市公司川仪股份、江苏神通、浙江力诺及智能自控为可比公司进行对比。

从研发费用来看,公司研发费用率持续增长,2022年前三季度研发投入达1.38亿元,同比增长57.4%,研发费用增速位于可比公司首位;2022年前三季度研发费用率达4.68%,相比2021年提升0.9pct,研发费用率位于可比公司第二位。

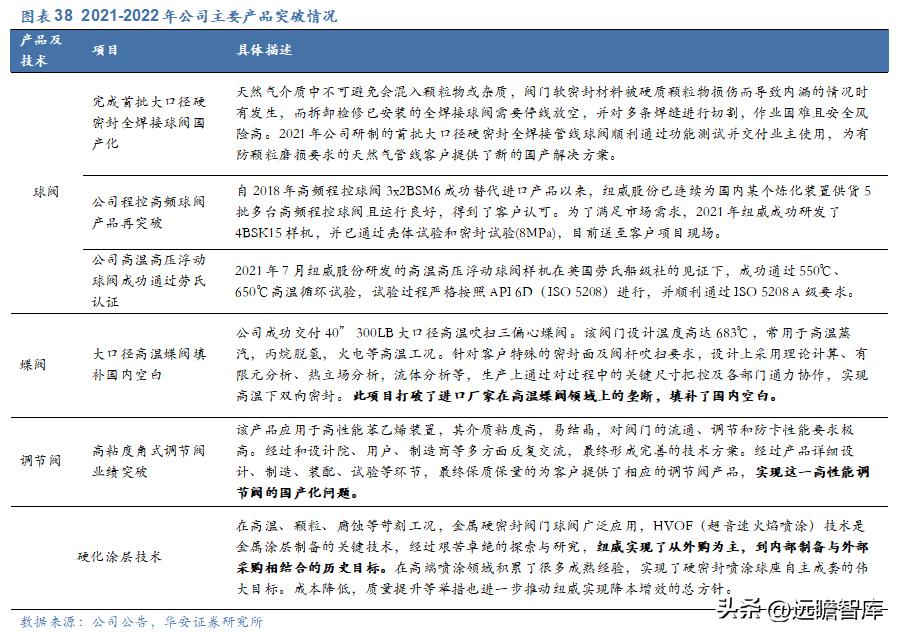
多领域高端阀门稳步推进,公司行业竞争力持续增强。
从产品端来看,公司持续扩大高附加值阀门生产能力,突破高端阀门技术。公司致力于为客户提供全套工业阀门解决方案,产品品种覆盖闸阀、截止阀、止回阀、球阀、蝶阀、调节阀、API6A阀、水下阀、安全阀及核电阀等十大系列,规格型号达到5000多种,具备为石油天然气、化工、电力等行业提供基本覆盖全行业系列产品组合的能力。
公司于2020年投资新建的纽威流体控制(苏州)有限公司主要生产各类蝶阀等高性能、高附加值产品,新工厂在加工、装配、压力试验、油漆等工序引进先进设备,提高加工质量、加工精度及生产能力。


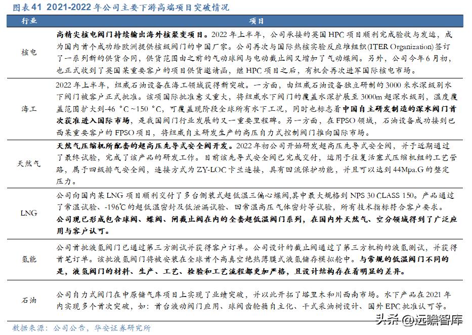
从下游应用端来看,公司持续开拓下游领域高端产品,提升下游覆盖。工业阀门下游应用领域众多,广泛应用于海工造船、LNG、核电、石油等多个下游,公司针对不同下游持续拓展产品供给,拓展下游应用。

3.2 多点布局+完善资质获取助力海内外市场双箭齐发
国内外市场同步推进,国内营收持续高增长,海外营收波动恢复。公司国内营业收入由2016年的5.9亿元增长到2021年的20.7亿元,占收入比从28.82%升至53.35%,CAGR为28.6%,国内市场受益于政策支持等因素实现高速增长。
受海外关税政策及疫情等多重影响,公司海外营收呈现波动态势,2021年出口营收为18.6亿元,较往年同期下降1.98%。随公司海外市场拓展不断加深,公司海外营收有望企稳恢复。

海内外因产品结构不同利润水平有所差别,亚太、中东与非洲为主要海外市场。
公司海外营收区域分布变动较大,2018年中美贸易摩擦加剧,公司部分出口美国产品被加征关税导致公司北美业务受到一定影响,公司美洲区域收入下滑。公司加大对其他出口区域开拓,2019、2020年亚太区、中东与非洲区收入持续增长,成为公司出口主要区域。2020年亚太区域、中东与非洲区域营收分别达到6.3亿元、5.3亿元,在四个海外区域中占比分别达到33.4%、28.1%。
因产品结构差异,公司内销毛利率高于外销毛利率。随产品结构的不断调整,公司内外销毛利差有所下降,2021年内销毛利率为29.90%,外销毛利率为26.76%,毛利差相较往年下降4.69pct。

海外布局完善,多地子公司设立助力海外销售延续。
根据公司官网披露,截止目前公司已在荷兰、美国、意大利、新加坡、迪拜、尼日利亚及越南设立分子公司,全面覆盖北欧、美洲、南欧、东南亚、澳大利亚、新西兰、中东、印度、西非、东非等多个市场,本地化团队建设有利于发展和维护健康的销售渠道,扩宽公司服务网络,维持海外市场的稳定销售。

公司相关资质进一步完善。公司上市前即已获得阀门行业API4D、API6A、欧盟CE-PED证书、NORSOK等多项认证。近年来公司资质认证进一步完善,于2019年获得核级截止阀、蝶阀、闸阀、球阀等证书,资质及认证的完善持续助力公司长足开拓市场。


3.3 产业链延伸提供稳健助力
公司持续向产业链上游延伸开拓,提升上游研发、生产及供货能力。公司向阀门产业链上游进行延伸,新投建的纽威精密锻造(溧阳)有限公司一期与二期工程已全面竣工并投产运行,公司的阀门铸件和锻件的供货能力将进一步提升的同时成功开发出大口径阀盖异形环锻件、球体异形辗环锻件、风电偏航制动盘、风电异形轴承环锻件等难度较大且市场需求较大的产品。

4.盈利预测与估值
4.1 基本假设与营业收入预测
核心假设:
阀门业务: 2022年上半年受疫情影响,公司营业收入增速有所放缓,2023年受益于行业需求恢复及公司产能释放的搭配,公司阀门营业收入增长有望提速。由此我们预测公司阀门业务2022-2024年营收增速分别为7.5%/18%/18%,毛利率分别为29.7%/30.2%/30.7%.
零件业务:零件业务有望随与主营阀门业务增长扩大规模,我们预测2022-2024年公司零件业务增速分别达到4%/10%/10%,毛利率分别为26.9%/27.4%/27.9%。
锻件及铸件业务:公司在产业链角度持续提升铸件及锻件上游产业链配套能力,随铸件及锻件产能释放,未来有望平稳增长,我们预测2022-2024年锻件业务增速分别为3%/10%/10%,铸件业务增速分别为4%/10%/10%。
基于以上预测逻辑,我们预测公司2022-2024年营业收入分别为42.5/49.96/58.75亿元,同比增速分别为7.28%/17.55%/17.58%,公司整体毛利率分别为28.5%/29.11%/29.64%。
公司营收及毛利拆分情况见下表。

4.2 估值和总结
我们预测公司2022-2024年营业收入分别为42.5/49.96/58.75亿元,归母净利润分别为4.72/6.03/7.44亿元,以当前总股本计算的摊薄EPS为0.63/0.81/0.99元。
公司当前股价对2022-2024年预测EPS的PE倍数分别为21/16/13倍,工业阀门行业主要可比上市公司为川仪股份、江苏神通、浙江力诺、智能自控,由于浙江力诺与智能自控暂无一致预期,我们新增迪威尔为公司可比公司,迪威尔主营进口及采油树专用件含采油树阀、油管头、深海设备专用件含深海采油树、连接器、管汇、阀体等产品,业务布局与公司具有相似性。
考虑公司作为国内工业阀门龙头企业,产能扩张助力公司规模效应持续提升,公司盈利能力持续恢复,在工业阀门主要下游国内外需求恢复背景下有望获得更高竞争优势。

风险提示
1. 公司下游需求不及预期风险。公司以石油天然气领域的全球工业阀门市场为切入点,历经多年发展已形成独特竞争优势,公司产品主要应用于石油开采与炼制、油气运输管线等石油天然气相关行业,石油天然气行业的周期波动对公司产品销售有重要影响。公司积极开展电力、化工、新能源等应用领域,且已进入核电阀门领域,如果公司核心下游需求不及预期,则会对公司业绩产生较大影响。
2.成本上升风险。受国际宏观经济影响及上游原材料成本波动影响,再叠加国内整体人工成本上升等因素的综合影响,将会对公司未来的毛利润产生一定的影响。
3.汇率波动风险。公司产品出口占比比重较大,由于公司出口以美元结算,人民币升值将使公司外币资产换算为人民币时数额减小,产生汇兑损失,汇率风险将直接导致公司以人民币币种反映的资产及收入减少。
——————————————————
报告属于原作者,我们不做任何投资建议!如有侵权,请私信删除,谢谢!
报告选自【远瞻智库】