刚刚
黄石港区2022年秋季义务教育阶段
学校招生公告发布
快看看你家孩子属于哪个学校?
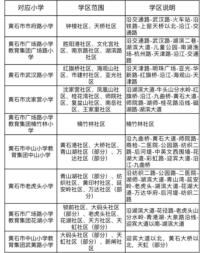
黄石港区小学学区划分及说明

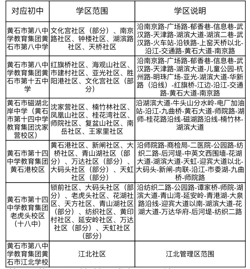
黄石港区初中学区划分及说明

重要提醒
1.小学一年级新生入学年龄为年满6周岁,即2016年8月31日(含)前出生。
2.2022年 6 月30日前没有交房的新建小区和2022年6月30日之后办理房产证件的二手房不能作为学区内学生入学依据。
3.本学区划分解释权在黄石港区教育局。
黄石港区2022年秋季义务教育阶段学校
招生公告
根据新修订的《义务教育法》和国家、省、市关于义务教育方面的有关规定及义务教育学校“划片招生、免试就近入学”的招生原则,现将黄石港区2022年秋季义务教育阶段学校招生有关事项公告如下:
一、招收对象
凡符合黄石港区小学初中入学条件的小学一年级适龄儿童、初中七年级应届小学毕业生和其他年级插班生。根据学生不同情况,分为A类(学区内有房有户)、B类(优抚对象子女)、C类(学区内有房无户)、D类(学区内有户无房)、E类(外来务工及流动人口随迁子女)、F类(进城务工随迁子女)等六类。(详细要求见招生平台或各校门口招生公告)
二、网报流程
所有申请黄石港区学位的学生都需经过网上注册登录、信息填报、网上核验、现场审核等四个步骤,完成入学报名信息确认工作。
第一步,网上注册登录。
家长登录微信搜索小程序“黄石义教招生”或者用手机扫描二维码进入“黄石义教招生平台”,根据平台提示完成注册和登录。
第二步,网上填报信息。
家长选择“小学报名”或“初中报名”进行报名信息填报,根据招生平台上的填报说明填报信息,并根据平台提醒拍照上传相关佐证材料,完成信息填报确认后网上提交报名材料。家长按照招生平台拍照上传的佐证材料,准备好相关佐证材料的原件和复印件。
第三步,网上核验材料。
学校对家长填报的学生信息与拍照上传的佐证材料进行比对核实,核实无误符合条件的学生信息提交到区教育局。有需要补充、完善材料的通过短信通知家长继续补充、完善佐证材料。
第四步,现场审核材料。
家长收到短信通知后持新生入学相关佐证材料原件和复印件到申请就读学校进行原件验证,学校现场打印《黄石市2022年新生入学登记表》,家长和审核员签字确认,佐证材料复印件交给学校留存。
三、招生工作安排
(一)黄石港区小学一年级新生
1.7月1日—7月15日,网上登记填报。
2.7月1日—7月15日,网上核验材料。
3.7月16日—7月22日,学校现场审核原件,留存复印件。
4.7月23日—27日,入学资格审核。
5.8月下旬,录取并下发相关通知。
(二)黄石港区初中七年级新生
1.6月15日—6月25日,网上登记填报。黄石港区小学六年级毕业生由其毕业小学指导家长网上注册填报,非黄石港区小学毕业生由其对应初中指导家长网上注册填报。
2.6月15日—6月25日,网上核验材料。
3.6月26日—6月30日,学校现场审核原件,留存复印件。
4.7月1日—5日,入学资格审核。
5.8月中下旬,录取并下发相关通知。
(三)插班生
1.8月20日—25日,家长携带相关资料到学校进行现场审核。
2.8月26日—27日,学校上交插班生资料到教育局审核。
(四)报名与注册
8月26—29日,各中小学新生凭入学通知等相关材料到学校报名、注册。
8月30日各小学向家长公布2022年新生招生名单及分班情况。8月31日开展新生入学教育,9月1日正式开学。
8月31日各初中向家长公布2022年新生招生名单,并开展新生入学教育工作。
四、咨询方式
为进一步服务家长,完成网上填报工作,各中小学设立招生咨询电话,区教育局设立招生投诉电话。具体如下:
初中:
黄石八中:0714—6222218
黄石十五中:0714—3285585
江北学校(初中部):0714—3293209
十四中黄石港校区:0714—6515070
磁湖北岸中学:0714—6228638
十八中:0714—6307821
小学:
广场路小学:0714—6261673
楠竹林小学:0714—6580675
花湖小学:0714—6552506
中山小学:0714—3092527
武黄路小学:0714—6531860
市府路小学:0714—6200303
武汉路小学:0714—6227488
沈家营小学:0714—3281135
老虎头小学:0714—6206806
江北学校(小学部):0714—3293209
广场路英才学校:0714—3268778
中英文学校:0714—6541918
招生投诉电话:0714—6384220(区教育局*访信**办);0714—6384205(区教育局义务教育办公室)。
公告详情请扫码查看
