中国大学排行榜怎么样?基本上中国大学排行榜千差万别,不过真正的好大学却是得到广泛认可的。
比如最牛的大学是 清华大学和北京大学。

清华大学和北京大学是国内最顶级的大学,实力超其他大学一大截,认可度更是吊打其他大学。
清华北大好比武林中的少林和武当,属于名门正派的领头羊,其他各个门派再牛,到了清华北大面前只能俯首帖耳。
国内最著名的名校团伙是 c9院校,c9高校是 首批9所985重点大学。

c9院校是地位很高的,这几个高校之间可以互选课程和保研,其他大学基本不考虑在内。
不过还有一个比c9档次更高的联盟: 华东五校。

华东五校是: 上海交通大学,复旦大学,浙江大学,中国科学技术大学,*京大南**学。
那么华东五校到底是民间组织,官方认可不认可呢?
我告诉你: 官方很认可。
那证据呢?
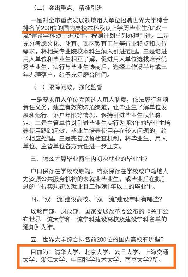
7月5日,北京市发布《北京市引进毕业生管理办法》(以下简称《办法》)。北京人力资源和社会保障局在“解读 问答 流程《北京市引进毕业生管理办法》”中提到 :世界前200名大学本科生可以直接落户。
那么,世界前200名大学都有谁?
北京也给出了清晰明白的说法:

清华大学、北京大学、复旦大学、上海交通大学、浙江大学、中国科学技术大学、*京大南**学。





华东五校果然名不虚传,北京市都承认了。华东五校属于一个档次,一个圈子,互相嘲笑,但是却彼此认可。
听到北京市这个消息,最伤心的是谁?肯定是 中国科学院大学,自称吊打清华北大,脚踹 华东五校的 中国科学院大学。

原来在别人眼里,中国科学院大学只是普通的 一流学科建设高校。 建设学科也只有2个,档次别说和华东五校比,就是和普通985比也差一截。
北京是要的是 世界一流建设高校学科的硕士。而华东五校和清华北大是任何专业任何学历都认可。

当然这个消息也让中国人民大学很伤心,毕竟人民大学实力在华东五校之间,人文社科实力不输北大,超越清华大学,看来对文科高校有点暧昧歧视啊。

人家可是有清华毕业证呢。
那么协和医学院呢?
人家可是有清华毕业证呢。
老铁们,你们怎么看?
,毕竟人家人大都不在行列。
那么协和医学院呢?
人家可是有清华毕业证呢。
老铁们,你们怎么看?