
NO.246 篇文章
(连续日更,第 145 天)
标签:保险+理财,认准鱼师爷
财经段子手
电影《我不是药神》火了之后,
大家才知道药,可以抵几套房。
一个患者吃药,吃到倾家荡产。
电影里面,大家吃不起原研药,
去印度购药,这种叫: 仿制药。
一瓶需要几万/月的进口专利药,
在印度仅需几百几千即可买到。
很多药厂也经常和印度打官司,
但确实这些药帮助了不少患者。
药,真的吃不起,得用到保险。

01
外购药因素
之前我写过一篇:外购药。
院外药之迷,为什么医院经常没药?
很多大额花费,并不在医院,
而是出院后修养期间发生的。
医院有很多药品没有,
会让患者去外面购买。
比如像一些肿瘤特药,
治疗效果好,但很贵。
大家越来越重视保险,
比如很火的百万医疗。
但百万医疗不报销外购药,
这得需要用到中高端医疗。
但每家公司的细节不一样,
就得需要我们来好好盘点。
02
各公司的政策
我们把外购药分成三类:
住院+门诊:
国内就医,国内药房购药;
国内就医,国外药房购药;
国外就医,国外药房购药。
我选择了主流几家做了对比。
a.bupa
中高端医疗险的天花板。
条款清晰:合法就报销。

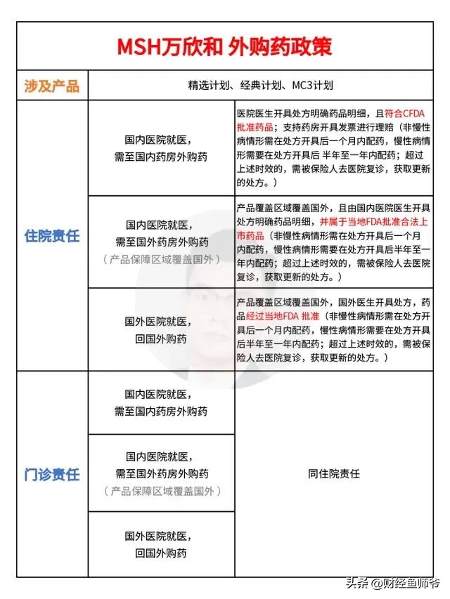
b.MSH
高端产品精选、经典的外购药政策。

c.安盛
高端产品系列的外购药政策。

d.招商信诺
高端产品系列的外购药政策。

e.安联
安联高端产品系列的外购药政策。

f.GBG
GBG高端产品系列的外购药政策。

03
高端医疗险大多都是含外购药的。
只要福利地域涵盖、有外购处方,
且是合法上市的药品,可以赔付。
门诊责任的政策,和住院一样。
以上供参考,
我说的不一定是对的,
但是多了解一定是对的。