一审
基本流程法律问题解答
仅供参考
【编号】20231006
全民普法进行时法律服务
二〇二三年二月
一、问题解答
(一) 起诉的条件是什么
1.你方与本案有直接利害关系,如买卖合同纠纷案件,你方只需提供订单信息或支付信息等能简单反映出你方与本案有直接利害关系的有关材料即可。
2.有明确的被告,如你方提供了被告的姓名、身份证号码或者名称、住所等明确具体的信息,可以认定为有明确的被告。
提示: 若查找以上信息有困难的,可以委托律师帮忙查找。
3.你方起诉状中应写明具体的诉讼请求、事实及理由。
4.你方的案件属于人民法院的受案范围。
人民法院受案范围
人民法院受案范围
人民法院受案范围
人民法院受案范围:
(1) 婚姻家庭、继承纠纷案件;
(2) 合同纠纷案件;
(3) 损害赔偿案件;
(4) 债权债务纠纷案件;
(5) 知识产权案件;
(6) 房屋、宅基地使用权及其他不动产纠纷案件;
(7) 宣告失踪、死亡案件;
(8) 认定行为能力案件(指法院根据利害关系人的申请对当事人的精神状态进行鉴定的案件);
(9) 选民资格案件(指公民对选民资格有争议,向选举委员会申诉后,不服其决定而向人民法院提起诉讼的案件)等。
5.你方选择起诉的法院对你方的案件有管辖权( 点此跳转到【去哪个法院起诉】部分 )。
(二) 去哪个法院起诉
1.一般情形
(1) 对公民,机构、企事业单位或其他组织提起的民事诉讼,由被告住所地人民法院管辖。公民住所地与经常居住地不一致的,由经常居住地人民法院管辖。
(2) 有多个被告的,被告住所地、经常居住地在两个以上人民法院辖区的,各被告住所地、经常居住地所在地的人民法院都有管辖权,选择其中一个法院起诉即可(可以选择诉讼成本低的法院,如离家较近的法院)。
注意:
① 公民的住所地是指公民的户籍所在地,机构、企事业单位或其他组织的住所地是指其主要营业地或者主要办事机构所在地;
② 公民的经常居住地是指公民离开住所地至起诉时已连续居住一年以上的地方,但公民住院就医的地方除外。
2.特殊情形
(1) 有下列情形之一的,由原告住所地人民法院管辖:
① 对不在中华人民共和国领域内居住或下落不明宣告失踪的人提起的有关身份关系(如解除婚姻、收养关系等)的诉讼;
② 对被监禁的人提起的诉讼;
③ 被告方被注销城镇户口的案件;
④ 追索赡养费案件的几个被告住所地不在同一辖区的案件。
(2) 因合同纠纷提起的诉讼,由被告住所地或者合同履行地人民法院管辖。
(3) 因侵权行为提起的诉讼,由侵权行为地或者被告住所地人民法院管辖。
(4) 因不动产纠纷提起的诉讼,由不动产所在地人民法院管辖。
(5) 因继承遗产纠纷提起的诉讼,由被继承人死亡时住所地或者主要遗产所在地(可根据财产价值大小判断)人民法院管辖。
(6) 因铁路、公路、水上和航空事故请求损害赔偿提起的诉讼,由事故发生地或者车辆、船舶最先到达地、航空器最先降落地或者被告住所地人民法院管辖。
(7) 因铁路、公路、水上、航空运输和联合运输合同纠纷提起的诉讼,由运输始发地、目的地或者被告住所地人民法院管辖。
(8) 因保险合同纠纷提起的诉讼,由被告住所地或者保险标的物(如果是为车买的保险,则保险标的物就是该辆车)所在地人民法院管辖。
(9) 因支票、汇票等票据纠纷提起的诉讼,由票据支付地或者被告住所地人民法院管辖。
注意:申请支付令向负有支付义务一方所在地的人民法院申请。
(三) 起诉需要提交的材料有哪些
1.起诉状( 下面有起诉状范本供你参考 )
(1) 当事人是公民的,起诉状的内容应写明姓名、住址、年龄、籍贯、工作单位等;
(2) 当事人是机关团体、事业单位、公司企业或其他组织的,应写明单位名称、地址、法定代表人或负责人姓名;
(3) 起诉书正文应写明请求事项和起诉事实、理由,尾部须签名或盖公章。
提示: 若书写起诉状确有困难,可以口头起诉,由人民法院将你方的口头陈述记入笔录,并告知对方当事人。
2.身份证明材料
(1) 当事人是公民的,应提交居民身份证、户口本、护照、港澳同胞回乡证或结婚证等身份证明文件的原件和复印件;
(2) 当事人是机关团体、事业单位、公司企业或其他组织的,应提交营业执照、工商登记证明、组织机构代码证等身份证明材料的复印件。
3.主要证据复印件
如合同、协议、借条、欠条、收发货凭证、往来信函,聊天记录等。对提交的证据,应进行分类编订,对证据的来源、证明对象、内容应作简要的说明并制作成证据清单( 下面有证据清单范本供你参考 )。
注意: 对于所有的材料,除应交给法院正本一份外,均应当按被告方人数提交相应份数的副本。
(四) 诉讼需要多久
1.根据《中华人民共和国民事诉讼法》的规定:对于审理事实清楚、权利义务关系明确、争议不大的简单的民事案件适用简易程序审理,法院应当在立案之日起 三个月 内审结,有特殊情况需要延长的,经本院院长批准,可以延长一个月;
2.根据《中华人民共和国民事诉讼法》的规定:对于法律事实有争议,权利义务关系不明确的复杂民事案件适用普通程序审理,法院应当在立案之日起 六个月 内审结。有特殊情况需要延长的,由本院院长批准,可以延长 六个月 ;还需要延长的,报请上级人民法院批准。
注意: 案件适用简易程序审理还是普通程序审理,法院立案之后会告知你方,若你方仍有不清楚的,可以致电或直接到法院询问案件的承办法官。
(五) 诉讼费需要多少
1.案件受理费
案件受理费
案件受理费
案件受理费
(1) 财产案件受理费:
|
财产案件受理费计算依据表 |
|
|
争议金额(人民币) |
收费标准 |
|
不超过1万元的 |
每件交纳50元 |
|
超过1万元至10万元的部分 |
按照2.5%交纳 |
|
超过10万元至20万元的部分 |
按照2%交纳 |
|
超过20万元至50万元的部分 |
按照1.5%交纳 |
|
超过50万元至100万元的部分 |
按照1%交纳 |
|
超过100万元至200万元的部分 |
按照0.9%交纳 |
|
超过200万元至500万元的部分 |
按照0.8%交纳 |
|
超过500万元至1000万元的部分 |
按照0.7%交纳 |
|
超过1000万元至2000万元的部分 |
按照0.6%交纳 |
|
超过2000万元的部分 |
按照0.5%交纳 |
(2) 非财产案件受理费:
① 离婚案件每件交纳50元至300元。涉及财产分割,财产总额不超过20万元的,不另行交纳;超过20万元的部分,按照0.5%交纳。
② 侵害生命健康权、姓名权、名称权、肖像权、名誉权、荣誉权以及其他人格权的案件,每件交纳100元至500元。涉及损害赔偿,赔偿金额不超过5万元的,不另行交纳;超过5万元至10万元的部分,按照1%交纳;超过10万元的部分,按照0.5%交纳。
③ 其他非财产案件每件交纳50元至100元。
(3) 劳动争议案件每件交纳10元。
(4) 行政案件按照下列标准交纳:
① 商标、专利、海事行政案件每件交纳100元;
② 其他行政案件每件交纳50元。
(5) 管辖权异议案件受理费:当事人提出案件管辖权异议,异议不成立的,每件交纳50元至100元;异议成立的,不需另行缴纳。
(6) 知识产权民事案件,没有争议金额或者价额的,每件交纳500元至1000元;有争议金额或者价额的,按照财产案件的标准交纳。
点击 【费用计算】 可以计算出具体诉讼费用。
2.申请费
申请费
申请费
申请费
(1) 申请执行的案件:
① 没有执行金额或者价额的,每件交纳50元至500元;
② 执行金额或者价额不超过1万元的,每件交纳50元;超过1万元至50万元的部分,按照1.5%交纳;超过50万元至500万元的部分,按照1%交纳;超过500万元至1000万元的部分,按照0.5%交纳;超过1000万元的部分,按照0.1%交纳。
(2) 申请保全的案件:
财产数额不超过1000元或者不涉及财产数额的,每件交纳30元;超过1000元至10万元的部分,按照1%交纳;超过10万元的部分,按照0.5%交纳。但是,当事人申请保全措施交纳的费用最多不超过5000元。
(3) 申请支付令的案件,比照财产案件诉讼费用标准的1/3交纳。
(4) 申请公示催告的案件,每件交纳100元。
(5) 申请撤销仲裁裁决或者认定仲裁协议效力的案件,每件交纳400元。
(6) 申请破产的案件,按照财产案件诉讼费用标准减半交纳,但是,最高不超过30万元。
(7) 海事案件:
① 申请海事强制令的案件,每件交纳1000元至5000元;
② 申请共同海损理算的案件,每件交纳1000元;
③ 申请设立海事赔偿责任限制基金的案件,每件交纳1000元至1万元;
④ 申请海事债权登记的案件,每件交纳1000元;
⑤ 申请船舶优先权催告的案件,每件交纳1000元至5000元。
点击 【费用计算】 可以计算出具体执行、保全费用。
(六) 找不到对方当事人可以起诉吗
可以。你方可以以被告身份证上的地址或营业执照、工商登记证明上的地址为被告人住址,依法起诉。
根据《最高人民法院关于依据原告起诉时提供的被告住址无法送达应如何处理问题的批复》规定: 人民法院依据你方起诉时所提供的被告住址无法直接送达或者留置送达,可以要求你方补充材料。若你方因客观原因不能补充或者补充的材料仍不能确定被告住址的,人民法院应当依法向被告公告送达诉讼文书。人民法院不得仅以你方不能提供真实、准确的被告住址为由裁定驳回起诉或者裁定终结诉讼。所以,你方找不到对方当事人并不影响法院受理你方的案件。
二、温馨提示
诉讼不是解决纠纷的唯一方式,甚至有时不是最好的方式,所以在解决纠纷的过程中建议你们先采取协商、调解等方式,在以上方式都解决不了的情况下再采取诉讼方式。
协商解决
调解解决
诉讼解决
协商解决
协商解决
协商解决纠纷的优势
(一) 效率高:便捷、迅速(解决纠纷快)。
(二) 成本低:耗时短,花费金钱少(因为你们双方只需要坐下来对其争执进行谈判协商,达成一致意见,而不需要进行诉讼或者其他方式,这样减少了产生其他费用的成本)。
(三) 促和谐:协商解决纠纷是用平和自主的方式解决纠纷,由你们双方自行协商,由此商讨出的结果是你们双方均满意的结果。
调解解决
调解解决
调解解决纠纷的方法及优势
(一) 人民调解
1.申请人民调解的方法
(1) 向人民调解委员会提出申请,可以书面申请,也可以口头申请,申请后,人民调解委员会会为你们双方提供一个平等协商的机会,让你们在调解员的主持下,解决问题,并在双方自愿的情况下签订调解协议。
注意: 如果属于法院、公安机关或者其他行政机关已受理或已解决的纠纷,则不能再向人民调解委员会提出调解的申请。
(2) 你可以通过12348中国法网 的“找调解”功能,找到你住所附近的人民调解委员会,申请调解。
2.人民调解的优势
(1) 成本低:能在立案前委派调解人员进行调解,达成调解协议的,可以向法院申请司法确认,不收取诉讼费;能在立案后委托调解结案的,普通程序减半收取诉讼费。
(2) 效率高:与开庭审理相比,形式方便灵活,时间短,程序简便,达成协议法院可出具调解书或裁定书,有给付内容(如:赔偿款)的调解协议可申请公证机构办理具有强制执行力的债权文书。
(3) 效力强:调解书、裁定文书当事人可以申请法院司法确认,在经过法院确定调解书、裁定文书的内容合理合法后,当事人申请法院强制执行的,人民法院应当依法强制执行。
(4) 促和谐:通过调解,把纠纷解决在初始阶段,双方不伤和气。
(二) 法院调解
1.申请法院调解的方法
如果对方当事人不接受人民调解委员会的调解,你也可以向法院提起诉讼,人民法院对你们之间的纠纷案件会依法进行调解。法院在案件受理之后开庭之前可以进行调解,在庭审过程中可以进行调解,庭审中的调解,通常情况下是在法庭辩论结束后进行。调解的开始,一般由你们双方提出申请,法院也可以依职权主动提出建议,在征得你们双方同意后开始调解。
2.法院调解的优势
(1) 成本低:诉讼调解收费低且解决纠纷彻底。
(2) 效益大:调解可以根据自主和自律原则选择适用的规范,如地方惯例、行业习惯和标准等合法解决纠纷,进行协商和妥协,并可能达致双赢的结果,能够实现效益最大化,而诉讼的结果是由法官判决的,并不确定。
(3) 更专业:调解人员的法律素质高,主持调解的法官具有专业的法律知识和丰富的审判经验。
(4) 制度完善:调解程序规范,诉讼法中一整套回避制度、举证制度等,调解法官都能熟练地运用到调解程序中去。
(5) 效力高:调解书的法律效力高,当事人对司法调解的认同度高,对于调解达成的协议也多能自觉履行。
诉讼解决
诉讼解决
诉讼解决纠纷的优势
(一) 公平:由于诉讼活动严格依照民事诉讼法等相关法律制度规定程序进行案件审理,追求程序公平,保证了纠纷的有序公平解决,而其他方式在这一点上略微有所不足。
(二) 具有强制性:国家强制力在诉讼过程和结果中得到了充分体现,在诉讼过程中,法院有权对妨碍诉讼秩序的行为人采取强制措施,在当事人不履行判决时甚至可以依法采取强制执行等措施。
诉讼解决纠纷的劣势
(一) 高成本:整个诉讼过程的顺利进行到结果的最终执行,不管纠纷处理结果如何,当事人均要耗费大量的精力、财力。
(二) 费时间:程序严格,保证了公正,但同时由于其繁琐和死板,环节过多,甚至由于目前各级法院案件过多造成“积案”等原因,耗费大量时间,导致诉讼效率低下。
(三) 结果合法但不一定合理:法律规定保证了过程和结果的合法性但没有考虑其他主客观因素,这就很容易造成结果合法但是不合理,当事人对诉讼结果从内心很难接受,造成对诉讼的不信任。
(四) 伤和气:对簿公堂,伤害双方的感情,甚至使感情难以恢复最初的状态。
注意: 根据《中华人民共和国民法典》第一百八十八条的规定,向人民法院请求保护民事权利的诉讼时效期间为三年。法律另有规定的,依照其规定。
诉讼时效期间自权利人知道或者应当知道权利受到损害以及义务人之日起计算。法律另有规定的,依照其规定。但是自权利受到损害之日起超过二十年的,人民法院不予保护;有特殊情况的,人民法院可以根据权利人的申请决定延长。
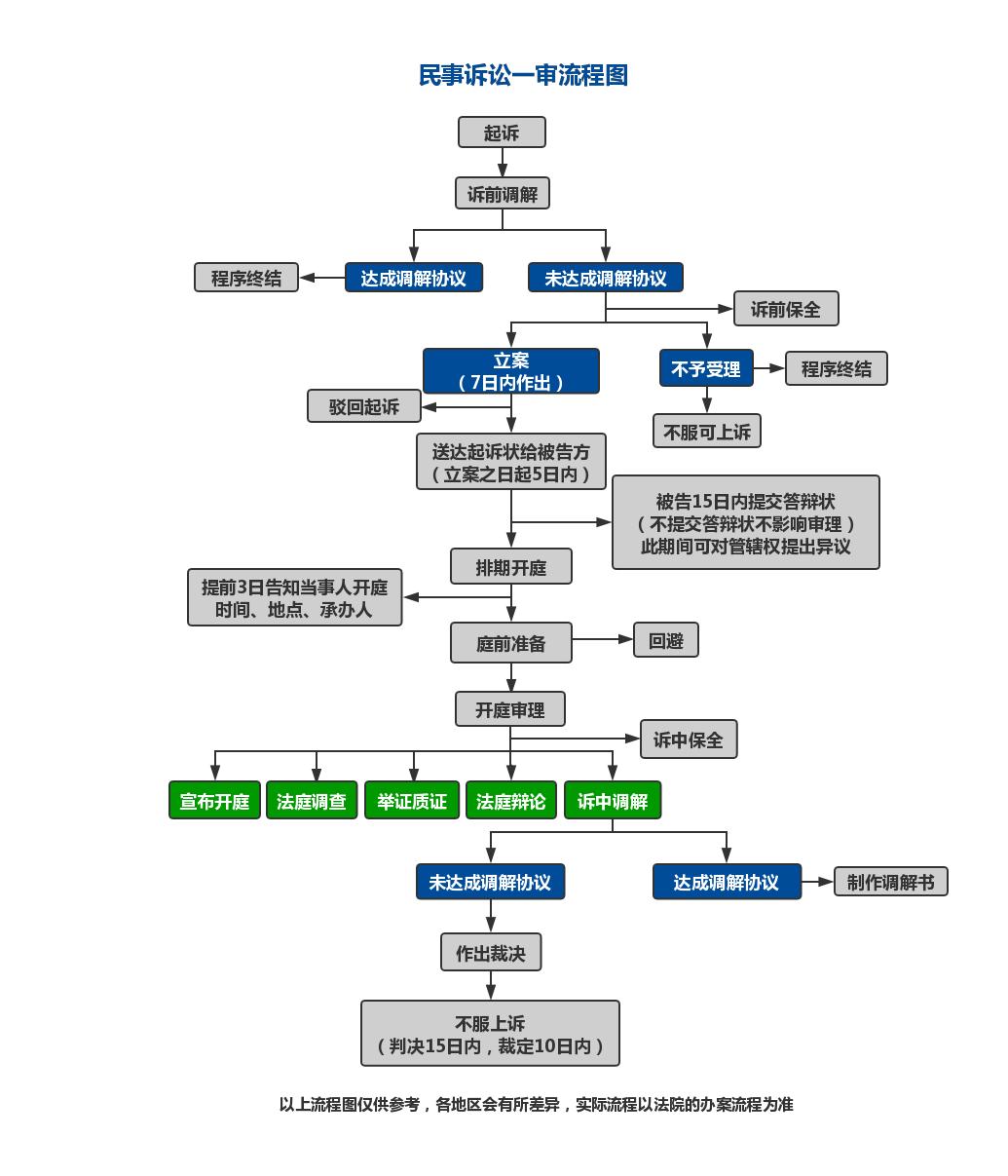
三、流程图
民事诉讼一审流程图
民事诉讼一审流程图
民事诉讼一审流程图

四、相关文书范本
起诉状范本
证据清单范本
(一) 第一部分:双方当事人的基本信息
1.当事人是自然人的,要写明当事人的姓名,性别,出生日期,身份证号,民族,住址,联系方式等信息。
2.当事人是机关团体、事业单位、公司企业或其他组织的,要写明单位名称、组织机构代码、地址、联系方式等信息,并附其营业执照等资格证明文件的复印件。换行写法定代表人及其职务。如果有诉讼代理人,还应写明诉讼代理人的信息。
(二) 第二部分:诉讼请求
应当写明需要对方履行什么义务、给付什么东西、赔偿什么东西、承担什么责任等内容,并进行分点描述,1、2、3…比如借贷纠纷请求法院判令被告偿还本金和利息等,通俗的说就是把你想要通过诉讼达到的目的写上去。
注意: 并不是写上去的所有的诉讼请求都会得到法院的支持。
(三) 第三部分:事实与理由部分
说明事实情况,内容应当全面完整,但语言应简洁,不能过于繁琐。一般是按照时间的顺序来叙述。
注意: 最后一段一般是写被告的某行为已经严重损害原告的合法权益,原告根据相关法律规定,特向贵院起诉,请求贵院支持原告的诉讼请求,维护原告的合法权益。
(四) 尾部
写明起诉法院名称,具状人姓名及日期,以及标明你将提交的起诉状副本份数和证据清单份数。
起诉状范本
民事起诉状
民事起诉状
原告: , (男/女), 年 月 日生, 族, (写明工作单位和职业),住 ,联系方式: 。
委托代理人: ,系 律师事务所律师。
被告(公民): , (男/女), 年 月 日生, 族, (写明工作单位和职业),住 ,联系方式: 。
被告(法人或其他组织): ,住所地: 。
法定代表人/主要负责人: , (写明职务),联系方式: 。
诉讼请求:
一、请求法院依法判令被告立即偿还原告借款本金 元及利息(注:利息计算至债务全部清偿日止。现暂从 年 月 日计算至起诉之日即 年 月 日,按月一分五计息、共 元整)。
二、判令诉讼费由被告承担。
事实与理由(写明事情的经过和结果,以及纠纷发生的原因):
原、被告双方系同村村民。 年 月 日,被告因需资金周转,向原告提出借款。原告出于帮忙之心,拿出自己全部的积蓄 元和向他人借的 元共 元整一起借给被告,被告出具了借条一张(借条载明:借现金 元,借期 个月,月利息一分五)。后被告共支付给了原告 个月的利息。截止同年 月份,被告分三次偿还了原告借款本金 元。此后被告既未向原告支付利息,也未偿还借款本金。原告多次要求被告清偿借款本金及利息,但均未果,被告现在还躲避原告。
原告认为,合法的借贷关系应受法律保护,债务应当清偿。被告躲避原告、拒不偿还借款的行为不仅违背诚信、构成违约,也侵犯了原告的合法权益。
为维护原告的合法权益,根据《中华人民过共和国 》第 条的规定,现原告特向贵院提起诉讼,请求法院依法判决!
此致
人民法院
附:
1.本起诉状副本 份
2.证据清单
起诉人(签名):
2023年02月18日
证据清单范本
证据清单范本
民事案件证据清单
案件编号:
|
序号 |
证据材料名称 |
份数 |
页码 |
原件或复印件 |
证明对象 |
|
1 |
原/被告出具的《关于成立某公司的通知》 |
1 |
1 |
原件 |
证明:原/被告是适格的诉讼主体。 |
|
2 |
某年某月某日原被告签订的《房屋买卖合同》 |
1 |
2 |
复印件 |
证明:原被告之间存在房屋买卖的事实。 |
|
3 |
证明: |
||||
|
4 |
证明: |
||||
|
5 |
证明: |
提交人
签名(手印):
提交日期:2023年02月18日
签收人
签名(手印):
签收日期:2023年02月18日