本文作者:陈明东耳西来 文章来源:明律如是说公众号
本文版权归作者所有,如有异议请联系处理

诉讼不是目的,只是实现自己诉求的一种手段而已。因此,拿到胜诉的生效法律文书也不是诉讼的终点,让该文书上面记载的权益落地、落袋为安才是终点。
如果对方不主动履行、拖延履行、打折履行,那么建议您尽快向法院申请强制执行。因为, “民不告,官不理”,胜诉方必须向法院提起执行立案申请强制执行,经过法定的执行程序,法律文书上确定的权益才能得以实现。
官司打也打好了,也赢了,如果因为没有申请执行而导致相应权益的丧失,太可惜了。
那么,执行立案该去哪里申请呢?申请材料又有哪些呢?笔者结合多年实务经验,为您奉上干货满满的实务版申请强制执行指引。
可申请执行的法律文书
可申请执行的法律文书有:人民法院出具的判决书、裁定书、调解书;商事仲裁机构与劳动仲裁机构出具的裁决书、调解书;法院确认后的人民调解协议;公证处出具的具备强制执行效力的公证债权文书;行政机关出具的某些可由法院执行的行政文书等。
同时需要说明的是,您还可以向人民法院申请和承认港、澳、台地区和外国法院判决,申请和承认港、澳、台地区和外国仲裁机构作出的仲裁裁决。
最常见的就是法院出具的判决书、裁定书、调解书,本文也以此为主, 兼顾其他可申请执行的法律文书。
申请执行的前提条件
申请执行必须同时满足如下三个前提条件:
1、执行依据的法律文书已经生效。
因为“二审终审”、“劳动仲裁程序前置”、“文书送达”等原因,不是所有的法律文书都是可以申请执行的生效法律文书,比如尚在上诉期内的一审判决书、裁定书,尚在起诉期内的劳动仲裁裁决书,还没有送达的法律文书等都不可以申请执行。
2、 执行标的具有可执行的内容。
通俗地说就是需要被执行人为某些具体的可执行的内容,例如:给付钱款、搬离房屋、返还财物、赔礼道歉等。有的法律文书虽然生效了,但没什么可执行的内容,也不能申请强制执行,例如驳回管辖权异议的二审裁定,不涉及孩子抚养和财产分割只判决离婚的判决书等。
3、 义务人未按该文书全面履行义务。
全面履行的意思就是义务人需要按期、足额、完全履行的意思,到日子没履行的,履行数额不足的,履行不完全(例如判决在某全国级报纸登报不少于300字的赔礼道歉,对方在某市级报纸刊登了50个字的赔礼道歉)的,您都可以申请强制执行的。
搞得懂最好,搞不懂也没关系,直接去申请执行就好了,最多白跑一趟,但肯定不会耽搁事情。
申请执行的期限
关于这个问题,网上有多种说法:六个月、一年、两年、三年。究其原因是因为法律修订变更以及有人解读有误导致的。
干货文章就不阐述这个事情的来龙去脉和援引具体法条了,简单粗暴一点: 申请执行的时效为二年。
起算点的算法:
1,法律文书 规定了履行期间 的,从法律文书规定 履行期间的最后一日起计算 。
2,法律文书规定 分期履行 的,从规定的 每次履行期间的最后一日 起计算。
3,法律文书 未规定履行期间 的,从法律文书 生效之日起 计算。
同时,申请执行的时效适用法律有关诉讼时效中止、中断的规定。
非科班人士看完一定有点晕有点上头,直接给个简单易行地建议吧,照这个操作肯定不耽搁事的 :直接按法律文书出具日(就是尾部落款日期)往后算两年内,最好早点去申请执行,最迟在第23个月去申请,免得有什么变故。
到哪里申请执行
1,已生效的 民事判决书、裁定书、调解书 ,可以向 一审法院 或者与其同级的 被执行财产所在地法院 申请执行。
2,已生效的 行政判决书、裁定书、调解书 ,可以向 一审法院 申请强制执行,或者由 行政机关 依法强制执行。
3, 商事仲裁裁决书或调解书 ,法律规定由 被执行人住所地或者被执行的财产所在地人民法院 执行,注意这里的法院层级是 中级人民法院 。
4, 劳动仲裁 的裁决书或调解书,去劳动仲裁机构 对应的人民法院 提交,也可以直接交到 该劳动仲裁机构让转交 (一般是限定日期收材料,不是每天都收的)。
5, 公证债权文书 等其他法律文书,由 被执行人住所地或者被执行的财产所在地人民法院 执行。
6,申请和承认 港、澳、台地区和外国出具的法律文书 ,一般是该地区 某指定的中级人民法院 。
一审法院 就是作出一审判决、裁定、调解的法院,这个大家都能弄明白,应该不会搞错的。
被执行人住所地法院 ,一般就是个人的户籍地法院或单位注册地法院;个人有经常居住地的,单位有实际经营场所的,住所地法院就是个人的经常居住地法院,单位的实际经营场所地法院。
被执行财产所在地法院 ,被执行财产为不动产的,就是该不动产所在地法院;被执行财产为股权的,就是公司住所地法院;被执行的财产为动产或知识产权的且其所在地不明确或有争议的,就是被执行人的住所地法院。
实践中,一审法院、被执行人住所地法院、被执行财产所在地法院有时候是重合的。
另外从办事便捷、方便快速的角度而言,建议您按照以下顺序选择相应法院:一审法院、被执行人住所地法院、被执行财产所在地法院。
因为一审法院是不会变动的、不会有争议的、不需要其他材料证明的,而被执行人住所地法院和被执行财产所在地法院是会变动的、会有争议的、需要其他材料证明的。
申请执行所需立案材料
申请执行所需立案材料大致可以分为四类
其一,申请执行书
这个略微复杂一点,我们放在后面单独的篇幅讲。
其二,执行依据的法律文书
这个就是咱们前面说的那个生效法律文书, 一般都是提交复印件,但是也得带着原件供立案人员核实 (实践中也有些地方的法院是收原件的,例如苏州法院)。
按照法律文书的来源、性质不同,常见的情形如下:
1,执行依据为 一审 判决书、裁定书、调解书的,需提交 文书复印件 以及承办法官出具的 生效证明 原件。这个生效证明不用当事人操心的,法官那里有现成的格式文本。
2,执行依据为 二审 判决书、裁定书、调解书的,需提交文书复印件,原则上不需要生效证明,但有的地方会要“ 送达证明 ”。
3,执行依据为 仲裁 (含劳动仲裁)裁决书、调解书的,提交 文书 复印件,以及仲裁机构开具的 生效证明或送达证明 。
4,执行依据为 公证 债权文书的,提交 公证书原件 以及公证处开具的 执行证书原件 。
其三,身份资料
A,申请人的身份资料
1,申请人为 个人(自然人) 的,提交 身份证或其他身份证明 (士兵证、军官证、护照等)的复印件,并带着原件以供审核。 注意证件有正反面的,都需要复印 ,而且最好复印到一张A4纸上。
2,申请人为单位( 法人或其他组织) 的,提交 加盖单位公章的统一社会信用代码证书、法定代表人(负责人)证明 ,有的地方还要法定代表人(负责人)的身份证复印件(也要盖单位公章)。
B,被申请人身份资料
1,被申请人为 个人(自然人) 的, 要求不一 :有不要求提供证件复印件或口卡,仅提供姓名、性别、年龄及住所等信息即可的;有要求提供被申请人身份证或其他身份证明(士兵证、军官证、护照等)的复印件的;有要求提供被申请人户籍查询记录的。
2,被申请人为 单位(法人或其他组织) 的,提供该单位的 信用报告 ,您可登录网址为www.gsxt.gov.cn的国家企业信用信息公示系统查询该单位的登记信息,打印出来即可。
C,代理人身份材料
申请人委托了代理人的,需提交写明委托事项和代理权限的授权委托书、代理人身份证明、有关单位的推荐函(公民代理时需要)、代理人的劳动合同及社保记录等(申请人为单位时需要)等相关材料。
D,特殊情况下的身份资料
1,申请人、被申请人有 更名 的,还需要提供来自公安机关、工商机关的更名材料。
2,因当事人死亡出现 继承 人申请执行的,需要提供有关诸如死亡证明、公证书、生效裁判文书等资料。
其四,其他资料
1,如果您不是到一审法院申请执行,而是到被执行人住所地法院、 被执行的财产所在地法院申请执行的,应当提供户籍信息、不动产权证、公司工商登记信息等相应确定 管辖的 资料。
2, 如果曾经申请财产保全,可以把保全裁定、保全情况反馈等相关 保全材料 附上。
3, 如果知晓被申请人的 财产情况 ,请尽量详细地提供给法院,房屋具体到门牌号,存款具体到户名、开户行、账号、余额,车辆具体到车牌号、型号、颜色、大致价格、停放场所等。
4, 如果知晓被申请人的 财产线索 ,也可提供给法院,供法院查证核实。
5, 如果申请对被申请人采取上失信被执行人名单、司法拘留等强制措施,可附上相应资料。
申请执行书
本文笔者从实务角度出发,讲一下怎么写申请执行书?
其一,手写版与打印版
申请执行书可分为手写版本和打印版本两种。
A,手写版本一般可在法院立案大厅处索取法院事先印制好了基本格式的空白申请书,然后 本人用黑色钢笔、中性笔、签字笔等来填写 即可。
注意不要使用除黑色外的其他颜色的钢笔、中性笔、签字笔来填写;也不要使用铅笔、圆珠笔、水彩笔、记号笔等来书写;毛笔倒是不禁止,但这纸是A4 纸的,怕是得写蝇头小楷才行。
B,打印版,需用 A4纸,字体一般需要清晰好辨识,宋体、仿宋体是推荐使用的,大小用5号字或小4号字 。
无论是手写版还是打印版, 最后都需要在相应位置落款,具名(个人)或用章(单位) 。
其二, 格式及范文
申请执行书应写明申请执行人和被执行人的基本信息、执行依据、执行内容、执行标的、可供执行的财产线索、希望法院采取的强制措施等等。
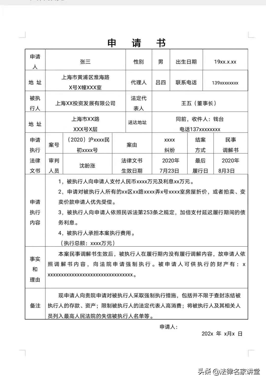
常见的申请执行书有两种样式:表格版、文字版。
A表格版范文

B 文字版范文
强制执行申请书
申请人:劳利市,男,汉族,xxxx年xx月x日出生
住址:上海市xx区xx路xxxx号 电话:139xxxxxxxx
被执行人一:洪少柔,男,汉族,xxxx年x月xx日出生
住址:上海市xx路xxx弄xx号xxx室 电话:136xxxxxxxx
被执行人二:皮飒兵,女,汉族,xxxx年x月xx日出生
住址:上海市xx路xxxx号第x幢xxxx室 电话:138xxxxxxxx
请求事项
1、 申请贵院强制两被执行人支付申请人人民币xxxxxx元。
2、 申请贵院强制两被执行人支付加倍支付迟履行期间的债务利息。
3、 申请贵院强制两被执行人支付申请人缴纳的案件一审二审案件受理费合计xxxxx元;评估费xxxx元。
事实与理由
申请人与两被执行人的所有权纠纷一案历经一审二审,最终生效的是上海市第x中级人民法院的(xxxx)沪xx民终xxxx号《民事判决书》。依照该已经发生法律效力的《民事判决书》,两被执行人应给付申请人相应款项,但两被执行人至今没有依判决履行付款义务。
为维护申请人的合法权益,根据《民事诉讼法》有关规定,申请人特向贵院申请强制执行。被申请人可供执行的财产有:xxxxxxxxxxxxxxxxxxxx。
同时,申请人向贵院申请对被执行人采取强制执行措施。这些强制措施包括但不限于查封冻结被执行人的存款、房产、汽车等资产;查封被执行人持有的股份;限制两被执行人高消费;将两被执行人列入最高人民法院的失信被执行人名单;对恶意逃避执行的两被执行人进行司法拘留等。
特此申请。
此致xx区人民法院
申请人:
xxxx年xx月xx日