尊敬的浪漫和山业主:
近年来在北山街道、良睦社区的直接领导和关心下,我们全体业主、业委会、物业公司、外协单位群策群力,初步形成了秩序稳定、人心友善、风气敦厚、团结奋进的浪漫和山小区文化,随着一些涉及公共安全的设备设施也得以维修恢复,业主的安全感、幸福感也得以提升。
但我们同时也不能忽视,我小区交付逾十年,一些影响小区品质及安全的基本问题仍未得到解决,如:水系废弃、设施残破、环境脏乱、管道陈旧、设备故障等,要解决这些问题,如何加强公共维修投入、如何优化实施资源,应是重中之重。
第二届业委会自2018年7月成立,本着“为小区谋复兴,为业主谋利益”的初心,切身参与到物业管理的实际工作,并就小区进一步提升及小区品质的全面复兴课题开展调研论证,业委会现将有关工作向全体业主报告如下。
报告总目录:
一、第二届业委会工作汇报
二、业委会对中奥物业合同期内的工作考评意见
三、小区当前突出问题的可行解决方案
四、业委会财务收支情况
一、第二届业委会工作汇报
第二届业委会自2018年7月成立,执行规范的组织原则及廉政制度,至今将近一年半以来,七个委员敢挑重担,齐心协力拧成一股绳,抓重点、找方法、促整改,扎实推进完成了三个方面的工作:
1.建立十二个“专项工作组”,解决了一批长期困扰小区的“老大难”问题。
第二届业委会成立后,建立了十二个“专项工作组”,集中解决涉及重大公共安全问题,包括:消防、电梯、安防监控、排污、车库渗水、水系、公共照明、垃圾分类、设备房整改等,这些整改工程大部分已进入验收阶段(安防监控项目已完成布局勘察及技术方案)。(参见附件1:《业委会专项工作组》)
“专项工作组”是业委会的创新组织方式,每个“专项工作组”由一名业委会委员担任组长,包括业主代表、专门技术人员、物业公司、外协技术力量等。专项工作组实施的一年多过程中,还得到了我小区原工程负责人徐工的无私支持和帮助,在此向他表示感谢!
业委会在缺资金、缺技术、缺人力的情况下,完成了若干专项工作。所以,请给业委会多一些理解与支持!
附件1:浪漫和山业委会专项工作组

2.对中奥物业的合同履行情况进行核查,以督促落实保障业主权益
业委会对中奥物业的合同履行情况进行了核查,重点监督业主普遍质询的两个指标:首年进场整改项目、物业服务人员数量及服务标准。对于未实施的进场整改项目,业委会通过专项工作组予以共同推动落实;对于减配的物业服务人员,业委会通过提醒督促予以协调。
3.理清并收回属于业主的经营性收入,完成与中奥物业的财务结算
按合同约定,经营性物业收入由我小区与中奥物业5:5分成。由于第二届业委会2018年7月才成立,导致经营性物业收入已由中奥公司收取,未向我方及时报告具体数据。
第二届业委会及时与中奥杭州分公司交涉协商,要求理清并收回属于业主的经营性收入,及时完成财务结算。该工作历时一年多,由于沟通进展很慢未能及时向业主及时公示业委会的财务报告,借此特别说明:业委会代表的是全体业主利益,业委会抓专项工作组的同时,也没有忘记理清并收回属于业主的收入。
截止上周,业委会已向中奥物业收回属于业主的经营性收入,这些收入包括:属于业主的经营性收入59623.96元、属于业主的车辆临停费230470.05元(截止2019.11.30)、2016年7月业委会垫支的水费41919.5元等。
与中奥物业的财务结算还包括中奥的进场垫支费用、业委会预收中奥进场后的2016年度物业费等的结算工作,该工作计划在2019年11月30日前完成。
双方完成结算后,我们将完成业委会财务报告,并及时公示全体业主。
二、业委会对中奥物业合同期内的工作考评意见
中奥物业自 2016 年 7 月 1 日进驻我小区,合同期至 2019 年 11 月 30 日止,历时近3.5年。业委会对中奥合同期内的物业服务工作综合考评如下。
1.业委会对中奥物业服务工作的总体评价
三年来,我小区总体趋向和谐、稳定、进步,这既有全体业主的支持,也凝聚了物业公司的努力。特别是刘xx接任后,团队工作态度作风比前两年明显改变、服务意识明显加强,在车辆管理、保洁服务、秩序管理等日常管理方面有明显改观起色,积极协同业委会专项工作、上级部门布置的工作等特别事项,共同完成了不少利于小区的工作。为了小区的进一步发展及复兴,业委会对物业工作的总体评价着重于总体性、制度性问题的发现和探讨:
中奥入驻的前2年——总体处于维持型服务*,表现在:进场投入不足(大部分未完成)、年度投入不足、人员数量不足(参照合同)、管理领导班子不足。小区面貌较以前总体上呈下降趋势。
中奥入驻的后1.5年——总体仍处于维持型服务*(比前两年略好),表现在:进场投入不足带来的副作用日益显现、年度投入不足导致环境设施的进一步恶化、人员数量不足(参照合同)导致管理盲区、管理班子工作效率偏低、品质意识偏弱。业委会12个专项工作组解决了一些突出问题,业主满意度有所回升,但小区面貌的衰退并未在根本上改观。
(*注:物业服务的三种类型——维持型服务、提升型服务、建设型服务)
业委会分析其中原因:物业公司进场投入不足、年度投入不足、人员数量不足、主动服务意识不足。
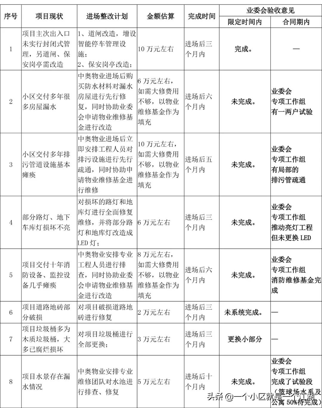
2.业委会对中奥合同承诺进场整改项目的验收意见
中奥合同承诺有20项进场整改项目,工程总价估算67.5万左右。其中道闸在进场后六个月内实施完成,两项无法量化核查、一项重复,其余14项均未在承诺时间内实施,未实施或完全实施率达82%。(参见附件2:《业委会对中奥物业合同承诺进场整改项目验收意见》)
对此,业委会一方面抓逐项排查,一方面以专项工作组的方式予以推动,一年多来推动了一部分项目,虽然有所弥补,但因延迟进场整改带来的损失无可弥补,小区整体面貌衰退、安全隐患加深、业主不满情绪加深。
前车之鉴后事之师,业委会从中总结了经验,将在今后的物业服务合作中予以体现,业委会与物业公司将明确约定进场整改项目,并以保证金的方式予以管理。
业委会分析其中原因:物业公司将经济效益作为绩效考评要素,投入预算不足,不能满足我小区的实际需求。
附件2:中奥物业合同承诺进场整改项目验收意见
——浪漫和山业委会 2019年11月17日



3.业委会对中奥人员数量配置及一级服务标准的考评意见
中奥合同承诺人员数量52人,实际运行过程中存在人数减配,且未向业委会通报情况,与合同承诺的一级服务标准也有明显差距与不足。业委会就此与其公司领导进行了会谈沟通,鉴于人数减配既有节省成本的主观考虑,又有一些客观原因(如因我小区之前消监控室未修复,监控人员随之减少3名),对此业委会尽量与中奥协商处理,对业主有个交代。
业委会分析其中原因:物业公司未重视业主满意度,人员配置不能满足我小区的实际需求。
4.业委会对中奥保持设备设施完好率的考评意见
业委会验收评估认为,中奥物业对设备设施缺乏系统的维护维修管理、也缺乏经费投入,表现在:
未建立系统的设备、设施、管线档案;
对供水设备未采取必要的常规保养措施;
对排水井、喷泉等重要设备未采取必要的维护维修措施(业委会专项工作组推动修复了一部分);
对路灯未采取系统的排查维护措施,导致不少路灯灯杆残缺、线路故障甚至裸露,安全隐患极大;
对游步道、木栈道、护栏等公共设施未采取规范的年度保养措施……
业委会分析其中原因:物业公司维修技术力量不足,年度维保投入不足,导致设备设施系统性故障、老化的加剧。
5.业委会对中奥保持环境美好度的考评意见
业委会验收评估认为,中奥物业对环境维护缺乏系统的管理、也缺乏经费投入,表现在:
对公共绿化未采取合理的修剪措施;
对公共绿化未采取系统的补种措施(有部分补种);
对大量枯枝败叶未采取清运措施(随处堆放);
对别墅区装修建材杂物的堆放未采取管控措施;
对大型工程车辆未采取有效的管控措施。
业委会分析其中原因:物业公司管理规范不足,投入、人员及相关配套资源不足,加剧了大环境的系统性凋零。
三、小区当前突出问题的可行解决方案
我小区交付已逾十年,从整体环境、公共设施到建筑主体的老化、衰退现象越来越明显,对此业主心急如焚,业委会也看在眼里、急在心里。对于这一突出问题的可行解决方案是什么?就以业委会调研到的一个“小区治理理论”作为讨论的开始——
“交付3年以上的小区,如果仅仅局限于日常维持管理,小区整体品质就会开始衰退;
“交付5年以上的小区,如果没有强制的公共维护投入,小区整体品质的衰退就会加剧;
“交付10年以上的小区,如果没有强大的工程技术后盾,小区整体品质的衰败就无法制止!
我们是10年以上的小区,要制止小区的破败趋势、恢复小区的整体品质,唯有落实资金、技术、资源方面的投入,才能彻底解决问题。而要落实这些投入,不能仅凭口头承诺和美好愿望,唯有制定合理的物业公司合作制度,业主才能掌握主动权、管理权、约束权、激励权。具体来说,体现在——
1.一定要有社区领导下的议事协商机制
议事协商机制由社区、业委会、物业和业主代表共同参与,形成常规化的重大公共事项及突出矛盾的议事协商及协同工作机制机制。
2.一定要有合理的履约保证金
履约保证金预支付到业委会账户,用于保障公共维修费用及其它合同事项的落实,其中:公共维修费用验收一项、核销一项,其余事项发现一项、扣款一项。以我小区状况,履约保证金应不少于30万元。
3.一定要有强制性进场投入
进场投入指的是物业进场6个月内集中完成的公共环境、设备、设施建设整改项目,遏制小区整体品质的衰败,为小区品质整体提升创造有利条件。
以我小区状况,三年为一个管理周期,进场前期投入应不少于30万元,才能从根本上解决一些问题,要系统性解决问题,前期投入还应该加强。
4.一定要有强制性公共维修费用
以我小区状况,年度公共维修费用标准应不低于20万元,该费用应强制实施,在履约保证金中验收一项、核销一项。
5.一定要有强制性特种设备维保
对于安防监控、消防、电梯等涉及重大公共安全的特种设备,物业公司必须与专业公司签订委托维保合同,报业委会备案,上述年度维保服务费总额不低于10万元/年。
6.业委会一定要有经营性收入
业权收入100%属于业主,由业委会收取;经营性收入由业委会收取,物业公司或合作方可提取0-50%管理费。
7.一定要有惩罚及激励制度
业委会对物业公司的人员配置、专项工作、廉洁自律、管理服务等方面进行考核,如有违反,业委会可从履约保证金中直接扣罚,物业对责任人同等扣罚。
业委会组织专项工作组对物业公司在进场整改、年度维修及管理提升等方面的工作绩效进行年度考评,建立长效监督及激励机制——如物业公司高质量、高效率完成合同承诺项,根据绩效表现,业委会给予适当奖励。
四、业委会关于实现小区复兴的原则建议
以上7条合作原则实际运用是否可行呢?对此,业委会已通过定向调研、考察进行了比较论证,结论是:
1.七条合作原则可行(优秀物业公司愿意合作共赢)。
2.加大进场投入在经济上可行。
3.加大年度维修投入保障可行。
4.加大履约保证金保障可行。
鉴于以上7条合作原则具有创新性、业界尚无统一标准,各物业公司在具体投入数额方面存在差异,业委会建议:
基于《7条合作原则》,对下一个物业服务周期,采取竞争性、公平性选聘(包括中奥物业),为我小区进一步谋发展、谋福利!
五、业委会财务收支情况
业委会的收入主要来自:业权收入及经营性收入。其中业权收入包括:房屋出租收入、场地出租收入;经营性收入包括:临时停车费、电梯LED屏、售水机、电梯框架广告、汽车充电桩、觅跑运动仓、垃圾回收桶等(部分可能停运取消)。
业委会的支出主要是:用于特殊小区公共项目的维护维修(非物业公司或开发商承担、又不能申请物业维修基金的项目)、对物业公司的绩效奖励(以后启用,以奖代补激励考核物业公司)。
业委会专项工作组的实施目前在业委会零列支;业委会的工作经费目前在业委会零列支(业委会成员承担)。(具体参见附:3:《第二届业委会财务收支情况》)。
附件3:浪漫和山第二届业委会财务收支情况
(2018年7月—2019年11月)
一、业权收入(元):258800.00
1.丰巢快递柜:35900.00
2016.11.15-2017.11.14(2套):10000.00
2017.11.15-2018.11.14(2套):10000.00
2018.11.15-2019.11.14(2套):10400.00
2019.01.12-2022.01.14(1套):5500.00
2.健身中心租金:222900.00
2017-2018年7月:70000
2018-2019年7月:74200
2019-2020年7月:78700
(部分收入尚未到账)
二、经营性收入(元):290094.01
1.经营收入(2016.7.1--2018.11.30):34423.96
经营收入(2018.12.1-2019.11.30):25200.00
2.停车费(2016.7.1--2018.11.30):140897.05
停车费(2018.12.1-2019.10.15):89573.00
三、其它收入(元):671345.07
1.2016.7月业委会垫支的水费:41919.50
2.委托收缴物业费:629425.57
注:2015年10月1日至2016年6月30日应收885346.92元:截止2018.11.30中奥实收619399.07元;2018.12.1-2019.10.15中奥实收10804.20元
3.老郭服务队废品回收款(泵房及消防工程废品):10026.5
四、支出(归还中奥垫支)(元):1057434.02
1.中奥进场垫支费用:540600
2.业委会预收中奥进场后(2016.7.1-2016.12.30)的2016年度物业费(含公共能耗费、车位管理费):516834.02
五、其它支出(元):
1.*票开**税费:226
2.其它:暂略
六、往来款(元):
1.履约保证金(健身公司):10万
2.履约保证金(消防维修):10万
七、损益(元):
1.收入—支出 = 162579.06
2.应收物业费余值(理论值):255143.65
以上经业委会账户核查及对账后出正式财务报告,另行公示全体业主。
各位业主!三年以来,经过大家的不懈努力和协同合作,使小区走出困境步入正常。接下来的三年,我们主要面临如何有效抑制和改变小区衰败趋势、进一步提升小区品质和物业服务水平,实现小区复兴。这对物业公司的投入、管理和服务水平提出了更高的要求,也对业委会的管理能力和协调能力提出了更高的要求!
机遇与挑战并存,只要我们为小区谋复兴,为业主谋利益!只要我们齐心协力、攻坚克难,只要我们加强自律互助意识,形成积极阳光的邻里文化,就一定能逐步实现小区面貌的整体逆转,进而实现小区品质的全面复兴!
浪漫和山第二届业委会
2019年11月19日

来源:浪漫和山第二届业委会