
今儿点评一下 安耐晒小*瓶金**,商品名称是 安热沙防晒露 。 安耐晒是资生堂旗下的一个品牌, 先看一下大名鼎鼎的资生堂介绍
资生堂(Shiseido),是日本著名的化妆品品牌。取名源自中文《易经》中的“至哉坤元,万物资生”,资生堂的涵义为孕育新生命,创造新价值。“至哉坤元,万物资生”意为“赞美大地的美德,她哺育了新的生命,创造了新的价值。”
资生堂是株式会社资生堂(Shiseido Company, Limited)旗下品牌,总部在东京都中央区银座7丁目5番5号(104-0061),于1872年创立。资生堂集团下也有好多品牌, 如:
SHISEIDO 资生堂、AUPRES欧珀莱、IPSA 茵芙莎、Clède Peau Beautè 肌肤之钥。。等等
归归,资生堂名字都是从中国古籍中借鉴而来的, 可见中国文化对日本的影响有多么深远。。。作为中国人, 这点很骄傲! 但是, 现代科技发展中, 日本的确领先了中国几十年, 在生活的方方面面。。。
比如,化妆品, 中国有几个牌子是走向国际化的, 为世界所知晓的?? 貌似没有。。 反观日本, 有高科技, 有好的市场营销, 扎扎实实做品牌。。。
用毛*东泽**的一句诗词结尾, “ 数风流人物, 还看今朝!”, 希望能有中国的品牌在国际化妆品界异军突起!!
扯远了, 下面具体分析。。
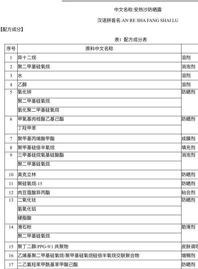
1.成分分析
(Ps:大家不用去记下面这些晦涩难懂的化学成分, 引号线里的化学成分介绍可粗粗略过, 重点去看有颜色的点评文字,是对这款产品的解析精华)


这是一款防晒霜, 而且是一款非常畅销, 也获得很多好评的一款, 既然主要的作用是防晒, 我们就重点看一下防晒的成分, 我把防晒的成分分成2类: 物理防晒成分+化学防晒成分, 下面分别阐述:
1. 物理防晒成分
(下面引号线内的化学成分可粗粗略过,感兴趣的可以仔细看看)
氧化锌 紫外线吸收剂,利用反射方式抵抗 UVA、UVB,为物理性粉体防晒成份。目前纳米化颗粒技术保留了氧化锌全波段防晒,也避免了高浓度氧化锌造成的厚白感,一般健康肌肤使用安全。除此外,具收敛性,针对面疱具有部份制菌、干燥功效,并具有中度遮盖力。国内的法规所限定的最高添加量为25%。
二氧化钛,主要用作于物理防晒剂、粉底等系列产品中。因为白度很高,在护肤品以及粉底中常作为白色粉体调色使用。而作为物理防晒剂,二氧化钛防护波段大约在290—400nm之间,属于全波段防护,UVAI波段表现较弱,常与氧化锌一起使用,当欲达较高SPF值时,会添加浓度约5%以上的二氧化钛(最大浓度25%),涂抹后脸部视觉效果会很白,因其本身又属于惰性矿物质,无活性,因此有良好安全性,不会引起过敏反应。
滑石粉 属于天然矿石萃取,化妆品中作为填充剂、助滑剂、抗结块剂使用,常用于蜜粉、爽身粉、粉饼、眼影、腮红、面霜中,用以增加产品柔滑触感。有些滑石粉含有石棉的角闪石成分,它易刺激肺部,并有致癌(肺癌、皮肤癌、卵巢癌)风险。据报道,石棉是国际公认的一级致癌物。自然状态的滑石粉矿物质虽含有石棉,但并不致癌。自1970年代以来,不含石棉的滑石粉就一直被用于婴儿爽身粉和其他化妆品中。然而,对于不含石棉的滑石粉是否会致癌,虽然争论多年,但仍没有一致的结论。基于证据不一,国际癌症研究机构认为,滑石粉“也许会致癌”。有研究认为,不含石棉的滑石粉有致癌风险,但因这类研究通常依据的是人们对其多年前使用过滑石粉的记忆,而被认为有失偏颇;有的研究则认为,滑石粉与癌没有关联。而且,滑石粉也没有类似*草烟**类的致癌物有“剂量反应”,如吸烟越多,患肺癌的风险也就越大。有研究认为,经常在生殖器部位使用滑石粉的人患卵巢癌的几率比不使用者高出40%。
硅石 是脉石英、石英岩、石英砂岩的总称。在砂岩、粘土、花岗岩以及部分动植物体内含有大量硅石等矿物质,作为研磨剂和不透明剂(常用于牙膏中)、吸附剂、肤感调节剂使用。在常出现在粉底和隔离中,具有些轻微遮遐力,能增加皮肤滑顺度。并且硅石在化妆品中安全度高,对皮肤无刺激。
点评1: 物理防晒成分, 简单来说, 其实就是一种很细的粉! 均与涂在脸上后, 能够反射掉一部分光线, 从而达到一些防晒的效果。
这个原理很简答是吧。。。如果你脑洞够大的话, 只要是很细的粉, 都会有防晒的效果! 比如, 常见的玉米淀粉, 做衣服的材料尼龙磨成的细粉。。 甚至, 刷墙用的涂料! 只要能挡住光线就行! 当然, 你是不会在脸上刷涂料的, 那一定很难受的。。。
理论上来说, 粉越细, 分布会越均匀, 对光的遮蔽效果就会更好。 所以, 一度, 纳米级别的粉都出来了, 但是任何东西一旦到达纳米级别的时候, 会产生一些特殊的理化特性, 从安全性上来说, 对皮肤未必是好事。 从这个角度来看, 目前应用在护肤化妆品里的粉类材料, 应该标示出粒度到底有多细,给用户一个知情权。
物理防晒成分中, 最常见是这2兄弟: 二氧化钛、氧化锌。 这2个成分大家可以记一下, 也是比较好记的。
物理防晒成分相对来说安全性会好一些, 毕竟皮肤吸收的少。 如果说物理防晒成分有什么不好的话, 就是可能会让皮肤闷, 可能会堵毛孔。所以油皮爱长痘的人, 要谨慎使用含粉的护肤化妆品了。
2. 化学防晒成分
(下面引号线内的化学成分可粗粗略过,感兴趣的可以仔细看看)
双-乙基己氧苯酚甲氧苯基三嗪 也叫Tinosorb S ,是一种新型的广谱防晒剂,是2000年瑞士ciba specialty chemical公司研发出来,可防护一部分的UVB以及全部的UVA,吸收波长在290-370nm之间。在UVA方面的防护可以与Avobenzene相媲美。其分子量大,不易被皮肤吸收;稳定性强,还可以做为其他化学防晒剂的稳定剂;与其他防晒剂的相溶性强。
二乙氨羟苯甲酰基苯甲酸己酯 防晒波段在320-400nm,较新的油溶性化学性防晒剂。光稳性佳。Uvinul A Plus是一种紫外线UVA防晒剂,属于化学防晒剂,在澳大利亚被批准在防晒霜中使用,但美国FDA不批准使用,要求用量不得超过10%。
甲氧基肉桂酸乙基己酯 目前市场上很常见的油溶性UVB防晒剂,吸收波长290-320nm之间,全世界范围使用十分广泛,对皮肤刺激较低。这个成分的安全性有一定争议。它是一种渗透促进剂,很容易被皮肤吸收。可以产生类似雌激素( estrogen-like)的效果,不宜用于孕妇和儿童。另外一种说法认为,所有的实验都是在大鼠和小鼠上试验的,而且实验是在高浓度特殊条件下进行,实现结果并不成熟。目前各国监管机构都没有确认该成分的风险,国内以及欧盟的法规限定的最高添加量为10%
奥克立林 目前市场上较为常见的吸收波长290-340nm之间的防晒剂,但不管是防UVA还是UVB,它都达不到全波段,都只能防一部分,所以不可以单独用在防晒霜中,经常搭配其他防晒剂一起使用,能达到较高的SPF防晒指数,不过Octocrylene暴露在阳光下会释放出氧自由基,建议使用该类成分的防晒品之前配合VC抗氧化剂一同使用。比较安全的化学防晒成份,不刺激,敏感皮肤也适用。国内的法规所限定的最高添加量为10%。
聚硅氧烷-15 防晒波段在290-340nm,可以吸收UVB。Parsol SLX是一种化学防晒剂,是将发色基团吸附在硅链骨架上所构成的首款聚合物UVB滤光剂,同时也是有效的光稳定剂。由于其独特的聚合型结构,PARSOL® SLX 结合其他UV滤光剂使用时能产生协同效应,提升SPF 值,既能带来高效防晒效果,又能提供干爽,丝滑的肤感。当添加在护发产品中时,PARSOL SLX能强有力地停留在头发上,提供多重功效,包括预防头发褪色,增加光泽度以及发质护理。在澳大利亚、日本批准使用,但 没有获得美国FDA批准。
点评2:这个产品里面加入了5种化学防晒成分, 听上去就要复杂一点。。。什么是化学防晒呢? 举个例子吧, 现在很多家庭里面都装了自来水净化器, 用多层滤网和过滤材料, 来去除自来水中的各种杂质。
化学防晒成分起的作用和过滤差不多, 就是把光线*特中**定波长的紫外线吸收, 这样进入皮肤的其他光线的损伤力就小了。。。 没有了紫外线的伤害, 皮肤就不容易被晒伤晒黑。
这里要谈一下化学防晒成分的安全性。
有 2 种化学防晒成分还没有获得美国FDA的批准。有些人可能要说, 美国FDA的安全审批周期长, 也许还在审核中。。。 但至少说明一点, 美国FDA对使用在化妆品里的成分, 安全性的审批是谨慎的。。。
还有一点, 不知道你注意没有, 有3种防晒成分有最高限量, 10%。 为什么化学防晒成分只能加到10%? 太显然了, 含量再高皮肤就要受不了了。。
什么? 你不相信? 好吧, 再问你, 化妆品中水的含量最高可以做到多少?。。这很容易想到的, 100%! 水太安全了, 人体70%都是水组成的! 用纯的水涂脸上是完全没有问题。
对比一下前面2种物理防晒成分, 二氧化钛和氧化锌的最高限用是 25%! , 因此, 很显然, 物理防晒成分 要比 化学防晒成分 更安全!
有些人可能要问了? 既然化学防晒成分相对来说刺激性大一些, 为什么不用纯物理防晒成分呢? 。。。因为。。就因为纯物理防晒成分的防晒霜油腻, 涂脸上泛白, 就像在脸上涂了厚厚一层粉!。。 你受得了吗?
化学防晒成分的防晒霜要轻薄、清爽的多。。。 这对你来说绝对是个诱惑! 清爽不油还能防晒。。
3. 酒精、香精、防腐剂
(下面引号线内的化学成分可粗粗略过,感兴趣的可以仔细看看)
乙醇 俗称酒精,是水以外唯一被允许使用在化妆品中的溶剂,对皮肤来说是最安全的溶剂。乙醇常出现于化妆水中,为创造清凉肤感而添加乙醇的产品,只适用于特定皮肤使用,一般皮肤长期使用易干燥,粗糙,并有提前角化的风险。但大多数正规化妆品中添加乙醇含量较少,多作为溶剂使用。
香精 为日化香精香料之统称,并非某种单一成分,通常是多种不公开成分的香精组合。美国EWG机构认为其属于高风险成分,主要因为香精香料在化妆品中属于最主要的过敏源之一,品种多达数千种,且法规允许其成分不公开。长时间累积使用低劣廉价的香精对皮肤和人体健康存在潜在风险,但其危害程度取决于香精的档次,添加含量,以及人体的个体差异。
丁羟甲苯 也叫BHT,是一种抗氧化剂、防腐剂,具有抗油脂氧化的成分,添加过量易引起皮肤炎症及过敏。化妆品成分审核委员会证实,保养品中的BHT浓度通常少于0.1%,BHT虽然会被皮肤吸收,但是并不会进入到血流里,且低浓度的BHT不会造成敏感,也不会有致癌的风险。故不需要避免含有BHT的产品。
点评3:我发现, 日本的化妆品特别爱用酒精。。。虽然不知道这款产品中酒精含量多少, 但是从用户的反馈中, 还是能闻出来的。 酒精是个很好的溶剂, 小分子, 渗透性又很好, 还有杀菌的效果。。但是呢, 对皮肤还是有些刺激的。。
香精是化妆品的2个重要的过敏源之一, 就是因为香精里的成分复杂,而且渗透性高, 容易进入皮肤深层带来刺激。。
化妆品因为要运输销售一直到使用, 加防腐剂没有办法, 但是这里还是要提一下, 这款产品的 保质期是5年! 对的, 你没有看错, 5年! 虽然在成分表里只看到一个防腐剂, 估计丁二醇和酒精在增加保质期方面发挥了一些作用, 毕竟酒精有灭菌作用。
为了缓解对皮肤的刺激性, 是必须要加一些舒缓抗敏成分的, 比如下面这个
4. 甘草酸二钾
(下面引号线内的化学成分可粗粗略过,感兴趣的可以仔细看看)
甘草酸二 钾 是作为皮肤调理剂使用,主要为甘草根部及茎部的甘草甜素(甘草酸)成分适合过敏性肌肤,抗刺激及控油,退红肿消炎愈合作用。可有效预防皮肤受刺激时敏感发炎现象。对日照引起的炎症具有消炎镇静作用,常被用于抗过敏及修复化妆品中
点评4:这个成分大家要记住: 甘草酸二钾! 一个舒缓抗敏抗炎成分, 我叫它“揉一揉”, 或者一种 “皮肤*片鸦**”。 一旦你看到某个产品中有这个成分, 你就懂了, 产品里有刺激皮肤的成分。
前面已经说过了, 化学防晒成分、酒精、香精等 都是刺激皮肤的成分, 如果不加这个“皮肤*片鸦**” 成分, 那么用户使用时发生皮炎的现象就会大大增加。
甘草酸二钾既然这么好用, 是不是意味着, 平时可以随便拿来用呢? 当然不! 这就好比你没感冒, 但是天天吃感冒药! 正常人不会这么做, 也不能这么做,天天吃感冒药只会降低身体的防御力。
同样的道理, 天天用甘草酸二钾, 也会降低皮肤的免疫力,所以我把它叫做 皮肤*片鸦**。
2.用户反馈
好了, 下面我们来看看用户使用反馈
1. 不油腻
ByKM29011782 敏感干性皮肤 29岁 购买方式:其他渠道
成膜快,不油腻,晒不黑。有这么多优点绝对值得宠爱一生
ByQUEENJINGYA 混合性皮肤 28岁 购买方式:其他渠道
小姐妹送的,去西北旅游用了,感觉有效果的,沫上去时候很好吸收,而且不油腻。真心好产品。
ByJessicalong 购买方式:其他渠道
用过唯一一款不油的防晒,怎么没有早点遇到它…质地稀薄,非常好吸收,最重要的是一点都不油,不油,不油!上脸就跟水一样一下就化开,防晒效果很好,要常备了~
By妳是霧我是酒館 敏感混合性皮肤 1岁 购买方式:商场专柜
涂改液质地,很稀薄,不油
By洛曉曉 混合性皮肤 28岁 购买方式:其他渠道
神器!高倍防晒不是吹的。真的很出色!虽然有点油腻,但是相比其他同倍数的防晒产品已经是清爽的了。重要的是好用。
By被风吹过的草地 22岁 购买方式:其他渠道
质地为流动性非常强的液体状,不挫泥,对于我这种痘痘肌也不致痘。缺点:混合皮的我还是觉得有些许油腻
点评5:这款产品大受欢迎的原因之一,大部分的感觉是 “不油腻” 好涂 , 干皮是绝对不会觉得油的, 少数混合皮和油皮会觉得有点点油。
2. 有点干(干皮)
ByI小佳子 混合性皮肤 25岁 购买方式:境外自购
真的不会晒黑 ,但是有点拔干,好吸收
By张小666666 混合性皮肤 25岁 购买方式:其他渠道
夏天都会买 涂改液一样的 很轻薄 会有一些干 没有遮瑕美白效果 防晒很不错啦 无限回购~
By漫舞飞扬 干性皮肤 36岁 购买方式:其他渠道
无敌好用,而且防晒效果也无敌的好!夏天不论涂几遍都不会觉得油!不过干皮秋冬用就会觉得干了!
By熊熊狗狗 混合性皮肤 购买方式:官网购买
史上最强防晒,无可替代 优点:清爽,不泛白,吸收快,不搓泥,防晒黑效果好 缺点:冬天用干的脱皮
By闺密啊哈 干性皮肤 25岁 购买方式:其他渠道
这个防晒很火啊 防晒是挺好 但是涂上皮肤会比较干 个人觉得不适合干性皮肤
点评6: 这么高倍的防晒霜大多是在夏天使用, 所以产品里面没加多少保湿成分,保湿力肯定是很一般的, 对于干皮来说可能有点干, 试试用个清爽的保湿乳打个底。 如果到了秋冬季, 对于大部分人来说, 可能都会觉得干。
3. 防晒效果好
By微凉季节 中性皮肤 27岁 购买方式:网上购买
盛夏必备,旅游必备。去了一趟云南,半个月,差不多3小时补涂一次吧,没黑哈哈。如果去海边或者长时间户外,买这个肯定没错。
By夭夭爱美丽 敏感混合性皮肤 30岁 购买方式:其他渠道
日本的价格真心白菜啊,全身抹也不心疼,去马尔代夫时用的这款,确实防水防汗,不油腻,但是连着晒了十天也确实晒黑了一点儿,虽然我本身白皮比较难晒黑,但是我觉得这个还是尽职尽责的起到了应有的防晒作用。不闷痘,
Bymelinalin 敏感干性皮肤 26岁 购买方式:其他渠道
论舒适度零颗星,坐哪里哪里变白,但是真的晒不黑。去黄金海岸晒了一个礼拜太阳,一点没黑,补的也特别勤。
By无所事事的虾 混合性皮肤 27岁 购买方式:其他渠道
成膜快,泛白不严重,比较防水,防护力度也够,干皮用在脸上也不会太干,作为一款防晒,还有什么好挑的~ 但!一定要补涂!不然也是会晒黑的!
ByKatharina_Li 混合性皮肤 27岁 购买方式:其他渠道
至今为止用过的最好的防晒了!不油不腻,关键是防晒效果不错,我特别容易晒黑,最近在学车,感觉几乎没有被晒黑,但是抹完稍微有些拔干和长闭口,已经不错了,看看长期用怎么样,准备回购
By小小小破孩 敏感混合性皮肤 购买方式:其他渠道
质地清透,不过用了一会就变很干,我是油性皮肤啊。。。还有会晒黑
点评7: 要想不晒黑, 还得勤劳点儿。 每2小时补涂一次+其他的物理避光方式(伞帽子墨镜等)。 只单纯涂一次安耐晒, 那一定还是要晒黑的。
有些人会奇怪, 为什么要补涂呢? 原因很简单, 可能不小心蹭掉了一些脸上的防晒霜。。 但更重要的是, 化学防晒成分吸收了一些紫外线后会分解掉, 然后防晒能力就下降了。。。 所以, 必须补涂!!
4. 有点闷(少数人)
By罗静是我是罗静_ 干性皮肤 20岁 购买方式:其他渠道
还可以 就是涂上脸感觉很闷
Byldy26 敏感混合性皮肤 25岁 购买方式:其他渠道
学车的时候一直用这个,应该是没有变黑的,不过有点点闷
点评8: 毕竟一层硅油膜敷在脸上, 还有一些粉夹杂其中, 相当于给你脸上贴了一层薄薄的不透明的油膜,皮肤不能畅快的呼吸, 当然会觉得有点闷。。
5. 卸妆难
By喵喵淼 干性皮肤 27岁 购买方式:其他渠道
相信很多人都知道这款防晒产品,防晒效果非常给力,就是比较难卸妆
By代表小牧啊 油性皮肤 24岁 购买方式:其他渠道
时间地点:七月份天津 用途:军训 效果:较好,无明显晒黑 成膜很快,肤感不错,防晒效果显著,军训半个月黑的不多。也不用卸妆,就用洁面乳洗两次也没长痘痘。七月的天津太热了,出汗什么的,这款效果真不错。
Byvoyageyue 混合性皮肤 27岁 购买方式:其他渠道
搽身体 清爽不油腻 说晒不黑 不管有用没用 还是会再买 就是不好卸
By娇喘外外 敏感混合性皮肤 18岁 购买方式:其他渠道
这个是军训的时候买的,只用了两次,唯一的感受就是!根本卸不掉好吗!擦到脸上但是没什么感觉,但是卸不掉真的让人很忧愁啊,卸妆乳洗面奶各用三遍还是卸不掉,准备下次海边玩再考虑怎么用掉它咯
By半糖一勺 混合性皮肤 24岁 购买方式:网上购买
防晒黑效果好,只是略厚重,需要认真卸妆
ByBach 敏感混合性皮肤 26岁 购买方式:商场专柜
日系防晒品果断不担心油腻 反而有点干 防晒黑效果比其他款也更强 不好洗是大问题
点评9: 防水的好处是可以随便下水, 出汗也不怕, 就是卸妆麻烦点儿,得用卸妆产品, 不过, 比起防晒黑的功效, 这点麻烦在所难免了
6. 酒精味
By:Runaway。 混合性皮肤 1岁 购买方式:其他渠道
防晒效果很好,夏天学车的时候一直有涂,三四个小时没有补涂竟然没有晒黑,我夏天会有小晒斑,今年也没出现。唯一不足就是含酒精,有点刺激,抹上也完全不油腻。
By歪J_歪小瑾 敏感混合性皮肤 购买方式:网上购买
超好用的好不好 除了酒精味有点受不了以为 其实酒精根本没感觉到 即使我现在仍然在过敏期我也无感 不刺激真的不刺激 而且脸上很光滑 无限回购的东东 也不油 真的不油不油不油 重要的事情说三遍!
Byaa_anning 中性皮肤 25岁 购买方式:其他渠道
油是真的不会油的,酒精味也是的确很浓的。日系防晒的代表啊。我混合皮,用这个脸上甚至会有点干。是不是真黑不了不知道。但已回购。不过要说一句,差不多价位和使用感,苏菲娜更好用。
点评10: 添加香精的一个目的, 就是来掩盖酒精和其他化学成分的味道。 有些鼻子灵的人还是能闻出酒精味的
7. 闷痘
By那慢慢男 购买方式:其他渠道
我的天啊,它怎么可以这么多推荐,买上后发现,从来不怎么长痘痘的我,居然长了许多痘痘……就算为了不晒黑,我在也不会用了…
By 长情i 购买方式:其他渠道
闷痘痘!!!!!闷到死!??
ByCharisse 混合性皮肤 27岁 购买方式:境外自购
所有感觉总结为一个字:油 尤其是下夏天,擦完乳液再上这个简直就浮起一层白色的粉,几分钟后一层油上来,坚持半小时脸就会痒,半天后冒痘痘。不死心的试了几回,后来用来擦身体。
By喔喔1230 购买方式:其他渠道
这个东西真的毁皮肤 不仅非常干 而且用了长闭口烧脸 成分实在刺激的不能再刺激了 我太后悔用它了 大家都不要再买它了 我以我的人格担保 现在每天用雅漾大喷消除过敏 还是不行 每天脸烧的不行 红肿 真的想不明白为什么这么多人推这个 我好好的皮肤变成现在这样
By秋天出生叫秋子 干性皮肤 22岁 购买方式:其他渠道
小贵,也比较小,不过还是可以用挺久的,不油腻,不过味道很难闻。容易长闭口,不过防晒力不错。
By胭脂扣85 混合性皮肤 24岁 购买方式:其他渠道
防晒能力确实很强是真的军训几乎没有晒黑 可致痘也是真的
点评11: 有些人用了会闷痘! 你千万不要以为只有油皮会闷痘, 干皮用这款也会长痘!
长痘其实是防晒霜里的成分刺激到皮肤了, 皮肤通过炎症的方式来消灭刺激物, 也同时给了你提醒,产品有刺激,停用吧。
资生堂厂家也知道这一点, 在产品说明里面特意写了这么一句话: 本产品并不保证少数人不会出现过敏等不良反应! 虽然产品里面也加了舒缓抗敏抗炎的皮肤*片鸦**成分, 但是,如同天天吃感冒药未必能预防感冒发生一样, 皮肤*片鸦**成分, 也不能完全抑制皮肤正常的免疫反应。
3.点评
安耐晒小*瓶金** ( 安热沙防晒露)
1. 防晒效果好
2小时要补涂一次, 再加其他的物理避光方式, 更好的防晒黑
2. 不油腻
可能有点干有点闷, 防水的, 卸妆麻烦一点
3. 可能长痘
酒精、化学防晒成分等刺激物,可能会致痘
Ps: 对于防晒霜, 我的建议是, 正常上下班、上下课,不要使用, 用你的衣服伞帽子墨镜等遮蔽光线就够了。 长时间户外的场合,比如军训、学车、 旅游等, 就需要加涂防晒霜。相对来说, 纯物理防晒成分的防晒霜更安全一些, 但不适合油皮易长痘的。
写于 2016.08.01 15:08