长春人注意!全国紧急叫停!
家里有这几种药的,
赶紧扔!

日前 国家药监局发布
关于36批次药品不符合规定的通告
(2019年第14号)
同时公布了
36批次不符合规定药品名单
长春人快看看你家有没有

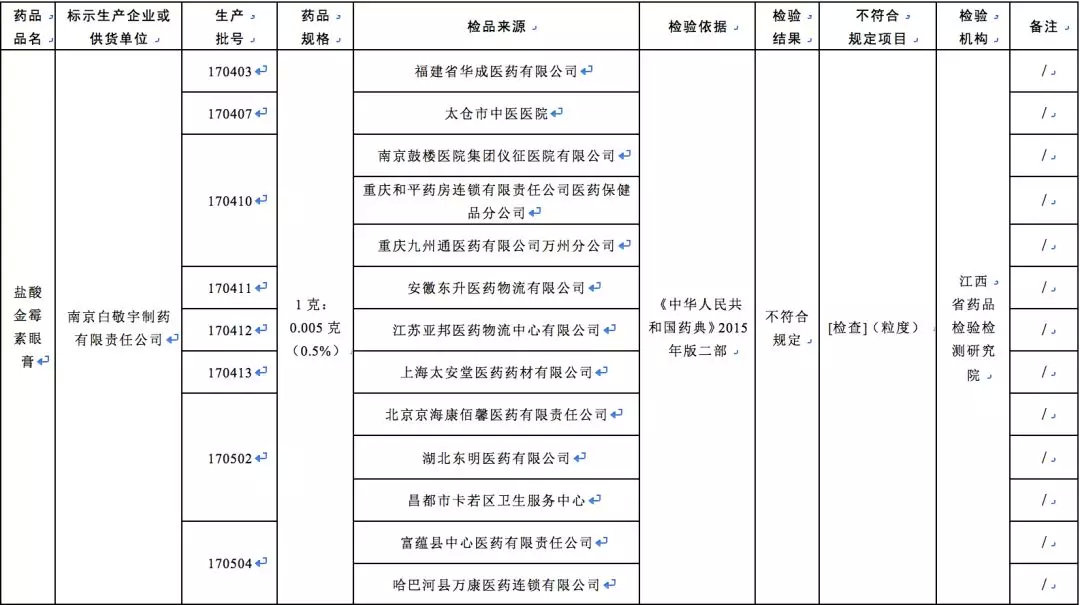
日前,国家药监局发布通告称,经江西省药品检验检测研究院等4家药品检验机构检验,标示为南京白敬宇制药有限责任公司等16家企业生产的36批次药品不符合规定。
其中,盐酸金霉素眼膏有20批次,重楼、地黄(熟地黄)、山药等共有16批次。对上述不符合规定药品,相关药品监督管理部门已要求相关企业暂停销售使用、召回产品,开展不符合规定原因调查,并切实深入进行整改。

不合规药品详情
盐酸金霉素眼膏
经江西省药品检验检测研究院检验,标示为南京白敬宇制药有限责任公司生产的20批次盐酸金霉素眼膏不符合规定,不符合规定项目为粒度。

重楼
经中国食品药品检定研究院检验,标示为河北祁新中药颗粒饮片有限公司、河北双宁药业有限公司生产的2批次重楼不符合规定,不符合规定项目包括薄层色谱、含量测定。
地黄
经河南省食品药品检验所检验,标示为安国市平安药业有限公司、亳州市远光中药饮片厂、宜宾仁和中药饮片有限责任公司、四川盛世锦荣药业有限公司、兰州旭康药业有限公司、*疆新**奇康哈博中维药饮片有限公司生产的6批次地黄不符合规定,不符合规定项目包括总灰分、酸不溶性灰分、含量测定。
山药
经河南省食品药品检验所检验,标示为河北济鑫堂药业有限公司、云南金发药业有限公司等4家企业生产的4批次山药不符合规定,不符合规定项目为总灰分。
羌活
经山西省食品药品检验所检验,标示为重庆市渝和堂药业有限公司、成都欣福源中药饮片有限公司、四川原上草中药饮片有限公司生产的4批次羌活不符合规定,不符合规定项目包括性状、含量测定。
处置情况
对上述不符合规定药品,相关药品监督管理部门已要求相关企业暂停销售使用、召回产品,开展不符合规定原因调查,并切实深入进行整改。
国家药品监督管理局要求相关省级药品监督管理部门对上述企业和单位依据《中华人民共和国药品管理法》第七十三、七十四、七十五条等规定对生产销售假劣药品的违法行为进行立案调查,自收到检验报告书之日起3个月内完成对相关企业或单位的调查处理并公开处理结果。
长春人注意
接下来最重要的内容来了
36批次不符合规定药品名单有这些
赶紧对照家里的药自查下
↓↓↓
36批次不符合规定药品名单
(点击图片放大观看)






备注:标“*”的药品为标示生产企业否认为该企业生产。

在发布这项通告的同时
国家药监局还向大家普及了
不符合规定项目的小知识
快来涨知识

不符合规定项目的小知识
1中药饮片性状项不符合规定,可能涉及以下几种情形:药材种属偏差、炮制工艺有瑕疵、储存不当等。
2鉴别项主要用于区分药品特性,其手段包括显微鉴别、光谱鉴别等,薄层色谱法是常用的鉴别方法。
3混悬型膏状眼用半固体制剂内含有颗粒物,为避免眼部出现异物感,对粒度进行检验。
4总灰分测定的目的是检测中药的纯净程度。
5酸不溶性灰分指标主要用于检测中药中泥土、沙石等杂质的含量。
这些药也都被叫停、禁用
含呋喃唑酮的复方制剂
国家药品监督管理局2019年2月15日发布公告称,自即日起停止含呋喃唑酮复方制剂的生产、销售和使用。国家药监局给出了四种禁用的含呋喃唑酮的复方制剂,分别为复方雪胆呋喃唑酮胶囊、呋喃苦参黄连素片、二维呋喃唑酮片、谷海生片。

特酚伪麻片和特洛伪麻胶囊
2018年11月30日,国家药监局发布《关于停止生产销售使用特酚伪麻片和特洛伪麻胶囊的公告(2018年第92号)》

国家药监局表示,根据《中华人民共和国药品管理法》第四十二条和《中华人民共和国药品管理法实施条例》第四十条规定,经组织再评价,认为:特酚伪麻片和特洛伪麻胶囊存在心*毒脏**性不良反应。
之前,
国家药监局还公布了一系列
被限制使用的感冒药:
含可待因感冒药,18岁以下禁用
▼

这类药包括:氨酚双氢可待因片、复方磷酸可待因糖浆、复方磷酸可待因口服溶液、磷酸可待因糖浆等,共计29 个批号。
双黄连注射剂
4周岁及以下儿童禁用
▼

柴胡注射液,儿童禁用
▼

修订要求在禁忌项下须列出“儿童禁用”,并增加警示语“本品不良反应包括过敏性休克”等。
匹多莫德制剂,3岁以下儿童禁用
▼

另外,
关于一些药品对儿童限用、
慎用的汇总如下
▼

这些东西不是零食,别乱吃!
润喉片、阿胶枣、龟苓膏……
这些在医生眼中也是药!
吃多了或者吃得不合时宜,
对身体的伤害也很大。
润喉片

中药润喉片成分以一些有清热解毒消肿作用的中草药为主,大部分药物性偏寒凉。脾胃虚寒者若长期服用,非常容易引起腹泻。
为改善口感,辅料中常加入甜味剂如蔗糖等物质,因此糖尿病患者不宜随意服用。
健胃消食片
健胃消食片也成了很多家庭的必备良药,一感觉不消化,就来片嚼一嚼。但医生认为,按时按量服用没有问题,但没找到消化不良的具体原因就随意服用,坏处有很多。

当胃酸过多的人吃后,会使胃内的酸度急剧增加;有溃疡病或黏膜糜烂较重的人吃后,会加重病情。
因此,胃溃疡、十二指肠溃疡患者最好不要吃;儿童、孕妇、哺乳期妇女、年老体弱者,应在医师指导下服用。
龟苓膏
龟苓膏被很多人群喜爱,年轻人长痘痘了,吃一盅龟苓膏清热泻火,老年朋友便秘了,也爱吃龟苓膏排毒。

可是正因为龟苓膏清热祛湿排毒,故偏于寒凉,若本身属于阳虚和脾胃虚弱的人群,还是少吃为好,老年人体质多属肾阳不足,孕妇、痛经患者也不宜多吃。
阿胶蜜枣
阿胶枣清甜可口,被不少女性当作营养零食。其也确有养颜补血功效,适合血虚人士服用。

但因其滋补,故易滋腻碍胃,多吃会影响食欲,服用过量还容易上火。
尤其是本身消化功能不好,食欲不振,咳嗽痰多,或牙疼、咽喉肿痛、腹泻便溏的人不宜服用。女性在月经周期最好也不要吃,以免造成经量过多。
茯苓饼
茯苓饼的中药成分茯苓,有利水渗湿、健脾和胃、宁心安神的作用。有助于提高食欲、帮助消化,提高机体自身免疫力,预防感冒、咳嗽。

不过,市场上茯苓饼里添加了不少蜂蜜、白砂糖等,血糖偏高的人少吃为妙。
家里有上面几种叫停药的
赶紧扔了…
爱吃上面几种“零食”的小伙伴
也要管住嘴啊~