2017年IT培训市场规模将超千亿?
当前,教育市场的红火仍让人十分眼热。走进高校,各大IT厂商冠名的赛事不时跳入眼帘。在教育培训市场,在教育投资领域,IT厂商忙碌的身影随处可见。

随着国内互联网的飞速发展,中国网民的数量增长势不可挡,据中国CNNIC发布的第39次全国互联网发展统计报告显示,截至2016年12月,我国网民规模达7.31亿人,增长为6.3%;普及率达到53.2%,超过全球平均水平3.1个百分点,超过亚洲平均水平7.6个百分点。
互联网的快速发展,引发了大量的对IT人才的需求。数据显示,2016年9月全国IT类职能(计算机/互联网/通信/电子)的网上发布职位数超72万个,同比增长了4%。
从2016年第三季度的数据来看,IT类职能的网上发布职位数月发布量一直保持在71万个以上,占据全国网上发布职位总数的15%左右,维持着“招聘热门户”的态势。其中,软件工程、网络工程、信息管理与网络营销等紧缺型IT技术人才的需求更是占70%以上,但是每年高等院校培养的此类毕业生仅有8-10万人左右,所以IT人才的需求量仍然是一个很大的差距。
IT行业一直被认为是多金的行业,那么IT男是否就是钻石王老五?统计局数据显示,2015年,IT行业(信息传输、软件和信息技术服务业)中,非私营单位年均薪资在各行业中排名第二,为112042元,是全国平均水平的1.81倍;私营单位年均薪资在各行业中最高,为57719元,是全国平均水平的1.46倍。
最新数据统计显示,2016年9月全国IT行业中,月薪过万的职位占比17%,高薪仍然是少数人的待遇。但细分到各个行业中,差距就会一下子拉开。IT行业的高薪待遇或将引领人们涌向IT行业,未来将带动IT培训市场进一步扩大发展。

对于目前的IT培训市场,根据教育部数据估算每年普通本专科及研究生IT类专业毕业生就业人数约100万人,因此每年约有180万新增就业人员为非IT相关专业求职者。2015年约有50万人次IT专业本专科在读学生接受实践培训。2015年约有350万人次从业人员接受继续教育。据调查数据显示,在IT职业技术领域,参与培训的用户以男性为主,占72%以上。IT界从来不乏钻石级的“王老五”,由于IT资本成熟等因素,也因此IT界相比其它行业诞生很多钻石王老五级别的单身汉。下一个或许就是你了。
根据市场调研,2015年IT培训单次课程费用约为1.5万元,据此估算IT培训市场规模约为870亿元。未来伴随IT专业本专科在读学生及IT从业人员参培率增加,以及生均收费上升,预计到2017年市场规模将达到1340亿元,复合增长率约24%。


IT培训课程面向求职人群或在职人员,以培养职业技能为首要目的,因此在培训过程中注重语言的开发应用,与实际项目进行结合,全面提高学员的实践能力。用户参与IT职业技术培训多是因为为了提高自身技能用于工作或者个人兴趣爱好。在IT培训课程设置方面,目前IT培训的课程已形成对IT产品开发流程的纵向全面覆盖、对产品开发涉及语言及工具的横向全面覆盖,可以满足产品研发、测试及运营环节的技术培训需要。


在学习方式上,参与IT职业技术培训的用户,有25.1%基本通过线上学习,有30.1%只要通过线上学习,选择线上学习方式的,主要通过使用网络免费视频/论坛或参加网络培训班学习。选择以线下学习方式的仅占20%左右。此外,在IT职业技术领域,较多用户学习过网络安全、操作系统及网络管理方面的课程,占比分别为35.7%、35.0%和34.6%;学习比率相对最高的编程课程主要包括Java、C++、PHP、Python等。
在参与IT技术培训的用户中,超过四成用户选择培训平台/机构的过程中关注学习时间。另外师资力量、价格、专业性、课程设置也是用户选择过程中的重点关注因素。
在IT培训市场中,达内科技作为行业巨头公司,市场占比不足2%,市场结构高度分散。
近年来达内科技营业收入快速增长,2015年达内科技实现收入12.29亿元,4年CAGR为65%。三板公司IT培训领域挂牌公司营收规模较小,2015年营业收入前三的公司易第优、青麦教育和华信股份,2015年实现营业收入6356万元、4632万元、2124万元。


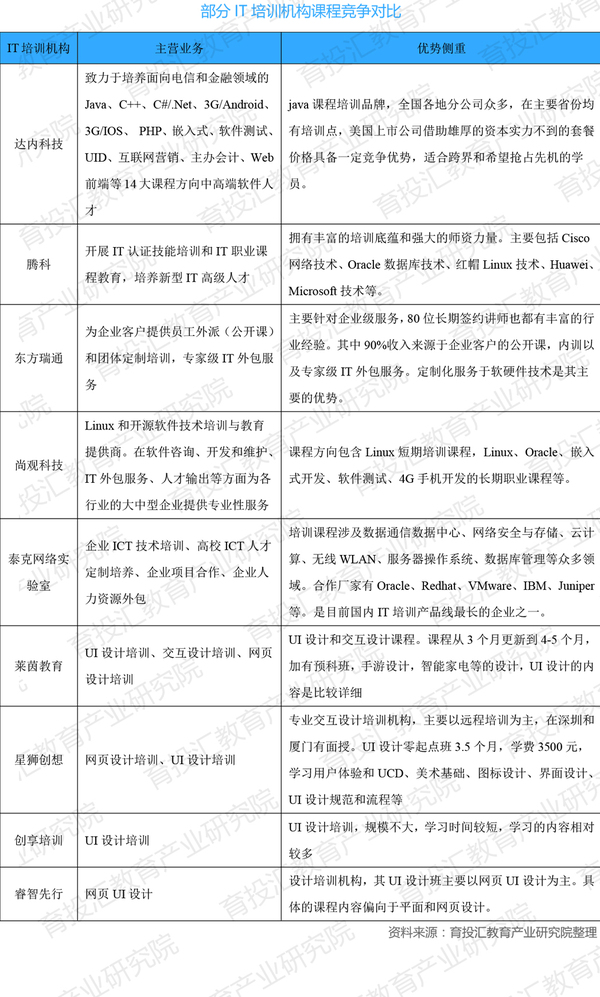
目前,IT培训机构通常采用短期培训的模式培养学员的实践操作能力,从而能够达到企业用人需求。IT培训机构商业模式高度相似,由招生渠道、金融服务、综合供应、就业渠道四方面构成:通过招生渠道最大化获得生源,通过金融渠道形成完备的交易闭环,通过综合供应渠道支持封闭式训练保证教学质量,通过就业渠道保障学员就业树立良好口碑。从下表可以看出,达内科技侧重于java类课程培训,腾科则是网络技术及数据库的培训,东方瑞通侧重于企业级服务软件的培训,尚观侧重于Linux、Oracle及软件测试的培训,泰克网络实验室则是数据通信及数据库管理等的培训。

目前,线下的IT培训客单价很高,本来应该是一个很赚钱的行业,但是其实利润率很低:师资、房租和招生的成本吃掉了80%至90%的收入。而且优秀的师资基本集中在一线互联网企业,二线以下城市的培训普遍质量不高。在互联网教育全行业红利驱动下,在线 IT培训 将成为 IT培训 市场新的 突破口 。目前IT职业教育在线化的渗透率最高,达到14.7%。近五年来,泛IT类在线职业教育市场规模增长迅速,年均增速超过50%。其中,2014年达到175.6亿元,同比增长50.2%。

综上所述,在IT技术的飞速发展的背景下,社会对IT培训人才的需求剧增。预测未来的10年里,IT人才的缺口将放大,相对应的高端IT人才的薪水将非常可观,这将成为一个极具发展潜力的行业。
【作者】冯深华