(2022-06-17)
15号接到朋友电话,问我有无熟悉注塑工厂节能的咨询和工程的供应商可介绍一下。实话实话,我自己在节能公司做过技术支持,节能方案上基本没有再找过专业节能公司(当然技术交流是有的)加上现在的公司也有很多机会做节能改造实践,也丰富和验证了很多节能的设想。
在此分享一些节能文章,与大家探讨,也让需求者可以借以了解我的节能经验与实力。
002 能源中心化概念
能源中心化是我读书时就接触的概念,但用百度搜,搜不直接地“能源中心化”,只搜到“能源管理中心”(在文章的最后另有介绍),有点接近,但还是有很大区别的,“能源管理中心”是强调的监测和软件管理,“能源中心化”是强调直接根据能耗分析数据进行合理的能源供应硬件设置,“能源中心化”能更大化的降低硬件建设成本和日常营运成本!
很多工厂的设计,用户对“能源中心化”概念不强而往往没有特别强调,多是强调基于工艺流程做的布局设计。而设计院又基于利益(有些设计费是按工程费取比例的),所以,在用户没要求时,往往不会按”能源中心化“进行设计,甚至反”能源中心化“设计,以增加硬件建设成本。
如下图:

现有车间规划就明显没考虑负荷中心因素:
1、占工厂用电约50%的注塑车间远离高低压配电室,电缆成本大大增加。
2、除了组装车间1,其车间配电中心选择了靠近工厂总配电中心外,其他都让人不理解的背远。
3、在注塑车间,负荷较大的喷涂同样远离了车间级配电中心,增加了电缆建设成本和运行损耗。
注塑车间的建筑的以上布置设计不利于自然散热(风向因素),降温能耗高。
以上设计的能源配置结构没有考虑能源中心化,输电电缆长,运行损耗大。
一般工厂的能源使用,多以电能为输入,再以电能的直接使用或转换成制冷量(空调)、空气势能(压缩空气)几类主要形式进行分配使用。
各个负荷用电功率或用电量越大,供电所需线路成本及运行损耗越大。
用电(或耗用空调冷量、压缩空气)负荷集中的中心区域,即为负荷中心,高低压配电设施越接近负荷中心,则相应的配电线路的成本和日常运行损耗越低。
所以,考虑节能,则在做整体建筑规划时,还应考虑,将高耗能的区域或设施尽量集中,则供能设施也规划尽量接近能耗中心区,而非远离负荷中心区,即实现能源中心化。
当然多数高耗能设备或区域会有噪音、振动、热量散发(排风、冷却塔),在设计时要充分考虑相关不利因素的处理。
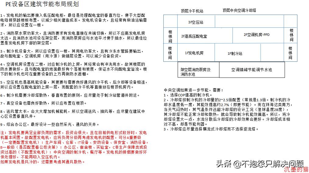
如果是能源中心化应怎么设计呢,参见以下示意图:

新规划思路:
1、注塑车间的用电,约占工厂用电的40~50%左右。所以高低压配电中心应与该车间在同一建筑内,且基本车间级配电柜可直接合并一级配电柜做在一个配电室内,以架空母线配电,则配电建造成本最低,架空母线用电还更安全。(高压线路的成本并不高,且其高压线路的损耗是不是用电计量表内、不算用户的。而低压线路的损耗是在用电计量表内的)
2、中央空调制冷机常规用电占了夏季用电的约25%,空压机的用气量约占了总用电的约10%。都是排前的用电负荷,所以,靠近总配电中心,相应配电成本低。高低压配电设备轻,制冷机设备重,且要求层高大,正好注塑车间要求层高大,则1F布局制冷机、2F布置配电设备(错层设计) ,则建筑层高、负荷中心靠近就比较好的结合了。
3、其他3栋建筑的低压配电中心,则规划在与工厂总配电中心最接近的一角,可最大可能地降低线路电缆的成本。
4、各区负荷较大的空调风机设备,尽量布置在靠近各建筑配电中心的区域。
5、仓库一般就是照明设备多,虽然面积大,在使用节能的LED设备后,其用电负荷其实还是很小,所以将其布局在注塑车间最远距离的对角,是最合理的。
注塑车间进一步节能的思路,就是少用空调,多用自然通风。自然通风层高要大,两层注塑车间,可相当于四层普通办公楼。如规划合理,注塑车间与右侧的办公综合楼可做成等高,在建筑外观上,也会较为好看。
注:有些设计布局,其仅从工艺过程上为主考虑,就只注重了物流效率和运行成本。但这些因素的考虑,可能会增加投资成本及运行能耗,其费用在远大于物流成本时,就应重视下节能设计,并在两者之间找到平衡点。



其他:
喷涂车间喷涂烘烤线大量热热,但深设在车间内部,不利散热。需要大的抽排风散热,能耗高。所以新设计时应放在可直排和直接通风的环境,减少机械排风能耗。
建筑设计要利于自然通风(窄长型,且与常年风向垂直),才能降低空调和机械通风的能耗。
发热大的区域,要尽量设计在建筑的周边以利散热。
封闭的房间不应设计在靠窗,而将窗的通风功能给封死。
发热大的设备(如空压机、冷却塔),要尽量放置在楼顶及有良好通风散热的环境。
空调区域的空间高度不要太高,越高能耗越大。
“ 产品生产过程的品质,生产决定了上限,品检决定了下限 ”。
“ 生产成本的控制,设计决定了上限,执行决定了下限 ”。
节能是生产成本控制非常重要的一环,应放在事前设计环节,而不是事后节能改造、改善!
工厂节能系列:
067沉墨的猫:工厂节能001 节能概述
068沉墨的猫:节能精选002 能源中心化概念
此为沉墨的猫之原创,未经授权,严禁转载。小三十年工作经验的动力设备工程师,喜欢讨论解决问题(含教育等),公开分享的内容可用之,但请尊重我的著作权益,不要侵害我的版权。
如果您需要这样分享的电子版、电子表格,请点私信与我联系!
沉墨的猫:新序第068篇!正常一天有一篇更新吧!
介绍一下我的节能工作背景:
- 我的专业是电气技术,大家知道现在的节能主要是与电有关的技术,所以我有理论支持,而且我的专业课很扎实。
- 96年毕业就进入葛州坝五公司长顺施工处工作,参加工作后首个节能项目是:改良设计震捣棒远程启停控制电路,以实现四线制电缆情况下,单点远程控制震捣棒启停(震捣棒是三相低压高频供电),方便操作工实时启停,解决单点控制接触时间长出现的误启动等问题,不仅是节能,还节能操作工体力。完成后是该施工最早摘除“太学生”帽子的(入职后只用了一个月),说十来年,只我有成功改善了这套控制系统,让操作更方便。
- 2002~2005年,就职珠海南科集成电路的动力课课长(台资企业),IC制造的动力条件(十级净化恒温恒湿空调、17M纯净水、无油供气、5N级液氮液氧等)基本是动力行业的天花板,加上台资企业的小气,全年空调不停但制冷主机只一台这样的奇葩事都存在。工作期间,则有了机会在节能方面做了较多的研究与实践,主要有中央空调系统的节能:新风对中央空调能耗的影响、冷却塔的设计对制冷机节能的影响、水泵(风机)变频节能。其次有空压系统节能、配电系统节能,都有相应的节能文章分析节能效果。
- 2006年3月,就职珠海诺比节能公司,派驻点是北京(业务需求最大也是业绩最好的点)!因家庭原因5月提出辞职时,北京负责人挽留我的条件是让我改做销售,因为我专业最强还擅长沟通!
- 2006年6月~至今:珠海某家庭电器有限公司(外资500强企业),主要工艺是注塑+喷涂+组装。98年的老厂、加上集团公司重视节能,所以在节能方面就有了更深入的实践。工作之余研究重点是工厂的整体节能规划设计!
写的东西主要是基于工作实践经历,所以还会有很多局限性,欢迎交流探讨!
能源中心化是我工作后学习中接触的概念,但现在用百度搜,搜不到直接的“能源中心化”,只搜到“能源管理中心”,两者有点接近,但还是有很大区别的,“能源管理中心”是强调的监测和软件管理,“能源中心化”是强调直接根据能耗分析数据进行合理的能源供应硬件设置,“能源中心化”能更大化的降低硬件建设成本和日常营运成本!