这两天,各地的高考成绩都已经揭晓了。今年语文考红楼梦选段,数学直接来个地狱式一击,而且拿浙江来说,明年开始将使用高考全国卷,所以部分高考成绩不是很理想的学子和家长,准备选择第二条路——留学。
其中,德国以教学严谨、文凭世界认可度高、公立大学免学费等诸多优势,在留学国家中脱颖而出,越来越多的学生和家长将德国作为留学的首选国家。
2019年,德国宣布了中国的高中毕业生可以拿着高考成绩直接申请德国大学本科。 高考出分后,许多学生和家长都在咨询如何用高考成绩申请德国大学本科。
但是高考程序是不是真的这么香,有没有什么弊端,小编想奉劝大家,不要上头,先认真分析一下这个问题。
高考成绩申请德国留学的要求
2019年,德国Anabin官网上,更新了这样一条政策:凡参加2019年后(含2019年)高考的中国考生,可以直接申请德国大学本科,不用再读预科或者在国内大学就读1-3学期(2019年前,具备德国大学申请资格是需要在中国上过大学的,211大学读满1学期,非211大学读满3学期)。

然而,整个2019年的下半年,德国驻华留德人员APS审核部,都没有出具相应的政策和高考审核程序。
相信清楚的老师和同学们应该都知道,每个拥有中国学历的学生,去德国留学都有必须要过的一关, 那就是获得留德资格,也就是获得APS审核证书, 其中只有很少的情况是例外的。
也就是说,虽然德国大学那边接受高考成绩,但是APS审核部这边依然是被卡死的,获签难度不小。
直到2020年8月,德国驻华留德人员APS审核部终于给出了“高考程序”的路径。

此后,用高考成绩申请德国本科的路径,才算是正式开启了。而按照申请季计算,实际上高考程序申请本科,只开启了短短三个申请季,甚至对于某些只有冬季入学的专业来说,只有一个申请季。所以数据并不充分,但是部分中介已经闻风而动,开启了各种各样的项目。
在此,我们真的希望,大家不要盲目冲动。
首先,我们要知道,用高考程序申请德国大学本科需要满足什么条件呢?APS审核部也给出了详细的要求。
在了解申请要求之前,我们先来简单了解下申请的大概流程,如下图:

接下来,我们再看看APS审核部给出的要求,如下图:

满足以上条件,只是具备了申请德国大学本科的资格。如果要申请某一些特定专业,则有进一步更严格的要求,如下图:

也就是说,只要考生自己的高考成绩达到当地满分的70%,以北京、天津、浙江及使用全国卷的省份为例,高考满分是750分,考生成绩达到525分即可。至于两门语言(语文和一门外语)和一门数学或理科科目,文理科都要学习语文、外语(英语、日语)和数学等科目,基本上都可以满足。
但是满足以上要求就可以申请了吗,按照道理来说,是的。所以580分申请上慕工大的传说,是真实的——这不香?580在浙江读工大都有点危险对不?
但是想要成功申请,需要满足的当然不止这些。
接下来我们一起来看看高考后申请德国留学的下一步,APS审核之高考程序。
APS审核——高考程序
什么是APS审核?
简单来说,APS审核其实就是检验学历真实性的一道门槛。
对于不同学历,APS审核部有不同的程序。如高考程序、德适程序、面谈程序、纯艺术类审核程序等等。
现在,我们主要讲高考生走的高考程序。
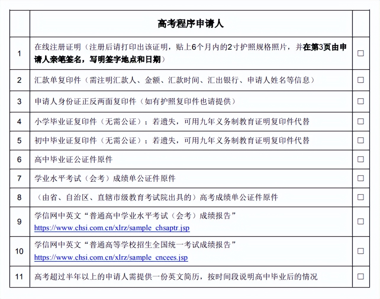
其实,APS审核的高考程序相对简单,只需要材料审核。所需材料及要求如下图:

根据审核部的要求,提交相应的材料,如材料真实且合格,则便可以颁发APS审核证书,这一关就相当于过了。
⚠️⚠️⚠️ 注意
审核部要求的公证件,如高中毕业证公证件、学业水平考试成绩单公证件以及高考成绩单公证件,需要我们出示中英文公证件,不可以只有中文的。
对于第9项和第10项,学信网中英文“普通高中学业水平考试 (会考)成绩报告”和“普通高等学校招生全国统一考试成绩报告”,都可以直接在学信网进行申请。
可以说,APS审核的材料要求对于一个参加高考,成绩取得了所在省份总分数的70%,正常高中毕业,并且家庭收入可以支持留学费用的同学来说,也是不难的。
但是,事实果真如此吗?我们再来看看高考后申请德国留学程序中的最后一步。
申请德国大学本科的德语要求
咱有一说一,德国公立大学确实对外国留学生很友好,实行无差别的免学费制度,但是严谨的德国对于学生的教育也是非常负责任的。他们会要求外国留学生上课必须能听懂!那么这就关系到授课语言了。
虽然德国大学近些年来,逐渐开设了很多英语授课的专业,但大多数都是在硕士阶段。 德国大学的本科阶段,大部分是采用德语授课的,英语授课的专业比较少!
所以如果你想去德国读本科,这就意味着入学时的德语水平要达到相应的要求。
但是,高考成绩达到了70%,APS审核材料要求也满足的大部分学生基本都不会德语, 因此很多同学都卡在了德语能力上。同时,2022年冬季申请季,很多学校都提高了入学语言的要求,从C1,提升到了C2。

这里首先请大家不要恐慌,毕竟C2被称作传说中的大语言证书,一般非语言专业出生的学生,在短时间内无法达到。但是德福16,仍然是那个德福16,德福证书也全面被认可。
至于为什么歌德要求C2,主要原因是德国大学认为,歌德学院的考试是可以分科的,听说读写四项可以分科一门门过,这就无形降低了考试的难度。然而对于高中毕业生来说,考C2一门门磨,显然在时间成本上过于浪费,所以基本大家都只能选择德福16。
德福16分是一个怎样的水平呢?我们按照雅思来对标,差不多是雅思6.5-7.0这样的一个程度。
而对于大部分非国际高中(德国留学方向)的学生来说,德语能力基本为0。所以,如果您想通过高考程序申请德国大学本科,请务必要对拿下语言关做好充分的心理和时间准备。
攻破语言关的方案
那么大家会问,如果从0开始学德语,到通过德福16需要多久?
这里涉及到是否脱产。假设是脱产学习,每个级别需要1.5-2个月(强行一个月完成也行,但语言学习是吸收和消化的过程,不是快速填鸭,一味的急于填鸭可能会适得其反)。
到德福考前冲刺之前,大家首先要经历一个0-B2的基础和应用阶段。有些家长可能不太清楚,B2又是什么。根据欧洲语言共同框架,基本语言分成6个等级 A1/A2/B1/B2/C1/C2,我们可以认为德福16分的水平在B2和C1之间。
根据脱产学习的情况,理论上8个月就完成了0-B2的课程。(若不脱产,则意味着学习德语的时间更少,“学成的”周期更长)
并且,请注意,这里是完成课程,而不是具备B2的水平!
原因仍是刚才提到的吸收和消化,并且你需要休息、喘息,给大脑沉淀新知的时间,所以每个级别中间通常要留出2周的低负荷运转期。而学完级别课程后,为了通过B2考试,还要拿出时间去刷题适应题型和提升能力。
因此,整体至少要经过11-12个月后参加德福考试。而且你不能保证一定能一次性通过,这可能就会让你的整个学习过程更长。
所以,如果看这篇文章的你是高考心碎生,想寻求去德国留学的可能。且你的成绩达到一本线、也达到了70%的要求:
请务必冷静下来,仔细想一想怎么样的一个安排对你更有利!
我们十分建议:
高考程序可以先走起来。但是不要为了语言学习,直接GAP,而是选一个跟你未来想读的专业比较类似的,先读起来,这样也有利于你未来的申请和在德国学习的时候能顺利进入状态。
另外,心理准备非常重要。你要了解这一切,然后做好晚入学准备,不要因为你的同学都成功升学而感到无比焦虑。

方案一:
① 正常填报志愿,在国内大学入学(专业优先,选一个跟你未来想读的方向比较类似的专业);
② 利用今年暑假,学习德语A1;
③ 开学后,在专业课的课余、安排平日或周末继续学习德语;力争申请2023/24的德国冬季学期入学;
优点:
不必“辍学在家”、学业有兜底,心理没负担;在国内学德语的效率更高效果更好(懂的都懂);大一结束后进入德国高校、专业含金量足。
缺点:
占用业余休息时间、要吃苦;到德国后从大一开始读,国内的学业需要放弃(但总比gap好~gap会更焦虑的)
方案二:
在国内安心读好本科,大三下半学期开始走APS一般审核人程序,准备申请德国高校的硕士(前提是你一直在学德语)。
优点:
既能得到国内学位,又有充分的时间学德语、不耽误申请德国硕士。基本衔接也比较好,你读研的时候,你同学也差不多研究生入学,不必太焦虑。
缺点:
国内本科专业的含金量稍逊、容易放松对自己的要求,也可能最后不打算出国,最后无疾而终。
方案三:
申请德国大学的预科。预科一年毕业后你仍然会具备新的大学准入资格。预科最少B1可以申请,B2更佳。
优点:
预科学语言,也准备专业课程,相对入读会轻松一些。
缺点:
预科也要选专业,比如理工科要选T-Kurs,经济类要选W-Kurs,一旦确认也不能更改,所以需要留学意向非常坚定。预科结业后有考试,也需要非常努力才能得到一个好成绩。
大家可以看到,三种方案各有所长,各有利弊。但总的来说(加上疫情原因),我们还是建议在国内学习并考出语言,不然很容易走弯路。
曾经有位同学就是这样:高考成绩已满足要求,在德语水平不扎实的情况下就兴冲冲地到德国读语言班。然而一切并不顺利,磕磕绊绊地学了两三年,才通过语言考试。
为什么会出现这种情况呢?
据他所说,首先自己去的时候,没有达到德国大学的入学语言要求,在那边学习时效果也不太好。
当然,如果确实想去,525的分数达到了,英语也不错(证明对语言学习不抵触)、学习能力强、对大学本科期间所学的专业方向十分明确和坚定,且做好晚一两年入学准备的,那么德国欢迎你,只要你愿意努力,德国的教育也决不会辜负你。
此外,如果高中便开始学德语的就另当别论了。所以如果您的孩子是刚中考完,而您对德国留学和525这个分数非常心动,那可以考虑一下国内的DSD项目 (这是德国教育部批准的,学生从高一开始学习德语,高三参加DSD考试和预科考试,获得德国大学及其预科的直接入学资格)。
总的来说,德国大学本科香不香——那肯定是香的,这么香它关键还不要钱。 但是德国大学的要求是摆在这里的,请大家不要因为经济成本低而忽略时间成本,真的向往,就一起努力吧!