烤鸭们有没有觉得,网上各种铺天盖地的高分经验贴看多了,容易让我们潜意识里认为雅思考到7分很容易?然后等自己去亲自考一次,就懵圈了......

虽然总分拿到7分的人还算多,但四科都能“均衡发展”拿到7及7+的大神,真的很少见, 可以说是王炸了~ 今天就带大家看看,雅思4项都是7分是什么水平,如何去努力达到这个标准。

整体水平
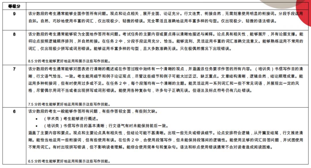
雅思4个7分是什么水平,实在是一个有点抽象的问题~首先从词汇量的角度来看, 雅思7分需要掌握的词汇量需要6000-8000 。 如果从雅思7分的官方评分标准上来看,雅思主要评分标准描述如下:

雅思考试的九个分数段及所对应的语言能力描述
雅思7分标准:雅思成绩达到7分者属于良好使用者。 在英语表达和使用方面流利、准确、偶有错误。能够有效运用英语,虽然偶尔出现不准确,不恰当和误解,大致可将复杂的英语掌握的不错,也能理解详细的推理。
详细如下:
1.可以理解话题多样且对技能有较高要求的长文,并懂得其潜在含义。
2.可以流利自然地表达想法,不会出现明显的词穷状况。
3.可以在社交、学术和工作场合有效而自如地运用英语。
4.可以针对复杂的主题写出语义清楚、具有条理、内容详实的文章,并能熟练运用组织形式、连接手法和起承转合。
从上可以基本了解, 雅思7分代表能够独立在国外进行各方面的有效沟通 。

各模块水平
据统计,47%的中国大陆考生A类雅思考试成绩集中在5.5-6分,而 7分及7分以上考生只占12% 。再加上大陆大多数学生口语和写作分数都比较低,想达到6.5分以上比较困难,总分7分则需要在其他单项上多加提分以求平衡。

因此,雅思对于英语水平一般的学生来说,想冲4个7是很有难度的。那4个7分所代表的听说读写四个模块分别什么水平呢?
01
阅读7分
阅读共有三篇文章,每篇文章的题目数量不等, A类和G类两者的正确率也有差别。 A类考试7分阅读需答对30-32个,G类考试7分阅读则需答对34-35个 。A类相对比G类难度系数较高,所以在正确率上也会相对偏低。


雅思考试阅读成绩描述
从个人能力角度来讲, 阅读7分要求能够阅读各种内容复杂且信息量大的事实类、论述类文本;能通过自身丰富词汇知识建构文章意义,充分理解论证内容、区分主旨和细节、明白观点和隐含态度。

02
口语7分
熟悉雅思口语考试的同学们都知道,雅思口语评分标准有四个,即考官按四项标准分别评等级分: 流利性与连贯性、词汇多样性、语法多样性及准确性、发音 。
一些口语万年5.5或者6分的同学总觉得自己口语分数低的原因是流利度不够,花大量时间背诵答案,而忽视了词汇语法以及发音。


雅思考试口语成绩描述
7分是口语语法的一个分水岭。该水段的学生通常能够掌握复杂句式的使用方法,并能灵活运用,在发音上,母语对发音的影响较小,通常口语想要拿到7分小伙伴在发音方面的练习目标应该以英国或美国Native speaker的发音为榜样。
在词汇方面最好能运用一些地道的习语,这也是大家经常忽略的一点,其实高端词汇大家在备考中都会用到,但是习语的使用却相对较少,有时候地道的习语在考试中很实用。
03
写作7分
写作部分分为大作文和小作文,大作文在写作总分所占的比重为三分之二,而小作文只有三分之一,所以大家可以重心放在大作文上。


雅思考试写作成绩描述
因此,在写作日常训练中建议大家:
1.范文借鉴,取其精华: 看一些高分范文,对照题目,先写一篇同类别的,再与范文对比。将一些比自己写的好的语法、句式借鉴过来,形成自己的东西;
2.定期写作训练: 这一点很像语文考试作文,考试前总是要写作文的。要培养语感,写作思路和拓宽思维;

3.培训班系统补漏: 对写作来说,自学写作并不一定能有效提高,很多学生就是考了几次,总是万年6.5,建议大家写作可以报个培训班,老师会教你如何在关键地方改进,0.5也就随之而来。
此外,无论是大作文还是小作文,写完之后有条件的最好让专业老师批改,一般通过老师的中肯评价和建议,可以了解自己不擅长的类型,后期可以就这个类型再多练习~
04
听力7分

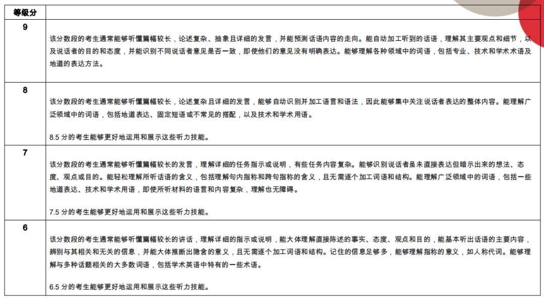
雅思听力总计40题。按上图的评分标准,如果听力达到7分,则需 答对30-32题,那么最多只能错10道题 。换句话说,每次练习做题的正确率需控制在 75%-80% 之间,低于该百分比则意味着将和7分擦肩而过。


雅思考试听力成绩描述
从个人能力角度来讲,听力7分要求能够听懂篇幅较长的发言,对于内容复杂的任务或者指示也能理解到位;无需逐个加工词语和结构即可轻松理解所听话语含义,能够识别说话者的言外之意;对于一些地道的表达、学术用语都能理解无碍。
不过听力要拿到7分,对大部分同学而言难度不大。只要在 平时多练习,多进行“磨耳朵”训练,熟悉雅思听力中易混淆的发音和易错发音,掌握同义替换表达 ,就有机会拿到这个分数。

总而言之,如果能够拿到四个单项7分,基本能够证明你在国外的学习和生活交流问题都不大,除了一些特殊专业(如翻译、教育等)可能会要求小分拿到7分以上,其它名校和实力专业基本任你申请。