
作者 | 戴鄂 编辑 | 李红梅 来源 | 风云资本界
作为微软、脸书、北京空间机电研究所、上海微电子等知名公司的战略伙伴,茂莱光学主打的精密光学产品有何亮点?
每一个高精尖的行业都有关键领域和核心技术,比如集成电路产业的光刻机,被称为“人类最精密复杂的机器”,再比如生命科学及医疗领域的基因测序仪,它是解读生命密码的利器。
光刻机之于芯片行业,基因测序仪之于生命科学及医疗产业,皆可谓“皇冠上的明珠”。
南京茂莱光学科技股份有限公司(简称:茂莱光学)做的事情,就是为高精尖的行业提供精密光学产品,而这些产品也往往是光刻机、基因测序仪这一类“利器”的重要部件。
8月初,茂莱光学申请科创板上市的材料已获上交所受理。在不断攀升的销售额面前,为解决产能不足问题,茂莱光学期望通过科创板IPO筹集3亿资金,分别用于高端精密光学产品生产项目、研发项目,以及补充流动资金。

茂莱光学募投项目(来源:招股书)
皇冠上的明珠
茂莱光学的主要产品涵盖精密光学器件(包括精密光学透镜、棱镜、多光谱滤光片及荧光滤光片、太空反射镜等)、高端光学镜头和先进光学系统三大类,覆盖深紫外DUV、可见光到远红外全谱段。
公司的下游应用领域,包括全球半导体光刻机及检测装备、生命科学及医疗(如基因测序及核酸检测)、航空航天、无人驾驶、生物识别、AR/VR检测设备等。
在这些领域里面,茂莱光学与北京空间机电研究所、上海微电子、谷歌母公司Alphabet旗下自动驾驶平台、微软(Microsoft)、脸书(Facebook)、ALIGN、IDEMIA、CYBEROPTICS CO.等知名公司或机构达成了长期战略合作伙伴关系。
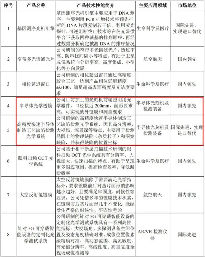
值得一提的是,茂莱光学的多项技术和产品实现了进口替代,比如应用于基因测序仪的基因测序光机引擎,以及高精度快速半导体制造工艺缺陷检测光学系统。公司整体技术处于国际先进、国内领先水平。

茂莱光学的主要领先技术(来源:招股书)
财务数据方面,2017年-2019年,茂莱光学实现营收分别为1.52亿元、1.84亿元、2.22亿元,复合增长率达20.82%。

其中,精密光学器件、高端光学镜头和先进光学系统三类产品的销售收入,构成了茂莱光学营收的绝大部分。2017年-2019年,上述三类产品的销售收入合计占比均达到98%以上。
风云资本界注意到,茂莱光学的70%左右的营业收入主要来自境外。事实上放眼全球,美国Newport公司、德国Jenoptik公司为全球精密光学行业的标杆企业,与茂莱光学在主营业务产品及下游应用领域方面形成竞争关系。茂莱光学处于强敌环伺的境地。
同时境内市场上,也存在福光股份(高端光学镜头)、永新光学(显微镜系统)、福特科(精密光学器件)等强劲的竞争对手。
如何在激烈的竞争中发展壮大?首先,研发投入必不可少。
招股书显示,2017-2019年度以及2020年1-3月,公司研发费用分别为1506.60万元、1763.95万元、2413.34万元和823.10万元,占营业收入比重分别为9.91%、9.60%、10.88%及21.27%,高于行业可比公司的平均水平。截至今年一季度末,茂莱光学能够贡献主营业务收入的发明专利共有6项。

来源:招股书
技术上精益求精,自然是可圈可点。不过,茂莱光学想要做得更大,也不是没有挑战。
产品毛利率存波动,定制模式带来存货跌价风险
报告期内,茂莱光学综合毛利率分别为49.60%、49.51%、56.71%和57.65%,总体呈上升态势,在2018年到2019年间,经历了一轮暴增。
但从细分产品来看,各类产品的毛利率又存在波动情况。比如2018年到2019年,精密光学器件的毛利率从52.58%增长到59.46%,短短一年内就增长了7个点。再比如高端光学镜头、先进光学系统两类产品在整个报告期内毛利率都在经历波动。

来源:招股书
对此,茂莱光学解释称:“公司的精密光学器件、高端光学镜头和先进光学系统均为定制化产品,受到客户需求差异、产品差异影响较大,因此在报告期内呈现波动”。
风云资本界注意到,在定制化模式下,由于部分产品技术更新换代较快,茂莱光学高比例的存货规模带来的减值损失比较明显。
招股书显示,2017-2019年以及2020年1-3月,公司资产减值损失分别为-518.43万元、-521.05万元、-496.82万元和-393.01万元,占当期利润总额的比例分别为-23.17%、-15.07%、-10.05%和-499.81%。
其中,主要的损失就是来自存货跌价损失。2017-2019年以及2020年1-3月,存货跌价损失分别为-455.16万元、-349.64万元、-496.82万元以及-393.01万元,占公司资产减值损失的比例分别为87.8%、67.1%、100%、100%。

来源:招股书
此外,风云资本界注意到,公司对于库龄在3年以上的存货全额计提跌价准备;对于库龄在3年以内的存货,如无对应订单,全额计提跌价准备;如存在对应订单,根据订单的价格测算可变现净值,采用成本与可变现净值孰低计量并计提存货跌价准备。
可见高精尖的精密光学产品行业,不能升级的产品品类就有可能面临淘汰的风险,存在着较大的技术挑战。
“海归兄弟”搭档,母亲也是股东
茂莱光学的前身是1999年8月设立的茂莱有限,由茂莱投资与星海公司共同出资设立,成立时公司名称为“南京茂莱光电有限公司”(简称:茂莱有限)。
2008年11月,星海公司将其所持茂莱有限股权转出,茂莱投资受让股权后成为控股股东。2015年茂莱有限完成股份制改组,茂莱光学成立。
从目前股权结构来看,茂莱光学的控股股东是茂莱投资,实际控制人是范一、范浩。

来源:招股书
招股书显示,范一、范浩为兄弟关系,杨锦霞是范一、范浩的母亲。范一、范浩兄弟两人通过直接和间接的方式,合计持有茂莱光学66.36%股份。此外范一是茂莱光学的总经理,范浩是董事长,因而两兄弟也主持着公司实际的经营管理。
值得注意的是,两兄弟都有海外留学背景。1969年出生的范一,拥有荷兰马斯特里赫特管理学院MBA学历背景,而1972年出生的范浩,具有博士研究生学历,英国杜伦大学毕业。
茂来光学其它3个外部股东都是在最近一年内加入的,包括紫金投资、南京创投(SS)、江宁创投(SS),其中南京创投还直接持有紫金投资的20%出资额并担任有限合伙人。
基于以上信息,茂莱光学在科创板上市,你看好吗?欢迎评论区留言讨论。