首先,我们要建立督导体系,必须(1)明确督导的组织是怎么样的,部门和岗位职责是什么,然后着手(2)说明督导的制度,让督导组织有法可依。
其次,(3)整个督导的流程是怎么样的,督导方法有哪些,是巡店方式,还是驻店,还是神秘客户等,然后在督导工作或者督导门店的过程中(4)会用到什么表单或者工具,最后(5)督导要进行考核,如何考核,有什么方法,不合格有什么惩罚等等,这都是需要思考的,也就是整个督导体系的建立:

第一步:建立督导组织(讲完√)
第二步:梳理督导管理制度(讲完√)
第三步:梳理督导流程及操作规范(讲完√)
第四步:建立督导的标准和工具表单(←你目前在这)
第五步:建立督导评估和考核(←你目前在这)
那今天分享最后两个板块:建立督导标准和工作表单以及如何考核?


4.1 督导标准制定原则
制定督导标准要有原则性,例如去门店督导要督导什么,这个要有点讲究,一般来说有三个原则:
明确性原则: 督导标准要明确和具体,严格按照公司总部的运营标准和操作规范来。
可操作性原则: 督导标准不宜定得太高,应该符合实际要求,不然大家都做不到,就没有意义了。
相对稳定性原则: 督导标准制度后,要保持相对稳定,不能随意更改,这就跟法律一样,不能随意修改。

那一般会从哪几个维度去制定呢?我们总结了几个督导标准模块,供大家参考:
1-团队标准
例如:
- 经常用赞美、鼓励等不同方式激励店员,在门店营造一种积极向上的团队氛围
- 帮助店员进步,每周至少2次专题性的培训或辅导,每次不少于30分钟,并做培训记录
2-服务标准
例如:
- 服务顾客时使用标准的礼貌用语,如”您、知道了、对不起、请稍等、让您久等了、谢谢等
- 在营业时禁止随意蹲坐,表情颓废,抱肘拥胸,手插衣袋而立,不在顾客面前抠耳挖鼻
3-销售标准
例如:
- 是否按公司规定对竞争对手信息进行收集(每月1次)
- 熟练使用FABE标准的展示话语,配合商品展示的动作,以简单易懂的方式陈述商品的特性

4-商品标准
例如:
- 酒店客房、床上的床单、被套、枕头应三线重叠,枕头距床屏十公分,两边自然下垂,两边距离均等
- 酒店客房:床单平铺于床上,中线与床单中线对齐,与床头对齐,枕头斜靠45°
5-环境标准
例如:
- 店内地板、墙壁、专柜、展示架等各种陈列道具按标准进行清理,保持干净整洁,表面无污迹和胶带等残留物。
- 饮水机、电脑、电视、音响、验钞机、打印机、刷卡机、计算器、电话机等,并经常进行擦拭等等

4.2 日常督导标准提炼的案例
案例分析一:某连锁企业从三个维度进行提炼和确定
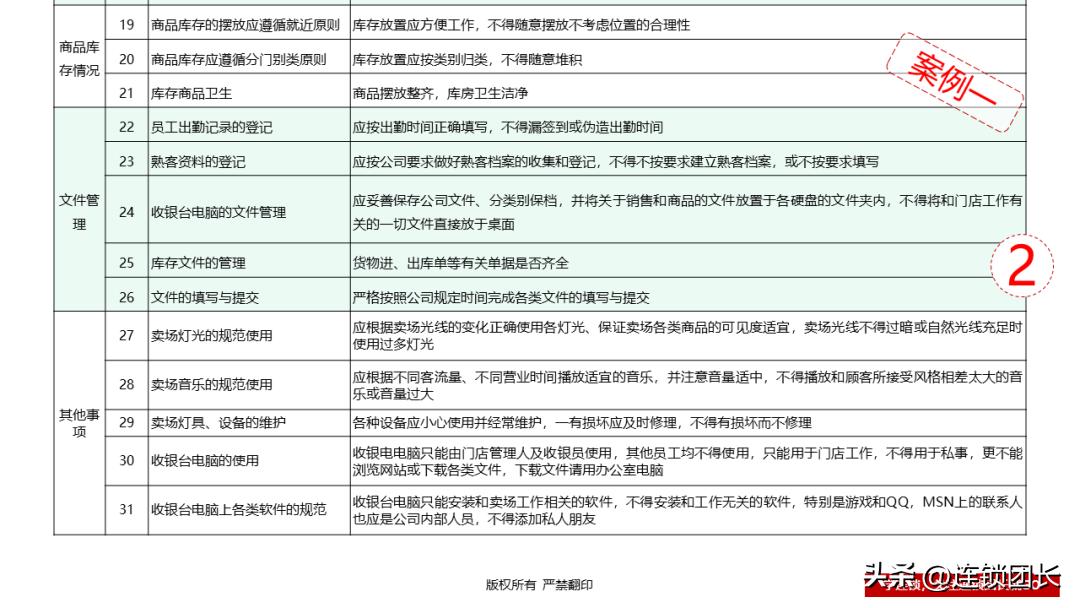
一是卖场的规范进行督导(简单来说是,门店环境标准),包括了卫生、门店陈列、商品库存、文件管理等
二是从服务的规范进行督导,包括检查门店员工的仪容仪表,还有门店员工的服务形象是否规范,然后定标准出来。
三是销售导购的规范进行督导,包括了收银、促销、销售等是否规范。

如下图,是这家企业的具体督导标准,例如从第一个维度【卖场规范】的日常卫生状况开始,门店地板卫生是否干净,制定的标准是:应该干净干燥,不得有线头、烟头、包装袋等杂物等等。
门店陈列中,商品陈列是否整齐一致,商品构成——门店不得有非企业允许销售的商品。





再例如,仪容仪表中,男员工头发的标准,头发不得漂染过于明显的颜色、头发梳理或者定型整齐等等。
还有员工的站立和行走规范,在卖场不得叉腰和交叉在胸前,站立时不得塌腰和晃动身体等。
这就是督导的标准,为什么麦当劳他们全球的形象几乎一致,除了标准化的制定之外,还需要有人检查,当然最后肯定是文化渗透到每个员工了。
案例分析二:某餐饮连锁企业从7个维度进行提炼和确定
一是出品标准
二是卫生标准
三是仪容仪表
四是员工宿舍
五是人员状态及服务
六是VI门头
七是管理标准

其中, 督导标准的得分说明:检查标准85分为及格,86-95分为合格,96分以上为优秀,85分以下为差,需要整改。
例如出品标准的检查内容:
- 出品时器皿要有温度、有锅气,餐具无破损,标准分为5分。
- 所有出品在25分钟之内上齐,严格遵守上菜顺序上菜,标准分数是3分。
如下图示:


4.3 专题督导和督导的工具

专题督导执行的标准,是在公司发展某一时期或者特定时间段内,由公司组织推行一项专题活动,为了督促各连锁门店认真贯彻,由督导部及相关部门共同制定的。


5.1 督导评估考核
评估考核的对象是谁,然后确定评估考核的方法,是现场观察还是直接向员工提问,还是访谈员工。
- 考核的内容有哪些,是日常考核的,还是公司出专题督导考核?
- 考核评估结果有什么用?例如有奖惩,或与绩效挂钩,以及与员工晋升和薪酬有关的,这样就可以让门店标准化得以贯彻。
- 考评制度修订:制度不是一成不变,但是修改也没那么简单,要进行修订议案的提出等
- 考评申诉,例如被督导的门店进行申诉,那么申诉的条件是什么,采取什么方式去申诉,申诉之后如何处理等等。

私信团长,领取系统连锁标准化表单,备注:连锁表单
