(报告出品方/作者:兴业证券,石康、李博彦)
1、全信股份:聚焦*用军**光电传输
1.1、公司概况:军工业务为主业,国产化替代为目标
南京全信传输科技股份有限公司(全信股份,300447.SZ)创立于 2001 年,总部 位于南京,是专业从事光电传输、网络与控制产品研发、生产,提供传输系统技 术解决方案的民营科技型企业,产品覆盖航空、航天、船舶、电子、轨道交通、 民用航空、5G 通信、工程机械装备等领域。公司于 2015 年在深交所创业板上市。
据公司招股说明书,公司自成立以来一直以军工为主业,聚焦军工电子信息领域, 以国产化替代为目标,经过二十年发展,多项产品成功应用在国家重点型号工程 上。据公司官网,2003 年,公司 QLA 系列航空导线率先实现国产化替代,并成 功进入航空领域某重点机型配套;2008 年,公司 JKQYJ 舰船轻型导线成为国内 首家替代进口舰船轻型导线,并成功进入航母配套;2009 年,公司 C55 宇航导线 成为国内首家替代进口宇航导线,并成功进入北斗导航工程配套;2013 年,公司 SX-67 光缆组件成为国内首家成功应用于某重点机型的光纤总线网络产品;2019 年,公司 QLYW 系列光滑型航空绕包线成为国内首家替代进口同系列航空导线, 并成功进入某重点机型配套;2020 年,公司成功研制全国产化 48 端口 8G 速率 FC 交换机,应用于综合射频、全舰计算环境等系统。
公司控股股东及实际控制人为陈祥楼先生,2001 年至今就职于公司,现任董事长、 *党**支部书记。截至 2021 年三季度末,陈祥楼先生持有公司 47.31%的股份。陈祥 楼先生历任江苏省军工学会理事,南京市国防科学技术工业协会副理事长,中国 电子元件行业协会光电线缆分会理事;曾被南京市鼓楼区委组织部授予“*党**员科 技之星”称号;2011 年 9 月当选中国*产党共**南京市第 13 次代表大会代表,2012 年 2 月当选为南京市鼓楼区第十七届人大代表,2012 年 4 月获得南京市“劳动模范”光荣称号。

1.2、产品情况:立足线缆主业,聚焦光电传输
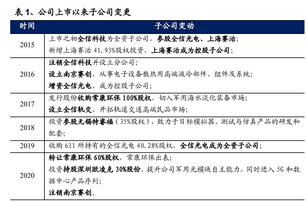
据公司招股说明书,全信股份上市之初拥有全资子公司南京全信科技有限公司 (2016 年注销并设立分公司),参股公司南京全信光电系统有限公司(全信光电, 持有 49%股份)、上海赛治信息技术有限公司(上海赛治,持有 19%股份)。
2015 年,公司增资上海赛治,使其成为控股子公司(持股 60.93%);2016 年及 2019 年,公司两次增资/收购全信光电,使其成为全资子公司。
2016 年,公司发行股份收购常州康耐特环保科技有限公司(常康环保)100%股权, 切入*用军**海水淡化装备市场。据公司 2020 年报,为调整产业结构和整合内外部资 源,集中优势资源聚焦*用军**信息传输领域,2020 年公司完成常州康耐特环保科技有限公司(常康环保)的剥离工作,将常康环保实际控制权转让给上市公司实际 控制人。
据公司 2020 年年报,公司控股子公司共三家,分别为南京全信轨道交通装备科技 有限公司(全信轨交)、南京全信光电系统有限公司(全信光电)、上海赛治信息 技术有限公司(上海赛治),分别负责公司轨道交通装备用光电传输线缆及组件、 光电系统集成系列产品、光纤总线产品业务。

军工业务方面,公司产品主要应用于航空、航天、舰船、电子和兵器五大军工领 域。航空领域主要应用于歼击机、直升机、运输机、预警机、无人机等*用军**飞机; 航天领域主要应用于火箭、卫星、导弹及载人航天器等;舰船领域主要应用于水 面、水下舰艇及各类辅船等;电子及兵器领域主要应用于通信、雷达、电子对抗、 导航等电子系统。
民用业务方面,公司聚焦高端市场,通过了国际航空业认可的 AS9100D-2016 航 空航天质量体系认证、中国船级社工厂认证及 IRIS(国际铁路行业标准)质量管 理体系认证等资质认证。此外,公司也积极拓展轨道交通、铁建、5G 通信等其他 领域。2021 年 1 月,公司与中车唐山机车车辆有限公司签订轨道交通装备用通信 电缆产业技术研究及应用项目协议,开展进口通信电缆的简统化和自主化研究与 应用,目标打造轨道交通装备用通信电缆自主化产业链,具备进口通信电缆对等 替代能力,打破进口通信电缆技术垄断。
1.3、财务分析:军品订单饱满,业绩增长提速
2011-2020 年,公司营业收入、归母净利润年均复合增速分别为 18.39%、15.79%, 2020 年营收、归母净利润分别为 7.13 亿元、1.39 亿元,分别同比增长 13.96%、 1.27%。2021 年公司营收利润进入加速通道,据 2021 年三季报,公司军品订单饱 满,各领域产品实现稳定增长,前三季度实现营收 6.87 亿元,同比增长 28.76%; 归母净利润 1.34 亿元,同比增长 37.32%。
2017-2020 年,公司整体毛利率逐年降低,由 52.61%降低至 47.36%,2021 前三季 度毛利率提升至 52.98%,同比增加 3.84pct,整体毛利率提升显著。分产品看, 2017 年以来,线缆产品毛利率呈降低趋势,但整体维持在 50%-60%左右(2020 年 除外,毛利率 73.73%);组件及光电系统毛利率呈升高趋势,整体维持在 45%-50%区间(2020 年除外,毛利率 41.68%)。公司净利率、净资产收益率近两年较为稳 定,2021 年前三季度分别为 20.16%、10.25%。

分产品看,2017-2020 年,公司组件及光电系统产品年化增速最快,复合增速达到 12.54%;线缆产品中氟塑料线缆产品复合增速为 11.18%,聚烯烃类线缆及其他绝 缘材料线缆营收规模保持稳定。2020 年,公司成功完成常康环保的剥离工作, 其他业务营收中水处理设备收入规模下降。
2017 年以来,公司期间费用整体呈现降低趋势,其中管理费用率降低较为明显。 2020 年,公司研发投入 6176.40 万元,占公司营业收入 8.67%,公司新获得实用 新型专利 10 项,软件著作权 4 项。截至 2020 年期末,公司共有软件著作权 35 项,133 项授权专利,其中发明专利 30 项。2021 年前三季度,公司研发费用 0.51 亿元,同比增长 43.07%,研发投入增长显著。

1.4、募投项目:提升产能,布局新的盈利增长点
2021 年 8 月,公司以每股 15.01 元的价格向 13 家对象发行股票 2131.91 万股,募 集资金总额 3.20 亿元,扣除发行费用后共计 3.13 亿元,用于航空航天用高性能线 缆及轨道交通用数据线缆生产项目、综合线束及光电系统集成产品生产项目、FC 光纤总线系列产品生产项目和补充流动资金。本次发行募投项目旨在巩固和提高 公司线缆和组件业务生产能力,具体包括扩大高性能传输线缆和线缆组件的生产 规模及经营能力;同时通过建设 FC 光纤总线系列产品建设项目,提升 FC 光纤总 线系列产品销售占比创造新的盈利增长点。
此外,据公司 2020 年年报,2020 年公司参与设立“全信远方产业基金”,基金规模 为 1 亿元人民币,基金围绕全信股份产业链和战略方向投资。
1.5、股权激励:建立、健全长效激励机制
2016 年,公司实施两次股权激励。2016 年 3 月 14 日,公司以 89.40 元/股的价格 向时任副总经理、营销部副部长、系统工程部部长助理三人授予 50 万份股票期 权,占激励计划签署时公司股本总额的 0.62%;2016 年 9 月 23 日,公司以 23.08 元/股的价格向 59 名激励对象授予 122.43 万股限制性股票,占公告时公司股本总 额的 0.76%。
2020 年,公司再度实施股权激励。2020 年 5 月 6 日,公司以 5.42 元/股的授予* 格价**,向包括公司董事、核心管理人员及核心骨干在内的 48 名激励对象授予限制性 股票 454 万股,占公司股本总额的 1.56%;2020 年 12 月 25 日,公司以 5.42 元/ 股授予价格,向 15 名公司核心管理人员及核心骨干授予预留部分限制性股票 99.86 万股,占公司股本总额的 0.34%。

此次限制性股票授予计划分三期解锁,解锁条件为以 2019 年净利润为基数,2020 年、2021 年、2022 年净利润增长率分别不低于 10%、20%、30%;或以 2019 年营 业收入为基数,2020 年、2021 年、2022 年营业收入增长率不低于 20%、40%、 60%。
据公司公告,此次股权激励旨在进一步建立、健全公司长效激励机制,吸引和留 住优秀人才,充分调动公司董事、核心管理人员及核心骨干的积极性,有效地将 股东利益、公司利益和核心团队个人利益结合在一起,使各方共同关注公司的长 远发展。
2020 年 7 月 3 日,公司披露《关于公司 2020 年核心员工持股计划完成股票购买 的公告》,公司 2020 年核心员工持股计划设立的“银河星汇全信 1 号员工持股单一 资产管理计划”通过大宗交易方式累计受让控股股东陈祥楼先生持有的本公司股 票 375 万股,成交金额 3395 万元,成交均价为 9.05 元/股。(报告来源:未来智库)
2、线缆是高端装备的“神经”,需求快速增长
2.1、线缆是*用军**装备的“神经”
2.1.1、线缆产品概况
航空线缆作为电气互联系统的基础,是飞机必不可少的组成部分,主要用于机上 各电子电气设备之间的连接和信号传输,保证各设备工作安全可靠。电缆在飞机 上就如同神经网络在人体中,对机载设备乃至飞机功能性能的发挥起到举足轻重 的作用,其设计的优劣直接影响飞行安全。据电缆宝,MD-90 飞机的全机电缆, 包括机头电缆、机翼电缆和机身电缆,约有 200 根,加上无线电设备架电缆和电 源中心电缆,总共有大小电缆组件约240个,导线总数约24800根,总长约125km, 电缆总重 1252kg,需加工的端点约 51000 点,最长的电缆组件约 37m。
据《机电工程技术》,航天器结构复杂、紧凑、功能模块众多,作为航天器中控制 能源与信号传输的载体,系统内的线缆是航天器不可或缺的重要组成部分,数量 巨大,在航天器总体中的构造中,线缆约能占到航天器总体质量的 20%~30%。
据《弹箭与工程学报》,导弹弹体较为狭小的空间内各种电气、电子设备通过配电 线路连接在一起,包括发射电缆、控制仓电缆、弹壁电缆,仪器舱电缆等。

据全信股份招股说明书,典型的线缆组件是将电连接器与线缆采用特殊的工艺方 法端接后,进行防护、封装工艺处理成为一体的电气系统产品,用于直接实现系统内部和系统外部的电气连接;同时,线缆组件也包括将各种电、光、声元器件 与线缆、机壳等通过工艺安装、工艺端接及封装处理,形成具有特定功能和接口 的电气系统装置,即控制类线缆组件。
2.1.2、*用军**线缆及组件产业链
线缆主要原材料为绝缘材料(氟塑料、聚烯烃塑料等绝缘材料)、金属导体(镀 银、镀锡、镀镍铜导体等),下游应用领域广泛。
*用军**线缆主要是通过绝缘、辐照、成缆等工艺来制作完成,涉及的工艺门类非常 广泛,包括有色金属的熔炼和压力加工,塑料、橡胶、油漆等化工技术,纤维材 料的绕包、编织等纺织技术,金属材料的绕包及金属带材的纵包、焊接等金属成 形加工工艺等。
据国际市场研究机构 Reseach and Markets 2020 年发布的报告,2019-2025 年用于 军事和航空航天的机械控制电缆市场年复合增长率有望达到 5.1%,到 2025 年, 全球军事与航天机械控制电缆市场规模或将从 2019 年的 88 亿美元增至 119 亿美 元(约合人民币 831.3 亿元)。

据公司 2021 年 5 月发布的《向特定对象发行股票并在创业板上市募集说明书(注 册稿)》,在军工领域,“十三五”期间我国每年卫星及运载火箭用高性能传输线缆 市场规模约 5 亿元;*用军**航空高性能传输线缆的需求量超 6 万公里,市场规模约 12 亿元;到 2020 年我国*用军**特种线缆行业的市场规模有望突破 20 亿元。
2.1.3、行业特点及壁垒
我国的*用军**线缆特别是用于高端装备的高性能传输线缆,由于占整体装备价值较 低且技术水平有限,早期主要从国外进口。近十年来,随着我国对国防科技工业 的投入加大,装备自主化率和国产化率的大幅提升,军工线缆行业快速发展。
*用军**线缆行业特点
市场拓展周期较长。军品的特殊性使得其科研、试用及生产周期较民用产品更久, 对于大型项目而言可能需要 3-10 年甚至更久的时间。作为配套线缆产品,在一个 具体项目上,从客户的设计介入到经历反复试验认证、试用、设计定型、小批量 生产,产品才可能被认可或者进入一个新领域。
采购稳定性较强。军工客户对*用军**线缆产品规格种类和供应企业的选择由设计部 门完成,在图纸设计阶段,设计部门一般会根据性能要求选定一家或者几家供应 商,未进入选购目录的供应商意味着将来无法获得生产部门的采购订单。一旦进 入生产环节,生产部门一般无权修改供应商目录,因而在未来较长的一段生产周 期中,军工客户对*用军**线缆的采购十分稳定。
产品以定制化为主。军工线缆与民用线缆相比更具有个性化特点,尽管为配套产 品,但由于应用领域不同、与之配套的整机装备不同、同一装备中各部分性能指 标要求不同,使得军工线缆生产表现出明显的“多规格、小批量、定制化”特征。
国产化需求强烈。军工产品涉及国防安全,在国产*用军**线缆保证技术指标和产品 质量与进口产品一致的前提下,军工客户必然要选用国产线缆,这也是国家战略 的需要。此外,对于同类产品,国内企业的产品价格和供货周期也远优于进口, 随着国内企业技术实力的不断提升,*用军**高性能线缆的国产化程度还将不断提高。
2.2、*用军**市场空间测算
我国军费持续增长,装备列装需求缺口大。据财政部数据,2021 年财政预算国防 预算 13795 亿元(其中:中央本级安排 13553 亿元),比上年预算执行数增长 6.8%。

据国务院新闻办公室 2019 年 7 月 24 日发表的《新时代的中国国防》,我国国防费 由人员生活费、训练维持费和装备费三部分构成,2010 年各部分约占三分之一。 2010-2017 年,我国国防费中装备费从 1774 亿元增至 4288 亿元,年均增速 13.44%, 在国防费中占比从 33.2%增至 41.1%。2012-2017 年我国国防费占 GDP 的平均比 重为 1.3%,我国国防费占财政支出的平均比重为 5.3%,低于美、俄、印等国,未 来仍有提升空间。经过过去 20 年的高速发展,我国军工行业补齐了一些最短的短 板,展望未来 10 年,军工行业仍处于补偿式发展的关键时期。按照“十九大”报告 要求,我国国防和*队军**建设分为近、中、远三期目标,近期即 2020 年基本实现机 械化、信息化建设取得重大进展、战略能力有大的提升;中期为 2035 年基本实现 国防和*队军**现代化;远期为本世纪中叶全面建成世界一流*队军**。“十三五”以来我 国军费增速保持在 7~8%的稳健区间,展望未来 10 年,我们判断军费增速仍将保 持持续领先于 GDP 的增速。军费当中拉动军工行业需求的装备费用增速 2012- 2017 年(国防白皮书)持续高于军费增速 4 个百分点,2015 年启动裁军 30 万及 *队军**反腐持续推进有望继续提升装备费用占比。
2.2.1、航空领域
航空高性能绕包线缆是性能最优越、安全性最高的线缆产品之一,要求线缆保证 高度可靠性、重量轻、耐温高和耐磨性好等特点,此外还应能够耐燃料油、润滑 油和其他化学溶剂等,对材料以及制造要求极高。公司航空领域线缆主要应用于 歼击机、运输机、预警机、直升机、无人机等*用军**飞机;据互动易,公司为三代、 四代战机提供了全面配套。
据 World Air Forces 2021,我国航空装备数量与结构与美俄相比存在差距,列装需 求缺口大。*队军**聚焦实战背景下,*器武**装备列装规模有望大幅提升,我国航空装 备需求有望在较长时期内保持高速增长。

据中国航空工业集团年报,航空工业集团 2020 年实现营业收入 4688 亿元,利润 总额 207 亿元。据国防科工局 2017 年 12 月 6 日新闻发布会,“当前我们军工集团 公司的军民品的比重大概是 3:7,军品占 30%,民品占 70%。”假设航空工业集 团军品营收占比30%,且粗略估算军品营收中的70%来自军机整机的销售,则2020 年军机整机销售收入可按 984 亿元估算。近五年,我国国防费增速保持在 6-8%左 右,航空作为我军未来重点发展方向之一,我们假设未来 10 年军机整机需求年均 复合增速为 10%,以 2020 年 984 亿元为基数测算,则 2021-2030 年军机整机市场 需求为 17259 亿元。
据 Interconnect Wiring,美国 F-16 军机上线缆使用量约 15 英里,军机上线缆使 用量较大,据 BIDLINK DEFENSE INDUSTRY NEWS,F-16 单机线缆价值约 15 万美元,约占 F-16 整机价值量的 1%。假设未来 10 年我国军机整机需求年均复合增速为 10%,*用军**线缆在军机整机价值量占比 1%,则 2021-2030 年军机线缆 市场需求约为 173 亿元,年均 17.3 亿元。
2.2.2、长征火箭发射加速,导弹列装需求释放
据互动易,公司是空间站及载人航天工程的重要配套单位,相继为天和核心舱、 神舟载人飞船、天舟二号三号货运飞船以及运载火箭提供了持续的配套,承担了 多款线缆的研制和保障任务;公司作为神州十二发射任务的重要配套单位,为神 舟十二号载人飞船配套了 C55 系列宇航用电线电缆;公司为长征五号 B 运载火箭 配套了航空航天低频线缆、LVDS 传输线缆、1553B 数据总线电缆和控制电缆等, 为空间站配套了 C55 系列宇航用线缆、C55/LF 系列低氟析出宇航用线缆以及 1553B 数据总线电缆等。
航天工业是国家战略性产业,是维护国家主权领土完整和政治安全的重要保障。 航天装备不仅包括了运载火箭、卫星、飞船、空间站、深空探测器等空间飞行器, 还包括弹道导弹以及相关地面设备等众多领域。航天装备水平是代表一国航天能 力的核心标志,也是衡量国家综合国力的重要标志之一。
经过建国以来几十年的努力,我国航天工业已经由最初的单纯仿制逐步发展到目 前自行研制为主,而且正向低成本、快速反应制造的方向发展,在一些领域实现 了相当数量关键工艺技术的突破,有些已接近国际先进水平。航天产业是我国水 平先进、可在国际市场上与发达国家竞争的产业之一。
长征系列火箭发射加速,商用运载火箭市场日渐旺盛
运载火箭作为将卫星、飞船、空间站、深空探测器等推入预定轨道的载体,其发 展与后者的发展状况紧密相关,为保证我国卫星、空间站、载人航天与探月工程 等重大航天工程的顺利推进,我国运载火箭的发展也十分迅速。 据新华网,从 1970 年 4 月 24 日长征一号运载火箭“第一飞”至 2021 年 12 月 10 日,长征火箭 51 年间完成 400 次发射,实施了我国 92.1%的航天发射任务,先后 将 700 余个航天器送入太空,发射成功率为 96.25%。

据新华网,在长征系列火箭 400 次发射里,前三个“100 次”分别用时 37 年、7 年半和 4 年多,而最新的“100 次”从 2019 年 3 月 10 日至 2021 年 12 月 10 日,仅 用 2 年零 9 个月。
未来,受多种因素的牵引,中国运载火箭产业仍将呈现快速发展的趋势:一方面, 国家级重大工程任务,例如中国载人航天工程、嫦娥工程等,均需要通过运载火 箭执行空间运输任务;另一方面,国际商业发射市场需求日渐旺盛,进一步拉动 了运载火箭的市场需求。2017 年,中国总计 18 次火箭发射中商业卫星发射数量 总计只有 8 颗;而 2018 年新年伊始,中国发射长征火箭送往太空的 22 颗卫星中, 就有 16 颗商业、科研卫星,包括来自加拿大、乌拉圭、丹麦三个国家的小卫星, 2020 年 1 月 19 日长征 11 号的“一箭六星”更是首次实现了全部商业发射。
根据国家制造强国建设战略咨询委员会《中国制造 2025 重点领域技术路线图》, 到 2020 年,我国形成新一代火箭型谱,基本建成主体功能完备的国家民用基础设 施,满足我国各领域主要业务需求,完成载人航天与探月工程三步走任务,空间 信息自主应用自主保障率达到60%以上,形成较完善的卫星及应用产业链。到2025 年,建成高效、安全、适应性强的航天运输体系,布局合理、全球覆盖、高效运 行的国家民用空间基础设施,形成长期稳定高效的空间应用服务体系,具备行星 际探测能力,空间信息应用自主保障率达到 80%,产业化发展达到国际先进水平。
国防建设大力推进,导弹行业需求释放
导弹是指依靠自身动力装置推进,由制导系统导引、控制其飞行弹道,将战斗部 导向并摧毁目标的精确制导*器武**,具有射程远、速度快、精度高、威力大等特点, 在当今以体系化对抗为核心的现代战争模式中承担着主攻手的作用。导弹技术是 以微电子、计算机、光电转换等信息技术为核心,以自动化技术为基础发展起来 的精确打击*器武**系统,是发展最为迅速的军事科学技术之一。此外,导弹工作环 境较为恶劣,对线缆产品提出了较高要求。
主战装备量产配套需求驱动:新型主战装备持续上量,主要打击*器武**—导弹装备 跟随进入需求扩张阶段。
消耗驱动补库存:*队军**实战化训练深入实施,消耗加大驱动导弹产业获得高成长 弹性。自 2016 年中央军委颁发《加强实战化军事训练暂行规定》以来,部队训练 质量得到有效提升。
2.2.3、军舰数量有望持续增长
公司舰船产业涉及的线缆主要包括舰船用控制电缆、舰船用通信电缆、射频同轴 电缆等,应用于水面、水下舰艇及各类辅船等。据互动易,为国产航母、深海潜 艇提供了全面配套。
船舶工业是为国民经济及国防建设提供技术装备的现代综合性和军民融合的战略 性产业,是国家实施海洋强国和制造强国战略的重要支撑。
我国*用军**舰船整体发展情况:海军存在差距,军舰船数量有望继续增长
*用军**舰船是一个高度集成的系统,代表着一国经济、科技和工业发展水平,是一 国海军实力的代表,也是综合国力的象征。根据 2015 年国防部发布的《中国的军 事战略》白皮书,中国海军按照近海防御、远海护卫的战略要求,逐步实现近海 防御型向近海防御与远海护卫型结合转变,构建合成、多能、高效的海上作战力 量体系,提高战略威慑与反击、海上机动作战、海上联合作战、综合防御作战和 综合保障能力。
据中国南海研究院发布的《美国在亚太地区的军力报告 2020》,2017 年,特朗普 政府上台后,美国的亚太安全战略发生重大变化,同时对亚太安全形势产生了重 要影响;2017 年 12 月,特朗普政府发布《国家安全战略》,明确美国原针对亚太 地区的安全战略已更新为印太地区战略;2018 年 5 月,美军“太平洋司令部”正式更名为“印太司令部”,“印太战略”开始迈出实质性的步伐。美国推进“印太战略” 主要依靠印太司令部下属的 37.5 万兵力,其中包括美军 60%的海军舰艇、55%的 陆军部队,以及 2/3 的海军陆战队兵力。
为补齐与美国海军的差距,我国海军在未来较长的时间内仍处于追赶阶段,*用军** 舰船产业也有望持续保持高景气度,而作为*用军**舰船重要配套产业的线缆行业亦 将受益,线缆需求将有望保持持续增长。(报告来源:未来智库)
2.3、民用市场空间测算
2.3.1、商用大飞机
据公司官网,2021 年 5 月,中国商飞*党**委常委、副总经理一行 11 人到公司考察 调研,双方表示将进一步加强沟通对接,共同搭建合作平台与渠道。
据中国航空工业的《民用飞机中国市场预测年报(2021~2040 年)》,未来 20 年中 国窄体干线飞机需求量为 5276 架,宽体干线飞机需求量为 1561 架。据波音公司 发布的 2021 年版《商业航空市场预测 2021–2040》报告,未来 20 年中国窄体干 线飞机需求量为 6700 架,宽体干线飞机需求量为 1730 架;全球窄体干线飞机需 求量为 34360 架,宽体干线飞机需求量为 8900 架。

据 Avition Today,波音 787 单架电缆使用量约 60 英里(近 100 公里),线缆需求 量巨大。据国际空港信息网,2018 年波音 737 系列(窄体客机)售价为 0.86-1.30 亿美元(人民币约 5.5-8.3 亿元),波音 787-10(宽体客机)售价为 2.39-3.26 亿美 元(人民币约 15.2-20.7 亿)。假设窄体飞机按照单架 6.9 亿元计算,宽体飞机按照 单架 18 亿元计算,2021-2040 年干线飞机市场需求规模约 70936 亿元,年均需求 约 3547 亿元。假设线缆在民用飞机整机价值量占比 1%,则 2021-2040 年民用飞 机线缆市场需求约为 709 亿元,年均 35 亿元。
2.3.2、轨道交通
轨道交通车辆可分为城市轨道交通和城际列车车辆两类,目前市场多为进口垄断。 随着国内研发技术水平稳步提高,轨交线缆市场逐步开始对国内企业开放,进口 替代正有序开展。“十三五”期间,我国城市轨道交通建设迎来黄金期,轨道交通 运营线路长度保持稳定增长。
据公司 2021 年 5 月发布的《向特定对象发行股票并在创业板上市募集说明书(注 册稿)》,截止 2020 年末,共有 44 个城市 233 条线路通车运行,累计运营线路长 度达到 7545.5 公里。城市轨道交通用电缆主要包括机车用电缆、环网电缆两类。 根据中国产业信息网的数据,2020 年环网电缆市场规模达到 7.53 亿元,运营长度 为 8227 公里,且保持 20%的年增长率;轨道交通车用电缆市场规模 9.14 亿元, 新增车辆增长率为 15%。
2.4、*用军**线缆及组件相关企业
军工用线缆虽然属于配套电子元器件,但由于应用领域特殊,需要较高的生产制 造水平。早期我国军工用线缆特别是航天航空用线缆大量依赖于进口。近年来, 随着我国整体科技水平的提升以及民营企业的积极参与,军工线缆的国产化率逐 步得到提高。
国外公司主要包括瑞侃(Raychem)、耐克森(Nexans),这些企业是全球线缆行业 领导者,不仅拥有雄厚的资本和遍及全球的销售网络,更在基础原材料开发和系 统设计方面具有强大的技术实力。
国有军工线缆企业为传统*用军**线缆生产企业,具有悠久的历史和光荣的传统,是 我国国防工业发展的奠基人和推动者。这类企业在技术开发和原材料研究方面得 到国家支持,研发费用充足、研发实力较强。
民营*用军**高性能线缆生产企业是在我国开放非公有制企业参与国防建设后孕育而 生的,这类企业为原本壁垒森严的军工产品市场注入了新鲜的活力,推进了我国 竞争性装备采购制度的发展,随着民企资本和技术投入的不断加大,这类企业势 必成为我国*用军**高性能线缆行业不可或缺的部分。
2.4.1、金信诺
深圳金信诺高新技术股份有限公司(金信诺,300252.SZ)成立于 2002 年 4 月 2 日,主要有线缆/连接器/组件类、PCB 类和系统/终端类的三大类产品业务。其中 公司中高端线缆/连接器/组件类产品主要应用于通信领域及特种科工领域,近年来 重点新布局数据中心领域,并有小批量产品在新能源汽车及工控医疗领域得到应 用。据公司 2020 年年报,该类产品目前仍是公司销售收入占比最大的产品品类, 也是公司的传统优势产品品类。2020 年线缆产品(含组件)业务,全年达成业绩 约 9.2 亿左右,占公司总体销售收入约 46.9%。
从 2007 年开始,金信诺凭借在射频线缆领域的核心领先技术优势,逐步实现*器武** 装备核心零部件“国产化替代”,为机载、弹载、船载以及相控阵雷达等特种装备 提供全系列信号互联产品,产品包含低损耗稳相电缆、馈电网络线束、航空导线、 宇航线缆、毛纽扣连接器、高速率背板连接器、多回路连接组件和波束控制芯片 等。

据金信诺 2020 年报,公司是国内首家成功研发、并批量向军工单位供应稳相电缆 的企业。公司的特种线缆业务国内领先,某些产品已用于国内的先进战机。此外, 航空航天装备的各分系统设备功能及灵敏度不断提高,各功能模块间的电气互联 日趋复杂,由此带来了较为明显的电磁兼容问题。金信诺针对性的解决电磁兼容 问题,成为公司差异化的竞争力。
据金信诺 2020 年报,公司在特种产品业务上陆续推出了系列元器件、子系统等国 产化替代,并参与多项课题研制开发、已逐步进入定型及采购阶段。2020 年特种 产品业务,全年达成业绩约 1.96 亿,占公司总体销售收入约 10%。
2.4.2、通光线缆
江苏通光电子线缆股份有限公司(通光线缆,300265.SZ),前身是江苏通光电子 线缆有限公司,成立于 2002 年,业务主要涉及光纤光缆、输电线缆和装备线缆, 涵盖了电子、航空、航天、兵器、船舶及民用通讯领域,是国家电网、南方电网、 通信运营商、中航集团、航天科技集团、航天科工集团和中国电子科技集团的各 主机单位和科研院所等单位的主要合格供应商。
据公司 2020 年年报,公司装备线缆产品主要有航空航天用耐高温电缆、通信用高 频电缆和柔性电缆,2020 年实现营收 2.75 亿元,占公司营业收入的 18.76%,同 比增长 28.71%。
2.4.3、对比国内上市企业
2020 年,全信股份线缆产品、通光线缆装备线缆产品、金信诺特种产品收入分别 为 3.05 亿元,2.75 亿元,1.96 亿元,全信股份营收规模较高,若算入线缆组件收 入,全信股份*用军**线缆及组件收入规模明显高于其他两家上市公司。
相比国际巨头,营收规模提升空间巨大。耐克森是全球电缆行业的领导者,产品 及服务广泛地应用于中国的造船工业、铁路及地铁、核电站、航天航空(高温导 线及通讯)、电信设备及通信网络、电力网络建设等领域。2020 年,耐克森营业 收入 407 亿元,其中工业和解决方案业务占营收的 21%,涵盖运输(航空航天、 铁路、机车车辆、造船、汽车)、自动化、可再生能源(太阳能、风能)、资源 (石油和天然气、采矿)、其他(核能、医疗)市场,约 100 亿元。

3、拓展光电系统及光纤总线业务
光电系统集成系列产品、光纤总线产品业务为公司近年来拓展的新业务方向,分 别由全信光电和上海赛治承接。
3.1、光纤总线业务——上海赛治
3.1.1、公司简介
上海赛治信息技术有限公司(简称上海赛治)原为赛科云港信息技术有限公司的 光纤总线事业部,于 2013 年初开始独立运营,是一家专业从事设计、研发,制造 光纤总线系列产品的高科技企业,致力于服务中国军工事业。2013 年及 2015 年, 全信股份分别取得上海赛治 19%、41.93%的股权,合计持有 60.93%股权,使其成 为控股子公司。
据公司官网,上海赛治光纤总线技术源于美国硅谷,研发投入已超过 1.5 亿美金, 目前在国内光纤总线领域处于领先地位,具有核心技术和自主知识产权,包括: 13 项技术发明专利,5 项软件著作权。通过在光纤总线领域 14 年的技术积累,公 司已成功研制出三大类产品:一、装备类产品;二、仿真类产品;三、测试类产 品,广泛应用于五大军工领域。
据公司 2021 年 5 月发布的《向特定对象发行股票并在创业板上市募集说明书(注 册稿)》,公司 FC 光纤总线系列产品具有市场先发优势,产品已成功运用于航空电 子系统,在手订单充足,截至 2021 年 2 月 28 日,公司 FC 光纤总线系列产品在 手订单 7577.41 万元,主要客户均为军方企业。

3.1.2、光纤总线技术
据公司2015年10月发布的对上海赛治投资公告,随着电子信息技术的飞速发展, 现代战争呈现了电子化、信息化、数字化的特点以及航空、航天、海装、陆装等 电子系统中各种语音、视频等大数据量业务的传输需求,以 MIL-STD-1553B 为代 表的现役*用军**数据总线己不能满足现代航空、航天、海装、陆装等电子系统对于 数据传输的需求。而以 FC-AE 为代表的光纤总线技术是一种具有高带宽、低延时、 远距离传输特性的网络技术。它以其传输速率高,兼容多种上层通信协议,具有 开放的工业标准等特点,被人们认为是目前最满足未来航空电子环境发展需要, 并已经成为下一代航空电子网络传输标准的光传输技术,在*用军**互联系统中逐步 得到了广泛的应用和发展。
据北航多媒体与通信实验室,光纤通道(Fiber Channel,简称 FC)是美国国家标 准委员会(ANSI)的 X3T11 小组于 1988 年开始制定的高速串行传输协议,将计 算机通道技术和网络技术有机结合起来,具有全新概念的通信机制。FC 采用通道 技术控制信号传输,在共享介质时采用基于仲裁或交换的信道共享冲突解决机制 和基于信用(Credit)的流量控制策略,信道的传输效率较高,适用于网络负载较 重的应用系统中。
据航天科工 8357 研究所《基于光纤总线的互连方案对比》,FC 总线协议在物种光 纤总线方案中各方面表现突出,发展前景广阔,无疑将成为下一代飞行器总线的 顶梁柱。
据北航多媒体与通讯实验室,目前,光纤通道已应用于美国航空电子的升级换代 中,如:AH-64D“阿帕奇”、“长弓”式直升机中用于数字视频接口与飞行试验和任 务处理器的互连。B1-B 中用于航空电子计算机和数据存储/传输设备间的互连。机 载预警与控制系统“扩展哨所”(AWACS Extend sentry)中用于构成交换式网络。 美英下一代联合攻击机 JSF 的飞行管理系统、综合 RF 和综合核心处理机(ICP ) 三个子系统间的高速互连也采用了 FC-AE 作为统一的网络。

直升机航电系统一般包括综合任务处理系统、组合导航系统、通信系统、任务系 统等子系统,为使这些子系统能够相互交联,实现整个航电武统的综合数据处理 和传输、信息共享以及综合显示控制,各子系统之间使用 GJB289A 数据总线或 FC 光纤总线。据中国直升机设计研究所《数据总线技术在直升机上的应用》,FC 是先进综合式航电系统的优先选择,是四代机和五代机的典型技术之一,目前 FC 光纤总线在直升机尚未得到充分的应用,只是在量产直升机的升级换代中逐渐推 广使用,是未来直升机航电系统的发展趋势。FC 光纤总线已应用于美国研发的 AH-64D“阿帕奇”直升机的升级换代中,在我国直升机的能力提升中,也将逐步 采用 FC 光纤总线。
据 92337 部队《导弹测控总线技术应用趋势研究》,随着电子信息技术的快速发展, 设备的智能化水平不断提高。数据总线技术是电子系统的核心技术之一,它的发 展与应用得到越来越多的关注。随着近年来弹地系统数据传输量的几何级增长, 高速光纤总线系统因其具有带宽高、速度快、抗电磁干扰强和使用流程简化等特 点,已经被越来越多的导弹、飞机、无人飞行器等采用,已成为未来总线技术发展的方向。从总线技术发展趋势来看,以 1394B、光纤通道(FC)等为代表的高速 光线总线已成为技术主流,应用普及加快。未来我国应加强顶层设计、政策统揽,重 点发展光纤总线技术,做到掌控核心技术和标准规范,提升我军事和民用领域的电 子信息化水平。
3.2、光电系统——全信光电
3.2.1、公司简介
南京全信光电系统有限公司(全信光电),2010 年由全信股份和中航成飞设计研 究所(611 所)合作设立,2019 年成为全信股份控股子公司,目前主要负责上市 公司光电系统集成业务。
公司产品由初始的模拟座舱拓展到光电控制器、光模块等产品,目前包含光模块、 光电传输与机电控制、训练模拟与测试仿真三个板块,已在各类机载、舰载、车 载及电子装备等平台充分应用,实现了光电组件和光电系统集成产品的批量应用。

光模块由光电子器件、功能电路和光接口等组成,其作用是实现光纤传输链路中 的光电转换和电光转换。公司研制开发的光收发模块主要包括 10 PIN 微型单路系 列、12PIN 微型单路系列、LCC 并行系列,SNAP12 并行系列,POB24 并行系列, POB48 并行系列及 QSFP+,SFP+等,具有低功耗、宽工作温度范围、指标一致性 优、高集成度,并具备 DDMI 数字诊断监控功能等特点。
光电传输设备主要用于完成多路光信号复用,机电控制设备运用了自动控制原理, 对电加温风挡玻璃的温度进行实时采集,同时对电加温导电膜的通电状态进行闭 环控制,以达到对风挡玻璃温度精确控制的目的。公司研发的*端机光**、有源光缆 组件、光电传输系统和机电控制设备分别广泛应用于地面雷达系统、地面车载系 统、通信系统和航空航天领域。
训练模拟与测试仿真是三维仿真技术在军事领域、自动驾驶领域的应用,公司研 发的目标模拟器、射频综合检测系统、雷达仿真器主要应用于雷达系统的研制、 性能仿真、系统保障方面;飞行模拟器/模拟座舱则用于真实化飞行训练,新机型 的模拟验证,功能性能演练及辅助研制等。
3.2.3、光模块行业情况
光模块是光纤通信系统的核心器件之一,是光通信设备最重要的组成部分,主要 作用是实现光电转换。 光模块通常由光发射器件(TOSA,含激光器)、光接收器件(ROSA,含光探测器)、 功能电路和光(电)接口等部分组成,应用场景丰富,可分为电信市场与数通市 场,涵盖了数据宽带、电信通讯、数据中心、安防监控和智能电网等。 根据 Yole 前沿产业研究院,2020 年我国光模块需求量约为 27 亿元,预计 2022 年 有望增加到 33 亿元,2020-2022 年中国光模块市场复合增速为 10.6%。

目前,军工领域,光模块参与企业主要有雷达所、鸿芯光电、光迅科技以及北亿 纤通等。
中国航空工业集团公司雷华电子技术研究所(雷达所)
雷达所成立于 1970 年,是我国唯一的机/弹载雷达专业研究所。雷达所拥有航空 电子系统射频综合仿真航空科技重点实验室和博士后科研工作站,拥有国内最先 进的微波天线测试试验室和先进机载雷达与射频综合系统实验室。其军品领域涵 盖机载火控雷达、搜索监视雷达、合成孔径雷达、气象探测与导航雷达、预警雷 达、弹载雷达等主要产品谱系;民品领域通过技术衍生,开发和生产专用测试设 备、有线电视设备、微波器件、各类地海面雷达、物联网电子设备等高科技产品。
成都鸿芯光电通信有限公司(鸿芯光电)
鸿芯光电是一家专业从事特种光通信产品研发、生产和销售的高科技企业。公司 产品包括 PLCC 并行光模块、POB 并行光模块、SNAP12 并行光模块、USOT 光 模块、气密封装光模块、射频光发射模块、时频光传输模块、光分路器、光纤收 发器、光纤光缆等数百余款,现已广泛用于航空、航天、车载、舰船、通信、雷 达、超算、电子等领域,为国家重点项目成功配套。
武汉光迅科技股份有限公司(光迅科技)
光迅科技前身是 1976 年成立的邮电部固体器件研究所,2009 年 8 月登陆深圳证 券交易所,成为国内首家上市的光电子器件公司,主要从事光通信领域内光电子 器件的开发及制造,具备从芯片到器件、模块、子系统全系列产品的垂直整合能 力。
据公司官网,2012 年 12 月,光迅科技和武汉电信器件有限公司(WTD)重组合 并,推动企业在产业规模、技术研发等方面的快速发展。2013 年,公司收购丹麦 IPX 公司,切入核心芯片技术,进军高端无源芯片市场。2016 年,增资大连藏龙 光电子科技有限公司,并与法方合资成立阿尔玛伊科技公司。根据 OVUM 等第三 方机构的统计数据,2020 年,光迅科技市场份额继续保持全球前五。
北亿纤通科技有限公司(北亿纤通)
北亿纤通是富通科技集团旗下的一家光通信产品供应商,专业从事有源光设备及 子系统、无源光设备及子系统的研发、生产、销售。公司产品包括有源光电器件、 无源光器件、光纤通信子系统、及交换机等,已经覆盖光纤传输的各个领域,与 兵器集团、电子科技集团、航空工业集团、航天科工集团、航天科技集团、中船 舶集团等军工集团以及中科院、电子科技大学、清华大学等科研院所在通信领域 建立了良好的合作。(报告来源:未来智库)
4、投资分析与盈利预测
全信股份是专业从事光电传输、网络与控制产品研发、生产,提供传输系统技术 解决方案的民营科技型企业。公司自成立以来一直以军工为主业,聚焦军工电子 信息领域,以国产化替代为目标,多项产品成功应用在国家重点型号工程上,产 品覆盖航空、航天、船舶、电子、轨道交通、民用航空、5G 通信、工程机械装备 等领域。
内生外延,集中优势资源聚焦*用军**光电传输领域。1)2020 年公司成功完成常康 环保的剥离工作,聚焦主业;2)投资持股深圳欧凌克 30%股份,提升公司*用军**光 模块自主能力,同时进入 5G 和数据中心产品序列;3)2020 年公司参与设立“全 信远方产业基金”,基金规模为 1 亿元人民币,基金围绕全信股份产业链和战略方向投资;4)2021 年 8 月非公开发行股票募集资金总额 3.20 亿元,扣除发行费用 后共计 3.13 亿元,用于巩固和提高公司线缆和组件业务生产能力、建设 FC 光纤 总线系列产品建设项目,创造新的盈利增长点。
进一步建立、健全公司长效激励机制。2020 年,公司自 2016 年两次实施股权激 励后再度实施股权激励,向包括公司董事、核心管理人员及核心骨干在内的 48 名 激励对象授予限制性股票 553.86 万股。2020 年,公司核心员工持股计划 “银河星 汇全信 1 号员工持股单一资产管理计划”通过大宗交易方式累计受让控股股东陈 祥楼先生持有的本公司股票 375 万股,完成股票购买。
线缆是高端装备的“神经”,需求快速增长。*用军**线缆方面:*用军**线缆在军机整机 价值量占比约 1%,预计 2021-2030 年军机线缆市场需求约为 175 亿元,年均 17.5 亿元;长征系列火箭发射加速,导弹消耗驱动需求释放,*用军**舰船产业也有望持 续保持高景气度,线缆需求将有望保持持续增长。民用线缆方面:预计 2021-2040 年民用飞机线缆市场需求约为 741 亿元,年均 37 亿元;轨道交通车用电缆每年市 场规模约 9 亿元。
上海赛治目前在国内光纤总线领域处于技术领先地位。FC 总线技术凭借传输速 率高、兼容多种上层通信协议,具有开放的工业标准等特点已经成为下一代航空 电子网络传输标准的光传输技术,在*用军**互联系统中逐步得到了广泛的应用和发 展。
全信光电从事光电系统集成业务,产业链实现横向拓展。公司产品由初始的模拟 座舱拓展到光电控制器、光模块等产品,目前包含光模块、光电传输与机电控制、 训练模拟与测试仿真三个板块,已在各类机载、舰载、车载及电子装备等平台充 分应用,实现了光电组件和光电系统集成产品的批量应用。
(本文仅供参考,不代表我们的任何投资建议。如需使用相关信息,请参阅报告原文。)
精选报告来源:【未来智库】。未来智库 - 官方网站