由智研咨询专家团队精心编制的《2023-2029年中国汽车车身电子控制系统行业发展战略规划及投资机会预测报告》(以下简称《报告》)重磅发布,《报告》旨在从国家经济及产业发展的战略入手,分析汽车车身电子控制系统行业未来的市场走向,挖掘汽车车身电子控制系统行业的发展潜力,预测汽车车身电子控制系统行业的发展前景,助力汽车车身电子控制系统业的高质量发展。

报告从2022年全国汽车车身电子控制系统行业发展环境、上下游产业链、国内外基本情况、细分市场、区域市场、竞争格局等角度,系统、客观的对我国汽车车身电子控制系统行业发展运行进行了深度剖析,展望2023年中国汽车车身电子控制系统行业发展趋势。《报告》是系统分析2022年度中国汽车车身电子控制系统行业发展状况的著作,对于全面了解中国汽车车身电子控制系统行业的发展状况、开展与汽车车身电子控制系统行业发展相关的学术研究和实践,具有重要的借鉴价值,可供从事汽车车身电子控制系统行业相关的政府部门、科研机构、产业企业等相关人员阅读参考。

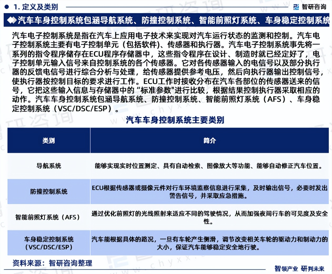
汽车电子控制系统是指在汽车上应用电子技术来实现对汽车运行状态的监测和控制。汽车电子控制系统主要有电子控制单元(包括软件)、传感器和执行器。汽车电子控制系统事先将一系列的指令程序储存在ECU程序存储器中,这些指令程序在设计、制造时就已经定好了,电子控制单元输入信号来自控制系统的各个传感器。它对各传感器输入的电信号以及部分执行器的反馈电信号进行综合分析与处理,给传感器提供参考电压,然后向执行器输出控制信号,使执行器按控制目标的要求进行工作。ECU工作时接收分布在汽车各部位的传感器送来的信号,它把这些输入信息与存储器中的“标准参数"进行比较,根据结果控制执行器采取相应的动作。汽车车身控制系统包涵导航系统、防撞控制系统、智能前照灯系统(AFS)、车身稳定控制系统(VSC/DSC/ESP)。

我国汽车产销总量已经连续14 年稳居全球第一。随着汽车产业的飞速发展,汽车已从最初的生产运输交通工具,逐渐普及为人们日常生活出行的代步工具。汽车为带来高速、安全、舒适的驾驶体验,很大程度上得益于汽车电子技术的迅猛发展。
现在的汽车越来越智能化,汽车上的电气设备也越来越多。伴随着全世界的电子信息技术、计算机科学技术突破性的发展,电控技术越来越多地应用于现代汽车,车身电子控制装置市场规模呈不断增长趋势,2022年我国车身电子控制装置市场规模从2015年的881.1亿元增长至2308.3亿元,预计2023年我国车身电子控制装置市场规模为2528.2亿元。
汽车电子化程度的高低已经成为国际上衡量汽车先进水平的重要标志,汽车电子控制装置的价值在汽车上所占的比重也逐渐增大。2022年,我国车身电子控制系统市场规模占汽车电子的比重从2015年的21.42%扩大至23.6%,预计2023年将扩大至23.69%。

自改革开放以来,人们生活质量水平大幅提升,为满足越来越多的人在日常生活中对汽车的需求,加之国家大力扶持以及电子技术等的迅猛发展,我国的汽车技术得到了空前的发展。
汽车电子行业技术门槛高,认证周期长,龙头企业市占率高。目前跨国公司产品占据了国内中高端市场,而国内汽车电子技术及制造水平与国外差距较大,产品主要在中低端汽车电子产品中。汽车电子行业壁垒大。目前,我国汽车电子行业主要企业有大陆泰密克汽车系统(上海)有限公司、电装(中国)投资有限公司、埃泰克汽车电子(芜湖)有限公司、北京现代摩比斯汽车零部件有限公司、博世汽车部件(苏州)有限公司、马瑞利汽车电子(广州)有限公司等。

近年来,随着电子技术、计算机技术和信息技术的应用,汽车电子控制技术得到了迅猛的发展,尤其在控制精度、控制范围、智能化和网络化等多方面有了较大突破。汽车电子控制技术已成为衡量现代汽车发展水平的重要标志。
随着集成控制技术、计算机技术和网络技术的发展,汽车车身电子控制系统产品技术已明显向集成化、智能化和网络化三个主要方向发展。

《2023-2029年中国汽车车身电子控制系统行业发展战略规划及投资机会预测报告》内容丰富、数据翔实、亮点纷呈。是智研咨询重要研究成果,是智研咨询引领行业变革、寄情行业、践行使命的有力体现,更是汽车车身电子控制系统领域从业者把脉行业不可或缺的重要工具。智研咨询已经形成一套完整、立体的智库体系,多年来服务政府、企业、金融机构等,提供科技、咨询、教育、生态、资本等服务。

数据说明:
1:本报告核心数据更新至2022年12月,以中国大陆地区数据为主;预测区间涵盖2023-2029年,数据内容涉及汽车车身电子控制系统产品产量、行业产值、销售收入、市场规模、产品价格等。
2:除一手调研信息和数据外,国家统计局、中国海关、行业协会、上市公司公开报告(招股说明书、转让说明书、年报、问询报告等)等权威数据源亦共同构成本报告的数据来源。一手资料来源于研究团队对行业内重点企业访谈获取的一手信息数据,主要采访对象有企业高管、行业专家、技术负责人、下游客户、分销商、代理商、经销商以及上游原料供应商等;二手资料来源主要包括全球范围相关行业新闻、公司年报、非盈利性组织、行业协会、政府机构及第三方数据库等。
3:报告核心数据基于公司严格的数据采集、筛选、加工、分析体系以及自主测算模型,确保统计数据的准确可靠。
4:本报告所采用的数据均来自合规渠道,分析逻辑基于智研团队的专业理解,清晰准确地反映了分析师的研究观点。
报告目录框架:
第一章 中国汽车车身电子控制系统行业发展综述
第一节 汽车车身电子控制系统的相关概述
一、汽车车身电子控制系统的定义
二、汽车车身电子控制系统产品的分类
第二节 汽车车身电子控制系统产业链分析
一、产业链构成
二、产业链增值空间
第三节 汽车车身电子控制系统的产业地位分析
第二章 汽车车身电子控制系统行业发展环境分析
第一节 行业经济环境分析
一、国际宏观经济环境分析
二、国内宏观经济环境分析
第二节 行业政策环境分析
一、行业相关标准
二、行业相关政策
三、行业发展规划
第三节 行业社会环境分析
一、社会环境现状
二、社会环境对行业影响
第四节 行业技术环境分析
第三章 乘用车行业市场分析
第一节 乘用车行业发展规模分析
一、乘用车行业产能分析
二、乘用车产销量分析
三、乘用车市场结构分析
四、乘用车自主品牌市场份额分析
第二节 轿车市场发展分析
一、轿车市场发展态势
二、轿车产销规模分析
三、轿车行业发展前景分析
第三节 SUV市场发展分析
一、SUV市场发展态势
二、SUV产销规模分析
三、SUV行业发展前景分析
第四节 MPV市场发展分析
第五节 交叉型乘用车市场发展分析
第四章 商用车行业市场分析
第一节 商用车行业市场发展概况分析
一、商用车的概念及分类
二、商用车行业发展特点及变化趋势
三、商用车行业商业模式分析
第二节 商用车行业运行现状分析
一、商用车产销量分析
二、商用车行业利润总额分析
三、2023-2029年商用车市场政策分析
第三节 客车市场分析
一、客车市场发展态势
二、客车产销规模分析
1、客车产销量分析
2、客车分企业产销量分析
三、客车行业发展前景分析
第四节 货车市场分析
一、货车产销规模分析
1、货车产销量分析
2、货车分企业产销量分析
3、货车分品牌销量分析
二、货车行业发展前景分析
第五节 2018-2022年中国商用车细分市场分析
一、2018-2022年货车产销分析
1、2018-2022年中、重卡产销分析
2、2018-2022年轻卡产销分析
3、2018-2022年微卡产销分析
二、2018-2022年客车产销分析
1、2018-2022年大型客车产销分析
2、2018-2022年中型客车产销分析
3、2018-2022年小型客车产销分析
第五章 2018-2022年中国汽车车身电子行业市场运行动态分析
第一节 2018-2022年中国汽车车身电子市场供给分析
一、中国整车配套市场分析
二、汽车车身电子市场的变化分析
三、汽车车身电子市场发展规模分析
第二节 2018-2022年中国汽车车身电子市场供需情况分析
一、汽车车身电子市场供应情况分析
二、汽车车身电子供应市场的特点
三、汽车车身电子市场需求分析
四、汽车车身电子分车型需求分析
第三节 2018-2022年中国汽车车身电子所属行业进出口分析
一、汽车车身电子出口现状分析
二、汽车车身电子进口现状分析
三、汽车车身电子行业进出口趋势分析
第六章 2018-2022年中国汽车车身电子相关技术发展情况
第一节 2018-2022年中国汽车车身电子产业运行总况
一、车身电子发展升级扩展半导体器空间
二、车身电子市场半导体厂商竞争态势
三、车身电子控制重要性日益显现
四、中国车身电子自主开发扮演重要角色
五、车身电子控制的方式与发展分析
第二节 2018-2022年中国汽车车身电子市场运行透析
一、车身电子半导体市场规模分析
二、车身电子销售情况分析
三、高端汽车的功能模块将向低端汽车转移
四、中低端汽车对车身电子的需求量将逐步增加
第三节 2018-2022年中国车身电子需求分析
一、小型/经济型车对ECU的需求分析
二、高端大型/豪华汽车对ECU的需求分析
第七章 2018-2022年中国汽车车身电子细分市场运行分析
第一节 安全气囊电子控制
第二节 车用空调控制
第三节 防盗系统
第四节 门锁控制
第五节 车灯控制
第六节 雨刷控制
第八章 2018-2022年中国汽车车身电子相关产业发展情况
第一节 半导体芯片及元器件市场
一、传感器
1、汽车电子传感器概述
2、传感器技能发展概况
3、中国汽车传感器市场快速发展
4、汽车传感器市场概况及未来技术趋向
5、汽车传感器的发展趋势预测
6、车用传感器未来产业格局分析
二、MCU
第二节 2018-2022年中国汽车所属行业市场产销数据同比分析
一、2018-2022年国内汽车产销数据分析
二、2018-2022年中国汽车产销分析
第九章 中国汽车车身电子控制系统行业主要企业分析
第一节 大陆泰密克汽车系统(上海)有限公司
一、企业发展简况分析
二、企业主要经济指标
三、企业经营优劣势分析
四、企业发展战略分析
第二节 电装(中国)投资有限公司
一、企业发展简况分析
二、企业主要经济指标
三、企业经营优劣势分析
四、企业发展战略分析
第三节 埃泰克汽车电子(芜湖)有限公司
一、企业发展简况分析
二、企业主要经济指标
三、企业经营优劣势分析
四、企业发展战略分析
第四节 北京现代摩比斯汽车零部件有限公司
一、企业发展简况分析
二、企业主要经济指标
三、企业经营优劣势分析
四、企业发展战略分析
第五节 博世汽车部件(苏州)有限公司
一、企业发展简况分析
二、企业主要经济指标
三、企业经营优劣势分析
四、企业发展战略分析
第六节 马瑞利汽车电子(广州)有限公司
一、企业发展简况分析
二、企业主要经济指标
三、企业经营优劣势分析
四、企业发展战略分析
第七节 尼得科智动(广州)车载电子有限公司
一、企业发展简况分析
二、企业主要经济指标
三、企业经营优劣势分析
四、企业发展战略分析
第八节 法雷奥集团
一、企业发展简况分析
二、企业主要经济指标
三、企业经营优劣势分析
四、企业发展战略分析
第九节 深圳市航盛电子股份有限公司
一、企业发展简况分析
二、企业主要经济指标
三、企业经营优劣势分析
四、企业发展战略分析
第十节 天津富士通天电子有限公司
一、企业发展简况分析
二、企业主要经济指标
三、企业经营优劣势分析
四、企业发展战略分析
第十章 中国汽车车身电子控制系统行业发展趋势及市场预测
第一节 汽车车身电子控制系统行业发展趋势分析
一、汽车车身电子控制系统总体发展趋势分析
二、汽车车身电子控制系统产品发展趋势分析
第二节 全球汽车车身电子控制系统市场预测
一、全球汽车车身电子控制系统市场规模预测
二、全球汽车车身电子控制系统产品市场预测
三、主要国家汽车车身电子控制系统市场预测
第三节 中国汽车车身电子控制系统市场预测
第十一章 2023-2029年中国汽车车身电子控制系统投资规划建议研究
第一节 2023-2029年中国汽车车身电子控制系统行业成长制约因素
一、价格因素
二、其他因素
第二节 2023-2029年中国汽车车身电子控制系统行业投资机会分析
一、投资热点分析
二、区域投资潜力超分析
三、与产业链相关的投资机会分析
第三节 2023-2029年中国汽车车身电子控制系统行业投资前景预警
一、宏观调控政策风险
二、市场竞争风险
三、技术风险
四、市场运营机制风险
图表目录:部分
图表1:汽车车身电子控制系统产业链结构
图表2:我国汽车产销量走势图
图表3:我国汽车电子市场规模走势图
图表4 我国汽车车身电子细分市场运行分析
图表5:车身电子半导体市场规模走势图
图表6:我国车身电子控制装置市场规模走势图
图表7:我国车身电子控制装置市场规模占汽车电子的比重
更多图表见正文……
智研咨询作为中国产业咨询领域领导品牌,以“用信息驱动产业发展,为企业投资决策赋能”为品牌理念。公司融合定量分析与定性分析方法,用自主研发算法,结合行业交叉大数据,通过多元化分析,挖掘定量数据背后根因,剖析定性内容背后逻辑,客观真实地阐述行业现状,审慎地预测行业未来发展趋势,为客户提供专业的行业分析、市场研究、数据洞察、战略咨询及相关解决方案,助力客户提升认知水平、盈利能力和综合竞争力。主要服务包含精品行研报告、专项定制、月度专题、可研报告、商业计划书、产业规划等。提供周报/月报/季报/年报等定期报告和定制数据,内容涵盖政策监测、企业动态、行业数据、产品价格变化、投融资概览、市场机遇及风险分析等。