3月20日,海格通信发布了2020年年度业绩报告,在营收和净利润均创历史新高!
- 营业收入约 51.22亿元 ,同比增长11.2%;
- 归属于上市公司股东的净利润约 5.86亿元 ,同比增长12.7%;
- 归属于上市公司股东的扣除非经常性损益的净利润约 4.59亿元 ,同比增长30.9%。

△数据来源海格通信2020年报
那么, 源于1956年,深耕无线通信、北斗导航等领域的海格通信,究竟是一家怎么样的企业呢? 今天,我们就用3D视角,全方位地来揭秘一下海格通信。

海格通信
海格通信,全称广州海格通信集团股份有限公司。创立于2000年的海格通信,其历史可 追溯到1956年,前身是诞生于计划经济时期的广州无线电厂(国营第七五〇厂) 。

2000年8月1日海格通信成立,2010年8月31日实现 A股上市 ,公司是行业内用户覆盖最广、频段覆盖最宽、产品系列最全、最具竞争力的重点电子信息企业之一,行业领先的软件和信息服务供应商。公司主要业务覆盖“无线通信、北斗导航、航空航天、软件与信息服务”四大领域。
通过“产业+资本”双轮驱动,海格通信实现了新的跨越式发展,目前总资产超过100亿元,形成了“广州、北京、深圳、南京、成都、杭州、西安、武汉、长沙”等地域布局。
其中,全资子公司海格怡创是业界具有领先优势的通信信息技术服务商。控股子公司摩诘创新于2016年2月实现新三板挂牌。2017年,海格通信收购高新技术飞机零部件制造企业驰达飞机,拓展航空航天板块业务。

海格通信四大业务领域
海格通信将其业务领域划分为四大板块,分别是 无线通信、北斗导航、航空航天、软件与信息服务 。

其中,在2020年度报告中,四大业务的盈利情况如下:

△来源海格通信2020年年报
(一)无线通信领域: 在无线通信方面,海格通信积极开展新一代产品布局与开发。在结合用户需求进行部分现有产品提升改进的同时,面向新一代信息技术,发挥公司无线通信产品“用户覆盖广、频段覆盖宽、产品系列全”的优势。
(二)北斗导航领域: 海格通信布局“芯片、模块、天线、终端、系统、运营”方面势,重点开展北斗三代技术突破和产品研发。在1月20日,天通一号03星发射成功,海格通信作为卫星通信领域领先企业,支撑着天通一号卫星移动通信系统的全天候、全地域商用。
此外,在巩固行业优势地位的同时,海格通信还主推位置服务、平安城市、智能交通三大方向,寻求新的突破。

值得关注的是,海格通信 在无线通信、导航领域具有60余年的专业底蕴 。主要用户包括特殊机构用户及三大电信运营商、中国铁塔、政府部门、公安消防、交通等国民经济重要部门。
近期,在无线通信、导航领域,海格通信也是 业务不断 , 获得多个特殊机构客户的订单 ,接下来看看这些订单都是怎么样的体量吧。
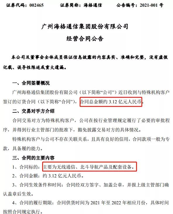
2021年1月14日晚,海格通信发布公告,称近日与特殊机构客户签订无线通信、北斗导航产品及配套设备订货合同,合同总金额约 3.12亿元 ,占其最近一个会计年度经审计的营业收入约6.8%。

2020年12月18日晚,海格通信发布公告,称近日与特殊机构客户签订无线通信(含数字集群)、北斗导航产品及配套设备订货合同,合同总金额约 3.58亿元 ,占其最近一个会计年度经审计的营业收入的7.77%。据悉,海格通信连续签订特殊机构订货合同,从五月份以来已累计公告约21.68亿元。
2020年11月17日晚,海格通信发布公告,称近日与特殊机构客户签订无线通信、北斗导航产品及配套设备订货合同,合同总金额约 3.19亿元 ,占其最近一个会计年度经审计的营业收入的6.92%。公司连续签订特殊机构订货合同,从五月份以来已累计公告约18.1亿元。
可见,海格通信近几个月的新动态不断,即使目前海格通信还未正式发布详细的年报信息,但不难看出, 无线通信和北斗导航两大板块业务,在营收中占着较大的比重 。
(三)航空航天领域:
在航空航天领域,海格通信结合民航飞行模拟器国产化替代和通用航空逐步开放的契机,布局民航领域,发展飞机零部件制造业务,拓展军民机配套市场。
值得一提的是,在今年1月中下旬,海格通信·驰达飞机西安航空基地飞机零部件制造中心项目在西安航空基地举行了奠基仪式。项目由海格通信航空航天领域旗下的优势成员企业驰达飞机投资建设,位于陕西省西安市阎良区航空四路与星光路西南角,面积约2.5万平方米,一期总投资3.8亿元,建成后将进一步优化海格通信航空航天领域的航空零部件制造产业链条。

(四)软件与信息服务领域: 海格通信在继续保持国内领先的技术能力和企业运营水平的基础上,进一步扩大通信服务业务的全国布局和拓展延伸,布局5G业务领域,以“粤港澳大湾区”发展为契机,巩固在海关软件服务领域的竞争优势。
详细来看,在前文中,不乏海格通信旗下家族企业,但由于海格通信总是在低调的获得订单,以至于不少圈内人对海格通信的成员企业了解不多。接下来,一起看看 海格通信都有哪些家族成员 呢?

海格通信家族成员
具体来看,海格通信是广州无线电集团的控股公司。据企查查数据,海格通信的实际控制人为广州市人民政府国资委。显然, 海格通信有着国有资本的基因 。

△来源广州无线电集团官网
详细来看,据海格通信2019年年报, 海格通信的家族企业 如下:

△数据来源海格通信2020年年报,U学在线制图

海格怡创
在海格通信众多家族成员中,最为圈内人熟知的应是 海格怡创 了。
怡创成立于2000年,注册资本为1亿元,主要为移动通信运营商提供包括通信网络建设、网络维护与优化的一体化通信技术外包服务。该公司是国内最早获得、到目前为止少数拥有工信部颁发的 “通信信息网络系统集成企业资质证书 (甲级)”的民营企业之一。
2014年2月, 海格通信使用自有资金8.4亿元收购广东怡创科技股份有限公司60%股权 ,重点发展公网通信技术服务业务。自此,海格通信为其推进从专网通信到公网通信业务发展画上了浓重的一笔。
当然,被收购后的怡创也是不负所望, 屡屡中标大单 。
在近期发布的中国移动20省综合代维项目,更是拔得头筹,中标了 12个省市的份额 。此外,预计整个服务周期中选合同金额为 11.2亿元 ,约占海格通信2020年营收的两成。不难看出,怡创约是海格通信营收的第一梯队。

此外, 在多个业内年度大标中,都有怡创的身影 。
- 中国移动通信集团2020年至2022年网络综合代维服务采购项目,怡创中标广东、辽宁、安徽、上海、贵州五个地区,预计签订合同金额合计7.61亿元。
- 中国移动2019年至2020年传输管线工程施工服务集中采购项目,怡创为江苏、广东、四川三个省份的中标候选人之一,项目中标金额合计约4.27亿。
- 中国移动2018年至2019年通信设备安装工程施工服务集中采购项目,怡创中标广东、广西、黑龙江、上海、福建五个省/直辖市共计6个标段,合计中标合同额约7.4亿元。
不管是综合代维、传输管线、还是设备安装,怡创皆有获得。细看,在上一轮的移动综合代维大标中,怡创只中标了5个地区,拿下7.61亿元的合同金额,而在本轮的大标中,怡创突出重围,中标了12个地区的份额,拿下了11.2亿元的合同金额。如此大的飞跃,我们不妨期待着,在接下来的传输管线大标中,怡创会取得怎么样的成绩呢?

小结
总的来看,海格通信为推进多方面、全方位的发展,进行了多次收并购。
- 2014年,收购怡创60%股权,推进 公网通信业务 ;
- 2014年,收购并增资四川承联通信获得70%的股权,向 专网通信业务 进入行业前二的目标迈出重要一步。
- 2013年,收购嵘兴实业、嵘兴通信、嵘兴无线电60%股权,增强 频谱业务 的竞争力;
- 2013年,收购广东南方海岸科技55%股权,布局 高端信息服务产业 ;
- 2011年,收购北京爱尔达电子设备51%的股权,布局 气象雷达产业 。
如今,各个成员发展为海格通信增色不少。一方面可以看出,海格通信看准了机会、迈对了步子,进行转型发展。另一方面,也为当下通信企业更进一步提供了借鉴。
编辑:梓姬
校对:杨超