导语
第十七届发审委自10月9日到任以来,对IPO的审核越发严格。继10月31日“审6过2”之后,11月7日的“审6过1”可谓再创新低。
这两天,尼毕鲁IPO申请未获通过的消息成了游戏圈的关注热点。
11月7日深夜,证监会官网披露了当天6家企业IPO首发申请的审核结果,其中仅苏州春秋电子科技股份有限公司1家获通过,连同成都尼毕鲁科技股份有限公司在内的5家企业被否。
主营移动网络游戏研发、运营及相关领域投资的尼毕鲁,是成都的明星创业公司,也被看作国内游戏企业中的翘楚。公开资料显示,尼毕鲁分别在2015年4月24日、2016年9月9日报送首次公开发行股票招股说明书,拟在上海证券交易所上市。公司2015年营收5.43亿元,2016年上半年营收为3.47亿元。此次其IPO被否的消息一传出,就在游戏企业中引起了不小震动。
据了解,第十七届发审委自10月9日到任以来,对IPO的审核越发严格。继10月31日“审6过2”之后,11月7日的“审6过1”可谓再创新低。再加上从去年就传出的“影视、文化、游戏等轻资产行业IPO监管将趋严”的消息,令许多游戏企业开始担心,游戏企业过审是否会越来越难?
尼毕鲁IPO首发申请被否 发审委提出5项疑问
证监会官网公告显示,11月7日上会审核的6家企业中,仅苏州春秋电子科技股份有限公司1家获通过,其余的成都尼毕鲁科技股份有限公司、云南神农农业产业集团股份有限公司、山东玻纤集团股份有限公司、国金黄金股份有限公司、上海锦和商业经营管理股份有限公司5家均未获通过。
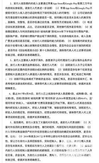
在公布的《第十七届发审委2017年第35次会议审核结果公告》中,发审委向尼毕鲁提出了五类问题,涉及业务资质、收入的真实性与可靠性、海外业务的合理合法性、经营业务的可持续性、对外投资的风险控制等。
以下是发审委对尼毕鲁询问截图:


审核趋严成现实 这些问题或成游戏企业IPO“硬伤”
根据证券时报报道,第十七届发审委自履职以来,已审核36家公司,除3家暂缓表决外,仅有20家过会,通过率降至56%;被否公司达13家,否决率升至36%。
虽然有说法认为,新的发审委上任之初审核趋严也属正常。但不管怎样,从目前的情况来看,IPO审核确实比之前更为严格。
而尼毕鲁此次被询问到的问题,换个角度看,对于其他拟IPO的游戏企业其实非常有参考价值。游戏茶馆也就此梳理了一些,游戏企业在IPO过程中需要特别注意的情况。
1 证照或审批手续不完备会成为最大“硬伤”
此次发审委对尼毕鲁的询问,第一条就是相关许可证和运营手续是否完备。拟IPO的游戏企业务必要重视游戏研发及运营流程的合理合法性,及时申办相关许可证,做好备案,并且在招股说明书中如实披露。
2 自充值、刷榜行为进入发审委视野
近年,发审委对于游戏企业的了解已经越来越深入,对于游戏运营数据和收入的关注也越来越细致。今年5月在网络上流传的《关于网络游戏类公司IPO指引》里提到,游戏公司对游戏的月注册户数、月付费账户数、月活跃账户数、月新增注册账户数、月新增付费帐户数等数据的分月份变化情况等一系列数据应予披露。虽没有得到官方的证实,但本次发审委在尼毕鲁的询问中,也提到了对这些数据的关注。
此外,发审委还要求尼毕鲁对是否存在通过自充值、刷榜等方式增加收入进行说明。可见这两年游戏业内出现的自充值、刷榜现象也已经进入了审核机构的视野。
3 只靠一两款游戏“挑大梁”的要小心
此次询问中发审委提到,尼毕鲁的2款游戏“战地风暴”和“银河传说”占了公司2016年度营业收入的84.6%,且“银河传说”的收入、“战地风暴”付费玩家数量已开始下降,要求尼毕鲁对研发人员稳定性、持续研发能力、经营业绩的可持续性等作出说明。
目前,行业内仅靠一两款游戏“挑大梁”的公司不少,而对于想要增加通过几率的企业来说,减少对于一两款游戏的过分依赖,多储备几款在研游戏很有必要。
4 海外业务情况或需要更详细说明
公告显示,发审委对尼毕鲁的海外代理情况和分成比例,以及资金流动情况是否正常等都作出了询问。对于拥有海外业务的游戏公司来说,今后在IPO过程中,可能需要对自己的海外代理合作、资金来往等情况作更详细的说明。
总体而言,能够看出新一届发审委十分关注首发企业财务数据真实性、持续盈利能力、信息披露、关联交易等问题。并且询问非常细致,对尼毕鲁诸如电话访谈玩家的选取依据这样的细节也没有放过。
其实,像现金流水的真实性、持续盈利能力如何等这样的问题,此前也一直在游戏企业IPO中被频繁提及。但目前看来,更透明更严格更细致将成为导向,恐怕今后拟IPO的游戏企业,在相关数据资料的详细程度上,还要再上一层楼。■
游戏茶馆 五月
(关注微信“游戏茶馆”,了解全球手游新动态)