7月2日,南京出台新规, 外地购房人无法通过学历等条件开具主城普通购房证明! 南京购房政策再一次收紧!
重点调整如下:
除*合六**、溧水、高淳外,非南京户籍买房人开具南京普通购房证明, 必须提供3年内在南京缴纳社保或个税满24个月的证明(不可补缴),此前通过学历或者职称证书及劳动合同开具普通购房证明的方式行不通了!
根据最新政策,外地人想在南京买房,须满足以下三个条件之一:
1、符合人才购房条件,开具人才购房证明
2、提供近3年内在南京累计缴纳24个月及以上的社会保险或纳税证明
3、落户南京
注意:通过人才购房证明买到的房子5年内不得转让,因此买房人在开具人才或者普通购房证明时,都需要留心。
今年以来,南京已出台多项政策,对 落户、人才购房、普通购房等 都有新规定。
1月16日,南京收紧人才购房政策:
1、硕士学位需在南京缴纳6个月及以上社会保险或个人所得税;
2、本科学位(45周岁以下)需在南京缴纳12个月及以上社会保险或个人所得税。
3、伙同他人弄虚作假骗取《人才购房证明》的,取消该企业所有人才购房申请资格;
4、发现弄虚作假、虚报瞒报、炒卖房号行为的,取消购房资格、收回房源等。
(突发!南京发布最新人才购房新政!)
2月9日,南京发布政策,全面放宽四区落户限制:
明确“全面放宽浦口、*合六**、溧水、高淳区城镇地区落户限制,对持有上述四区居住证、缴纳城镇职工社会保险6个月以上的人员,即可办理落户”。(重磅!南京发布落户新政:全面放宽四区落户限制)
4月18日,南京下发通知,明确浦口、*合六**、溧水、高淳区新落户人群购买商品住房限购政策,再度收紧落户买房门槛!
1、自落户之日起,两年内仅可在浦口、*合六**、溧水、高淳区(不含江北新区直管区)范围内购买商品住房和二手住房。其他事项按现行南京市住房限购政策执行。
2、多次以《暂行办法》落户四区的,以最近一次落户时间为准开始计算2年限制期限。
3、通过《暂行办法》落户四区的人员须至窗口申请开具购房证明。
4、办理落户后的第二天方可办理四区购房证明。
(重磅!南京明确这四个区落户人群购房限购政策!)
相比2月的新政,4月的政策补丁明确规定: 落户后2年内只能在此四区内购房!
5月,南京针对合伙骗取人才购房证明,购买商品房的问题进行了全面核查和处理通报。(刑拘!停业!南京人才造假处罚来了!)
5月28日,南京发布通知,无房家庭购房资格认定标准进一步收紧。
1、“无房家庭”须本市户籍、全市范围内无自有住房,申请开具购房证明时满足如下条件:
2年内无自有住房登记信息和交易记录。
前1年内在南京连续缴纳12个月城镇社会保险或个人所得税;如无法提供在南京缴纳的城镇社会保险或个人所得税证明的,须南京户籍满5年。
2、加大无房家庭房源供应比例:
商品住宅项目每批次上市房源中,120㎡以下套数占比在60%以上,且无房家庭报名数为当批次无房家庭房源数3倍以上的,无房家庭房源供应比例由30%提高到40%。
(南京发布新政:无房家庭认定门槛进一步提高!)
6月26日,南京发布《关于调整购房证明开具工作的通告》,宣布购房证明开具工作由市不动产登记部门调整为由市、区房产交易管理部门负责,自6月28日起实行。
与此同时,如发现申请购房证明过程中存在弄虚作假、虚报瞒报行为的,2年内不予受理申请人及其家庭成员人才购房证明的申请,1年内不予受理申请人及其家庭成员其他类购房证明的申请,情节严重的记入诚信档案并追究相应法律责任。(买房人注意!南京购房证明开具规则调整,严惩虚报行为!)
附:目前,外地人落户南京主要有3种方式,分别是积分落户、人才落户以及投靠落户。
积分落户(目前)实行的是《南京市积分落户实施办法》,从2019年3月1日起执行,有效期2年,在去年年2月14日,南京又公布了修订后的《南京市积分落户实施办法》,积分落户门槛适度放宽。在新积分落户政策中,针对申请人的限定条件(详情点击:南京积分落户实施办法):
1、社保:由原先需要连续缴纳2年改为累计缴满24个月;
2、办理时间:由以前的一年2个月变成全年都可申请;
3、分值变化:买房每1㎡加1分,最高可加90分(此前买房最多能攒到100分);
4、年龄是否增加分数的标准从45岁降低至40岁,40周岁的计5分,每减少1周岁增加1分,最高不超过20分。
人才落户新办法自2021年6月1日起执行,有效期3年,以下4种人才可直接落户:
1.具有研究生及以上学历或45周岁以下本科学历毕业生(含同等学历的留学归国人员、非全日制研究生);
2.正在缴纳本市城镇职工社会保险,且已连续缴纳6个月以上的40周岁以下大专学历毕业生;
3.具有中级及以上专业技术资格人员;
4.具有三级及以上国家职业资格(技能类)人员。
投靠落户,需被投靠人需具有合法稳定住所(不动产权证),并且房主非被投靠人本人的,需提供房主户主的户口簿首页和内页、身份证、房主与被投靠人关系证明、房主户主的书面同意书。
1、父母投靠落户;
2、夫妻投靠落户;
3、配偶及子女投靠落户;
4、子女投靠落户;
5、安置落户、军属落户、运动员落户、华侨落户等形式落户南京。
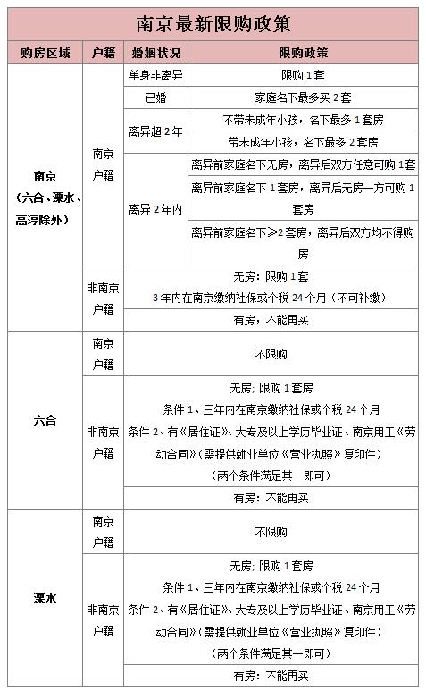
南京最新限购政策


来源:南京房地产