近年来,中外合作办学的专业越来越受关注。它可以让学生不出国门就能享受到国内外名校的双重培养,体验到国外的特色教学,且费用相对较低,就业前景广阔。那么,北京交通大学都有哪些特色的中外合作办学项目?本期推送,一起来了解——
“机械电子工程”专业本科教育中外合作办学项目
从移动支付到无人驾驶,从智能家居到机械狗,人类已经步入了万物互联的时代,机器人、人工智能、物联网这些技术将会使我们的生活产生翻天覆地的变化。
机械电子工程专业是机械、电子和计算机技术“三合一”的交叉学科专业,由北京交通大学与澳大利亚伍伦贡大学合作举办。2013年正式获教育部批准,2016年通过教育部中外合作办学评估,2019年通过澳大利亚工程师协会专业认证。

澳大利亚伍伦贡大学创建于1951年,以工科见长,是澳洲最强的工程八校之一,在QS世界大学2021最新排名榜单中伍伦贡大学综合排名澳洲第10,全球第196位,在学术引用单项排名中位居全球第75位,被评为国际化程度最高的大学之一。


项目特色
该项目基本学制四年,采取3+1的培养模式,学生前三年在北京交通大学学习,满足学业和英语成绩要求后,第四年赴澳大利亚伍伦贡大学主校区完成后续学业。近三年,毕业生深造的高校中90%为位居QS世界排名前60的一流名校,每年均有学生被帝国理工等顶级名校录取,深造专业中机械、电气电子和人工智能与信息控制方向的比例约达1:1:1。
该项目学生具有较强的就业竞争力,在华为、西门子、施耐德、博世等高科技高价值型企业,以及国家电投集团、中国商飞、中铁建等国有重要骨干企业任职。

毕业生就业单位示例
纳米材料与技术(中外合作办学)
纳米科学技术作为一种使能技术,本身具有“纳米+”辐射带动效应,其发展将对传统产业的升级改造带来变革性影响,并形成一系列基于纳米科技的战略性新兴产业,纳米科技成果在工业催化、微纳加工、信息、环境、能源、医药、材料、诊疗甚至有机生物活性等领域应用非常广泛。为了在纳米科学技术领域和产业领域抢占世界科技、经济、产业的制高点和增长点,并辐射带动相关科技和产业领域发展,我国高度重视纳米科技发展,这为纳米材料与技术专业学生提供了广阔而明朗的就业前景。

北京交通大学纳米材料与技术(中外合作办学)项目是北京地区高校中第一个被教育部批准的“纳米材料与技术”专业本科教育中外合作办学项目【教外综函[2012]49号】,是北京交通大学第一个本科层次的中外合作办学项目,是国内极少数获得国家一流专业建设点的中外合作办学项目。
项目合作方加拿大滑铁卢大学(University of Waterloo)属世界排名、世界影响力最优质的大学之一。据2021年QS世界大学排名数据显示,滑铁卢大学综合排名166位,工程与技术类学科全球排名第38位,自然科学类学科排名第79位。

项目特色
2015年2月,北京交通大学与国家纳米科学中心正式签署纳米材料与技术专业人才培养合作协议,标志着该项目正式启动与国内顶级教学科研机构的合作。自协议签订以来,该项目学生共成功申报71项中国科学院大学生创新训练项目(简称“科创计划”),获经费资助77.5万元,共近250位学生参与其中。
纳米材料与技术专业学制4年,学生前2年和第4年在北京交通大学全日制学习,第3年赴加拿大滑铁卢大学全日制学习,为满足学生不同要求,百分之二十五的学生第四年将以访问学生身份留在滑铁卢大学完成学业。
交通运输(中外合作办学)
该项目由北京交通大学与代尔夫特理工大学共同创办和建设,是北京地区高校中第一个被教育部批准的“交通运输”专业本科教育中外合作办学项目【教外综函[2017]5号】。
北京交通大学交通运输学院有百余年历史,是我国现代交通运输教育的发祥地。2018至2020年“软科世界一流学科排名”中,交通运输工程学科连续3年蝉联世界第一。

项目合作方荷兰代尔夫特理工大学(Delft University of Technology)成立于1842年,属世界排名领先、极具世界影响力的优质大学,被誉为“欧洲的麻省理工”。3枚诺贝尓奖牌诞生于此,校友圈中尽是名人辈出,如壳牌CEO、飞利浦CEO等都出自此校。

项目特色
该项目学制4年,学生前3年在北京交通大学全日制学习,第4年将有1-6个月的时间赴代尔夫特理工大学学习。自2017级开始招生以来,专业队伍正以每年招收60名左右人才的速度迅速壮大,目前专业已有2017-2020级共235名学生。

授课模式
2017级交通运输合作办学专业学生共54人,已有8人成功保研至清华大学、浙江大学、上海交通大学、北京航空航天大学、北京交通大学等国内知名高校。截止至3月25日,2017级学生申请海外高校共25人,共拿到offer 52人次,有17人拿到荷兰代尔夫特理工大学offer,还有多名学生收到帝国理工学院、香港科技大学智慧交通博士项目、伯明翰大学、利兹大学、诺丁汉大学、格拉斯哥大学等海外其他知名大学的录取通知书。

保研学生合影

获得的知名大学offer
北京交通大学与美国罗切斯特理工学院“信息管理与信息系统(中外合作办学)”专业本科教育中外合作办学项目
罗切斯特理工学院创建于1829年,在2021 US News综合排名112,是全美近4000所学院和大学中排名前4%的美国最佳的综合性大学之一,同时RIT也被U.S. News & World Report评为“最具价值大学”。
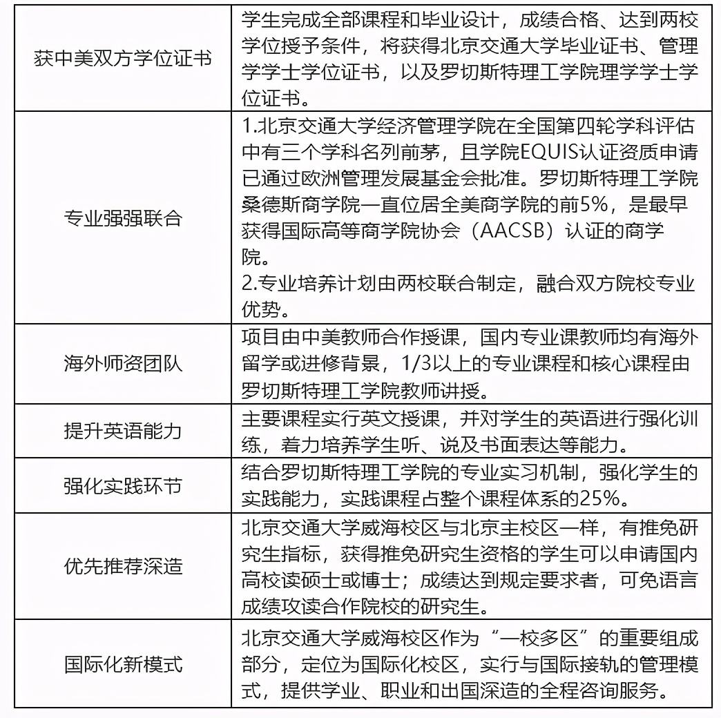
信息管理与信息系统(中外合作办学)专业学制4年,采取“4+0”培养模式。培养计划由北京交通大学与罗切斯特理工学院共同制定,在北京交通大学威海校区全日制学习。就读期间,学生可作为交换生赴罗切斯特理工学院交流学习一学期或一学年。学生完成全部课程和毕业设计,成绩合格、达到两校学位授予要求,将获得北京交通大学毕业证书、管理学学士学位,以及罗切斯特理工学院理学学士学位。成绩优秀的毕业生可优先推荐在两校攻读硕士学位。

项目特色
毕业生可在国家各级管理部门、工商企业、金融机构、科研单位等部门从事信息管理和信息系统分析、设计、实施、管理和评价等方面的工作。

北京交通大学兰卡斯特大学学院中外合作办学本科教育
北京交通大学兰卡斯特大学学院设有6个专业,分别为通信工程、计算机科学与技术、工商管理、会计学、环境工程和数字媒体艺术。招生人数分别为通信工程(80人)、计算机科学与技术(120人)、工商管理(80人)、会计学(80人)、环境工程(80人)、数字媒体艺术(40人),共计480人。

项目特色
英方合作高校兰卡斯特大学(Lancaster University)始建于1964年,在英国和国际上均享有良好的学术声誉。兰卡斯特大学拥有全英国最优秀之一的环境科学系以及享誉国际的兰卡斯特大学管理学院。
该项目学制4年,采用“4+0”办学模式。大学学院的学生在北京交通大学威海校区全日制学习4年。就读期间,学生可作为交换生赴兰卡斯特大学交流学习一学期或一学年。

兰卡交流
欢迎广大学子来北京交通大学中外合作办学专业,体验国内外顶尖高校的双重培养,在多元文化中砥砺奋进,提升自己竞争力。
更多精彩资讯,欢迎关注“北京交通大学招生办”头条号!
本文素材来源:北京交通大学招生办、北京交通大学招生资讯网