
随着因故延迟的江苏、河南两省以及内蒙古、云南高中数*联学**赛的举行,2021年全国高中数*联学**赛全部结束,今年也是全国高中数*联学**赛命题最多的一年、除了正常的A、B、C(*疆新**)卷以外,还有专门为江苏、河南命制的A1卷、专门为内蒙古和云南命制的B1卷。
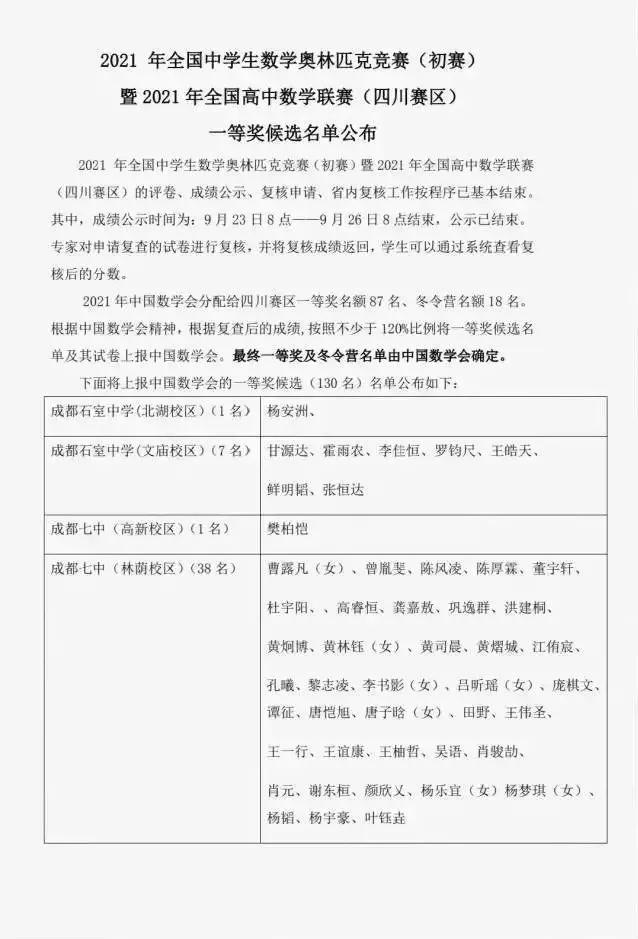
目前浙江、四川、贵州、*疆新**等赛区都已公示了省队及省一的名单及分数,那其他省份多少分才能进入省一和省队呢?
通过近两年及己公布成绩省份看,大致趋势是分数有所提高、但人数有所增多。











随着因故延迟的江苏、河南两省以及内蒙古、云南高中数*联学**赛的举行,2021年全国高中数*联学**赛全部结束,今年也是全国高中数*联学**赛命题最多的一年、除了正常的A、B、C(*疆新**)卷以外,还有专门为江苏、河南命制的A1卷、专门为内蒙古和云南命制的B1卷。
目前浙江、四川、贵州、*疆新**等赛区都已公示了省队及省一的名单及分数,那其他省份多少分才能进入省一和省队呢?
通过近两年及己公布成绩省份看,大致趋势是分数有所提高、但人数有所增多。









