今年晋江池店幼、小、初的入学条件是什么?学校服务区都是如何划分的?
1、2019年池店镇幼、小招生原则是什么?
今年,池店镇还是坚持“划片招生、就近免试”“尽力而为、量力而行”“有效证件、分类招生、电脑派位(抽签)、统筹调剂”的原则。
2、什么是“有效证件、分类招生、电脑派位(抽签)、统筹调剂”
“有效证件”
我们所说的“有效证件”是指来晋务工人员子女凭“两证”和户口簿在父(母)务工、居住地学校申请入学,逐步推行凭“社保缴费凭证”入学政策。
“两一致”
“两一致”户籍人口凭户口簿、房产证(或发证机关认定盖章的房产证影印件;房产证含不动产权证书、经住建局备案的购房合同;下同)申请入学。
【“两证”指:与父(母)实际居住情况相符的福建省居住证;实际务工半年以上、合法、有效的劳动合同书(或合法有效且目前仍在该区域经营的工商营业执照、完税凭证等,下同)。
“两一致”指:适龄儿童与父(母)户口一致,实际居住地与户口所在地一致(即房产、户籍同属服务区并实际入住);实际入住指交房、装修并配备生活设施、有正常的水电消费清单,接受入户调查属实;适龄儿童与祖父(母)或外祖父(母)同住且户口同册、落户并实际居住服务区,视为服务区户口。】
“分类招生”
公办学校根据容量和“分类招生”原则,按照服务区“两一致”户籍人口(住宅60㎡及以上)、小户型住宅(60㎡以下)落户人员和政策照顾对象(军人子女、优秀人才、规模企业高管和专业人才、积分优待对象)、扩招对象(“有房无户”“有户无房”“服务区港澳台侨子女”)、来晋务工人员子女的顺序招生。来晋务工人员子女按“‘社保缴费凭证’→居住证、劳动合同书同属学校服务区”的顺序招生。
电脑派位(抽签)
因学位等教育资源限制原因,辖区入学对象超过学校计划招生数的,在分类招生原则下,同类别入学对象采用“电脑派位(抽签)”或适龄儿童“落户时间顺序”办法公平确定招生对象。
统筹调剂
若适龄儿童就读住宅所在地服务区学校、来晋务工人员子女就读务工地服务区学校有困难的,由镇教委办调剂到其他定点学校就读;镇区域内容量已满的,由市教育主管部门统筹协调解决。
3、池店的幼儿园是如何划片的?
池店中心幼儿园主要招收池店村子女。
安置在锦洲瑞苑、海丝景城的原华洲村、大洲村、霞美村村民、*迁拆**安置户子女直接入读桥南中心幼儿园总园,其他对象都进行电脑派位;按就近入园原则分别摇号派位到桥南园区、南天裕景分园或其他有剩余学位的公办幼儿园。
而桥南中心幼儿园南天裕景分园,主要招收安置*迁拆**户和购房业主的子女,这两部分对象可直接入读南天裕景分园。
安置在海丝景城、锦洲瑞苑的原华洲村、大洲村、霞美村村民及*迁拆**户子女,可直接入读海丝幼儿园。海丝景城购房业主子女等其他对象,如果符合入园条件的对象超过计划招生数就采用电脑派位,都进行电脑派位,就近调剂到有剩余学位公办幼儿园。
滨江幼儿园主要招收安置在溜霞花园原溪头村、溜石村的村民子女,安置在溜霞花园的*迁拆**户子女,溜霞花园购房业主子女。
启智幼儿园主要招收安置在溜石花园、溜溪花园、溜园小区的*迁拆**户子女和购房业主子女,溪头村、溜石村、霞福村原住民子女(经排查摸底,启慧幼儿园所在小区溜溪花园目前入住率低,不具备开办条件。溜溪花园符合招生条件的业主子女过渡至启智幼儿园上学,待启慧幼儿园开办后再回迁)。
启梦幼儿园主要招收安置在西宅小区原东山、西宅自然村的*迁拆**户和安置在西宅小区的*迁拆**户及西宅小区购房业主子女,东山村原村民子女也纳入启梦幼儿园服务区。
顺英幼儿园主要招收清濛村原住民、安置在怡景小区的*迁拆**户、怡景小区购房业主子女。
实验幼儿园龙湖嘉天下分园执行《晋江市人民政府关于印发2019年小学幼儿园招生工作意见的通知》文件要求。
同时,经排查摸底绿洲花苑、绿洲花园目前不具备开办幼儿园的条件,符合招生条件的业主子女过渡至池店中心幼儿园、新店幼儿园上学,待绿洲幼儿园开办后再回迁。
以上幼儿园镇直行政事业单位、国有企业原全民所有制身份员工子女,军人子女,优秀人才子女也可入读,其他幼儿园招生“以村居为主”,集体办幼儿园服务区原则上仍延续原划定的服务区。
4、池店的小学是如何划片的?
部分公办小学服务区划分是这样的:
鹤浦小学服务古福村原村民子女,福塘小区、金福小区*迁拆**户和业主子女,当代万国城业主子女,古福村外来务工人员子女。中骏四季花城过渡就读鹤浦小学。
东山西宅小区业主子女过渡就读东山小学。
溜石花园、溜溪花园、溜园小区、霞福小区等业主子女符合条件过渡就读溜滨中心小学、东山小学。
雁山花园、鸿雁小区等业主子女就读雁山中心小学。
绿洲花苑、绿洲花园等业主子女就读雁山中心小学、池店中心小学。
龙湖嘉天下业主子女过渡就读雁山中心小学、钱头小学。
滨江世贸一品过渡就读金山小学。
另外,桥南片区非“两一致”购房户、外来务工人员子女需要在池店入学的,由镇教委办于7月5日、7月6日在桥南社区服务窗口统一登记,就近调剂到有剩余学位的公办小学。另外,镇属小学仍延续原划定的招生服务区。
5、晋江市第三实验小学的招生工作
2019年秋,第三实验小学将有三个校区,三个校区招生对象也有所不同。
桥南校区直接招收池店镇华洲村、大洲村、霞美村原住民子女和泉州大桥南片区改造及立交桥建设工程*迁拆**安置户子女入学。学校在完成华洲村、大洲村、霞美村原住民和桥南片区改造项目征迁安置户子女招生任务后,剩余学位采用派位方式招收服务片区内符合“两一致”要求且实际居住的业主子女及政策照顾对象子女。
特别要说明的是,片区内即指锦洲瑞苑、海丝景城、百捷地产、新加坡城、恒大地产、南天裕景、中骏蓝湾半岛、江夏丽景、中嘉财富等小区。
滨江校区服务片区内(卓辉海港城、世源江湾国际、舒华奥体中心、百信御江帝景、溜霞花园、华洲安置小区、华洲家饰市场、大清柏景湾和万科金域滨江等小区)符合“两一致”并实际入住的业主子女,直接招收入学。对于参加桥南校区派位落选欲就读滨江校区的对象,如滨江校区有空余学位,由晋江市第三实验小学组织派位招收入学。
金针校区服务片区内的池店镇清濛村、柴塔村、御辇村原住民子女,清濛怡景小区安置户子女,清濛怡景和中骏蓝湾悦庭等小区业主子女,直接招收入学。选择金针校区就读的桥南片区业主子女也可直接招收入学。参加桥南校区和滨江校区派位落选对象,由晋江市第三实验小学统筹安排至金针校区就读。
6、招生时间是什么时候?
目前,我们正在面向社会发布招生通告,公布招生服务区、招生计划和招生办法。
★
7月5日—7月6日
接受符合政策要求的适龄儿童(含转学插班生)报名登记。
7月15日前后
公布适龄儿童入学资格审核结果;需要电脑派位(抽签)招生的学校,公示电脑派位(抽签)时间、地点、办法。
7月25日
公布招生结果和学位余缺情况。容量已满的不再接受入学申请;容量未满的8月24日起继续接受“统筹调剂”对象入学。
9月1日前
招生结果送教委办审核,审核时提供新生花名册及各类证件复印件。因故不能如期到校报名者,应于学校招生时间前向服务区学校提出申请,经学校同意,可适当推迟报名时间;
超过申请期要求报名者,可以引导其到周边公、民办学校就读。同时,我们也要求任何公、民办学校均不得提前招生。
另外,特别需要提醒的是,小学幼儿园招生需提供的户口簿、房产证、居住证、劳动合同书等,签署日期应为入学当年3月1日前(不含3月1日);学生父(母)在晋江缴交社会保险需1年以上(入学前一年9月1日前开始并连续参加晋江市社会保险)。
7、初中阶段招生
初中阶段招生分为池店镇户籍应届小学毕业生和非池店镇户籍应届小学毕业生。
池店镇户籍的学生若是本镇小学毕业生,凭户口簿及户口簿影印件在就读小学参加升学报名,在本市非户籍所在镇(街道)就读的池店镇籍小学毕业生,凭户口簿及户口簿影印件在就读学校报名。
就读外县小学的池店镇户籍小学毕业生,凭户口簿和户口簿影印件、学籍证明等于6月25日前到户籍所在地学校或教委办报名。
而在池店镇小学就读的非晋江户籍小学毕业生应持相应证件于6月5日至6月9日在就读小学参加升学报名。
特别要提醒的是,和小学幼儿园一样,相关证件的办理时间统一为2019年3月1日前,即2019年3月1日前办妥的证件认定为有效证件。
8、池店镇各公办中学招生服务区是否也已划定?
目前各公办中学招生服务区已经确定,和去年(2018年)相同。
池店中学服务区为浯潭村、唐厝村、新店村、池店村(砌坑自然村除外)、潘湖村、龙湖嘉天下(过渡);
江滨中学服务区为华洲村、霞美村、溪头村、溜石村、赤塘村、洋茂村、古福村、钱头村、桥南片区、滨江片区等;
晋江二中服务区为御辇村、清濛村、茂厝村、营边村、屿崆村、柴塔村、池店村砌坑自然村等。
此外,此前关于泉州市直/丰泽/洛江/鲤城等区域小学、幼儿园招生意见也相继出炉,招生划分片区细则如下:
1、泉州市直小学/幼儿园今秋招生方案
4月19日,泉州市教育局发布《2019年秋季市直小学一年级招生工作的意见》《2019年秋季市直幼儿园招生工作的意见》,对招生计划、招生年龄、招生对象等内容进行了明确。
据了解,今年泉州市直小学、幼儿园的招生服务范围和招生对象略有调整(具体招生服务范围看表格);市直小学的招生对象分为四类,其中第三类招生对象有扩大,第三类别高层次人才子女也可享受照顾;进一步规范民办小学的招生,要求民办小学应与公办学校同步招生,若报名人数超过招生计划数的,应采取电脑随机派位方式招生。
此外,泉州市直小学、幼儿园服务区范围内的同一套居住房原则上每三年只能解决一个适龄儿童入学(但同一户主、符合计划生育政策,子女多于一个的家庭除外),儿童户籍迁入截止时间为当年的3月1日。
今年秋季市直小学一年级招生上,与去年相比,泉州师范学院附属小学多了50人,泉州市第三实验小学多了12人。泉州市实验小学等学校计划招生人数不变。
泉州市直幼儿园招收980名幼儿

招生计划
泉州幼师附属幼儿园240人(含早教班);
泉州市温陵实验幼儿园240人(井亭园区90人、东海园区150人);
泉州市刺桐幼儿园90人;
泉州市丰泽幼儿园150人;
泉州市直机关金山幼儿园90人;
泉州幼高专附属东海湾实验幼儿园170人(含早教班)。
招生年龄
2019年秋季学期招收年满3周岁(2016年8月31日前出生)的适龄幼儿入园。
招生对象
1.招收户籍和实际居住(住房有产权证)均在学校招生服务区域内的适龄幼儿。
(1)户籍随在学校服务区域内居住的父母并实际共同居住的适龄儿童。
(2)户籍随在学校服务区域内居住的祖父母或外祖父母并实际共同居住的适龄儿童。
(3)儿童户籍迁入截止时间为当年的3月1日。
(4)服务区域内的同一套居住房原则上每三年只能解决一个适龄幼儿入学(但同一户主、符合计划生育政策,子女多于一个的家庭除外)。
2.招收符合《福建省委组织部 省教育厅 省人力资源和社会保障厅关于做好高层次人才子女就读中小学和幼儿园工作的通知》(闽教基〔2015〕34号 )、《泉州市高层次人才“一站式”服务暂行规定》文件中规定的福建省引进高层次人才、泉州市高层次人才的适龄儿童。
(1)福建省引进高层次创业创新人才、海西产业人才高地领军人才、福建省优秀人才的子女。
(2)泉州市认定的第一、二类别高层次人才子女。
3.招收符合《*共中**泉州市委办公室 泉州市人民政府办公室关于印发<泉州市进一步支持民营企业健康发展行动方案>的通知》(泉委办发〔2018〕34号)等有关规定优待政策应照顾的适龄儿童。
招生程序和时间
1.6月20日:各幼儿园向社会公告招生通知;
7月2日:进行新生登记,幼儿园组织有关人员调查核实;
7月15日:前完成第1类、2类、3类对象的招生,同时报送市教育局备案;
7月18日:将申请派位名单报送市教育局。
2.泉州市高层次人才子女申请入学,须于6月30日前登录泉州市高层次人才“一站式”服务大厅,根据《泉州高层次人才“一站式”服务系统子女入学操作手册(申报用户)》(附件1),填写《泉州市高层次人才子女入(转)学申请表》并上传相关佐证材料(申请材料1-6)进行网上申报。
3.如有剩余学位,各幼儿园可根据实际采取电脑派位(或抽签)等办法解决部分入学需求,电脑派位(或抽签)时间统一为7月24日(周二)上午9∶00。派位后当场公布派位结果。
4. 8月1日前各幼儿园分发录取通知书,招生工作结束。
招生要求
1.进一步规范招生行为。市直各幼儿园在组织招生过程中,要向社会公开招生时间、招生计划、招生服务区域范围、招生办法和招生结果(即“五公开”), 其中“招生计划、招生服务区域范围”必须于6月1日前在学园网站公布,其他按招生程序时间进行公布。
2.要严格控制幼儿园班生规模。小班新生原则上每班班生额控制在30人以内。严禁招收不足入学年龄的幼儿入读小班。严禁收取与入学挂钩的“借读费”、“捐资助学费”、“赞助费”等。
3.要认真贯彻《残疾人教育条例》。除特教学校(班)招收残疾幼儿入学外,各幼儿园都应优先接受片区内具有参加集体生活和学习活动能力的残疾幼儿入学,特别要做好招生范围内轻度智障幼儿的随班就读工作,不得歧视或拒收。
4.要继续落实《泉州市教育局 泉州军分区政治部关于印发泉州市贯彻教育部、总政治部<军人子女教育优待办法>的实施细则的通知》(泉教综〔2013〕73号)、《关于进一步贯彻落实<泉州市贯彻落实教育部、总政治部军人子女教育优待办法的实施细则>的补充通知》(泉教综〔2015〕29号)的有关照顾优待政策。
5.要增强法制观念、政策意识和服务意识,认真做好群众的来信来访工作,热情、耐心、细致做好家长的工作。各幼儿园应于招生期间设置并公布咨询电话,凡符合入园条件的要及时给予办理,不符合的要给予明确答复和耐心解释说明。要及时化解各种矛盾,确保今年秋季幼儿园招生工作的顺利进行。
6.各幼儿园参加招生工作的人员要坚持公开、公平、公正的原则,严格遵守招生纪律,认真履行职责,严禁弄虚作假、徇私舞弊,共同维护教育公平。对违反招生纪律的人员要根据有关规定严肃处理。对利用招生欺诈敛财的违法行为要移交司法部门依法惩处。
泉州市直小学招收1890名新生

招生计划
泉州市实验小学:350人
泉州师范学院附属小学:450人
泉州市晋光小学:650人(南俊校区250人、东海校区400人)
泉州市第二实验小学:200人
泉州市第三实验小学:240人
注:泉州市第三实验小学招生方案另定。
招生年龄
2019年秋季学期招收年满6周岁(2013年8月31日前出生)的适龄儿童入学。
招生对象
1.户籍和实际居住(住房有产权证)均在学校招生服务区域内的适龄儿童。
(1)户籍随在学校服务区域内居住的父母并实际共同居住的适龄儿童;
(2)户籍随在学校服务区域内居住的祖父母或外祖父母并实际共同居住的适龄儿童;
(3)一年级招收的学生户籍迁入截止时间为当年的3月1日;
(4)服务区范围内的同一套居住房原则上每三年只能解决一个适龄儿童入学(但同一户主、符合计划生育政策,子女多于一个的家庭除外)。
2.在学校服务区域内实际居住的并且符合相关文件中规定的香港、澳门、台湾、华侨和外籍的适龄儿童。
(1)香港和澳门特别行政区居民适龄儿童在学校服务区域内实际居住(具有住房有产权证)申请入学的,由其监护人按要求向学校提出申请,由学校报送市教育主管部门根据学校学位状况、父亲(母亲)房产所在地或居住地统筹安排入学。
(2)持有《台湾居民来往大陆通行证》或《中华人民共和国台湾居民居住证》的台湾学生因家长在泉购房置业或工作需随父亲(母亲)在泉生活而要求在中心市区就读小学的,依据《福建省人民政府办公厅关于转发省教育厅、台办、财政厅、团省委<关于进一步加强台商子女在闽就读服务工作若干意见>的通知》(闽政办[2007]210号)要求,由监护人按要求向教育主管部门提出申请或由其监护人按要求向学校提出申请报市教育局主管部门审核后,安排到居住地所属片区内优质小学就读。
(3)华侨、外籍学生申请在中心市区就读小学的,依据教育部《中小学接受外国学生管理暂行办法》(教育部1999年第4号令)的有关规定,由监护人按要求向教育主管部门提出申请或由其监护人按要求向学校提出申请报市教育行政部门审核后,统筹安排到居住地所属片区内小学就读。
3.招收符合《福建省委组织部 省教育厅 省人力资源和社会保障厅关于做好高层次人才子女就读中小学和幼儿园工作的通知》(闽教基〔2015〕34号 )、《泉州市高层次人才“一站式”服务暂行规定》文件中规定的福建省引进高层次人才、泉州市高层次人才的适龄儿童。
(1)福建省引进高层次创业创新人才、海西产业人才高地领军人才、福建省优秀人才的子女;
(2)泉州市认定的第一、二、三类别高层次人才子女。
4.招收符合《*共中**泉州市委办公室 泉州市人民政府办公室关于印发<泉州市进一步支持民营企业健康发展行动方案>的通知》(泉委办发〔2018〕34号)等有关规定优待政策照顾的适龄子女。
招生程序和时间
1.6月20日:各小学向社会发出招生通告;
7月5日:进行新生登记,组织有关人员调查核实;
7月15日--7月17日:各小学汇总片区内适龄儿童登记情况并进行资格审核;
7月18日:公布区内符合第1类、2类、3类、4类招生对象,同时报送市教育局备案;
7月19日:将申请派位名单报送市教育局。
2.如有剩余学位,各小学可根据实际采取电脑派位(或抽签)等办法解决部分入学需求,电脑派位(或抽签)时间统一为7月23日(星期二)上午9∶00。派位后当场公布派位结果。如果未被派中的,则应回原户籍迁出所在地或常住地的服务区学校就读,或由市教育局协调鲤城区、丰泽区教育行政主管部门统筹安排解决。
3.8月1日前分发录取通知书,招生工作结束。
招生办法
1.招收符合上述招生对象第1类条件的适龄儿童,须提供户籍、住房产权等证明材料。
2.招收符合上述招生对象第2类条件的适龄儿童,须提供居住和户籍、《港澳居民来往内地通行证》、《港澳居民身份证》等证明材料,并填写相关入学申请表(见附件一、二、三)。
3.招收符合上述招生对象第3类条件的适龄儿童,须于6月30日前登录泉州市高层次人才“一站式”服务大厅,根据《泉州高层次人才“一站式”服务系统子女入学操作手册(申报用户)》(附件1),填写《泉州市高层次人才子女入(转)学申请表》并上传相关佐证材料(申请材料1-6)进行网上申报。
4.其他在服务区域内暂住(租住)的适龄儿童入学问题,由市教育局协调鲤城区、丰泽区教育行政主管部门统筹安排解决。
招生要求
1.坚持义务教育阶段学校免试就近入学和公办学校不招“择校生”的原则,进一步规范招生行为。各校在组织学校招生过程中,要向社会公开招生时间、招生计划、招生服务区域范围、招生办法和招生结果(即“五公开”),其中“招生计划、招生服务区域范围”必须于6月1日前在学校网站公布,其他按招生程序时间进行公布。
2.公民办学校坚持免试入学的原则,不得采用统一笔试或者任何变相形式的统一知识性考试方式选拔生源;严禁任何学校收取或变相收取与入学挂钩的“捐资助学款”;严禁以各类竞赛证书、学科竞赛成绩或考级证明等作为招生依据。民办小学应与公办学校同步招生,不得以任何形式提前选择生源,同时立足服务本区域,优先招收本区域适龄儿童,自觉规范招生行为,不得进行不实宣传;若报名人数超过招生计划数的,应采取电脑随机派位方式招生。
3.各校要严格控制好学校班生规模。严格控制学校班生规模,一年级不出现大班额现象,原则上新生每班班生额45人。严禁招收不足入学年龄的儿童入学。
4.要认真贯彻《残疾人教育条例》。除特教学校(班)招收残疾学生入学外,各校都应接受片区内具有接受普通教育能力的残疾儿童入学,特别要做好轻度智障儿童的随班就读工作,不得歧视或拒收。
5.要继续落实《泉州市教育局 泉州军分区政治部关于印发泉州市贯彻教育部、总政治部<军人子女教育优待办法>的实施细则的通知》(泉教综〔2013〕73号)、《关于进一步贯彻落实<泉州市贯彻落实教育部、总政治部军人子女教育优待办法的实施细则>的补充通知》(泉教综〔2015〕29号)的有关照顾优待政策。
6.要增强法制观念、政策意识和服务意识,认真做好群众的来信来访工作,热情、耐心、细致做好家长的工作。学校应于招生期间设置并公布咨询电话,凡符合入学条件的要及时给予办理,不符合的要给予明确答复和耐心解释说明。要及时化解各种矛盾,确保今年秋季小学招生工作的顺利进行。
7.学校参加招生工作的人员要坚持公开、公平、公正的原则,严格遵守招生纪律,认真履行职责,严禁弄虚作假、徇私舞弊,对违反招生纪律的人员要根据有关规定严肃处理。对利用招生欺诈敛财的违法行为要移交司法部门依法惩处。
2、2019泉州丰泽区今秋招生方案
今年丰泽区小学、幼儿园招生有哪些变化?
丰泽区教育局教育股相关负责人介绍,小学变化主要体现在:
一是新增丰泽区第三实小城东校区今秋招生,招收6个班学生;
二是今年来丰泽务工的流动人口,其随迁子女申请入读公办小学,仍需要提供居住证、务工证(简称“两证”)。“两证”均需满一年(含一年)以上(签发时间截止为2018年9月1日前)。从2021年秋季起,来丰泽辖区务工的流动人口提供的“两证”及实有人口登记证明均需达一年半及以上;
三是户籍在鲤城、洛江、泉港、台商投资区的暂住在丰泽区区的,属于人户分离(人在户不在)不属于流动人口,无法申领居住证的,需提供合“合法稳定住所”条件规定的房屋租赁合同一年(含一年)以上及公安部门办理的实有人口登记证明。(房屋租赁合同、提供公安部门证明实有人口登记时间为2018年9月1日前);
四是泉州市高层次人才子女入学规定有变化。目前泉州市委人才工作领导小组正在对原有 的《泉州市高层次人才享受工作生活待遇暂行规定》和《泉州市高层次人才“一站式”服务暂行规定》进行修订,待修订完成后将按有关规定执行。
幼儿园方面,新增丰泽区第五实验幼儿园今秋招生,招收2个班幼儿。根据幼儿园装修情况最后确定招生时间。
丰泽区2019年秋季小学招生工作意见
招生对象
户籍关系在丰泽区及居住在本区符合政策要求的年满6周岁(2013年8月31日前出生未入学)的适龄儿童。

公办小学招生办法
1.持有本区常住户口的招生对象必须“两一致”,即适龄儿童与父母(祖父母或外祖父母)户口一致;实际居住地产权与户口所在地一致(适龄儿童及其家长户口所在地的住房必须是他们的实际住所;单身公寓商品房原则上三年提供一个学位)。如户口和住所分离是因政府项目*迁拆**房屋造成的,则可在政府安排的住所所属片区学校上学。
片区内招生对象所落户口的截止日期为2019年3月1日前。超过截止日期后取得户口的适龄儿童由学校统一登记后报送区教育局统筹安排。
2.非本区户籍但其父母或祖父母、外祖父母在丰泽区内购房并已经入住的适龄儿童。适龄儿童的父母或祖父母、外祖父母应持有房产证且在该住房实际居住的,到居住地所在学校进行登记、审核,由学校汇总后报区教育局统筹安排,不服从统筹安排的,视为自动放弃。
3.非本区户籍的流动人口随迁适龄子女
非本区户籍流动人口随迁适龄子女父母(监护人)其中一方2018年9月1日前且至今仍在丰泽区生活居住并有相对固定的住所(居住证);父母(监护人)其中一方2018年9月1日前且至今在我区合法务工(劳动合同)、经商(营业执照)等有效证件。居住证、营业执照或劳动合同为2018年9月1日前,且在有效期内(2021年秋季起,居住证、务工证均需达一年半以上)。
其中户籍在鲤城、洛江、泉港、台商投资区的,但居住在丰泽区的,属于人户分离(人在户不在)不属于流动人口,无法申领居住证的,需提供符合“合法稳定住所”条件规定的房屋租赁合同一年(含一年)以上及公安部门办理的实有人口登记证明 (房屋租赁合同、实有人口登记证明),登记时间为2018年9月1日前,且在有效期内(2021年秋季起均需达一年半及以上)。
4.香港、澳门、台湾、华侨和外籍适龄儿童
(1)香港和澳门特别行政区居民适龄儿童申请在我区入学,其父亲(母亲)为香港、澳门特别行政区居民的,由区教育局根据其父亲(母亲)房产所在地或居住地统筹安排入学;其父亲(母亲)为本区户籍的,由其父亲(母亲)户籍地教育局统筹安排入学。
香港和澳门特别行政区居民适龄儿童申请在我区入学,其父亲和母亲均非香港、澳门特别行政区居民且均非本区户籍的,申请就读公办学校,应满足父亲(母亲)应在丰泽区居住及务工年限满1年(含1年)以上的条件。需提供居住证和务工证,均需满1年以上(2021年秋季起,居住证、务工证均需达一年半以上)。
(2)持有《台湾居民来往大陆通行证》的台湾学生因家长在丰泽区购房置业或工作需随父亲(母亲)在丰泽区生活而要求在丰泽区就读小学的,依据《福建省人民政府办公厅关于转发省教育厅、台办、财政厅、团省委<关于进一步加强台商子女在闽就读服务工作若干意见>的通知》(闽政办〔2007〕210号)要求,由区教育局审核后,统筹安排到居住地所属片区内小学就读。
(3)华侨、外籍学生申请在我区就读小学的,依据教育部《中小学接受外国学生管理暂行办法》(教育部1999年第4号令)的有关规定,外国学生由区教育局审核后,统筹安排到居住地所属片区内小学就读。
民办小学的招生
民办小学应立足服务本区域,优先招收本区域适龄儿童,自觉规范招生行为,坚持免试入学的原则,不得采用统一笔试或者任何变相形式的统一知识性考试方式选拔生源,不得进行虚假宣传。民办学校招生方式应按上级文件精神执行,要严格按区教育局核准的招生计划控制班生额,不得超计划招生。
招生程序和时间
为确保招生工作规范、有序,各小学统一按以下程序和时间招生:
(一)招收片区内适龄儿童入学程序和时间:
7月5日—7月6日:各小学接受服务片区内户籍适龄儿童报名登记。
7月15日—7月17日:各小学汇总片区内户籍适龄儿童登记情况并进行资格审核。
8月1日前:各小学公布服务片区内户籍适龄儿童资格审核与录取结果并及时分发录取通知书。
(二)招收流动人口随迁适龄子女入学程序和时间:
7月6日—7月8日:相关小学接受流动人口随迁适龄子女申请入学登记。
7月15日—7月17日:相关小学汇总申请入学的流动人口随迁适龄子女登记情况并进行资格审核。
8月1日前:相关小学公布流动人口随迁适龄子女资格审核与录取结果并及时分发录取通知书。
(三)香港、澳门、台湾、华侨和外籍适龄儿童程序和时间:
与招收流动人口随迁适龄子女程序和时间同步。
2019年秋季丰泽区招收流动人口随迁
适龄子女公办小学名单
东湖街道:丰泽区第一中心小学(含少林校区);
丰泽街道:丰泽区第二中心小学;
泉秀街道:丰泽区第三中心小学、丰泽区第五实验小学;
东海街道:丰泽区第四中心小学、丰泽区云谷小学、丰泽区云山小学、丰泽区临海小学、丰泽区宝山小学、丰泽区渚江小学;
城东街道:丰泽区第五中心小学、丰泽区鹤山小学、丰泽区乌屿小学、丰泽区浔江小学、丰泽区东星实验小学、丰泽区海滨实验小学;
北峰街道:丰泽区第六中心小学、丰泽区群石实验小学、丰泽区见龙亭实验小学;
清源街道:丰泽区第七中心小学、丰泽区环清小学、丰泽区西湖小学;
华大街道:丰泽区第八中心小学。
丰泽区2019年秋季幼儿园招生工作意见

2019年秋季丰泽区实验幼儿园等15所公办幼儿园的招生计划详见上图。
鉴于丰泽区第五实验幼儿园正在二次装修中,其开班具体时间视装修进度完成情况另行公布。
招生对象
户籍关系在丰泽区符合政策要求的年满3周岁(2016年8月31日前出生)的适龄儿童,其户籍迁入截止时间为2019年3月1日前 。
招生办法
(一)各公办幼儿园继续坚持“划片招生,就近入学”原则,组织户籍在所划定的招生片区内的适龄幼儿按时就近免试入园,所招收的适龄儿童,其户籍关系必须是2019年3月1日前落户在丰泽区服务区域内并实际居住,报名时必须提供户籍证明、房产证或真实有效住房证件(购房合同或购房*款贷**合同),其中房产证或真实有效住房证件(购房合同或购房*款贷**合同)必须和实际居住地相符,各公办幼儿园招生服务片区和招生规模必须于4月15日之前在幼儿园网站公布。
(二)民办幼儿园应自觉规范招生行为,不得进行不实宣传。要严格按区教育局核准的招生计划控制班生额,不得超计划招生。对持有居住证和务工证的进城务工人员,民办园应优先招收。
(三)要加强对集体办和民办园招生工作的指导和督促,区教育局在公布招生工作意见的同时,各幼儿园必须在公示栏公示幼儿园收费情况(详见附件2),公示内容应与实际收费一致,为辖区内的适龄幼儿(含进城务工人员随迁子女)接受学前教育提供服务和便利,并接受价格主管部门和教育行政部门的监督。
(四)根据2016年新修订的《中华人民共和国民办教育促进法》规定,取消民办幼儿园保育教育费实行备案制度的规定。民办幼儿园收取保育教育费标准由幼儿园根据办园成本、市场需求等因素确定,接受价格主管部门和教育行政部门的监督。民办幼儿园收费标准一并纳入上述各级各类幼儿园2019-2020学年度收费情况公示中,并接受监督。
招生程序和时间
为确保招生工作规范、有序,全区公办幼儿园统一按以下程序和时间招生:
6月20日各幼儿园向社会发出招生通告。
7月2日—7月4日:各公办幼儿园接受服务片区内适龄儿童报名登记。
7月11日—7月13日:各公办幼儿园汇总片区内适龄幼儿登记情况并进行资格审核。
8月1日前:各公办幼儿园公布服务片区内适龄儿童资格审核结果并分发录取通知书。
民办幼儿园采取自主招生的办法,但应优先招收居住在幼儿园周边的适龄幼儿,招生结果于8月25日前送区教育局备案。
丰泽区2019年秋季初中招生工作意见
招生办法
(一)公办学校实行免试、就近划片升学(单校划片、对口直升)或免试、就近划片电脑派位升学(多校划片、随机派位)的招生办法。所有小学毕业生(含符合条件的外来务工人员随迁子女)均免试升入初中。区属公办中学必须完成对口、划片招生任务,并接收区教育局统筹调配的学生。
(二)民办学校可依据报名者提供就读小学期间的《小学生素质发展评估手册》《学习成长记录册》进行自主招生,不得采取统一笔试或者任何变相形式的知识性考试方式选拔生源。对于报名人数超过招生人数的民办学校,可引导学校采取电脑随机派位方式招生。各小学要做好《小学生素质发展评估手册》的记载工作,并于6月30日前将《小学生素质发展评估手册》发放给学生。
(三)继续实行“先对口直升或随机派位提供公办初中学位,后由民办初中招生”的招生办法。小学毕业生愿意选择就读民办初中的,可以在规定时间里向区招生办提出放弃公办初中学位。

招生范围
(一)片区内实行免试、就近对口升学或就近划片电脑派位。
1.户籍关系在城东街道、华大街道的小学毕业生(华侨大学教职工子女除外)由泉州市城东中学对口招生。
2.户籍关系在北峰街道及清源街道的环山社区、田边社区、城口社区、西宝社区的小学毕业生由泉州市北峰中学对口招生。
3.户籍关系在东海街道(云谷、云山、大坪社区除外)的小学毕业生由泉州市东海中学对口招生。
4.华侨大学教职工的子女由华大附中对口招生。
5.户籍关系于2019年3月1日前迁入丰泽街道和泉秀街道所辖社区的小学毕业生由泉州市第九中学对口招生。
6.户籍关系在东湖街道,清源街道的普明社区、后茂社区、环清社区、清源社区,东海街道的云谷社区、大坪社区、云山社区的小学毕业生和户籍关系于2019年3月1日后(含3月1日)迁入丰泽街道和泉秀街道所辖社区的小学毕业生由泉州市第十中学对口招生。
7.户籍关系属于东海街道原云山村的小学毕业生可选择北师大泉州附中(民办)和泉州市东海中学(公办)就读。
8.泉州第五中学(桂坛校区)面向丰泽区的东湖、丰泽、泉秀3个街道办事处辖区内小学招收100名毕业生(具有户籍或学籍)。具体资格审查、报名工作由区教育局组织实施,在鲤城区进行初中招生电脑派位。参加派位未被录取的,按本招生工作意见有关规定组织实施。
9.泉州第一中学(东海校区)计划招生600人。
(1)以电脑随机派位方式面向丰泽区东海街道办事处辖区内的泉州师范学院第二附属小学、临海小学、渚江小学、泉州东海湾实验学校等4所学校的所有小学毕业生计划招收500人,具体资格审查、报名工作由区教育局组织实施,在鲤城区进行初中招生电脑派位。参加派位未被录取的,按本招生工作意见有关规定组织实施。
(2)以就近对口直升方式面向泉州第一中学东海校区*地征***迁拆**的原村民直系子女、市直机关单位(指办公地点在东海行政中心)在编在岗干部直系子女、与泉州第一中学签订协议的相关房产业主直系子女等小学毕业生计划招收100人。
10.经省教育厅确认,泉州第一中学(学府校区)、泉州培元中学、泉州第五中学(桂坛校区)、泉州第七中学等四所学校初中部每所面向鲤城区、丰泽区招收初*特中**长生50人。被这四所学校确定招收的特长生,不再参与其他公、民办学校的招生。其他学校一律不得以特长生名义招生。
(二)非本区户籍的流动人口随迁适龄子女的小学应届毕业生的入学条件。
非本区户籍流动人口随迁适龄子女的小学应届毕业生的父母(监护人)其中一方2018年9月1日前且至今仍在丰泽区生活居住并有相对固定的住所(居住证);父母(监护人)其中一方于2018年9月1日前且至今在我区合法务工(劳动合同)、经商(营业执照)等有效证件。居住证、营业执照或劳动合同为2018年9月1日前,且至今仍在有效期内。2021年秋起,居住证、务工证均需达一年半以上。
其中户籍在鲤城、洛江、泉港、台商投资区的居住在丰泽区的,属于人户分离(人在户不在)不属于流动人口,无法申领居住证的,需提供符合“合法稳定住所”条件规定的房屋租赁合同一年(含一年)以上及公安部门办理的实有人口登记证明(房屋租赁合同、实有人口登记证明签发时间为2018年9月1日前,且至今仍在有效期内)。
符合以上情况的非本区户籍的随迁适龄子女的应届小学毕业生欲就读我区公办中学的,于7月19日—20日携带相关证件,分别按片区到区属公办中学泉州市第十中学、泉州市东海中学、泉州市北峰中学登记、核实;确因容量问题无法接收的,由区教育局进行统一调配,不服从统一调配的,视为自动放弃。
泉州市第十中学、泉州市东海中学、泉州市北峰中学片区安排:泉州市第十中学对应丰泽街道、东湖街道、城东街道、华大街道所属小学;泉州市东海中学对应泉秀街道、东海街道所属小学;泉州市北峰中学对应北峰街道、清源街道所属小学。非丰泽区小学应届毕业生的按居住证所属街道到安排对应的公办中学登记。
3
2019泉州鲤城区今秋招生方案
4月15日下午,鲤城区教育局出台了《关于2019年秋季鲤城区小学招生工作的实施意见》和《关于2019年秋季鲤城区幼儿园招生工作的实施意见》,对区属小学和幼儿园招生计划、招生范围等作出了具体规定,值得一提的是,泉州市实验幼儿园江南校区今年秋季开始招生。
今年鲤城区小学、幼儿园招生有哪些变化?
小学招生有5点变化:
变化一:鲤城区第三实验小学新增2个班,新区小学招生共为64个班;
变化二:泉州外国语中学鲤城附属小学现已更名为“泉州外国语学校鲤城附属小学”,今年比去年增加30个学位;
变化三:今年开始,来鲤城务工的流动人口,其随迁子女申请入读公办小学,仍需要提供居住证、务工证(简称“两证”)。“两证”均需满一年(含一年)以上(签发时间截止为2018年9月1日前)。从2021年秋季起,来鲤城辖区务工的流动人口提供的“两证”及实有人口登记证明均需达一年半及以上;
变化四:户籍在鲤城、丰泽、洛江、泉港、台商投资区的暂住在中心市区的,属于人户分离(人在户不在)不属于流动人口,无法申领居住证的,需提供合“合法稳定住所”条件规定的房屋租赁合同一年(含一年)以上及公安部门办理的实有人口登记证明。(房屋租赁合同、提供公安部门证明实有人口登记时间为2018年9月1日前);
变化五:泉州市高层次人才子女入学规定有变化。目前泉州市委人才工作领导小组正在对原有的《泉州市高层次人才享受工作生活待遇暂行规定》和《泉州市高层次人才“一站式”服务暂行规定》进行修订,待修订完成后将按有关规定执行。
幼儿园招生有2点变化:
变化一:发挥名园的示范辐射带动作用,在珑玥湾新增泉州市实验幼儿园江南校区,今年秋季开始招生,拟招生2个班;
变化二:区属公办园收费标准,目前已呈送给区发改局审批,待核准后另行公示。
一、鲤城区各幼儿园、小学招生计划数
01、各公办幼儿园招生计划数

02、老城区各小学招生计划数

03、新城区各小学招生计划数

04、民办小学招生计划数
泉州外国语学校鲤城附属小学(150人)
泉州实验中学鲤城附属学校(200人)
泉州市鲤城区第二实验小学(300人)
根据招生时间表,流动人口随迁适龄子女,需在7月6日——8日向相关小学提出申请入学登记。流动人口随迁子女原则上以暂住地(居住地)就近申请登记入学。居住在老城区的流动人口随迁子女可到立成小学、东门实验小学、新村小学、新隅小学、昇文小学、鲤城实小金山校区、鲤城实小笋浯校区申请登记,居住在新城区的流动人口随迁子女可到其居住的相应片区学校申请登记。
若符合招生规定的随迁子女申请登记人数超出学校的实际容量,由区教育局组织采用随机抽号方式确定入学对象,参加随机抽号而落选者,由区教育局协调安排到其他有剩余学位的学校就读,若不服从安排者视为自动放弃在鲤城区就读机会。
二、鲤城区各幼儿园、小学招生服务范围
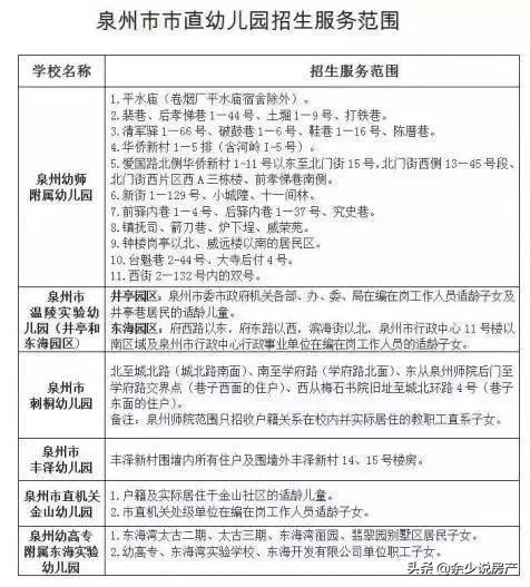
01、鲤城区公办幼儿园招生服务范围


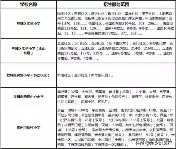
02、鲤城区小学招生服务范围




三、鲤城区各幼儿园、小学招生时间表
幼儿园
6月20日各幼儿园向社会发出招生通告。
7月2日-7月4日:各公办性质幼儿园接受服务片区内适龄儿童报名登记。
7月11日-7月13日:各公办性质幼儿园汇总片区内适龄幼儿登记情况并进行资格审核。
8月1日前:各公办性质幼儿园公布服务片区内适龄儿童资格审核结果并分发录取通知书。
民办幼儿园采取自主招生的办法,但应优先招收居住在幼儿园周边的适龄幼儿入园,招生结果于8月25日前送区教育主管部门备案。
小学
6月20日各小学向社会发出招生通告。
(一)招收片区内适龄儿童的程序和时间
7月5日--7月6日:各小学接受服务片区内户籍适龄儿童报名登记。
7月15日--7月17日:各小学汇总片区内适龄儿童登记情况并进行资格审核。
8月1日前:各小学公布服务片区内户籍适龄儿童资格审核与录取结果并及时分发录取通知书。
(二)招收流动人口随迁适龄子女的程序和时间
7月6日--7月8日:相关小学接受流动人口随迁适龄子女申请入学登记。
7月15日--7月17日:相关小学汇总申请入学的流动人口随迁适龄子女登记情况并进行资格审核。
8月1日前:相关小学公布流动人口随迁适龄子女资格审核与录取结果并及时分发录取通知书。
(三)招收香港、澳门、台湾、华侨和外籍适龄儿童的程序和时间同招收流动人口随迁适龄子女的程序和时间。
4
2019泉州洛江区今秋招生方案
从今年秋季起,洛江区实验小学第二校区正式投入使用。2019年秋季洛江区实验小学仍招收8个班,其中第一校区、第二校区各招收4个班。此外,洛江区幼儿园招生仍按照泉州市中心市区幼儿园招生工作意见,进一步规范公民办幼儿园招生行为及民办幼儿园收费标准等工作。

招生计划
根据各学校办学规模及生源数量,2019年秋季,一年级招生计划如下:
泉州市实验小学洛江校区:10班;
洛江区实验小学第一校区:4班,招生对象:324国道以南、万福街(324国道至安达路)以北、以东,安达路(万福街至丰海路)以西,丰海路(堤后路至安达路)以东的适龄儿童;
洛江区实验小学第二校区:4班,招生对象:万福街以南属万福社区和琯头社区的适龄儿童;
万安中心小学:6班;
闽南师范大学附属小学:6班;
双阳中心小学:9班(双阳中心小学6班,南山小学2班、*江阳**小学1班);
河市中心小学:16班(河市中心小学5班、河市第二中心小学4班,梧宅小学2班,白洋、坛顶、溪山、山边、新告小学各1班);
马甲中心小学:21班(马甲中心小学、马甲第二中心小学各4班,溪南小学3班,就南、四方、三新小学各2班,义山、文华、彭殊、霞侨各1班,梧峰小学0班);
罗溪中心小学:8班(敬德中心小学3班,世壁、奕聪、翁山、柏山、洪德小学各1班);
虹山中心小学:2班(虹山中心小学、苏山小学各1班)
招生年龄
2019年秋季小学一年级的招生对象必须是年满6周岁的适龄儿童,即2013年8月31日(含31日)以前出生,2012年9月1日前出生的要提供相关的缓学证明材料。
招生对象
1.招收户籍和实际居住均在学校招生服务区域内的适龄儿童。
(1)户籍随在学校服务区域内居住的父母并实际共同居住的适龄儿童;
(2)户籍随在学校服务区域内居住的祖父母或外祖父母(同一户口本)并实际共同居住的适龄儿童;
(3)户籍迁入截止时间为2019年的3月1日前;
(4)服务区范围内同一套居住的商品房最少间隔足三年解决一个适龄儿童入学。
2.政策性照顾对象按省、市、区相关文件执行:
(1)军人子女申请就读我区公办小学,根据公安部、教育部《关于进一步加强和改进公安英烈和因公牺牲伤残公安民警子女教育优待工作的通知》(公政治〔2018〕27号)、《福建省贯彻<军人子女教育优待办法>的实施办法》(政联〔2013〕1号)、《关于〈福建省贯彻军人子女教育优待办法的实施办法〉的补充通知》(闽政联〔2017〕1号)和《泉州市教育局 泉州军分区政治部关于印发泉州市贯彻教育部、总政治部<军人子女教育优待办法>的实施细则的通知》(泉教综〔2013〕73号)、《关于进一步贯彻落实<泉州市贯彻落实教育部、总政治部军人子女教育优待办法>的实施细则的补充通知》(泉教综〔2015〕29号)文件精神实施;
(2)继续落实《福建省委组织部 省教育厅 省人力资源和社会保障厅关于做好高层次人才子女就读中小学和幼儿园工作的通知》(闽教基〔2015〕34号 )、《*共中**泉州市委人才工作领导小组关于印发〈泉州市高层次人才“一站式”服务暂行规定〉的通知》《*共中**泉州市委人才工作领导小组关于印发〈泉州市高层次人才享受工作生活待遇暂行规定〉通知》(修订中)、《*共中**泉州市洛江区委 泉州市洛江区人民政府关于印发洛江区落实泉州市人才“港湾计划”促进产业人才发展的意见(试行)的通知》(泉洛委〔2017〕32号)、《泉州市洛江区人民政府办公室关于印发洛江区落实泉州建设国家自主创新示范区进一步加快智能装备产业发展的八条措施实施细则的通知》(泉洛政办〔2017〕158号)《泉州市洛江区人民政府印发关于扶持物联网产业发展的七条措施的通知》(泉洛政文〔2018〕78号)《泉州市洛江区人民政府办公室印发关于鼓励建筑业企业入驻洛江小总部产业园建筑业园区的若干措施的通知》(泉洛政办〔2019〕15号)等规定的有关照顾优待政策。
(3)香港、澳门、台湾、华侨和外籍适龄儿童申请就读我区公办小学按下列条件及方法执行:
①香港和澳门特别行政区居民适龄儿童申请在我区入学,其父亲(母亲)为香港、澳门特别行政区居民的,由区教育局根据其父亲(母亲)房产所在地或居住地统筹安排入学;其父亲(母亲)为我区户籍的,由区教育局根据其户籍所在地统筹安排入学。
②香港和澳门特别行政区居民适龄儿童申请在我区入学,其父亲和母亲均非香港、澳门特别行政区居民且均非我区户籍的,申请就读公办学校,应满足父亲(母亲)应在泉居住及务工年限满一年(含一年)以上的条件。(2020年秋季起需达一年半及以上)
③持有《台湾居民来往大陆通行证》或《中华人民共和国台湾居民居住证》的台湾学生因家长在泉购房置业或工作需随父亲(母亲)在泉生活而要求在我区就读小学的,依据《福建省人民政府办公厅关于转发省教育厅、台办、财政厅、团省委<关于进一步加强台商子女在闽就读服务工作若干意见>的通知》(闽政办〔2007〕210号)要求,由区教育局审核后,统筹安排到居住地所属片区内小学就近入读。
④华侨、外籍学生申请在我区就读小学的,依据教育部《中小学接受外国学生管理暂行办法》(教育部1999年第4号令)的有关规定,外国学生由区教育局审核后,统筹安排到居住地所属片区内小学就读。
3.根据《泉州市人民政府关于印发泉州市居住证管理规定的通知》(泉政文〔2016〕124号)要求,为切实保障流动人口随迁子女平等接受义务教育权利,各校要根据学位剩余情况,落实以居住证为主要依据的随迁子女入学政策,招收符合条件的流动人口随迁子女。申请入读的条件是“居住证、务工证(劳动合同或营业执照)”(下称“两证”)均需达一年及以上(2021年秋季起“两证”均需达一年半及以上)。具体规定是:“父母一方实际在该区域内居住一年(含一年)以上的居住证、务工证(在该区与企业签订的工作一年<含一年>以上的劳动合同或合法有效的个体工商营业执照且目前仍在该区务工、经商)(居住证、务工证签发时间为2018年9月1日前)。”在万安街道辖区内符合上述条件的流动人口随迁子女,2019年秋季统一到万安中心小学申请报名登记,万安中心小学要根据学位及报名情况确定具体招生办法,超出招生计划的由区教育局另行安排到其他公办学校就读。
户籍在鲤城、丰泽、泉港、台商投资区的暂住在我区的人员及洛江区内户籍又在非户籍地内暂住的人员,属于人户分离(人在户不在),不属于流动人口,无法申领居住证的,需提供符合“合法稳定住所”条件规定的房屋租赁合同、社区证明、缴交的水电费必须达一年(含一年)以上(房屋租赁合同、社区证明签发时间为2018年9月1日前)、及在公安部门办理的实有人口登记证明。(2021年秋季起上述材料均需达一年半及以上)
招生程序和时间
为确保招生工作规范、有序,全区各小学统一按以下程序和时间招生:
6月20日:发布招生公告
7月5日-6日:接收符合上述第1类(片区内)、第2类(政策性照顾对象)适龄儿童报名登记。服务区内适龄儿童因故不能如期到校报名者,应提前向服务区内学校提出申请,经学校同意,可适当推迟报名时间。未经申请而逾期报名者,应书面向学校说明原因,经批准后予以补报,若服务区内学校招生计划已完成,由区教育局审核后统筹安排其他学校就读。
7月6日-7月8日:接收流动人口随迁适龄子女申请入学报名登记。
7月15日-17日:汇总服务片区内户籍、政策性照顾对象、流动人口申请入学的适龄儿童报名登记情况并进行资格审核。
8月1日前:城区小学公布所有招生对象的资格审核与录取结果并分发录取通知书,全面完成招生工作;非城区小学根据实际可于开学前完成招生工作。
招生办法
1.符合上述第1类的适龄儿童,学校要提早进行摸底,在村委会(社区)的配合下,逐一下发义务教育入学通知书(见附件)。家长或监护人在规定时间内,按学校招生公告要求,携带户口簿原件及复印件等相关材料到服务区内的学校报名,经学校核对无误后,给予办理报名登记手续。
2.符合上述第2类对象应按文件要求,在7月2日之前,完成审批材料。按学校招生公告规定时间,持户籍证明、居住证明、符合政策性照顾条件的审批手续等相关材料到服务区内的学校报名,学校核实后给予办理报名登记,并报区教育局初幼教股备案。
3.符合上述第3类流动人口随迁子女,要根据居住地所在的服务区公办小学的报名时间和要求提出就读申请,并携带原籍户口簿(必须父母与子女同一户籍关系)、居住证、务工证等相关材料到学校报名登记。申请就读学校要根据学位情况,采取公开摇号等办法确定入学对象。当学位不足时,学校要对于符合招生条件且学校招生已满的由居住地服务区的中心小学统筹协调,调剂到附近学校就读;中心小学辖区学位已满,则由区教育局初幼教股协调解决。各中心小学要积极接收流动人口随迁子女,做好统筹协调工作,做到全员入学,保障流动人口随迁子女平等接受义务教育的权益。
4.做好残疾儿童的教育安置工作。各镇(街道)、村(居、社区)、校要针对残疾儿童的入学评估检测结果和教育需求,做好多元教育安置工作:中、轻度残疾儿童安排至普通学校随班就读;重度残疾儿童安排至特殊教育学校就读;因残障等原因确实无法到校的重度残障孩子,实施送教上门服务。确保每个残障儿童少年都能接受合适的教育。镇(街道)、校要建立《义务教育阶段残疾学龄人口花名册》、《残疾学龄人口入学(随班就读)花名册》和残疾儿童入学相应证明,送教上门工作要选派责任心强的教师承担,每周1-2次,送教对象要列入特殊教育学籍管理。
5.民办学校要在进行年检评估的基础上,立足服务本区域,优先招收本区域适龄儿童,根据上级招生文件精神,自觉规范招生行为,坚持免试入学的原则,不得采用统一笔试或者任何变相形式的统一知识性考试方式选拔生源,不得进行不实宣传。严格按照办学规模容量制定招生计划和招生方式管理,控制班生额及招生计划,并与公办学校同步招生。2019年秋季招生方案于6月20日前报送区教育局审核、备案。

招生对象
户籍关系在洛江区符合政策要求的年满3周岁(2016年8月31日前出生)的适龄幼儿,儿童户籍迁入截止时间为当年的3月1日前。
招生办法
(一)各公办幼儿园实行划片招生,优先招收片区内户籍适龄幼儿,具体招生片区及招生计划数详见附件。
(二)民办幼儿园应自觉规范招生行为,不得进行不实宣传。要严格按经区教育局核准并公示的招生计划控制班生额,不得超计划招生。对持有居住证和务工证的进城务工人员子女,民办幼儿园应优先招收。
(三)根据2016年新修订的《中华人民共和国民办教育促进法》规定,民办幼儿园收取保育教育费标准由幼儿园根据办园成本、市场需求等因素确定,接受价格主管部门和教育行政部门的监督。民办幼儿园收费标准纳入我区各级各类幼儿园2019-2020学年度收费情况公示范围(详见附件),并接受监督。
招生程序和时间
为确保招生工作规范、有序,区公办性质幼儿园统一按以下程序和时间招生:
6月20日:各幼儿园向社会发出招生通告。
7月2日--7月4日:各公办性质幼儿园接受服务片区内适龄儿童报名登记。
7月11日--7月13日:各公办性质幼儿园汇总片区内适龄幼儿登记情况并进行资格审核。
8月1日前:各公办性质幼儿园公布服务片区内适龄儿童资格审核结果并分发录取通知书。
民办幼儿园采取自主招生的办法,但应优先招收居住在幼儿园周边的适龄幼儿,招生结果于8月25日前送中心小学,由中心小学统计汇总形成统计表报区教育局初幼教股备案。
洛江区公办幼儿园
2019年招生情况公示表




本文信息来源于蓝房网,泉州房产圈。
2019买房需谨慎,更多买房姿势,咨询《余少说房产》。