
◆塑料行业在台州的兴旺,就像是一部浓缩的中国制造业简史。
正解局出品
上海开始推行垃圾分类,市民忙着在学怎么分类,城市管理者也在为一件事焦头烂额——分类垃圾桶严重不够用。
浙江台州当地官方媒体这时候隔空喊话上海,要包揽上海垃圾桶的巨大缺口。一个地级市凭什么这么大的口气?
可能很多人连台州在哪儿都不清楚,但在生活中却几乎都跟台州有交集。因为,中国的塑料日用品,10件里至少有7件都是产自这里,小到脸盆、衣架,大到奔驰、宝马的汽车配件。
台州用60多年的时间积累,把自己这个远离塑料原料基地的地区,变成了塑料制品王国,绝对是个令人称奇的标本。
今天,正解局就带大家一起来看看这个塑料制品王国的崛起之路。
1. 浙江台州,塑料制品王国的硬实力
7月4日,台州当地的《台州晚报》头版,装满垃圾桶的大货车图片,配了条醒目的标题“上海挺住,你们的垃圾桶我们包了”。新闻里说,当地的塑料制品企业日夜赶工,源源不断地将垃圾桶运往上海,驰援垃圾分类。

(7月4日,台州当地媒体“喊话”上海 )
“承包”上海垃圾桶忽然就成了台州的高光时刻。在此之前,这个拥有苏泊尔、吉利汽车等50家上市企业的地级市,一直都是低调的存在。
台州有多低调?尽管全国每10件塑料日用品里7件都来自这里,它是当之无愧的“塑料制品王国”,可全世界去义乌批发小商品的人,多半根本不知道他们买的塑料日用品,来自一个叫台州的地方。
除了日用品,台州的塑料制品和模具制造业,触角几乎延伸到了生活的方方面面。不管是麦当劳肯德基的餐具、吸管,还是奔驰的保险杠、宝马的手套箱,甚至是高铁和飞机的塑料零部件,统统都有台州制造的印记。

(台州举行的中国塑料交易会已经举办了18届,
图为塑料产品加工生产线机械臂制造企业的展台)
数据最有说服力:
1万多家塑料生产企业,从业人员25余万,年产值数百亿每年塑料原料的消耗量就有500万吨,占全国的十分之一生产的一次性注射器、输液器、日用塑料制品等市场占有率居全国第一在国内商超的货架上,10个塑料水杯有8个是“台州制造”全国90%的电动车塑料配件是台州制造挤塑模具占了全国80%以上、吹塑模具占全国40%以上、注塑模具占全国1/3的份额
从原材料到设计、模具、加工、销售,台州的塑料制品产业链完整到毫无纰漏,甚至连塑料制品生产线专门设备的研发和生产,也应有尽有。

(台州模塑产业规模)
正是有了这么完备的产业链和巨大的产能,台州的塑料制品生产企业才有底气喊出“上海挺住,你们的垃圾桶我们包了”的口号。
事实上,也只有台州敢这么向外界抛出这样的“塑料友谊”。
今年6月份的数据显示,仅淘宝上垃圾桶的销量就达到了300万件,相当于每秒卖出1件。而每10个售出的塑料分类垃圾桶,7个都是出自台州企业。
2. 台州塑料行业称霸的秘密
台州从上世纪50年*开代**始塑料制品的行业萌芽,到今天已经过去了60多年的时间。塑料行业在台州的兴旺,就像是一部浓缩的中国制造业简史。60多年的塑料行业发展历程,经历了从小而散到大而强再到专而精的过程。
起步早,思想活。是浙商的普遍共性,也是台州塑料制品行业发展的源头。
全国第一个股份合作制企业就在1983年,诞生在台州的温岭市。而在这之前,“一台机器一个厂”的塑料制品厂,早就在这里遍地开花。现在许多的大型企业甚至上市公司,也都是从小作坊开始发家。

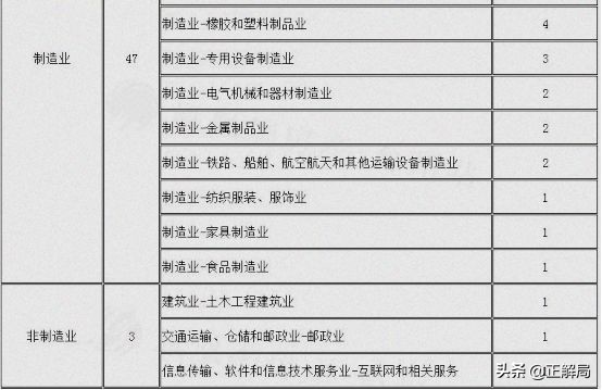
(台州50家上市企业中,47家都是制造业企业,
仅塑料制品企业就有4家,还有多家与塑料产业链配套的企业)
2011年在深交所上市的永高股份,就是台州青年张建均从一个小作坊一步步做起来的。1982年,他看到身边很多人都在做塑料制品,于是也凑了1万块钱买了几台二手注塑机,租个平房就开始了自己的生意。
经过了10年的原始积累,到了1991年,张建均的小作坊就变成了4亩多地,有2000平方米厂房的新工厂。而他也从最开始什么都做,变成了主做塑料夹子。

(1991年,从家庭小作坊变成2000平方厂房的精杰塑料厂,
是台州许多塑料制造企业的代表和缩影)
这之后,就是一家一家分厂的开,虽然都是做塑料制品,但是每个厂都有自己专做的品种。又过了一个10年,张建均的公司年销售额就做到了6亿多。
细致的分工协作集合起势能优势,是台州塑料称霸的另一个秘诀。
塑料生产离不开模具,产品的更新换代也需要模具,台州塑料产业的发展跟当地的模具产业的关系密不可分。
台州的模具年销售额占全国7成以上,这本身就是个数量级的碾压。量变带来质变,在台州这里,只要拿个样品,用不了多长时间,马上就能生产。
台州强有力的生产力让对手胆寒,刚投入生产的新产品在极短的时间内,就被台州企业生产出来。除了产品更新的速度更快,台州的模具业还让塑料业成本低了很多。仅模具一项,台州就能比其他地方便宜30%。

(2005年-2015年全国模具企业营业额,
其中7成是台州企业贡献)
除了上面说的,台州经过几十年市场积淀,塑料制品市场和塑料化工原料市场的供应,几乎任何原料都能找到。而在所有和塑料有关的行业细分市场中,每一块都有高手。比如说:有专门设计、制造塑料制品流水线机器人的公司,能根据厂家的需求“私人订制”。
另外,台州本地制造业的旺盛需求,也促进了塑料制品行业的自我升级。
像钱江摩托、星星电器、吉利汽车这些台州本土企业,对塑料制品的消化量也大得很。近水楼台先得月,台州的塑料制品行业也随着这些大企业的发展水涨船高。

(过去只能给汽配维修市场和国产低端汽车加工模具的工厂,
在专注升级品质后,逐渐进入全球著名车企的配套链中)
不仅如此,在国产企业身上“练手”拿到不少经验值的企业,也有不少纷纷转向高端。就拿专做汽车车灯模具的赛豪来说,这家1975年“建厂”的台州企业,客户都是全球车灯行业顶尖的跨国企业,他们的产品通过配套,被装在奔驰、宝马、本田、丰田汽车身上。而在上世纪90年代,他们顶多只能在维修汽配市场,给非主机零配件厂家打打工。如果没有这些身边的“机遇”,可能台州的塑料制品企业升级之路也不会走得这么顺畅。
3. 打造千亿产业不能靠垃圾桶热卖
虽然台州的塑料制品行业经过这几十年的积淀,已经足够称霸国内日用制品界,不过,塑料制品王国的雄心是要打造“千亿产业”。而完成这个目标,显然不是靠“承包”上海垃圾桶,或是卖脸盆、水杯这些小东西能达成的。

(台州上万家塑料制品企业,
多数是小微企业和家庭做法,凭借价格抢占市场)
先看规模。
台州塑料制品行业有上万家企业,产品覆盖很多类型,这点从淘宝上就能直观地感受。随便搜一件塑料生活用品,台州的店铺占了绝大多数。这也从一个侧面反映出,虽然台州塑料制品行业整体很强大,但是企业个体规模却普遍较小,多数是小微企业或者家庭作坊。
2017年,全国塑料制品行业中1.5万家规上企业,主营业务收入22808.36亿元,而台州塑料制品行业的规上企业,仅占行业企业总数的5%。

再看利润。
小企业和作坊多,意味着价廉物美,同时也意味着品牌的力量弱,高精尖的产品少,利润自然也就少。
一个塑料油壶,韩国的乐扣卖20多块钱、美国的特百惠能卖60多,而台州的品牌只能卖几块钱。再加上如今人力、土地成本这些外部因素的影响,没有品牌和高科技含量产品的支撑,做低档产品的利润率只能越来越低。

(在淘宝上搜索塑料日用品,半数以上的店铺都来自台州,
这既反映了台州塑料日用品的市场份额,
也说明了小企业众多利润低下的现状)
最后看差距。
如果放大到各省之间的比拼,台州所在的浙江,虽然一直领跑,但是面对后面追赶的脚步声渐渐清晰,心里也应该是慌得一比。
据2017年的数据统计,当年浙江塑料制品行业的产量占全国13.78%,仅比第二名广东高0.27个百分点。而增长率只有3.88%的浙江,面对第三名河南7.18%的增长率和将近10%的产量占比,压力自然也可想而知。

如鱼饮水冷暖自知。
正如我在《100万人影响10亿中国人的菜篮,山东小县何以创造奇迹?》一文中介绍的“中国蔬菜之乡”山东寿光一样,台州的塑料制造也走上的产业升级之路。
台州已经认识到了这些弊病所在,不少企业开始挑战高新技术,注重创新的“隐形冠军”企业日渐增多。
像是精诚集团,已经建成了亚洲最大、世界第二的挤出平模头生产基地,一下拥有了中国60%市场份额。而这家公司拥有的66项专利,改变了挤塑产品、设备多半靠进口的局面。
像给奔驰、大众等做汽车配套的凯华,研发的“微发泡仪表盘”成型技术被列入工信部“工业强基2025”项目,而在此之前,这类模具基本上要靠进口。

(重视科技创新的台州企业在塑模生产中,
早就告别了往日作坊式的加工)
大企业在搞科技创新,中小企业也忙着搞“微创新”,向着做专、做精的差异化方向在发展。
台州一家专攻厨房塑料用具的企业,一开始在产品外观、功能上的小改进,到慢慢和大专院校、设计机构合作,拥有自己的专利和自主知识产权,让自己的产品成为国外主流市场上的抢手货。还有一家专注做家用垃圾桶厂家的“塑料日用品工艺化”的技术,给垃圾桶穿上专门设计的“外衣”。这些“有文化”的垃圾桶,成本提高了20%~30%,价格却一下提高了100%。
高端产业的突破,自然会带动整个产业链的提升,从制造到创造这条路上,台州塑料行业的轨迹,与中国制造2025的车辙重叠。
“山寨”和低价没有未来,中国制造的提升,每一步都看得见——
无论是大到飞机高铁,还是小到一个塑料垃圾桶。
正解局,一个有见识、有深度、有诚意的时势财经大号。在这里,穿透信息的迷雾,在这里,发现真实的中国。局长是各种报告爱好者,收集了上千份各行业报告,关注正解局回复关键词“行业”,可获得多行业最新报告。