定点医院患者
中医师、“云病房”、专家组量身服务
集中医学观察中心
形成中医特色
区级70人医疗救治专家组
中医专家36人
防控新冠肺炎
海淀中医人发挥优势
全力以赴战“疫”

新冠肺炎疫情爆发以来,中医药的作用和优势逐渐显现,国家和北京市高度重视中西医结合救治工作。海淀区卫生健康委迅速落实上级工作要求,同时结合区情积极拓展相关工作,统筹区域中医药资源,充分发挥中医药在定点医院、集中医学观察点、发热门诊、居家隔离点和社区等疫情防治全链条各环节的积极作用和优势。
防治新冠肺炎
海淀中医人是怎样“望闻问切”的?
小编通过一个个片段
带您走进中医战“疫”一线
分享中医防治的显著疗效
聆听中医人逆行的铿锵足音
定点医院:医生、“云病房”、
专家组三重服务
海淀区将定点医院中西医结合救治工作纳入新冠肺炎防控工作重要内容。在区级定点医院海淀医院,患者能获得中医师、中医科、中医专家组的三重服务。中医辨证施治,为每位患者精准“把脉”。
海淀医院实行一位中医一位西医,两名大夫到床边双查房。该院中医科主治医师冀成玉率先报名,进入感染科病房。她与患者逐一沟通,解答患者疑问,进入一线病房的第一天,就实现了在院患者100%接受中医汤剂治疗。

中医科建立了“海淀医院新冠肺炎云病房”,以首都国医名师岳沛芬为首的院级专家组作为后援,通过“云病房”与在院患者紧密沟通、密切随诊、及时反馈,使用汤药治疗的同时教会患者穴位按摩、八段锦、呼吸操等健身功法,帮助恢复。


区级中医专家组每周2次定期会诊,为中医疗效发挥保驾护航。目前所有在院患者均实现中医辨证施治,服用中药汤药。药剂科保证提供24小时中药供给,患者最快1小时内即可用上汤药。

据观察,经过中西医结合治疗后,患者发热、乏力、咳嗽、咽痛、腹泻或便秘等临床症状很快减轻或消失,较用中药前变化明显,部分患者的肺CT等检查也提示炎症吸收加快,病灶缩小明显。
区级集中医学观察中心:
早期介入干预
为了充分发挥中医预防为主、“未病先防”、“既病防变”的优势,海淀区将关口前移,积极开展对集中医学观察中心密切接触人群的早期介入干预。


一是在人员入住第一时间常规发放中医预防用药,达到密切接触人群全覆盖,积极预防感染;二是发放中医科普书籍《漫画中医养生保健素养42条》以及海淀区《致集中医学观察朋友的一封信》、区级中医专家组编写的《新冠肺炎中医防治20问》等中医科普宣传材料;三是通过“健康海淀”定期发布中医药抗疫相关科普知识,如防治新冠肺炎、促进康复的中医适宜技术、八段锦等视频、文章;四是派驻中医师进入观察中心直接面向密切接触人群开展中医药相关服务;五是通过远程会诊,第一时间为出现不适症状的留观人员提供中医药治疗。
海淀区中医医院中医科科长于晓博士、温泉镇社区卫生服务中心中医师刘超,作为第一批报名进入区级集中医学观察中心的中医师积极开展工作,使观察中心成为有中医特色的观察点。

发热门诊:
发挥中医药优势
海淀区在发热门诊充分发挥中医药作用优势,早期干预,截断扭转,防止病情加重。
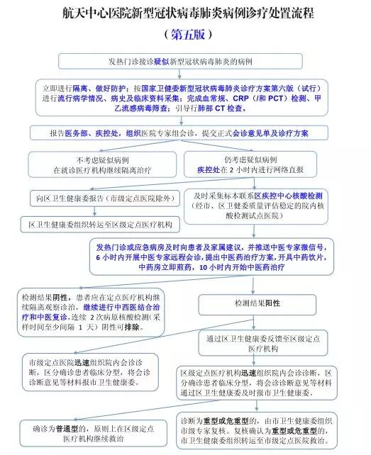
一是明确要求发热门诊对留观患者在发病早期介入中医药。航天中心医院将中医专家会诊纳入发热门诊常规处置流程,由中医专家介入,辨证使用中药汤药。凡接受中药汤剂治疗的患者,发热症状均得到快速缓解。
二是组织区级中医专家组研究制定了针对当前发热人群共性的普适性强的方子——荆柴败毒散,作为区级推荐用方,推荐各发热门诊应用。

海纳百川,56人中医专家组坐镇
为加强专业指导,提高海淀区新冠肺炎中医诊疗水平,1月31日,海淀区先期依托“北京中医药学会仲景学说专业委员会”、“海淀区医学会中医专业委员会”,特邀20名临床经验丰富的知名专家组建首批海淀区新冠肺炎防治中医专家组。

北京中医药学会仲景学说专业委员会主任委员、北京市中西医结合医院冯学功主任为组长,成员以经方大家为主,涵盖西苑医院、北京市中西医结合医院、航天中心医院等辖区医疗机构,东直门医院、广安门医院、北京中医医院、中日友好医院等部属、市属知名医疗机构,以及河南、云南等地区知名经方大家等,共同发挥专业优势,为区级医疗救治定点医院及全区疫情防控中医药工作提供专业咨询、临床指导及中医会诊。

2月12日,面向辖区中医医疗机构再次扩充中医专家组队伍,组建第二批海淀区新冠肺炎防治中医专家组,其中临床救治专家16人,科普宣传专家20人,除了公立中医机构,同时吸纳了大诚中医、孔医堂等社会办医中医机构的知名专家。两批专家共计56人。
与此同时,海淀区医疗救治专家组(综合)由70名专家组成,其中组长1人;副组长12人,含中医组副组长6人;成员57人,含中医组成员30人,真正做到了中西医并重。
防控新冠肺炎疫情
海淀中医人
团结一心形成合力
扛起中医抗疫大旗
中西医结合医疗救治
是战“疫”中最强阵容
文/倪恒虎、袁学勤
图/海淀区卫健委
制作/耿榕