
广东中山惠民保险——香山保开放投保,69元/人/年,虽然仅限医保目录内住院个人自付部分报销,但好在既往症可买也可赔。
仍然通过10个问题,来看看香山保怎么样。
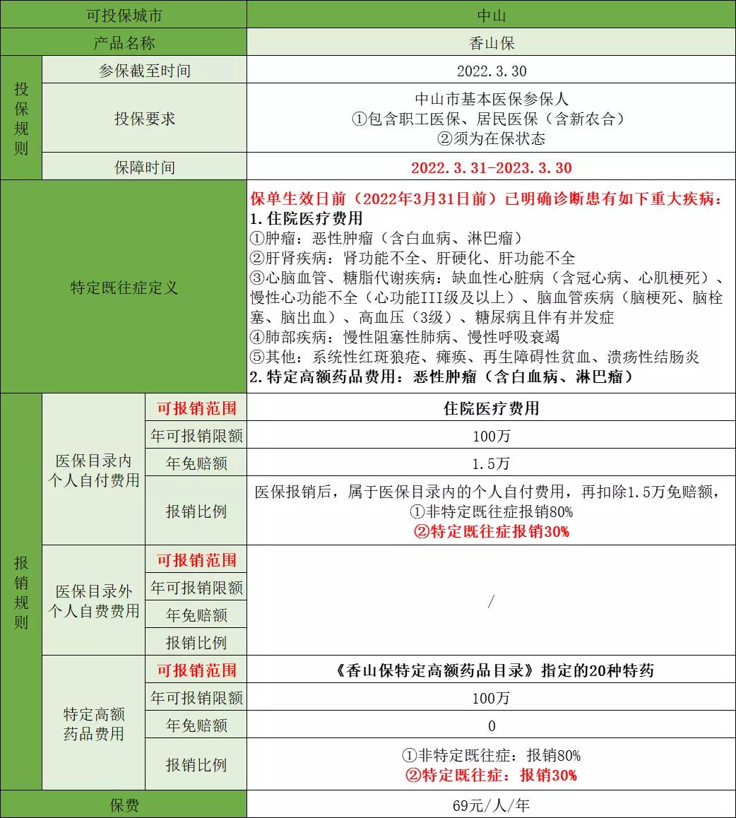
一、香山保是什么?
香山保是专属广东省中山市基本医保参保人( 在保状态 )的惠民保险, 本质依旧是商业保险 ,由太平洋财险中山中心支公司承保。
旨在进一步提高中山市基本医保参保人员 应对高额医疗费用负担 的能力,防范因病致贫返贫的风险。
- 参保时间:2022年1月18日~2022年3月30日
- 保障期间:2022年3月31日~2023年3月30日
特别提醒:别错过参保时间,注意起保日期。
二、谁能买香山保?
中山惠民保险——香山保统一价格,无论男女老少,69元/人/年。
- 不限年龄:不管是新生儿还是百岁老人,均可参保;
- 不限职业:无论是否高危职业,均可参保;
- 不限户籍:无论户口所在地是哪里,均可参保;
- 不限病史:没有健康告知,患病也可参保。
唯一要求:必须是中山市基本医保【职工医保、居民医保(含新农合)】在保状态的参保人。
三、香山保保什么?
中山惠民保险——香山保保险责任如下:

保什么、怎么赔都在图里明确写明了,大家仔细看图即可。
特别注意:
- 合同生效前(2022年3月31日前)已经确诊的特定既往症,相关费用可降低比例报销;
- 住院医疗费用仅限医保目录内报销,医保目录外自费部分不予报销。
四、香山保怎么报销?
为了更好理解中山惠民保险——香山保怎么报销,我们举个简单例子说明。
保单生效后,Y先生因首次确诊肺癌住院治疗,累计花费20万,中山医保及大病保险报销12万,剩余8万能报销多少呢?
1.剩余8万是如何构成的?
假设其中6万是医保目录内个人自付费用,2万是医保目录外个人自费费用。
2.剩余8万能报销多少?
根据报销规则:
医保目录内住院个人自付部分可报销金额=(6万-免赔额1.5万)×报销比例80%=3.6万
医保目录外住院个人自费部分可报销金额=0,因为香山保不扩展医保目录外自费部分报销。
综上,累计可报销金额=3.6万+0=3.6万
肯定有人会觉得报销太少了,可保费也就69元啊。
当然,这确实也反映出香山保这类惠民保险的不足:报销范围窄、免赔额高、报销比例低。
PS:详细保障方案见投保界面相关内容,报销金额以实际为准,上述案例仅作演示使用,不作为理赔依据。
五、特定高额药品包括哪些?
香山保可报销20种特定高额药品费用,经中山市内二级社保定点医院或中山市外二甲社保定点医院的专科医生开具处方,并依处方在指定医院或指定药店购买《香山保特定高额药品目录》中的特定药品,可按合同约定进行报销。
即,特定药品报销一定要同时满足4个条件:
- 指定医院的专科医生开具处方
- 所买药品属于特定药品目录
- 药品符合适用疾病和限用约定
- 在指定医疗机构或指定药店购买
六、香山保报销注意事项
1.参保人享受中山市基本医保待遇,但未使用基本医保报销的,不予报销。
2.被保险人首次参加中山市基本医保,或在香山保保障期间内中断中山市医保缴费或欠缴费,香山保仅承担在中山市医保待遇生效期间发生的保险责任,对医保待遇未生效或失效期间发生的费用不承担保险责任。
3.工伤(包括职业病)、应当由第三人承担的医疗费用,不予报销。
4.治疗不孕不育症、人工受精、怀孕、分娩(含难产)、流产、堕胎、节育(含绝育)、产前产后检查以及以上原因引发的并发症,不予报销。
特别提醒:一定要仔细阅读免责条款。
七、免赔额是什么意思?
免赔额也称起付线,即只有达到某个约定的起付线,保险公司才会报销。
即,符合保险责任的医疗费用需先经基本医保报销后,再扣除相应免赔额,剩余部分再按约定比例报销。
中山惠民保险——香山保的免赔额属于年免赔额,同一保单年度内,当保险责任范围内的医疗花费 累计 超过免赔额后,后续报销不再计算免赔额。
八、香山保可以带病参保吗?
中山惠民保险——香山保不限健康状况,可带病参保。
但针对保单生效前( 2022年3月31日前 )已确诊的如下特定既往症,住院费用和特定高额药品费用的报销比例降低至30%。
特定既往症包括:①肿瘤:恶性肿瘤(含白血病、淋巴瘤);②肝肾疾病:肾功能不全、肝硬化、肝功能不全;③心脑血管、糖脂代谢疾病:缺血性心脏病(含冠心病、心肌梗死)、慢性心功能不全(心功能III级及以上)、脑血管疾病(脑梗死、脑栓塞、脑出血)、高血压(3级)、糖尿病且伴有并发症;④肺部疾病:慢性阻塞性肺病、慢性呼吸衰竭;⑤其他:系统性红斑狼疮、瘫痪、再生障碍性贫血、溃疡性结肠炎。
九、异地就医怎么报销?
1.经备案或经批准转院至中山市外定点医院普通部住院治疗,经中山市医保卡实时结算并扣减年度免赔额后,可理赔医保目录内的住院医疗保险金。
2.未经备案批准的异地就医或异地转诊,自行前往中山市外定点医院的,医保目录内住院医疗费用降低比例赔付,非特定既往症按40%,特定既往症按15%。
3.在非社保定点医院所产生的医保报销范围内住院医疗费用,不予报销。
4.若未用中山医保卡实时结算的,需经中山基本医保结算后,方可申请理赔医保目录内的住院医疗保险金。
5.特定高额药品费用保险金仅接受中山市外(不包含香港、澳门、台湾地区) 二级甲等社保定点医院 (不包括其附属的国际医疗、特需医疗、贵宾医疗、外宾医疗或者相类似的部门和科室)专科医生开具处方,并在该医院或指定药店购买符合《香山保特定高额药品目录》内的特药。
十、香山保怎么申请理赔?
中山惠民保险——香山保理赔流程如下:
关注“香山保”公众号,依次点击个人中心>理赔申请>意健险理赔,根据提示进行报案、上传理赔材料。
理赔人员对资料进行审核,审核通过后会通知被保险人把资料原件递交到中国太平洋财产保险股份有限公司中山中心支公司的服务网点。
更多疑问,可留言告诉我~