以下文章来源于非标护卫队 ,作者队长
2017年以来贵州省各地区密集融资,产品期限大部分是2年, 2019年产品陆续到期,贵州各地政府兑付压力增大,黔东南州、黔南州、六盘水市、凯里市、都匀市、松桃县、余庆县、独山县、三都县、榕江县、从江县、水城县、盘州市等13个区域相继出现违约传闻,有的已实质违约。
队长近期获悉今年4月中旬将到期的雪松信托-金兔21号预计延期,该产品投向贵州水城经济开发区基础设施有限公司(以下简称“水城经开”),用于六盘水东城区电力迁改(一期)建设项目。除雪松信托外,市场上包括中电投期货、国元信托、百瑞信托、光大信托均有产品投向该地区,今天队长就和大家聊聊贵州水城县的情况。
水城县位于贵州省西部,地处川滇黔桂四省区结合部,隶属贵州省六盘水市,总人口90多万,少数民族人口占比40%以上,在2019年中国信息协会信用专业委员会和竞争力智库的《中国西部地区发展监测报告2019》中公布的“2019中国西部百强县市”排名第80位,2020年3月30日经贵州省人民政府公告水城县等24个县退出贫困县序列,实现脱贫“摘帽”。

图一:贵州水城县
水城经济开发区位于六盘水市中心城区东部,是六盘水市唯一的省级经济开发区。开发区内最大的平台公司为贵州水城经济开发区高科开发投资有限公司(简称“水城高科”),该公司已获发改委的发债批复,债券评级AA,主体评级AA;自开发区成立以来,区内主要经营、开发活动均由该平台负责实施。2015年逐渐才向金兔21号的融资人——水城经开注入资产,拟将其打造为区内第二大平台公司,从2014、2015、2016年公司年报也可以看到,水城经开三年来资产总量增长迅速,复合增长率超过80%。

图二:水城经济开发区
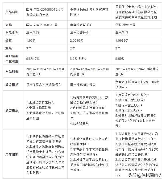
从2015年开始,水城经开分别从中信信托、国元信托、中电投期货、雪松信托(原“中江国际信托”)等金融机构进行融资,目前陷入违约风险的产品有国元信托20160515号、中电投水城系列、雪松信托金兔21号,队长整理出以下表格,供大家查看。

国元信托已于2019年12月向投资者发布“还款及分配方案征询意见函”,提到“受宏观政策影响,融资方及担保方的融资渠道收窄,加之元旦、春节前后,债务集中到期,资金周转临时困难”,国元-安盈20160515号融资方“申请延长*款贷**期限”,并给出了调整方案,如“各期到期日归还信托*款贷**本金的20%及到期全部利息,三个月后归还每期到期本金30%及到期利息”等。
中电投于2019年12月发布了延期公告,约定按照延期还款协议安排本息兑付,但3月24日又发布一份临时披露公告,公告提到融资人按照上级指示需为工业园内租户免租半年,致短期内现金流面临较大压力,难以按照原延期还款协议执行,因此调整了还款方案,方案内容显示:1至6期计划的本金支付安排和1至4期计划的利息支付截至3月31日,但未提及5、6期利息支付日期安排。
在去年12月水城县召开的省金融监管局支持水城县脱贫攻坚座谈会上,水城县市委常委、水城县委书记张志祥指出:“水城县近几年在基础设施、农村产业结构调整方面资金投入巨大,现在进入脱贫攻坚的最后关键时刻,仍然需要很多的保障资金,当前面临巨大的融资压力和政府债务风险防控压力,恳请省地方金融监管局和各金融机构给予水城县更多关心和支持,切实帮助水城县化解债务危机和打赢打好脱贫攻坚战。”
从县委书记讲话中能看到,水城县债务压力可见一斑。
随着整治地方隐性债务工作推进,融资平台资金逐渐与地方财政脱钩,隐性债务集中的地区流动性日趋紧绷;一些县级和县级市平台本身的融资体量高于经济造血能力,之前还可以“借新还旧”,一旦停止了“借新”,“还旧”自然受阻,加上近期债务集中到期,缺口比较大,违约事件难以避免。