买房是一项比较复杂的交易工程,不少人在买房前都会去了解买房的相关知识。
由于上海买房规则相对复杂,在房万直播间里我们发现, 很多人并不了解上海的购房政策,甚至还存在一些误区。
今天就给大家梳理一下买房的各项政策与规则!祝大家早日上岸,买到理想的房子!
目录:
01.上海沪籍限购政策
02.外地户籍购房政策
03.特殊客群购买政策
04.临港新片区购房政策
05.上海积分制买房三部曲
06.上海新房摇号积分制政策
07.上海新房摇号积分制常见问题及解答
08.上海新房交易流程
09.上海新房购买流程
10.上海购买新房需提供材料
11.新建商品房限售政策
12.上海购买*款贷**政策
13.上海买房各税费明细
14.上海各区交易中心地址
15 上海86个征信中心地址
01.上海沪籍限购政策
沪籍单身人士
①单独名下有房,限购。
②单独名下无房,本人和父母在2011.1.30之前共有不超过2套(含2套),可新购一套住房。
③单独名下无房,本人和父母在2011.1.30之前共有超过3套(含3套),限购。
沪籍已婚人士
①夫妻双方都是上海户籍
a、夫妻双方在2011.1.30之前各自和父母共有不超过2套(含2套)可新购二套住房。
b、夫妻一方在2011.1.30之前和父母共有3套,另一方无房,可新购一套住房。
c、夫妻一方在2011.1.30之前和父母共有3套,另一方与父母共有1套,可新购一套住房。
d、夫妻一方在2011.1.30之前和父母共有3套,另一方与父母共有2套,可新购一套住房。
e、夫妻一方在2011.1.30之前和父母共有超过4套(含4套),限购。
②夫妻双方有一方是上海户籍,另一方是非上海户籍
a、购买首套房产证可单独上非上海户籍一人,但需提供满5年社保或满5年个税证明
b、购二套房产证必须上海户籍的人上产证,否则限购
注:满5年社保或满5年个税是指签合同当月不算,往前推算63个月中社保或个税正常缴纳满60个月。
注:离异状况下,如果在离婚前,夫妻家庭名下只有一套房,根据上海住房限购政策,还可以购买一套;但如果离婚前,夫妻家庭名下有2套房,甚至更多,离婚后其中一方名下无住房,如今离异不到3年要购房,在核查环节,会核查到3年前夫妻名下拥有2套住房,就不能购房。
02.外地户籍购房政策
①外地人已婚在上海只能购买1套(商品房)住宅。
②非沪籍家庭限购一套上海住宅,但夫妻双方必须至少有一人社保或个税,自购房之日前连续缴纳满5年及以上。
③外地人在外地的房产不计算在内, 只要上海没有房产就可以购买。
④居住证满三年(免交房产税)
所需证明:
1、身份证 2、结婚证 3、户口薄 4、收入证明 5、纳税证明 6、居住证

03.特殊客群购买政策
本市集体户口
按上海户籍政策执行,但需要注意户籍证明号:如90、98、97为上海户籍。户籍证明号:99是挂靠上海地区户口,并非上海户籍,按外地户籍政策执行。
外国籍或港澳台同胞
①提供满一年的上海劳务合同和满一年的税单,可购买一套住房。(要求劳务合同和税单公司必须一致)
②购房人本人国籍所在大使馆或地区办事机构开具的居住、缴税、就业证明(需翻译不要求公证);
③境外个人、华侨和港澳台居民(包括配偶及共同生活的未成年子女)名下在本市无房,且出具购房用于自住的书面承诺。
④华侨(持有中国护照和国外永居证的居民)购房的需要提供户籍注销证明。
对于境外个人、华侨和港澳台居民不具有购房资格的,交易中心不开具购房结汇证明。
注意:境外结婚证等资料需中国使领馆认证➕翻译,不要求公证。
在读博士、博士后
要求已婚并提供学校证明(学历证明),无需提供满五年社保或满五年个税,可购买一套住房。
部队人员购买住房
①原籍是上海户籍,按上海户籍政策执行。单身可购买一套、结婚可购买2套。
②原籍非上海户籍,按外地户籍政策执行。单身不可购买、结婚可购买一套。
注:
·部队须出具证明,并写明身份证号、军官证号、户籍状况、结婚状况、 有无未成年子女,出生证编号。
·部队人士指的是军官、士兵或士官原籍非上海是不可买房的。
04.临港新片区购房政策
①上海临港购房新政发布:
2019年8月6日,上海自贸区临港新片区成立当天,国务院新闻办举行发布会并提出12条人才吸引政策。
②落户新政: 缩短人才“居转户”年限,人才“居转户”(居住证转户籍)年限从原来的7年缩短到5年,核心人才进一步缩短到3年。
③购房资格: 非本市户籍购房资格由家庭调整为个人;社保年限由原有的5年缩短至3年。
也就是说外地单身且在临港新片区工作满1年以上,即有机会在细则划定范围内购房!
05.上海积分制买房三部曲
第一步,认购。 购房者在新房认筹时,自行提交证明家庭、户籍、拥有的住房状况、5年内在沪购房记录以及在沪缴纳社保等相关资料,初步计算得分。
第二步,打分。 如实填报之后,市房管局、民政局、社保中心等将进行联网核查,复查确认每一个购房者的计分,计分审核时间预计10天左右。
第三步,摇号。 根据1.3/1.8/2.0/2.5的入围比,确定入围分数线,大于等于入围分数线的购房者即可参与摇号。
比如,某楼盘将新推600套房源,有认购意向的客户有1000人,若根据1.3的入围比计算,只有总分排名前780名(600*1.3)的购房人才有资格入场摇号;如果第780名的分值为20分,则所有20分的购房者也都可以参与摇号。
06.上海新房摇号积分制政策

- 基础分满分60分,动态分满分24分
- 入围比例:内环内2.5,外环内楼盘2;外环外热点楼盘1.8,其余保持1.3
在家庭结构方面 ,在认购申请时,认购对象为夫妻(包括未成年子女)加10分,认购对象为成年未婚或离异、丧偶等个人的(无论是包括未成年子女),此项不得分。
在户籍方面 ,认购申请时,认购对象为本市户籍的(若为家庭的,夫妻双方中至少有一方应为本市户籍),加10分;认购对象为非沪籍的,此项不得分。
在名下房产方面 ,认购申请时,认购对象(及其家庭成员)名下住房套数计算按照住房限购政策规定执行,无房的加20分;认购对象为沪籍家庭且名下住房为1套的,加5分;
此外需要注意的是 ,认购对象在2021年1月22日(含)后赠予他人的住房,仍计入认购对象名下;承租的公有居住房屋的记入认购对象名下。
在5年内购房记录方面 ,认购申请时,认购对象(及其家庭成员)名下无房且5年内无购房记录,加20分;认购对象为沪籍家庭名下有1套住房且5年内无购房记录,加5分;认购对象5年内购房记录的,此项不得分。
认购对象的社保缴纳月数与社保缴纳系数相乘即为年限分。 社会缴纳月数自2003年1月起算。认购对象为家庭的,按其中社保缴纳月数最高的1名成员计算;认购对象包括两个及以上家庭的,按其中社保缴纳月数较低的家庭计算。
2021年1月社保缴纳月数上限为18年*12月/年,共计216个月,2021年2月社保缴纳月数上限为217个月,2021年3月社保缴纳月数上限为218个月,以此类推。
社保缴纳系数区间为每月0.1至0.24分。按上市项目产品类型、结构确定。
注:积分较高,并不意味着优先摇号
虽然拥有较高积分的购房者会更容易被划入摇号对象,但这并不意味着一定能优先选房。因为进入摇号系统之后,所有积分会被机器完全打乱。也就是说,分数高低只能决定你入不入围,摇中几率其实是一样的!
07.上海新房摇号积分制常见问题及解答
Q1:满五唯一房子,如果卖掉,算无房户吗?
答:满五唯一的房子,卖掉以后是算无房户的。
Q2:如果名下房子在外地,算无房户吗?
答:仅限于上海范围,算无房户。
Q3:怎么界定购房记录?
答:自购房日起算,五年内无购房记录(目前认网签时间),只看购买记录,不看卖出记录。
Q4:离婚人士,净身出户,是否算无房户?在新政策有上,有哪些限制?
答:离婚,要*退倒**3年,看离婚前家庭的购房情况。比如去年离婚,离婚前家庭2套,离婚后哪怕净身出户,也被限购了。若再婚,社保将计算两个家庭,计算少数。
Q5:上海户籍单身,09年与父母名下有一套共有房产,请问算有房还是无房?是否还能买房?
答:2011年以前的,算无房户。单身可以购买1套。
Q6:*迁拆**所得的安置房,请问算购房记录吗?
答:公租房不算,有产权或者承租的共有产权都算有房。
Q7:有一套动迁房,刚卖掉,请问算有购房记录吗?
答:如果动迁房是5年内买入的,就算有购房记录。
Q8:赠予在同一张产证上的一方,影响无房部分打分吗?
答:要看赠予的时间,如果在2021年1月22日之前赠予,则算无房。在2021年1月22日(含)后赠与他人的住房,仍计入认购对象名下。
Q9:认购组数与准售房源套数比例小于等于1.3:1的,不使用计分排序,会怎么样呢?
答:所有符合购房条件的,全部纳入公证摇号。
Q10:购买的新房已网签,但没有拿到产证,一年后才能拿到,当下有房,还是无房?
答:已网签的房子,有购房记录,所以算有房。
Q11:退休人员的社保怎么算?
答:退休人员的社保年限是交多少个月算多少个月。比如从2003年1月开始计算,如果是2005年退休的话,社保只能算两年。
Q12:户籍名下有一套房,无*款贷**,想过户给父母,这样算无房吗?
答:如果在2021年1月22日(含)后赠与的方式,不能算无房户。通过二手房交易过户,算无房户。
Q13:上海户籍家庭,社保打分算一个人还是夫妻两个人加在一起?
答:如果以1个家庭认筹,按照家庭成员中缴纳较多的一方来计算。
Q14:社保有要求连续社保吗?
答:不要求,按缴纳社保的实际月数来计算。
Q15:境外人士购房也要积分摇号吗?
答:境外人士符合条件可在上海购买1套,也按照计分摇号方式来认筹。
Q16:请问怎么界定有房?动迁房算吗?
答:名下有上海房产(包括动迁房、经适房、使用权房)即为有房,若2011年1月28日以前与共有的不计入名下房产。
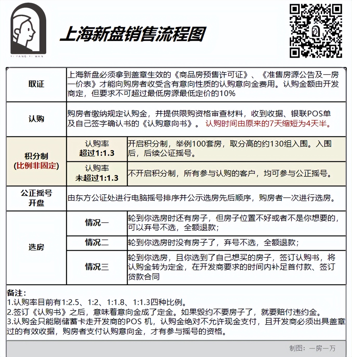
08.上海新房销售流程

09.上海新房购买流程

上海新房获知信息
- 可以关注上海网上房地产官网:http://www.fangdi.com.cn/
- 或可关注本公众号,本公众号也会实时更新每批次新房信息
一房一万 上海市专业、独立的第三方房产自媒体,团队深耕房产领域18年,发布全面新鲜深度的上海新房信息、二手房点评、行情分析、成交案例等,带您与上海房产老法师们一起看房买房!3713篇原创内容
公众号
上海新房认购须知
①一般情况下,项目认购时间截止后至开盘时间前,还可以认小筹。
②大筹和小筹的区别在于:新房开盘前,公证处组织摇号,大筹先选房,大筹选完小筹再按照认购顺序(或者开发商的摇号规则)选房。
10.上海购买新房需提供材料
一、户口簿/户籍证明
需要原件+复印件2份
①户口簿整本复印,页码连续,复印至第一页空白页;
②户口簿上的 婚姻状况须与实际情况一致,否则需至派出所更新 ;
③户口簿上未成年小孩,若无法直接判断出不是认购人子女,需提供该未成年小孩出生证明;
④若为丧偶,如果户口簿婚姻状况没有体现“死亡”或“丧偶”,需提供死亡证明
⑤户籍证明需体现户籍证明号;
⑥ 集体户口需提供户主页,若无法提供原件,复印件需至派出所盖章。
二、身份证明
需要原件+复印件5份
①所有家庭成员(单身/已婚家庭+未成年子女)身份证明,正反面复印在同一页,一页仅限1人;
②香港(香港身份证及回乡证)、澳门(澳门身份证及回乡证)、台湾(大陆往来通行证)、外籍(护照:照片页、签证页、签名页,需提供翻译件)
三、结婚证或离婚证明
需要原件+复印件2份
①所有婚姻证明材料需为带章的原件;
②结婚证/离婚证,需整本复印;
③离婚证明:离婚证及离婚协议、民事调解书、法院判决书及生效告知书三选一;
④若有过离婚史需提供离婚证明(若有多次离婚史,需提供多次离婚证明);
⑤结婚证或离婚证上姓名、出生年月与身份证信息不符,需至有关部门更新为最新并一致状态;
⑥ 三年内离婚人士若离婚协议涉及房产(土地性质为集体和商业性质除外),需是明确分割清楚的,否则需提供补充协议;
⑦国外结婚证需提供翻译件,并由大使馆认证;若国外结婚证显示的证件号码与认购登记时出具的证件不一致,还需提供其他证明材料,例如出入境证明等。
四、未成年子女出生证(若有)
需要原件+复印件2份
①未成年子女出生日期在结婚证日期之前的,需至街道计生办开具“未婚先孕证明”;
②未婚生育需开具相关证明;
③国外出生证需提供翻译件,并由大使馆认证。
五、不动产登记证/房产证/预告登记证/网签合同/征收补偿安置协议
需要原件+复印件2份
①整本完整复印(产证如有附图页,原始状态及展开状态均需完整复印,产证附图如以二维码形式展现,二维码原始状态复印,二维码扫出的附图打印);
②沪籍认购人2011年1月31日前与父母共同共有,不在限购范围内的房产,若因房产变更导致现产证日期在限购政策后,除提供产证外,还需至房产交易中心调阅其原始记录,并提供与父母的关系证明;
③5年内通过赠与方式转让的房产必须申报,同时需提供房产交易中心出具的该房产历史赠与记录。
六、产调
需要原件+复印件2份
①认购人及家庭成员(配偶)都要提供,名下无房也要提供;
②房屋所在地房地产交易中心提供的盖章原件或随申办“市民云APP”查询结果的“个人不动产登记信息查询记录(现状)”截图彩色打印。
七、上海市社保或税单(若为非本市户籍)
需要原件2份
①必须是第一认购人的社保/税单,且必须是上海本市的;
②外省市户籍提供认购截止日往前推63个月累计满60个月;境外提供认购截止日往前推1年;
③税单缴税类型为“工薪所得”或“劳务所得”,60个月累计纳税金额需满1万元。
八、劳务合同及工作类居留许可证(若为港澳台及境外)
需要原件+复印件2份
①劳务合同时效需覆盖至认购截止日往前推1年的劳务合同;
②劳务合同复印件加盖公司公章以骑缝章(都是红章);
③社保/税单缴纳的公司需与劳务合同上的公司保持一致,若社保/税单上无法体现公司名称,需提供劳务合同公司与社保/税单缴纳公司一致的证明。
九、资金、存款类证明
需要原件+复印件2份
①认购金银行卡务必提前开通大额刷卡支付功能,避免因限额而影响认购;
②支付认购意向金的银行卡原件必须是第一认购人名下,在上海开户的借记卡,卡背面签名栏需持卡人签名;
③认购金银行卡正反面复印在同一页上,写上卡号、开户行(具体到某分行/支行)、持卡人姓名及手机号;
④支付认购意向金的银行卡权属证明需体现持卡人姓名及卡号;
⑤存款证明/资金冻结证明必须为第一认购人名下;
⑥资金冻结证明需是开发商指定银行支行出具;
⑦资金冻结证明存款金类型仅限现金活期存款;
⑧资金冻结证明(活期)的周期不得少于30天到45天(以开发商公告为准),资金冻结证明原件将于选房次日后归还;
⑨参照银行认房认贷口径认定的首套或二套房首付比例;
⑩上述冻结资金金额均不包含认购意向金;
⑪资金冻结证明冻结起始日为认购材料公示期至认购截止日期间任意一天,资金冻结证明冻结截止日为不早于认筹时间;
⑫如意向认购客户无法提供符合首套房资格的有效证明,一律以二套房论处;
⑬资金冻结证明将由相关银行机构验证真伪,是否有限以银行判定为准,如有伪造,一经发现,将追究当事人的法律责任。
十、征信报告
需要原件2份
①有效期为1个月以内,需显示个人住房类*款贷**记录;
②所有认购人及其家庭成员(配偶)的征信报告都需提供;
③如无法提供征信报告,则均需按照二套提交资金冻结证明
特殊情况补充材料
一、军人
现役军人
《部队政治工作部证明》原件
《军官证》复印件
退役军人(自主择业)
退役军人事务管理局开具的证明,原件
《军人退役证》复印件
退役军人(同一安置)
单位证明,原件
《军人转业证》复印件
消防救援人员
军人退役基本养老保险参保缴费凭证,原件
军人退役基本养老保险关系转移续接信息表,原件
在职证明,原件
二、博士后
博士毕业
《硕士毕业证书》复印件
《博士毕业证书》复印件
教育部学历证书电子注册备案表,原件
教育部学籍在线验证报告,原件
注意:硕博连读提供研究生院转博证明,原件
博士后毕业
《博士后证书》复印件
出站证明
三、镇保
镇保人员在职
城镇职工基本养老保险交费情况,原件
养老保险个*权人**益记录单,原件
镇保人员退休
社保中心出具的缴纳轨迹证明,原件
养老金核定表,原件
四、协保人员
社保中心出具的缴纳轨迹证明,原件
养老金核定表,原件
11.新建商品房限售政策
2021年3月3日政策:实施住房限售。对按照优先购房政策购买的新建商品住房, 在购房合同网签备案满5年后方可转让。
新盘一旦触发积分制,同一批次所有房源都限售5年。其他不触发积分制的新房,则不在限售之列。
12.上海购买*款贷**政策
商业*款贷**

①居民家庭购买 首套住房 (即居民家庭名下在本市无住房且无商业性住房*款贷**记录或公积金住房*款贷**记录)申请商业性个人住房*款贷**的, 首付款比例不低于35% 。
②在本市 已拥有1套住房 的、在本市无住房但有商业性住房*款贷**记录或公积金住房*款贷**记录的, 购买普通自住房,商业*款贷**首付款比例不低于50%;购买非普通自住房的,商业*款贷**首付款比例不低于70% 。
公积金*款贷**

首套房:
①在上海无房无贷(无贷指上海无公积金*款贷**记录)。
②夫妻双方在婚前与各自父母共有房产均不超过一套,且家庭名下无房。
二套房:
①在上海无房,有过1次上海公积金*款贷**记录。
②在上海有1套房,人均面积≤37.2m²,无上海公积金*款贷**在使用。
限贷的认定方式
①在上海有1套房,人均面积>37.2m²。
②在上海有2套或以上的房产。
③有1次上海公积金*款贷**未还清或有2次公积金*款贷**记录。
2023年*款贷**政策变化
①银行严查客户的首付款来源,客户首付款不能通过非直系亲属借款、P2P公司借款、*款贷**借款、*用卡信现套**等,禁止各种借贷资金被用于首付款。
(直系亲属仅指父母、配偶,兄弟姐妹不算直系亲属)
②银行需要查询客户的还款能力,需要有匹配收入证明金额的工资流水或者能体现收入的其他证明。
③ 审批时间延长, 目前批贷时间平均在证件收齐后的1个月至1个半月左右。
④ 放款时间延长, 近期新房房贷,平均2个月能成功放款。二手房一方面是对资质审查更严格,放款时间或已延期至4-6个月,甚至更长。
⑤若全国范围内有2套及2套以上房贷在还,银行停止发放第3套房贷。
⑥父母上产证,子女参贷,目前已经停止受理。子女上产证,父母参贷目前也要提供还款能力,政策从严。
⑦近三年内有离异史的,银行暂不受理*款贷**。
⑧定金审批目前银行暂停受理,首付款需要付足规定比例后方可受理*款贷**。(首套3.5成,二套5成或7成)。
13.上海买房各税费明细
- 一手房需缴纳契税及房产税
- 二手房需缴纳增值税、附加税、个人所得税、契税和房产税


14.上海各区交易中心地址

15.上海86个征信中心地址






