大家都知道,财务部门是一个神奇的部门,这个行业的发展也特别迅速,好多零基础的人也都开始转行做会计,但是想要入行,你得先清楚关于财务部的工作流程及岗位职责,摸清门路才容易上岗,全套的财务工作流程及岗位职责,都在这里了,一起看一下吧
(文末有免费领取方式)
(一)

(二)

(三)

(四)

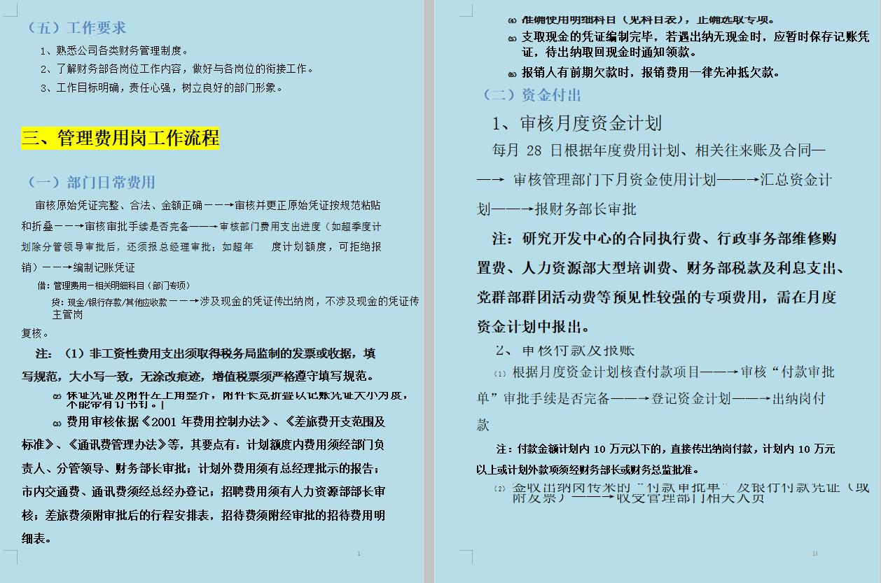
(五)

(六)

(七)

(八)

(九)

(十)

以上就是小编给大家分享的全套财务工作流程,里面的每个岗位职责小编都已经清晰展现和标记起来了,财务人员可以很清晰的看出来,不管是什么职位,只要看完清晰的这套流程,就能轻松上岗。
希望小编的分享,可以帮助到大家。
免费领取方式
点击小编头像私我"资料"即可