

外泌体是由细胞分泌的纳米囊泡,其直径大小约为30-150nm之间,具有闭合的脂质双分子层结构。外泌体的表面以及胞内中携带蛋白质、mRNA、microRNA等生物活性物质,在体内参与细胞通讯、细胞迁移、细胞代谢、肿瘤的生成等功能。
癌症相关成纤维细胞CAFs在调节肿瘤进程中的发挥着重要的作用。研究癌症相关成纤维细胞CAFs与肝癌细胞的交流机制对于肝癌的治疗具有重要的意义。
下面就来看一些作者如何进行肝癌癌症相关成纤维细胞与外泌体的课题设计吧。

文章亮点:
一. miR-320a在肝癌患者的癌症相关成纤维细胞CAFs来源的外泌体中表达下调。
二.不管体内实验还是体外实验,研究发现外泌体参与运输的miR-320a可以抑制肿瘤细胞增殖与迁移能力。
三. miR-320a可以通过调控PBX-Erk1/2信号通路参与肿瘤进程。
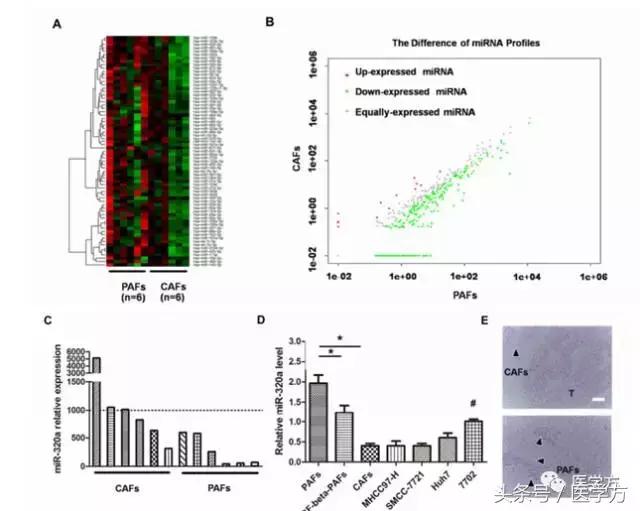
1.作者分离出癌症相关成纤维细胞CAFs以及癌旁相关成纤维细胞PAFs,进而分析两种组织的特性。通过蛋白免疫印迹实验发现,CAFs中标志分子a-SMA,FAP以及PDGFR-beta表达量相对高于PAFs。然后作者分离出两种组织中的外泌体,并进行外泌体标志分子CD63的验证。

2.许多研究发现miRNA可以在由肿瘤细胞传递至临近细胞。作者进行了CAFs与PAFs外泌体进行miRNA检测发现,在CAFs组织中,42种miRNA表达下调,而两种miRNA表达上调。作者选择了表达下调的miR-320a进行进一步的研究。进一步通过qRT-PCR实验验证芯片结果,发现miR-320a在CAFs以及肝癌细胞中表达水平较低,而在PAFs中表达水平相对较高。

3.为了探究miR-320a是否能从基质细胞转移至肝癌细胞,作者将带有GFP标签的MHCC97-H细胞与转染cy3-miR-320a的CAFs进行共培养,通过观察免疫荧光发现,在受体细胞中可以观察到cy3的红色荧光,证明miR-320a从基质细胞转移至肝癌细胞。

4.作者向MHCC97-H以及SMMC–7721细胞中转染慢病毒质粒进行过表达miR-320a,通过CCK8实验检测发现细胞增殖能力降低。同时,克隆形成实验发现细胞克隆形成能力降低。细胞侵袭与划痕实验发现,过表达miR-320a后细胞的侵袭迁徙能力降低。过表达miR-320a还可以使G1期细胞数目比率增加。为了研究miR-320a在体力的致瘤能力,作者向裸鼠体内接种MHCC97-H- miR-320a细胞以及对照组细胞,发现MHCC97-H- miR-320a裸鼠体内肿瘤体积明显小于对照组。以上实验证明miR-320a在体内与体外实验中,均可以抑制肿瘤进程。

5.为了研究miR-320a抑制肝癌进程的具体机制,作者通过生物信息学分析预测发现miR-320a的靶基因为PBX3。通过实时荧光定量pcr以及蛋白免疫印迹实验验证,过表达miR-320a可以导致PBX3 mRNA以及蛋白水平表达降低。作者又进行了双荧光素酶报告实验,验证miR-320a可以结合到靶基因PBX3的3’UTR,进而调控靶基因的表达水平。

6.为了探究miR-320a抑制肝癌进程是否通过调控靶基因PBX3而发挥功能,作者选用RNAi干扰技术敲减肝癌细胞中PBX3表达,发现下调PBX3可以抑制细胞的增殖迁移能力。 同时,作者发现过表达miR-320a可以减弱P-ERK1/2的表达,并且增加E-cad的表达,减少N-cad的表达水平。以上证明miR-320a抑制肝癌进程主要通过调控靶基因PBX3,可能通过激活MAPK信号通路。



【医学方】来自于“医学人”,始终致力于服务“医学人”,将最前沿、最有价值的临床、科研原创文章推送给各位临床医师、科研人员,关注【医学方】头条号,更多临床和科研相关的实用培训课程等着你哦~
【医学方】已推出【医学统计学精品公益课程】、【医学方R语言快速入门与数据清洗】、【R语言可视化及作图】、【GEO|TCGA|Oncomine数据挖掘教程】等视频教程。可登陆网易云课堂,搜索“医学方”查询
