纠结再三,还是想遵从本心,尊重事实,把这次事件记录下来。
2020年4月19日上午,突然接到一条51人品短信:与其各种担心?不如落袋为安,点击试试提前退出功能。当时还以为是个诈骗链接,没管它。

中午下班以后,我打开51人品APP,发现首页上多了一个提前转让专区,并且平台公告里有2020.4.13日发出的两条相同信息。

不得不说,杭州义牛网络技术有限公司(简称51人品)此前是个好公司,是上市公司51信用卡旗下全资控股子公司。公司于2015年5月在杭州注册成立,注册资本金12000万元,办公地点位于浙江省杭州市西湖区,有银行担保,2019理财排行榜上前十名。我从2018年4月经朋友推荐开始使用,回报率也挺高,提现秒到,我感觉这种头部平台靠谱,会对得住投资者的。



但是呢,心里也打鼓,就把余额127元进行赎回,从前都是秒提现,这次这点小钱,却迟迟没有动静。我有点慌了。

为此,我专门查阅了相关资料。
一、P2P 的现状
1、2018年7月,P2P平台因逾期兑付问题或经营不善而停业,其中部分被曝爆雷的机构已因涉嫌非法吸收公众存款被公安机关立案侦查。8月17日,P2P网络借贷风险专项整治工作领导小组办公室正式下发《P2P合规检查问题清单》,为网贷行业合规发展划定了统一标准。在此基础上,随后各地区相继启动自查、整改工作,新一轮网贷整治工作开始。
2、2019年,9月初,宁夏回族自治区取缔24家P2P平台;10月,湖南省、山东省取缔辖内全部网贷机构P2P业务。12月4日,四川宣布取缔全部P2P网贷业务。

其他头部平台是如何做的
- 融财富宣布良性退出
2019年7月23日,深圳P2P平台信融财富官网对外发布公告,称自即日起,正式启动良性退出工作。在良性退出的过程当中,会尽力保证全体出借人的本金安全。兑付计划按照先本金后收益的方式进行。
信融财富表示,平台法人不失联,不跑路,公司高管及团队维持公司正常运营,保证催收,诉讼及兑付等工作正常进行。自公告发布之日起,平台内所有产品停止发布,关闭注册、充值通道,但登陆、查询及提现等其他操作功能不受影响;平台还成立了良性退出工作组,启动有关工作。

- 2020.2.18日,微贷网低调退出网贷业务,客服给出答复是保证本金,利息暂不保证,看后面催收情况。他这么做,虽然有损投资人利益,但是至少本金有保障。

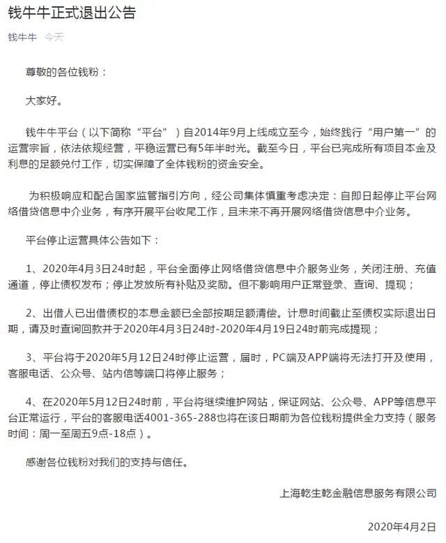
- 2020年4月2日,快牛金科旗下互联网理财平台,座标上海P2P平台钱牛牛对外发布正式推出公告。自2020年4月3日24时起,平台全面停止网络借贷信息中介服务业务,关闭注册、充值通道,停止债权发布,停止发放所有补贴及奖励,但不影响用户正常登录、查询、提现。
出借人已出借债权的本息金额已全部按期足额清偿。计息时间截止至债权实际退出日期,请及时查询回款并于2020年4月3日24时-2020年4月19日24时前完成提现。
自此,平台自发布公告,用时17天,已完成所有项目本金及利息的足额兑付工作,切实保障了全体出借人的资金安全。
这家曾经的百亿平台在宣布良退后,并完成所有的本息兑付,做到足额兑付,这样的做法对于投资者是十分利好的情况,也值得其他正在清退的平台去借鉴和学习。


51人品如何操作的
51人品未在平台上没有发布具体可操作信息,而在首页委托第三方进行转让回款,第三方催收公司暗示投资者有风险,应该提前回款,进行转让,在本息基础上打7折,里面那个转让自动设置的公式,普通人很难研究明白,如果你不按照最低7折或6折进行操作,转让就失败, 等于是霸王条款。如果提前转让了,要签署两份文件,说明你是自愿的,和他无关,这样就洗白了自己。

我2018年9月25日投入最后一笔,本金1万元,省心投项目,720天,年利率10.8%,到期日期是2020年9月14日,协议约定收益是2130元。截目2020.4.21日,还有148天到期,如果我提前转让结清退出,净本金转让折扣(%):278,预计转让到账金额8193元。转让总资产11698元,总资产转让折扣70%。也就是说,不仅投资收息全无,本金还要损失1800元。(为了方便计算,仅估算整数)

大多数投资者恐慌,为了避免血汗钱颗粒无收,被迫低价7折或者6折转让,51人品枉废了投资者多年的信任和支持。




针对这些情况,投资者应该怎么办?
1、鸡蛋不要放在一个篮子里。
2、理财有风险,对任何平台、任何产品,一定了解清楚之后再出手。
3、不要投入时间太长,一年为限。


你永远赚不到超出你认知范围之外的钱,除非靠的运气。但是靠运气赚到的钱,最后往往又会靠着实力亏掉,这是一种必然的趋势。你所赚的每一分钱,都是你对这个世界认知的变现,你所亏的每一分钱,都是因为对这个世界认知有缺陷。这个世界最大的公平在于:当一个人的财富大于自己认知的时候,这个社会就会有100种方法来收割你,直到你的认知和财富相互匹配为止。

51人品,虽然我已经亏损退出了,但是我会继续看你的表演,希望你善始善终。对于这事你们怎么看,欢迎留言分享。
我是@云舒爱生活,一个爱笑,爱跳,爱思考,积极努力爱生活的70后。谢谢你的关注。