近期,有不少患子宫腺肌病的网友咨询“唯散宁”到底是一种什么样的药物?它可以治疗什么?有副作用吗?
敲响黑板!擦亮眼睛!看↓↓↓
子宫腺肌病是一种慢病

有人说子宫内膜异位症就是 “四处游走”的种子,悄悄地出现在越来越多的女性之中。我们都知道正常子宫内膜应当覆盖在子宫腔内表面,除此之外的任何地方出现子宫内膜的生长,都是“异位”了。
异位的内膜就像蒲公英的种子,可以散落在身体各处。不仅累及盆腔里的子宫和卵巢,造成疼痛和不孕,也可以侵犯其他部位,比如肠管、输尿管,甚至侵犯到更远处,如肺,发生气胸。这是一种无所不在的疾病,就像癌症可以蔓延泛滥到全身各处一样。
子宫内膜异位的最常见部位是卵巢、子宫肌层,就是我们常常说的巧克力囊肿、子宫腺肌病。大约有 5% 到 10% 育龄女性受此状况影响。与子宫内膜异位症相关的疼痛令人痛苦、虚弱,并且常常是患有该病的女性很难处理的症状 。
因此全球多个国家的指南指出,子宫内膜异位症是一种慢性病,发病率高、术后复发率也高,需要长期管理,尽可能减少手术次数。既然要长期管理,我们就得优先选择疗效有保障、全身副作用小的药物。
地诺孕素(唯散宁)—子宫内膜异位症的新药

地诺孕素(唯散宁)在我们国家治疗子宫内膜异位症,是属于新药上市,可有效控制复发。它是一种目前已经确定并获得批准用于治疗子宫内膜异位症的低有效剂量的口服孕激素药物。
2019年5月13日,拜耳公司宣布,用于治疗子宫内膜异位症的新药唯散宁®(地诺孕素片)在我国获批上市。据悉,唯散宁®是全球首个专为治疗子宫内膜异位症而研发的孕激素药物,已在90多个国家获得上市许可。目前,唯散宁®已落地全国各大医院,目前售价535元/盒,相较针剂,每月可节省近2/3的费用。唯散宁在加拿大可以长期吃药达到5年的时间,这个药物是世界上唯一一个治疗子宫腺肌病专用药物,目前在日本是被批准的。
但实际上,由于子宫内膜异位症容易复发,不是单一的靠吃一片药物和一次手术就可以根治的。这是一个慢性的易复发疾病,需要像高血压、糖尿病一样长期的用药控制。有专家研究:子宫内膜异位症术后一年复发率可以达到10%,5年复发率可以达到50%,如果坚持口服唯散宁药物,5年复发率可以减小到4%,如果子宫内膜异位症不联合多元化的治疗,仅靠单一的手术后,复发率可以达到50%。
地诺孕素(唯散宁)用法用量
口服,每日一片(2mg/片),不间断口服,最好是每天同一时间口服,需要时用水服用。该药在餐后或空腹的时候均可服用。需要注意的是该药必须连续服用(这也是该药的缺点),无论是否出现阴道出血。如果服用完一盒,即开始服用下一盒,不要间断。可用于月经周期的任意一天开始口服。在开始口服该药前需要停用任何激素避孕药。如果需要避孕的话,应该使用非激素避孕法(例如避孕套、结扎屏障避孕法)
地诺孕素漏服药片的管理
在漏服、呕吐、或者腹泻(如果服药后3-4小时内发生)时,地诺孕素片疗效减弱。在漏服1片或多片的情况下,一旦想起,患者应尽快的服用一片,然后应该在第二天按照既往服药的时间连续服用。因为呕吐和腹泻导致药片未能吸收,也应该补服一片。
地诺孕素(唯散宁)不良反应
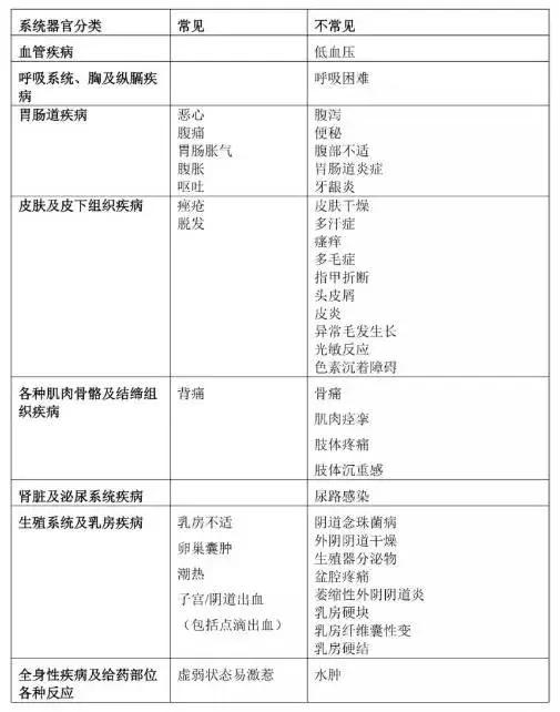
最常见的副反应就是服药初期会出现点滴出血。在用药的前半年,有一半以上的病人会出现不规律的出血,甚至经量增多。不过,随着用药时间延长会逐渐减少。其它较常见的副反应还有用药初期的头痛、乳房胀痛等。

不良反应表1

不良反应表2
哪些人不能口服地诺孕素(唯散宁)?
1、患有活动性静脉血栓疾病;
2、当前或者既往有心血管疾病(心肌梗死、脑血管意外、缺血性心脏病);
3、出现血管病变的糖尿病;
4、当前或者既往有肝功能异常的重度肝病患者;
5、当前或者既往有肝肿瘤患者;
6、已知或者疑似性激素依赖性恶性肿瘤患者;
7、原因不明确的阴道出血;
8、对活性物质或者辅料过敏者;
9、对于肾脏功能有损害的患者,需要调整药物剂量
10、严重子宫出血的患者需要停药,例如患有子宫腺肌病或者子宫平滑肌瘤者,在口服唯散宁的时候可能子宫出血会加重,如果出血量增加或连续不断,会导致严重的贫血,需要停药。
唯散宁是子宫腺肌病的克星吗?

口服唯散宁不是十全十美的治疗方案,由于子宫腺肌病与子宫内膜异位症应属于同一种病,只由于“异位病变”之部位不同,而形成了不同的类型。较多的研究表明,子宫腺肌病与子宫内膜异位症的发病机制、临床表现是基本相同的。 子宫腺肌病的治疗也应遵循“减轻和消除症状,减灭和去除病灶,改善和促进生育,避免和减少复发”这28字的子宫内膜异位症治疗的规范化方针,根据年龄、症状、病变、生育和既往治疗5项个体化指标施行治疗。
因此目前没有一种能够彻底治愈子宫腺肌病的药物,使用药物的目的主要是缓解疼痛和减少出血。
子宫腺肌病综合治疗更好
子宫腺肌病治疗的方法亦有多种,即:手术、药物、介入、海扶刀®、助孕等,目前主张依据基本原则和个体情况,采用多元化联合或续贯疗法。并强调微无创、强调健康保护、器官保护、功能保护、生育保护的“四个保护”,更加体现人性化理念。
海扶刀®治疗是精确的局部消融,相当于把病灶很精细的切除掉了,只是“坏死”的病灶还在子宫内逐渐被吸收,但是它已经死掉了、没有活性了,影响大大减小。虽然不能彻底消灭这种可恶的顽症,但就好比是把已经较严重的腺肌病灶击退到发病初期较轻的状态。 因此在做完海扶刀®治疗后,病灶吸收子宫缩小部分的情况下,再安放曼月乐环、或者使用药物GnRH-a(达菲林、亮丙瑞林)、唯散宁等控制疾病的发展,无论从体征(子宫大小、病灶大小等)还是症状(月经量、痛经)的改善,都会比单独安放曼月乐、药物治疗效果更好。
参考文献:
1.Dueholm M, et al. Best Pract Res Clin Obstet Gynaecol. 2018 Aug;51:119-137.
2.NICE guideline. Heavy menstrual bleeding: assessment and management.2018
3.Strowitzki T, et al. Int J Gynaecol Obstet. 2012; 117(3): 228–33.
4.Ota Y, et al. J Endometr Pelvic Pain Disord. 2015;7(2):63–67
5.子宫内膜异位症长期管理中国专家共识[J]. 中华妇产科杂志, 2018, 53(12):836-41
6.子宫内膜异位症的诊治指南[J]. 中华妇产科杂志, 2015(3):161-9.
7.Schindler A E, et al. Archives of Gynecology. 2010; 282(5): 507-14.
8.Thomas R . Archives of Gynecology and Obstetrics. 2018.
9.复方口服避孕药临床应用中国专家共识专家组. 中华妇产科杂志, 2015(2):81-91.
10. 重视腺肌病多元化治疗 中华妇产科杂志2016年9月第51卷第9期第641页-642页