板子早就打好了几天了今天放假了有空弄下程序,看到有便宜的东西没忍住又买了个9.9元的12V插电调速小电磨。
看到论坛好多人都买了,开包拆解就不发了坛里有好多帖子,就是下面这货

盒子内容,就仨

前部夹头和头环

配的12V/1A电源,轻飘飘的

拆开全家福

与数码之家22合一螺丝刀合个影,长度差不多。

因为可以调速,实际上说明就是个单片机。可以调速,但是只能一直运行,而且那个按键的位置摆明了就是让你调整后一直用的。本人比较想要个点动的功能,适合打钻或者精细打磨。
理论上那个sot23-6的单片机(IC2)是个兼容pic的台产otp单片机,其实原厂家开发,还剩一个IO可以加上,但是估计是不好弄了。

本着想加个点动的功能,然后既然都要重新lay板子,还得换单片机,不如再加个堵转保护的功能吧,讲道理,这个功能那么简单的东西,也要不了几个io,我是不想用stm8s003的,但是手上存货就这货最多,而且也算用的普及,好多坛友都会玩这个单片机,所以就它了,浪费io就浪费io吧。别跟我讲stc,听不见~~~~
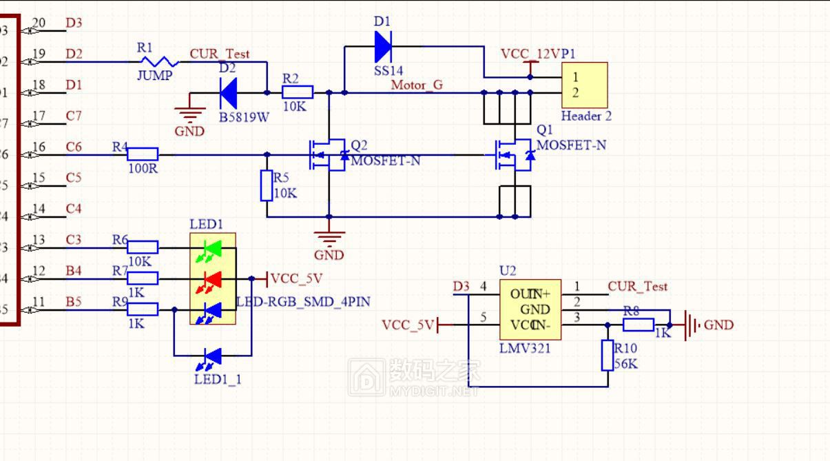
原理图安排上,堵转测量的原理是测量mos导通时的电压降

pcb就量了下原装板子,然后照着摆就是了。



到货的空板,不拼版是不可能的,这辈子都不可能不拼版,就算5元也要拼满.jpg

原装待宰的板子和新的板子合影 反正上面有的原件,基本都用得着,搬下来就是了

焊接完成图,自己需要备的料:stm8s003某宝一抓一大把1元不到包邮的,sot23-5的运放,我这里用的便宜货lmv321不知道哪里拆的了,少许容阻,两个肖特基二极管B5819W可行。
那个led如果没有rgb的就只焊个原装的蓝色够了,焊接完成图。


点动按键飞线

插在散热孔这里,懒得打洞改外壳了,其实电动工具触摸开关的真的不大好用,参考(论坛ID:yh老杨,用SGL8022W改触摸无极调速)的帖子,触摸控制感觉没有手感,容易误触。

焊接按键线

组装

完成图整一点点热熔胶

搞定收工,下面具体介绍讲解原理,制作等乱七八糟细节。
除了1挡的堵转和空载差值不大以外,其他挡位的堵转电流都挺大的,所以其实计算不是太严谨的测试方法,也足够保护了。
首先是电流检测/堵转检测原理,可以看到板子上用的这个mos管。

型号EMA09N03CS,25V 50A 内阻9m欧,GS电压加到5V的时候,典型值12m,最大值15m欧。

那么就是利用这个12m欧左右的导通电阻作为检流电阻,在mos关闭时,借用t12控制器的原理,用电阻串二极管保护运放输出不过压,R2是测量限流电阻 D2就是借用它0.2V的压降做保护。
本来设计了直接进单片机io腿的方案,想着这样可以节约掉一个运放,电路更简单,但是嘛,后来算了下,5V供电的10位单片机ADC,一格的分辨率才5mV,相当于12m欧取样,要差不多400mA才能喂得动一格ADC,再加上本身的噪声,啥也测不出来了。

然后呢,需要adc和pwm输出同步运行,才可以测出在导通时的电流。所以这才是选择stm8的原因。如果用stc等单片机,就只能软件翻pwm输出了,才能保障adc的测量对齐。
所以说stm8就时香在这里,可以通过定时器1设置合适的触发信号,然后直接触发adc的采样,同时呢,adc模块集成长度为10次采样的缓存,可以一次采样完所有通道再来缓存中取数据。stc表示根本没听说过。
所以设置了在pwm输出的下降沿触发adc采样,然后一次采样 输入系统电压、结果运放放大后,mosfet电压降和内部电压基准,主循环用查询状态机方法读取转换结果,整个程序跑起来以后没有任何delay。

操控机制:
分为两个运行模式,常开模式和点动模式。
常开模式用原设计位置的按键开启,使用方法和原来的控制板一模一样,5档循环,速度也是一样的。点动模式,用加出来的按键控制,按住动,松开停。然后在点动按下的时候,按常运行键调整点动的速度,也是5档。
led运行机制
绿色led在不运行的时候闪烁,电机运行时常亮
蓝色led在电机运行时,根据电机速度闪烁,闪烁频率和原装的差不多,满速运行的时候常亮。红色led显示错误状态,常亮为堵转保护(设置2后自动恢复 类似电源打嗝)快速闪烁为过压保护(目前设置18V)。
慢速闪烁时欠压保护(目前设置是7V)(因为单片机如果供电小于5V,mos的导通电阻就变了,堵转保护会乱套)
这些设置的保护阈值都是可调的pcb有误,PCB在画的时候脑抽了把输入电压测量接到了没有adc输入的脚上,所以改了一版,所以看到上面的板子上有飞线,现在上传的文件的是正确的。
焊接图


程序注意事项,所有的配置消息都在头文件sys_conf.h里面,这些是可以改的,触发阈值、触发时间 、打嗝时间等参数最好根据自己的情况改一改,毕竟每个人习惯的不同。

程序就占用了2K空间的样子,剩下的可以改出朵花来都行。

开源电路板设计文件-可以直接用于打样,开源所有代码,严禁用于商业用途。
二次开发需开源且注明来源数码之家及原作者和数码之家帖子链接!
( 点解 文章底部“了解更多”即可在贴内查看源代码及PCB文件)
谢谢观看!
关注数码之家网浏览更多精彩资讯、拆机图文DIY
技术交流请联系原作者
作者:2545889167
本文来源:数码之家