庆云县,位于山东省西北部,隶属于山东省德州市,北靠京津,南依济南,毗邻天津、黄骅、滨州三大海港,面积502平方公里。2017年10月,庆云县入选全国中小城市投资潜力百强县、全国中小城市创新创业百强县。2018年,庆云县先后成功创建“中国绿色发展优秀城市”“省级文明城市”“省级园林城市”“省级卫生城市”。2018年4月,庆云县获批“中法生态示范城市”,成为山东省唯一一家由中法两国政府推动建造的可持续城市案例。2018年10月,庆云县入选2018年度全国投资潜力百强县市、全国绿色发展百强县市、全国科技创新百强县市。2019年10月,庆云县再度入选2019年度全国投资潜力百强县市、全国绿色发展百强县市、全国科技创新百强县市。2020年3月,庆云县获批国家体育产业示范基地。

历史沿革
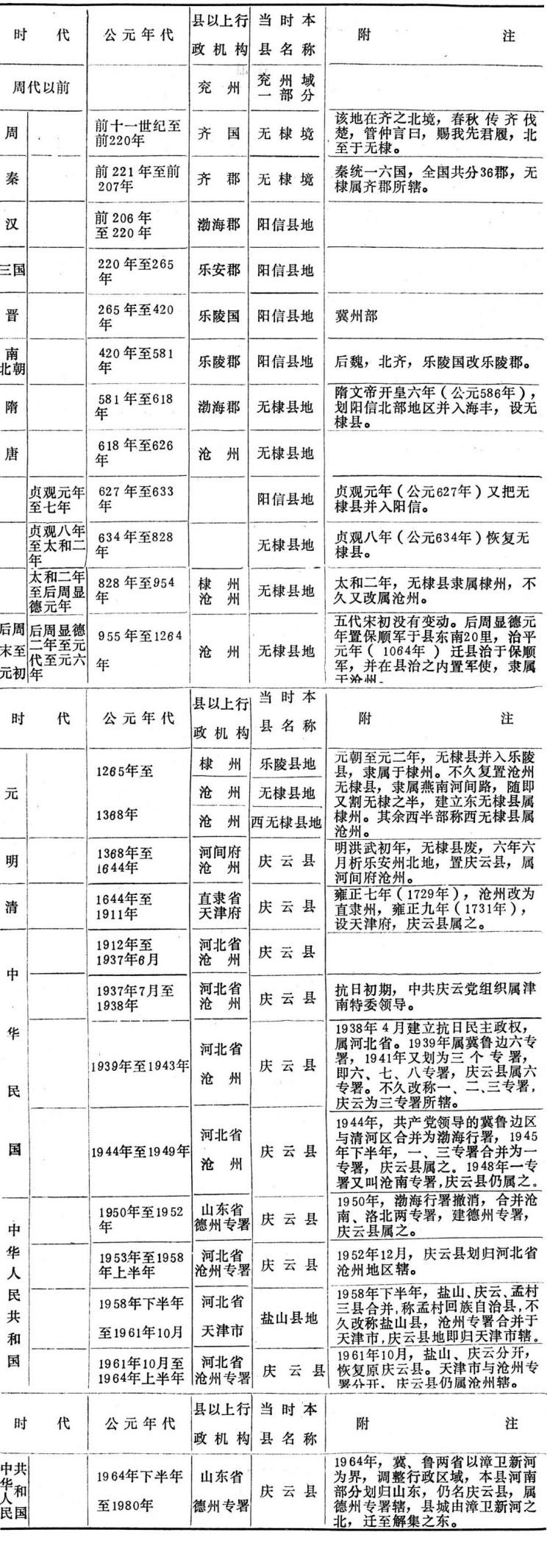
庆云县历史悠久,夏属兖州,商属蒲姑国,秦属齐郡。汉属渤海郡,三国时属乐安郡,晋属乐陵国,南北朝属乐陵郡。隋开皇六年(586年),属棣州,县境于无棣西部。明洪武六年(1373年),改西无棣县为庆云县,隶属河间府沧州。雍正九年,设置天津府,庆云划归直隶州天津府。1928年春,废帝制,直隶改称河北省,庆云直属河北。
民国时期和全国解放前后,庆云县几易其属。1937年至1949年,庆云属河北省沧州辖;1950年至1952年,属德州专署;1953年至1958年上半年,划归沧州辖;1958年下半年,盐山、庆云、孟村三县合并,称孟村回族自治县,不久改称盐山县,沧州专署合并于天津市,庆云县归天津市辖;1961年,盐山、庆云分开,恢复原庆云县,属沧州辖;1965年3月,国务院重新调整河北、山东两省区划,从此至今庆云县隶属山东省德州市。
清代庆云县东西广45里,南北袤55里。民国初期,庆云县面积约为560平方公里。1945年庆云解放后面积为588平方公里。1970年至今,总面积约为502平方公里。历代隶属沿革如下:
庆云县历代名称及隶属沿革一览表说明;一、庆云县疆域褊小,在过去历代各县疆域中,常常只是各县中的一部分,所以表中有的县名之后加“地”字。

备注:日伪时期,庆云县*政府伪**属河北省沧州道尹公署辖。
行政区划
本县疆域褊小,东近海滨,自古以来,即为偏僻之区,隶属屡易,变化很多,从而疆域境界,区划沿革,错综复杂,难以细考。现据明、清两代的旧志记载,就其能查证者,概述如下:
一、明代:庆云县在州城(沧州)东160里,东至海丰县界40里,南至阳信县界60里,西至乐陵县界40里,北至盐山县界60里。
庆云全县分四乡,编户11里,其后以钦贤三里居民过稠,分为12里。
二、清代:庆云县在直隶省之东南境,距省城470里,距北京630里。东至山东武定府海丰县界35里,至县治45里,西至盐山县界15里,至山东武定府乐陵县界15里,南至山东武定府惠民县界55里,至县治90里,北至盐山县界20里,至县治60里,东南至山东武定府阳信县界42里,至县治55里,西南至山东乐陵县界18里,至县治40里,东北至山东海丰县界20里,西北至盐山县界17里。全境东西广45里,南北袤55里。
全县泛分为东、西、南、北四乡,辖村385。光绪三十三年(公元1907年),在开办自治的名义下,县里设置自治局,全县划为八个区,票举正副区董16人。宣统二年(公元1910年)又改区局为巡警分局,自治局取消。
三、民国建立至“七七”事变(1912—1937年):
清末民初,本县疆域区划,基本未变。直至1927年,在北伐革命战争胜利进军中,由于国民*党**“四·一二”叛变,蒋介石窃取了胜利果实,1928年庆云县进入了国民*党**统治时期,把全县划为六个行政区,共辖村庄380个。疆域面积,南北平均纵长约为二十八公里,东西平均横宽约为二十公里,全县总面积约为五百六十平方公里。
四、“七七”事变到日本投降(1937—1945年):
1937年秋,抗日战争开始。1938年春,*产党共**领导下的战地动员委员会,仍沿用原来六个区的行政区划开展工作,经过一段时间,根据当时战争形势的需要,将全县六个区并为三个区,即一、二两区合并为一区,三、六两区合并为二区,四、五两区合并为三区。继此不久,又把全县划为四个区。鬲津河以北,龙王庙以南为一区;鬲津河以南,老马颊河以北,板打营以西,姜杨李以东为二区;老马颊河以南,周商以北为三区;板打营以东,蒋家桥以西,老马颊河左岸,鬲津河右岸的所有村庄为四区。
1939年初,日寇第二次进占庆云县城,沿用了国民*党**时期的行政区划,并在较大村镇(解集、尚堂、板营、黑牛王、南台、任家、杨和寺)先后安设据点,妄图以高压*力武**统治全县人民。为了粉碎敌人阴谋,有利抗战活动,于1940年春,在上级领导的指示下,乃将庆云一区的60个村及二区的周尹、贾戴、吴、韩、程五个村和四区的前庄科、后庄科、张辛、周辛四个村,共计69个村划归盐山县所辖,并由乐陵第三区划来82个村归由庆云县辖,建立了新的一区。
这个时期全县共辖四个区,393个村,疆域面积约为五百二十二平方公里。
1941年秋,为了加强地方行政领导,适应抗战形势需要,又将三区东部的50个村(即国民*党**统治时期的老四区)划为第五区。1944年秋,抗战形势有了新发展,又把该区建制撤消,这些村庄仍归原三区领导。
1943年2月,日寇进一步采取分进合击、铁壁合围的疯狂扫荡,为了扩大活动范围,争取战争中的主动权,又将东辛店西北部的小高、陈于、蔡家、张培元、香匠、灶户李、接骨李、郭家、银丁扣、小田、洼李、王双志、后周、前周、石甲王、小芦、张明川、灶户田、焦家、林家、匡家、苏家、任洪仁等23个自然村划归靖远县二区,将东辛店以东的45个村划归庆云二区领导,同时,一区在所余14个村的基础上,将疆域向西南扩展,由乐陵、阳信两县划来142个自然村,归新一区管辖。
这个阶段,庆云全县分为五个区,共计512个村。县域境界,西到乐陵县东关,西南到杨安镇大半屯,东到河东李、河东许,东北到蒋家桥,南到刘古风、稍瓜张,北到鬲津河。全县形成一个西南东北向的长条形,总面积约为六百一十平方公里。
五,日本投降到中华人民共和国成立(1945—1949):
1945年7月,庆云县城解放。抗日战争胜利后,这一段的疆域区划变化,主要是恢复建制性质的。1945年冬根据上级指示,把原由乐陵、阳信划来的156个村所建立的庆云第一区,仍旧划回乐陵县,并把原由庆云划归盐山的69个村重新恢复原来庆云第一区,这时全县分为四个区。各个区的疆域境界,除第二区增加了从乐陵县划来的东辛店以东45个村以外,其他一、三、四三个区的疆域仍同1937年。继此不久,为了加强基层领导,又从一区南部,二区北部,四区西部,划出52个自然村,建为城关区(即第五区)。全县乃成为五个行政区的建制,共425个行政村。
1946年,为了有利于对边缘村的行政管理,又与无棣、阳信、盐山三县协商,报请上级批准,调整了县与县间的插花村与寄庄户村。马颊河岸原属庆云县的村庄河东李、河东许、郎家、宋家、解家、堤口崔、东胡楼、李家、段家、贾家、蒋家桥(11村)划归无棣县。马颊河以西原属无棣县的村庄前王、中王、后王、胡家店、周家、孙家、柴家、东刘、西刘、阎家枣行、徐家园子、巴古、东赵、后赵、龙王庙、小屯、姜屯17村划归庆云县。与阳信、盐山两县方面的,将原属庆云县的周家、吕家坊、大孙、杨大夫、沙田家、沙郑家、稍瓜张、王集、庆云赵等九村划归阳信县,并将原由阳信县属的碱场刘(即小辛)、张拔贡(即小张)、辛庄和盐山县的前堂、卞家共五村划属庆云县。这时全县仍分五个区,并于1948年在区以下建立了52个乡,辖427个村。
1984年,庆云县改乡镇建制。1993年,1993年8月25日,庆云县行政区划作了部分调整:撤销小郑乡,将其行政区域并入庆云镇,镇人民政府驻地由解集村迁至小郑村;撤销东郎坞乡,将其行政区域并入尚堂乡;撤销大丁庙乡,将其行政区域并入东辛店乡;撤销板营乡,将其行政区域并入常家乡;撤销杨和尚寺乡,将其行政区域并入中丁乡。1994年5月21日,将东辛店乡的杨庄子、李博士、西南马、王知县四个村划归后张乡。1995年6月20日,撤销尚堂乡、常家乡,设立尚堂镇、常家镇。
2000年6月15日,撤销后张乡,将其行政区域并入庆云镇;撤销大胡乡,将其行政区域并入常家镇;撤销大靳乡,将其行政区域并入尚堂镇。至此,庆云县辖4个镇、4个乡:庆云镇、尚堂镇、常家镇、崔口镇、中丁乡、东辛店乡、徐园子乡、严务乡。2005年增设渤海路街道办事处,2010年7月东辛店设镇至今。
2020年,庆云县辖5镇3乡1个街道:庆云镇、常家镇、尚堂镇、崔口镇、东辛店镇、严务乡、中丁乡、徐园子乡、渤海路街道。


