
2017年已出自招简章33所高校名单:
上海财经大学、中央财经大学、上外、华东理工、山大、哈工大、中南财经大学、中南大学、中国科学技术大学、贵州大学、兰州大学、华东师范大学、清华、北大、中国政法大学、中国传媒大学、中国石油大学(北京)、西南大学、华中科技大学、四川大学、合肥工业大学、北京科技大学、北京师范大学、北京化工大学、华东师范大学、华中农业大学、北京交通大学、北京邮电大学、武汉大学、北京林业大学、西北农林科技大学、北京工业大学、湖南大学。
更多自主招生资讯请关注微信公众号:zzzs010
山东大学
一:时间安排
报名时间:3月18日至3月31日;考核时间:6月11日
二、招生计划及专业
山东大学2017年自主招生计划不超过我校招生规模的5%,符合报名条件的考生只能从下列招生专业中选择一个报考,各专业招生计划视生源报考情况而定。
| 类别 | 招生专业及计划 | 科类 |
| 尼山计划 | 哲学类5人、中国语言文学类10人、新闻传播学类10、历史学类10人、考古学5人、英语10人 | 文理兼招 |
| 泰山计划 | 数学类20人、物理学类20人、化学类20人 | 理工类 |
| 卓越计划 | 机械类20人、材料类20人、自动化类20人、软件工程20人 | |
| 蓝色硅谷计划(青岛校区) | 法学类20人、政治学类20人 | 文理兼招 |
| 生物科学类20人、电子信息类20人、计算机科学与技术20人、环境科学与工程类20人 | 理工类 |
注:根据生源情况,总计划和各专业计划可适当调整。
三、报名条件
品行端正、诚实守信、遵纪守法,学科特长突出、具备创新潜质,符合2017年全国普通高等学校统一招生考试报名条件的优秀高中毕业生。高中阶段参加以下竞赛活动获奖者或符合下列条件者,根据奖项或学术水平择优初审通过:
| 类型 | 报名条件 | 对应报考专业 (限报一个专业) |
| 作文及英语大赛 | 1.全国新概念作文大赛二等奖及以上获得者2.全国中小学生创新作文大赛全国总决赛二等奖及以上获奖者 | 哲学类法学类政治学类中国语言文学类新闻传播学类历史学类考古学 |
| 3.全国创新英语大赛全国优胜者一等奖及以上获得者4.中学生英语能力竞赛全国一等奖及以上获得者 | 英语 | |
| 学科奥林匹克竞赛 | 1.全国高中数*联学**赛(省级赛区)二等奖及以上获得者(证书落款为:中国数学会) | 数学类物理学类化学类生物科学类机械类材料类自动化类电子信息类计算机科学与技术软件工程环境科学与工程类 |
| 2.全国中学生物理竞赛(省级赛区) 二等奖及以上获得者(证书落款为:中国物理学会) | 物理学类化学类生物科学类机械类材料类自动化类电子信息类计算机科学与技术软件工程环境科学与工程类 | |
| 3.中国化学奥林匹克(初赛)二等奖及以上获得者(证书落款为:中国化学会)4.全国中学生生物*联学**赛二等奖及以上获得者(证书落款为:中国动物学会/中国植物学会) | 化学类生物科学类材料类环境科学与工程类 | |
| 5.全国青少年信息学奥林匹克联赛二等奖及以上获得者(证书落款为:中国计算机学会) | 电子信息类计算机科学与技术软件工程机械类材料类自动化类 | |
| 科技及创新大赛 | 1.全国青少年科技创新大赛(含全国青少年生物和环境科学实践活动)三等奖及以上获得者2.“明天小小科学家”奖励活动三等奖及以上获得者3.全国中小学电脑制作活动三等奖及以上获得者4.中国青少年机器人竞赛二等奖及以上获得者5.国际科学与工程大奖赛、国际环境科研项目奥林匹克竞赛获奖者 | 机械类材料类自动化类电子信息类计算机科学与技术软件工程生物科学类环境科学与工程类 |
| 其他 | 1.以第一作者身份获得与报名学科相关的国家发明专利授权(非实用新型专利)2.参加国内外高校或科研机构组织的相关专业系列学习实践活动并取得优异成绩者3.以独立或第一作者在省级以上学术类刊物发表与申请专业相关的高质量作品、学术论文或正式出版专著者4.其他具有创新潜质,且获得多项与报考专业相关的省级以上奖励者 | 与发明专利、学习实践活动、发表学术论文相关的专业 |

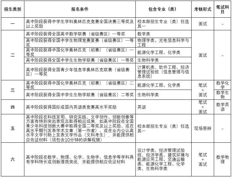
哈尔滨工业大学
一:时间安排
报名时间:3月17日—2017年3月31日 ;笔试时间:2017年6月12日 面试时间:2017年6月18日 (学校限报:10所)
鉴于我校实际办学情况,校本部(不含哈尔滨工业大学(深圳)(筹))与威海校区自主招生采取“统一组织、分别报名、统一考核、分别认定、分别录取”的原则,校区之间不能调剂,考核成绩不能互认,优惠政策不能互认。
校本部2017年自主招生类别、报名条件、包含专业(类)、考核形式及笔试科目见下表。

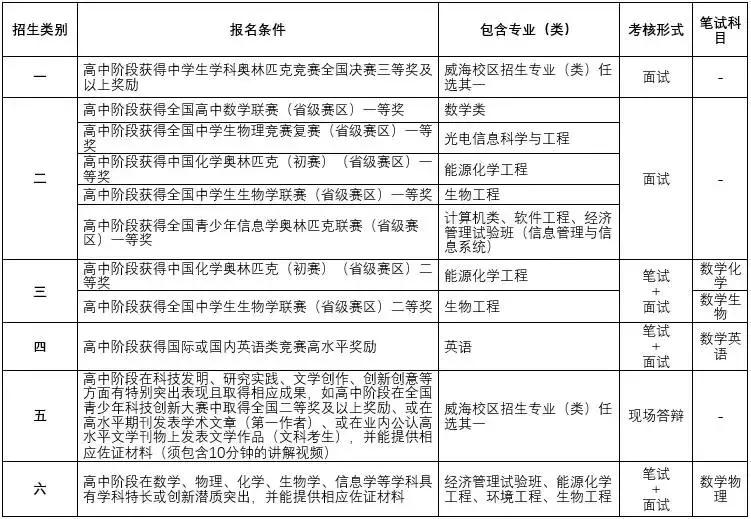
威海校区2017年自主招生类别、报名条件、包含专业(类)、考核形式及笔试科目见下表。

注:
1、获得学科奥林匹克竞赛省级赛区一等奖及以上奖励和获得全国青少年科技创新大赛全国二等奖及以上奖励的学生必须在中国科协网站(http://gs.cyscc.org/)公示方为有效。
2、除类别五招收理科和文科考生外,其他所有招生类别仅招收理科考生。
3、报考类别五的考生须提交10分钟左右由学生本人对研究成果进行讲解的视频,如研究成果为非学术文章类的,还须提交研究成果的详细文字材料。现场答辩采用ppt讲解形式,讲解ppt及其他演示材料由考生自行准备。类别五认定人数不超过我校自主招生认定总人数的10%,请慎重报考。
4、我校自主招生六个招生类别不得兼报,报名截止后不得修改,招生类别间不能调剂,请考生根据自身情况慎重选择。
5、我校校本部和威海校区各招生专业(类)包含的具体专业方向及在浙江和上海的选考科目要求请参考哈工大本科招生办网站内本科招生专业一览表;所有专业(类)在江苏省选测科目要求为AA。
6、威海校区仅招收英语考生。

中南大学
一:时间安排
报名时间:3月16日至3月31日;考核时间为2017年6月11—12日
二、 报名条件
符合教育部2017年普通高等学校招生报考条件和《普通高等学校招生体检工作指导意见》标准,德才兼备并具有学科特长和创新潜质的优秀高中毕业生,按数学物理类、化学生物类、人文社科类和中外合作办学类等四个学科类型进行报名(招生计划42人)。
(一) 在某一学科方面有突出特长,已取得一定成果,且符合下列条件之一者:
1. 高中阶段在全国中学生(数学、物理、化学、信息学、生物学)五项学科竞赛(见附件1)中,获得省级二等奖(含)以上。
2. 高中阶段个人获得全国青少年科技创新大赛、“明天小小科学家”奖励活动、全国中小学电脑制作活动三等奖(含)以上,或国际科学与工程大奖赛、国际环境科研项目奥林匹克竞赛奖项。
3. 高中阶段获得全国中学生新概念作文大赛决赛二等奖(含)以上,全国中小学生创新作文大赛决赛二等奖(含)以上;或获得全国创新英语大赛复赛全国优胜者三等奖(含)以上,全国中学生英语能力竞赛全国三等奖(含)以上。
(二) 在某一学科具有较强的创新潜质和实践能力,且能提供高中阶段的与拟报学科类别相关的学科特长与创新潜质的充分证明材料者。

上海外国语大学
一:时间安排
报名时间:2017年3月31日前;6月11日考核(限报学校:2所)。
二:报名条件
1.高中阶段获得以下竞赛全国总决赛二等奖(含)以上奖项之一:全国创新英语大赛(高校招生杂志社主办)、“外教社杯”全国中学生英语能力大赛(上海外语教育出版社主办)、“外研社杯”全国中小学生英语大赛(外语教学与研究出版社等主办)、“21世纪杯”全国中小学生英语演讲比赛(中国日报社主办)、全国新概念作文大赛(萌芽杂志社主办)、全国中小学生创新作文大赛(课堂内外杂志社主办)。
2.高中阶段获得以下竞赛决赛二等奖(含)以上奖项之一:上海市高中英语竞赛(上海海文音像出版社等主办)、上海市中学生科普英语竞赛(中国科普作家协会翻译委员会等主办)、上海市中学生作文竞赛(中文自修杂志社等主办)。
3.在高三第一学期期末考试和一模考试中,外语单科成绩均在全年级同科类学生中排名前2%以内。
三:各专业招生计划
| 外语类 | 波斯语 | 2 | 印地语 | 2 | 印度尼西亚语 | 2 | 泰语 | 2 | 希腊语 | 2 |
| 英语(教育) | 4 | 俄语 | 4 | 阿拉伯语 | 4 | 日语 | 4 | 朝鲜语 | 4 | |
| 复合型 | 汉语国际教育 | 4 | 国际政治 | 4 | 政治学与行政学 | 4 | 教育技术学 | 4 | 广告学 | 4 |
| 广播电视学 | 4 | 网络与新媒体 | 4 | 信息管理与信息系统 | 4 | 公共关系学 | 4 | 法学 | 9 |
时间安排排
华东理工大学
一:时间安排
报名时间:3月17日至4月2日;基础文化测试:测试时间暂定为6月11日,基础文化测试结果查询及综合面试相关安排:6月19日之前。
二:报名条件
1. 在全国中学生奥林匹克竞赛(数学、物理、化学、生物学、信息学)中获得全国决赛一、二、三等奖的考生,以及获得省赛区一等奖的考生。
2. 在2016年上海市高中学生化学竞赛(上海市教委组织的“化工杯竞赛”)中获一等奖的考生。
3. 在部分省级及以上单科竞赛中获奖的考生(具体奖项名称及要求详见附件1)。
4. 其他具有学科特长和创新潜质的考生(必须提供证明材料)。
三:招生计划及专业
自主招生人数不超过学校年度本科招生计划总数的5%,即208人以内。自主招生的专业包括理工物理类、理工化学类、文商大类,具体详见附件3(适用于除上海市和浙江省以外的考生)、附件4(适用于上海市考生)、附件5(适用于浙江省考生)。
文 :各高校官网,网络 如有侵权请联系我们删除。图:互联网。如有转载,请联系并注明原出处!