4月25日,具有全国一卡通功能的标准版羊城通卡正式发行,这是羊城通公司继全国一卡通纪念版发行后又一便民举措。标准版的全国通行羊城通卡,在功能上实现了“畅行广东,互通全国”,在版面上体现了广州的务实和创新。该卡统一零售20元/张,自4月25日起在羊城通的各大线上、线下渠道有售。
可在220多个城市中使用
据悉,即将上线的全国标准版羊城通卡按照交通部全国交通一卡通卡的技术标准发行,同时兼容了羊城通卡原有的技术标准,卡片不仅支持省内各地市公共交通以及广州市内多个领域的应用,更具备在全国已开通全国一卡通互联互通的包括北京、上海、深圳、天津、南京、石家庄在内的220多个城市中使用,实现“畅行广东,互通全国!”
设计理念
全国标准版羊城通卡版面以璀璨的星光点缀成广州地标建筑的轮廓,寓意着羊城通卡陪伴着身处都市的人们,像闪亮的星光温暖着这座城市。主色调采用科技感的紫蓝渐变搭配,体现羊城通公司坚持技术创新,不断提升服务用户的理念。

怎样购买?
1、线上渠道:羊城通APP、羊城通京东旗舰店、江游联盟fun商城、好易商城、贪吃商城等;
2、线下渠道:羊城通客服中心、全家便利店、OK便利店、8字连锁便利店、巴士畅捷便利店、有家便利店等羊城通代理服务网点等。

Q&A
Q:如何辨别羊城通卡是否具有全国一卡通功能的呢?
A:具有全国一卡通功能的羊城通卡,在卡版上除了有羊城通标识外,印上“交通联合”标识(logo)。具有全国一卡通功能的羊城通卡印有19位卡号,其中第9-18位是羊城通的10位卡号。
Q:全国一卡通能在哪里使用?
A:全国一卡通羊城通卡,可在广东省各地市的公共交通领域使用(其中东莞地铁正在改造升级中,即将可使用);还能在包括北京、上海、天津、南京、石家庄在内的逾220个已开通全国交通一卡通互联互通的城市使用。
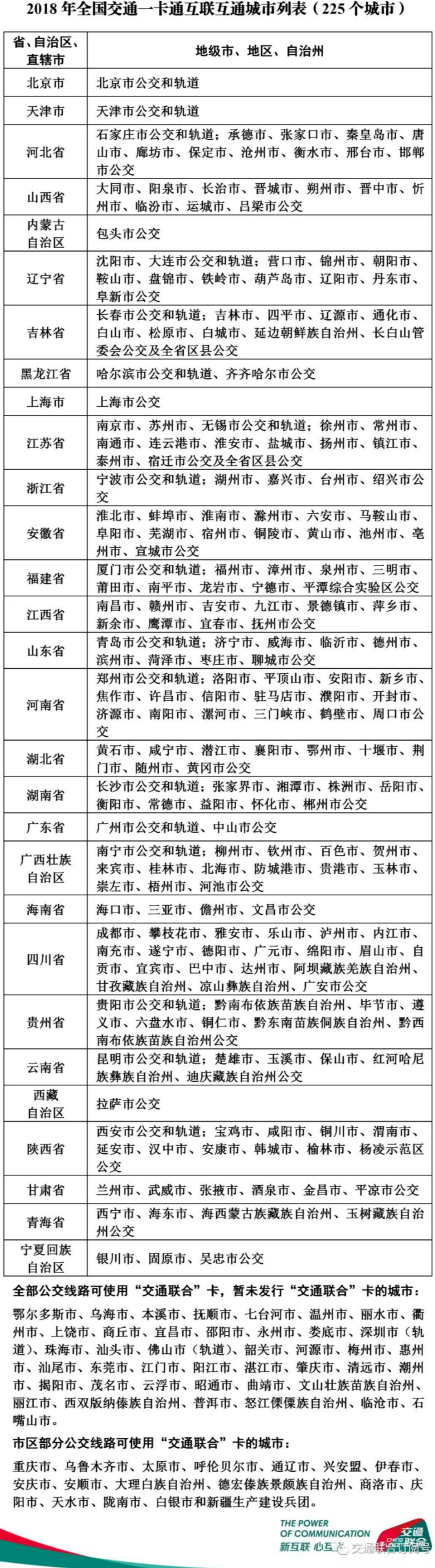
全国交通一卡通互联互通城市名单2018

Q:全国一卡通羊城通与羊城通卡有什么不同?
A:具有全国一卡通功能的羊城通卡不含押金、不记名、不挂失;在广州内的充值、消费、故障处理与之前发行的羊城通卡一样,没有区别。
Q:全国一卡通羊城通如何充值?
广东省内城市将可以在各线下网点和羊城通线上渠道充值,广东省外可以用羊城通线上渠道充值。
Q:刷全国一卡通羊城通卡在享受广州市的乘车优惠政策吗?
A:具有全国一卡通功能的羊城通卡与之前发行的羊城通卡一样,享受广州市公交票务优惠政策,即一个自然月内公交地铁联乘超过15次,第16次起享受票价6折优惠。在广州市以外使用,刷卡优惠按当地政策执行。
Q:全国一卡通羊城通在使用过程中遇到问题怎么办?
A:全国一卡通羊城通卡在广州地区使用时遇到问题,可咨询羊城通客服热线400-844-0001,或者通过羊城通官方微信igzyct咨询。在广东省外的地区使用时遇到问题需要咨询当地的一卡通运营商。
广州日报全媒体文字记者 张露 通讯员 龙亚群
广州日报全媒体图片记者 高鹤涛
广州日报全媒体编辑 楚丽生