导读:
本文采用案例结合翔实数据分析的方式阐述了教育行业面临的跨界竞争,分别以诺亚舟(纳斯达克)为代表的教育行业内上市公司跨细分领域并购的竞争;以网龙(港股)为代表的上市公司跨行业相关多元化并购的竞争;以勤上光电(A股)、威创(A股)为代表的上市公司跨行业无关多元化并购的竞争;以海亮集团(2016年民营企业500强第13位)为代表的民营企业主导的多元化业务扩张的跨界竞争;以日本贝乐思集团及其巧虎品牌为代表的跨国公司国际化(跨国界)竞争;以BAT和360为代表的互联网巨头平台化跨行业竞争。文章最后针对不同规模的教育类公司提出了不同的应对策略。文章内容较长(超过12000字),建议收藏阅读。
文:和君高级咨询师 丛伟
作为世界第一人口大国,我国拥有庞大的教育市场。基于“不能让孩子输在起跑线上”的思想,伴随着居民收入增长、人口政策调整、基础教育对民营资本的限制逐渐放宽等因素影响,教育行业成为未来的热门行业之一,自然成为竞争激烈的行业之一。
一、千亿级、高增长、低集中度的教育市场
1、衡量市场前景的维度
衡量一个行业市场的前景,主要看三个维度:市场规模、增长速度、集中度。首先,市场规模决定企业,特别是领军企业的规模。万亿级的市场规模才能造就千亿规模的领军企业,比如房地产行业中的万科、恒大,家电行业的海尔、格力,钢铁行业的宝钢、武钢。其次,高速增长的市场规模更容易造就跨越式增长的企业。比如,互联网行业中很容易出现规模大,且年均增长超过100%的企业。相反,钢铁、工程机械等行业,虽然规模大,受宏观环境影响,近年来市场规模基本处于停滞状态,甚至下降,行业领军企业虽然规模大,但增长乏力。第三,行业集中度不仅代表行业竞争程度,也代表行业的成熟度。家电、房地产虽然具有万亿级市场,且处于增长期,但集中度高,新进入者发展空间很小。
2、教育行业两个细分市场现状
教育行业可以分为两个细分市场:一个是校内教育市场,一个是校外教育市场。
① 校内教育市场
校内教育市场规模大,近年生源逐年减少,私立学校生源比例较小,但私立学校生源规模逐年增加。我国小学至大学在校生人数如图1~图4所示。


与基础教育、高等教育相比,学前教育的政策限制较少,民营化程度更高。2012年,民营化幼儿园在校生人数超过公立幼儿园在校生人数,且民营幼儿园的在校生比例持续增长,如图5所示。

图5:2008年~2014年我国幼儿园在校生人数
假设私立幼儿园、基础教育、高等教育的学费分别为0.8万元、0.7万元、1.2万元,根据2014年各年龄段在校生人数,可推测各细分市场的市场规模。民营学校数量较多,难以准确推算市场集中度,假设私立学校上市公司为各细分市场的领先者,推算各细分市场的市场集中度,如表1所示。
表1:2014年民营校内教育细分市场情况

注:CR(Concentration Rate):市场集中度;CR3:前3名市场占有率
② 校外教育市场
校外教育市场包括早教、中小学的课外辅导、职业培训等细分领域。与校内教育相比,各细分领域都是商业化办学,增长速度较快。以职业培训为例,市场规模约为1600亿元,其中,资格认证培训(包括语言培训、IT培训、财务金融培训、工程建设培训等)约为1000亿元,职业技能培训(包括厨师、技工、美容美发等)约为600亿元。其中,资格认证培训各细分领域均保持10%以上的复合增长率,且市场集中度较低,如表2所示。
表2:资格认证培训主要细分领域情况

综上所述,可以发现教育培训市场的主要特征:
(一)市场规模较大
教育培训行业的主要细分市场规模较大,都在百亿元以上,每个细分领域的领先者的营业规模超过十亿元的可能性很高。
(二)稳定增长
一方面政策对民营资本进入教育业的管制逐渐放宽,一方面受人口政策推动,教育培训市场稳定增长。特别是校外教育市场,因为商业化程度高,未来可保持10%以上的复合增长率。
(三)集中度低,逐渐提升
教育培训行业的各细分市场,尤其是校内教育市场,市场集中度很低。在行业整体快速增长的环境下,领先企业保持了更高的增长速度,各细分市场的集中度快速提升,领先企业的规模优势日益明显。但与成熟行业相比,教育市场的集中度明显偏低。
二、教育培训行业面临的跨界竞争
千亿级、高增长、低集中度的国内教育培训市场具有很好的发展前景,对国际教育公司、国内实行多元化发展的公司具有强大的吸引力,于是,教育培训行业出现了不同的跨界竞争形式。和君咨询将其总结为四种形式(见表3),以下均采用案例形式描述教育培训行业的跨界竞争状况。
表3 :教育培训行业面临的跨界竞争

1、上市公司主导的跨界竞争
① 教育类上市公司主导的相关多元化案例——诺亚舟转型
1999年,深圳市诺亚舟实业有限公司成立,是教育电子产品的领先企业,2007年登陆美国纽交所主板,2011年转型进入教育服务业,2014年退市。我们可以从一组关键数字(表4)了解诺亚舟公司。
表4:关于诺亚舟的关键数字

在经历了并购、转型之后,2013年,诺亚舟控股集团形成了拥有软件、课外辅导、中小学、幼儿园、培训学校和文具6大业务板块的控股集团结构,如表5所示。
表5:诺亚舟业务构成

在经历了并购、转型之后,2013年,诺亚舟控股集团形成了拥有软件、课外辅导、中小学、幼儿园、培训学校和文具6大业务板块的控股集团结构,如表6所示。
表6:诺亚舟业务构成

诺亚舟自2009年进入幼儿英语培训市场,2010年英语培训业务迅速增长,营业规模稳定在3600万元左右;2010年,诺亚舟通过并购进入幼儿园领域,营业规模迅速增长,营业收入于2013年超过1亿元,是诺亚舟成长最快的业务;2011年,诺亚舟增加中小学业务,营业收入第一年即超过英语培训。如图6所示。

图6:诺亚舟营业收入构成(单位:万元)
② 其它行业上市公司相关多元化案例——网龙
1999年,网龙网络公司成立,主要提供网络信息化建设服务。2007年,在香港创业板上市,2008年,转至香港主板。我们可以从一组关键数字(表7)了解网龙公司。
表7:关于网龙的关键数字

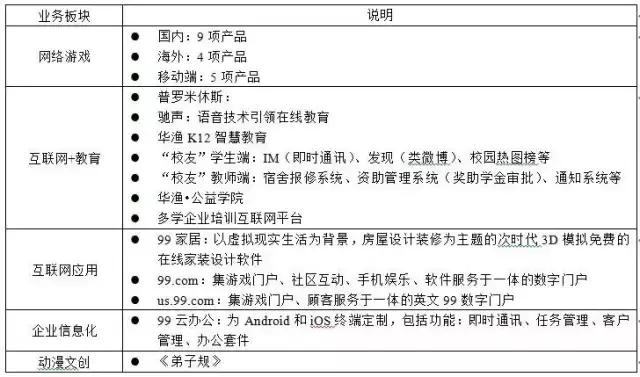
网龙拥有网络游戏、教育、互联网应用、企业信息化、动漫文创五个业务板块;其中,教育板块的各项业务都与公司的核心优势——互联网、IT技术相关,如表8所示。
表8:网龙业务构成

其中,普罗米修斯曾在伦敦上市,网龙公司于2015年11月以1.3亿美元收购。普罗米修斯是软硬件相结合的互动教学解决方案,包括旗舰产品互动白板Activ Boards和软件Class Flow业务版图覆盖全球100多个国家的130万间教室和全球200万名教师。
自2013年起,网龙通过自建、联盟、并购在教育产业进行线上和线下布局:
● 2013年10月,联手嘉御基金、鸿海为全新的在线教育项目投资3300万;收购福州软件职业技术学院;
● 2014年,天渔、华渔、贝斯特等教育子公司成立;斥资3000万收购主营流媒体及APP开发的香港科技公司创奇思;
● 2015年,将天渔、华渔等公司一同整合进入贝斯特以形成合力,新公司估值达到1.8亿美元;
● 2015年6月,收购驰声,将驰声的语音技术应用到其教育产品中,进一步打造综合化教育生态系统。
● 网龙通过旗下子公司,触及到在线题库、视频和直播课程;线下,通过政府关系拿到很多省级教育项目。
区域上,网龙形成了由香港、北京、重庆、南昌、厦门、武汉(楚天教育)、苏州(驰声科技)、上海(渔音教育)、福州长乐(海西动漫创意之都)构成的、以中东部地区为主的区域布局。
网龙的教育产品“101智慧教室”被业界誉为“未来教学解决方案”。 “101智慧教室”利用先进的移动互联网和富媒体技术,聚焦学本课堂,帮助教师高效、快速地组织教案应用于实际教学,利用丰富有趣的富媒体资源,吸引学生深入其境,逐步学会学习,充分发挥自我学习的潜能。
以“101同学派”(101智慧教室的配套产品)为主打产品的贝斯特,成立于2011年3月,于2015年1月获得A轮融资5250万美元,估值1.8亿美元。贝斯特采用由富士康代工生产的10寸1200P平板电脑,安装安卓4.4系统,全智四核A31CPU,16G内存,7600毫安时电池,售价2980元;可用的在线教育视频资源为260个左右,用户数达5600多人。
③ 其它行业上市公司无关多元化案例——勤上光电收购广州龙文教育
勤上光电成立于1993年,1994年开始进行户外装饰灯的生产与销售,1998年开始进行低功率和*功中**率LED的研发与生产,2000年开始LED显示屏的研发与生产,2004年开始大功率LED照明产品的研发和生产,2007年,实现LED大功率照明产品量产。2011年11月,在深交所上市;2014年,勤上光电实现营业收入9.06亿,净利润1097万。
2016年1月3日,勤上光电发布公告,拟以14.16元/股发行1.06亿股,并支付现金5亿元,共计作价20亿元,收购广州龙文教育科技有限公司(以下简称“广州龙文教育”)100%股权。通过本次交易,勤上光电将实现半导体照明产品与K12辅导服务的双主业布局。勤上光电在公告中称:近年来,受宏观经济以及半导体照明产业增长乏力等因素的影响,公司营业收入呈下滑态势,利润亦伴随营业收入出现下滑。为了提升公司的持续盈利能力,公司亟需发掘新的利润增长点。
广州龙文教育成立于2011年2月15日,注册资本为50万元,由自然人田国强、郑炎出资成立,其中郑炎出资40万元,占出资总额的80%,田国强出资10万元,占出资总额的20%。2011年12月5日,广州龙文教育股东会决议,同意郑炎将40万元出资(占注册资本80%)转让给龙文环球;同意田国强将10万元出资(占注册资本20%)转让给龙文环球。本次股权转让完成后,广州龙文教育成为龙文环球的全资子公司。
广州龙文教育的主营业务包括:中小学专业个性化辅导、高考复读、幼教、图书出版、出国留学等。2015年10月末,在北京、上海、广州等20多个城市设有营业网点462个。2013年、2014年、2015年1~8月营收分别为8.5亿元、7.5亿元、5亿元,营业收入和净利润如图7、图8所示。

广州龙文教育此次大部分的配套募集资金将用于 “重点城市新增网点建设项目”、“小班化辅导建设项目”、“在线教育平台及O2O建设项目”及“教学研发培训体系建设项目”的项目建设。
④ 其它行业上市公司无关多元化案例——威创收购红缨教育、金色摇篮
威创公司成立于2002年,从事大屏幕拼接显示产品;2009年,威创公司在深交所上市。
2015年2月3日,威创公司以部分超募资金2.3亿元和自有资金2.9亿元,合计5.2亿元收购红缨教育100%股权。
红缨教育经营范围包括图书、期刊、电子出版物、音像制品批发;教育咨询;文化咨询;会议服务等;2014年实现营业收入1.09亿元,净利润1566.52万元。截止2014年12月31日,红缨教育共有6家直营幼儿园,1192家连锁加盟园。
2015年9月8日,威创公司以支付现金和签订借款协议方式购买北京金色摇篮教育科技有限公司100%股权,交易对价8.57亿元。
金色摇篮以婴幼园业务为主,延伸涵盖0-3岁早教业务,中小学品牌加盟业务等,并从事网络教育及特色教育产品开发、销售以及国际教育文化交流业务。至公告日,金色摇篮拥有150多家品牌加盟幼儿园,2所品牌加盟小学、2所托管式加盟小学;拥有1家早教机构、3家品牌加盟早教机构;拥有3D打印、表象积木、快阅等特色教育产品以及中国儿童成长网线上教育平台等线上资源。
威创收购金色摇篮,主要是为完善威创顾问幼儿教育业务为幼儿服务的能力体系;红缨教育主要经营模式是连锁管理,在全国拥有1000多家连锁幼儿园,通过持续的管理改进,为加盟幼儿园提供全面的管理服务;而金色摇篮的以托管式加盟等重度加盟为主,以教学理念和内容为核心竞争力,对相对少数幼儿园进行深入管理,为孩子提供更优质的教育服务。同时,在地域上与红缨教育形成互补。
金色摇篮加盟园所集中于一二线城市,而红缨教育则较多分布于二三线城市。
⑤ 小结
其它行业上市公司进军教育领域的案例较多,总体来看,幼儿教育是上市公司收购和投资的重点领域。类似的案例还有2015年3月6日,康佳集团投资学前教育企业诺贝儿教育。深圳市诺贝儿教育成立于2009年,旗下有十数家自营幼儿园,其自主研发了幼儿园多媒体课程体系、 幼儿园整体运营智能系统、家园亲子无缝沟通平台等。投资完成后,康佳与诺贝儿将合作建立幼教生态产业链:线上(幼儿园智能平台搭建、学龄前儿童教 育应用App)+线下(幼教品牌加盟、幼儿园区角教玩具开发、幼儿园多媒体课程、幼儿园动漫课件软件)+体 验(旗下直营示范幼儿园、家庭月递早教包:包含绘本、父母教育指南、教玩具等)。
2015年4月,拓维信息发公告拟7.238亿元收购幼儿园解决方案提供商长征教育……
以上案例,与幼儿教育领域市场规模大、民营化程度高具有很强的因果关系,同时,幼儿教育也是“二胎”政策最先受益的细分领域。
2、民营企业主导的多元化跨界竞争——海亮集团
海亮集团成立于1989年;2014年,海亮集团实现营业收入1300亿元,中国企业500强排名第113位,中国民营企业500强排名第13位。
海亮集团拥有六个业务板块:有色金属、地产、农业食品、环保、基础教育、金融:
(1)有色金属拥有浙江海亮股份有限公司和海亮金属贸易(集团)。浙江海亮股份有限公司致力于高档铜产品研发生产、销售和服务;2008年1月在深交所上市,为中国最大的铜管出口企业。海亮金属贸易(集团)成立于2004年,是全国最大、最具影响力的有色金属现货交易企业之一。
(2)房地产板块拥有海亮地产公司,以开发住宅及社区商业为主,连续八年位居中国房地产百强榜。
(3)农业食品板块拥有明康汇生态农业集团和明康汇健康食品集团。明康汇生态农业集团以农产品种植、养殖为主,国内拥有22个无污染农业基地。明康汇健康食品集团自建超大型冷链物流、仓储配送系统,建立以长三角为首站、布局全国的自营专卖店和贯穿于全产业链的质量监管体系。
(4)环境保护板块包括废水、废气工程和设备开发,节能设备生产及销售,SCR脱硝催化剂开发,有机固废资源化技术及设备开发。
(5)基础教育板块拥有海亮教育集团,是全国最大的民办基础教育集团之一,成立于1995年,2015年,实现营业收入5.14亿元,净利润1.41亿元。拥有三大校区,在校中外师生1.9万余人,涵盖从幼儿园到大学预科教育的所有年段,规模居华东民办中小学之首。
(6)金融板块拥有海亮集团财务有限责任公司、诸暨市海博小额*款贷**公司、浙江海亮融资租赁有限公司,并参股宁夏银行。
2010年~2014年,海亮集团营业收入复合增长率高达40.34%,凸显其坚实的管理基础和优秀的管理能力,如图9所示。

图9:2010年~2014年海亮集团主营业务收入(单位:亿元)
海亮集团的教育板块对集团收入贡献率极低(3.55‰ ),但是具有较高的盈利能力,如图10所示。

图10:2012年~2015年海亮集团教育板块收入及盈利(单位:亿元)
海亮教育聚焦于学前和K12校内教育;其中,高中部在生源和收入方面都占据主要地位,如图11和图12所示。

3、跨国公司主导的国际化(跨国界)竞争——贝乐思巧虎
① 贝乐思集团介绍
早教(0~3岁)和幼教(3~6岁)家庭教育市场规模保守估计超过百亿,是业内普遍看好的细分市场。但因为开发较晚、开发难度大,国内尚未形成成熟的产品和运营模式,目前的领先者是来自日本贝乐思集团的巧虎。
日本贝乐思教育集团(Benesse )成立于1955年,以图书起家,从事教育和服务,是日本最大的跨国教育集团。2000年在东京证券交易所一部上市,2007年进入中国大陆市场。我们可以从一组关键数据中了解贝乐思集团,如表9所示。
表9:关于贝乐思集团的关键数据

1988年,贝乐思集团开启国际化之路,并将中国作为首选的国际化市场:
● 1988年,创建学前教育课程,同年,成立台北分公司;
● 收购全球市场占有率最大的语言培训机构美国贝立兹 ;
● 2003年,成立香港公司;
● 2004年,成立韩国公司;
● 2007年,成立倍乐生商贸(中国)有限公司。
贝乐思集团主营业务内容包括教育、语言、生活、护理4个专业领域,如表10所示。
表10:贝乐思集团主营业务构成

其中,巧虎属于产品最丰富的课程产品系列中的Kodomo挑战学前教育课程,此类课程每月提供适合婴儿的成长阶段的教材,音乐和英语节目。
2009年~2013年,贝乐思主营业务收入基本保持稳定,国内教育的收入贡献率保持在57%~60%,同时,国内教育业务也是利润贡献率最高的业务,占90%,如图13、图14所示。

从贝乐思集团的收入及利润构成可以推断出:贝乐思对海外市场的策略是利用国内教育的利润补贴海外教育的利润,将海外教育作为明星业务培育。同时,利用集团的运营优势,推出具有极强竞争力的产品,如表11所示。
表11:巧虎的优势

② 巧虎的营销4P分析
(一)产品
巧虎系列产品采取分龄版形式,每个年龄段分别设计不同的理念,如表12所示。
表12:巧虎产品线介绍

巧虎没关年龄段由不同形式的产品组成系统的解决方案,并在每个月设计不同的教育主题,引导儿童全面发展,以“7月~12月启蒙系列”为例,产品包括:
● 亲子玩具:包含锻炼抓握、爬行、触觉、手部细致动作功能的玩具;
● 阅读起步走:激发幼儿对颜色、形状、材质、好奇心的感觉能力;
● 音乐岛CD:包含牙牙学语、音乐游戏、睡前音乐、起床音乐4个类别;
● 给妈妈:包含养育专题、当月龄宝宝的发展特点、实用育儿小工具。
对满周岁的幼儿按月设计教育主题和产品,如表13所示。
表13: “13月~24月进阶系列”产品构成示例

同时,巧虎的每一个月龄的产品都有“巧虎之家”APP、PC端VIP专区、电话育儿专席提供配套服务。
(二)价格
(1)成套搭配
巧虎商品组合针对宝宝各阶段的学习发展需求做出最适的搭配,顾客不能挑选或单买其中一项商品订购后,巧虎会根据客户订购时所输入的宝宝生日,寄送符合宝宝成长发展情况的6样商品。
(2)统一定价
巧虎的产品价格分为三个等级:115元×18个月、120元×15个月、125元×6个月。最短6个月起订,价格已包含配送费与服务费。
如果一个客户使用巧虎所有月龄版产品,7年半需要支出10350元。
(3)按时配送
客户初次下单后,约一周内便可以收到巧虎的包裹。第一期之后的每月商品,月龄版每隔30天寄送到客户,顾客不用担心何时才会收到巧虎商品。
(三)渠道
(1)线上
巧虎官网可以实现在线销售,用户可以在线提交订单、付款,完成购买活动;并可实现大客户在线销售。
同时,天猫商城、淘宝网、京东商城均有巧虎商品销售,但巧虎尚未开设天猫旗舰店。
(2)线下
巧虎在全国各地已设立10家区域代理商
巧虎选择区域代理商的条件:
● 必须是企业,而不是个人;
● 有推广维护团队;
● 有幼儿园、教育部门等业内渠道,传统零售场所等传统渠道;
● 除北京、上海、广东及东北,其它区域只设立一家代理商。
(四)推广
(1)线上
巧虎网站每月举办会员投稿。顾客可以在巧虎官网申请免费的体验版产品。同时,巧虎开通了官方微博、微信,通过第三方线上渠道进行推广。
(2)线下
《乐智小天地》将经常举行各种互动活动,例如全国巡演的巧虎舞台剧,和小朋友亲密接触的各种互动活动。
巧虎KIDS体验店具有:和家庭“连动”的互动式学习、“五位一体”立体化学习和服务、在“玩中学(Edutainment)”的理念下导入巧虎元素的特点。
③ 小结
与贝乐思集团的市场拓展策略和竞争优势相比,国内的教育公司在收入规模、研发实力方面都存在很大的差距,既不能采取补贴方式竞争,也不具备推出系统化解决方案式产品的能力。因此,国内大多数从事学前家庭教育的公司处于亏损状态,难以与巧虎竞争。从客户对早教品牌的认知偏好调研结果来看,巧虎具有明显的品牌优势,如图15所示。

图15:2015年0~6岁儿童父母对早教品牌的认知偏好
4、互联网巨头主导的跨界竞争
在教育行业呼唤拥抱互联网的同时,互联网巨头进入教育领域,其资金、流量、技术优势可能改变教育行业的竞争格局。
① 淘宝同学
淘宝同学目前处于免费推广期,官方表示入驻机构150家。课程由精品录播视频和在线直播构成,课程品类非常丰富,从插花、化妆到公务员考试。
② 百度教育
百度采用多维度切入,通过教育知心中间框实现多次排名收费,整合文库资源推出课程专区,2014年8月份“百度教育”上线,投资“类淘宝”教育平台“传课网”。
③ 腾讯课堂
腾讯在教育上一方面推出腾讯精品课,内容主打原创实用型内容;另一方面,在SP5正式版中,腾讯增加了PPT等教育相关基础功能。
④ 360
奇虎360教育方式是打造学习和课程查询平台,搜索+网址导航+网校,本质与百度一样。网校内容包括英语、会计、医药卫生、建造工程,创业教育、中小学等,总体偏重实用技能教育,并且加入了教育类资讯、报名考试信息汇总。
大企业擅长资源整合,四家巨头不约而同走平台路线,除了腾讯V讲堂外自身都不做内容。尽管都涉及教育,因为移动互联瞬息万变,所以在挖掘深度上都是试探阶段。
三、应对策略
随着我国经济总量持续提升,受重视教育的传统观念、计生政策调整、民营化程度上升等诸多积极因素影响,未来20年我国教育培训市场规模仍然处于持续扩大的状态。目前,大部分本土教育培训公司规模较小,市场集中度低。前景如此广阔的市场势必吸引更多的外行业巨头、资本巨头成为潜在竞争者,使行业的竞争升级。教育培训行业中的现有企业要采取一些措施来应对潜在竞争者的跨界竞争。
1、上市与新三板挂牌
上市可以获得融资,实现产融结合,借助资本的力量推动企业实现跨越式发展。由于我国资本市场的政策限制,教育培训行业属于非盈利机构,所以做教育培训主业的领先公司在美国或香港上市,比如新东方、学大、海亮、枫叶、达内等。
做教育培训辅业的公司可以在国内主板或创业板上市,比如全通。主板和创业板“上市排队”周期较长,且对盈利条件要求苛刻,只有极少的公司符合条件,相比之下,新三板挂牌成为“次领先”企业的选择,比如和君商学、华图、决胜网、亿童、华博等。挂牌之后,公司有了公允定价,便于实现并购、股权激励等,使公司在对内对外的管理能力都得以提升。
随着分层机制推出,部分挂牌企业在“大浪淘沙”中显露出来,成为资本市场关注的对象。未来,教育培训行业的上市和挂牌企业要做好市值管理工作,充分发挥资本市场的作用,利用资本的力量强化竞争力,为企业发展开拓坦途。
2、联盟
大部分本土教育培训公司规模小,只在部分职能方面具备优势,单体公司很难抵抗跨行业进入的巨头竞争。具备不同优势的教育培训公司结成战略联盟,实现优势共享,可以提升单体公司的竞争力。另外,“区域化”是目前大多数教育培训公司普遍的特征,因此,联盟不仅仅是同区域不同优势公司之间的联盟,也可以实现跨区域的联盟,可以解决小公司跨区域扩张资源能力不足的问题。
要实现战略联盟,就要解决好权限和利益问题,否则联盟不仅不能推动发展,联盟解体反而会使双方收到损失。交叉持股、合伙制利益分享、母子公司管理模式可以作为战略联盟的管理工具。作为战略联盟的双方,要求同存异,均衡长期利益和短期利益,使双方的联盟利益获得最大化。
3、出售
对于经营业绩较好,又不能实现上市的教育培训公司来说,将公司或业务出售给实力更强的公司,一方面获得更多的资源支持,一方面创始人也可以获得较好的经济收益,也是应对跨界竞争的有效方法。从已有的出售案例估价看,出售公司或业务的估值非常高,如表14所示。
表14:教育培训行业公司或业务出售的估值情况:

高市盈率的估值并非是无条件的,上述教育培训公司在高估值出售公司或业务时,要做出未来3~4年的业绩(净利润)承诺,如表15所示。
表15:教育培训行业公司或业务出售的净利润承诺(单位:万元)

注:龙文教育2015-2018年净利润若低于承诺金额,则龙文教育及其股东应按承诺金额与实际净利润差额的2倍向勤上光电进行补偿。
从表15可以看出,被收购对象要在未来3~4年实现净利润40%以上的复合增长,才能获得高估值的收益。因此,对于收购对象,最重要的战略举措是在短时间内提升与盈利能力直接相关的资源与能力。
四、结语
在改革开放的过去近40年里,汽车、家电、钢铁等行业经历了从分散到集中的演变,产生了几家千亿级的领军企业。随着人均GDP的提升,教育培训行业迎来了快速发展期,也势必经历从分散到集中的演变过程,未来也必然出现几家百亿级的领军企业。商战的竞争结果是难以预测的,现在教育培训行业内的领军企业未必能够是未来的领军企业,我们无法预知未来的跨界竞争的巨头在哪里、会带来什么样的结果,加上新技术、资本等因素的影响,未来的竞争格局和结果更加扑朔迷离。
万变不离其宗的是:基业长青比昙花一现更重要,在企业家、战略的引领下,借助资本和新技术的力量,构建实现愿景所需的资源和能力,是每一个教育培训行业现有公司必要且重要的工作,只是每个公司的战略路径不同。
以上数据和观点是和君咨询在多个教育项目中的研究成果,由于多种因素限制,观点可能偏颇,结论尚需验证完善。
本文来源:和君咨询(hejungroup)