没有消息就是好消息。
自9月28日一早崂山区发现1例本土无症状感染者、青岛宣布将鲁信长春花园小区34-39号楼等划定为高风险区后, 青岛在过去两天里并无新增。

要知道,发现一例病例就将多个地方列为高风险区,说明青岛当时判断这一例情况可能比较复杂。
崂山区后来发布的一个《活动轨迹有交集的人员,请速报备》的通告,也说明了这一点。

还有一点,病例所在的鲁信长春花园小区位于崂山和市北交界处,本身人流量就大,小区内建有100栋楼、居住着4788户居民。
列举这些是想说,将鲁信长春花园部分楼列为高风险区、小区其他列为中风险区是站在青岛全市整体防控不容有失的角度做出的判断,小区居民做出了一定牺牲。
从青岛市和崂山区各方面的保障来看,也为鲁信长春花园居民提供了最大力度的支持。
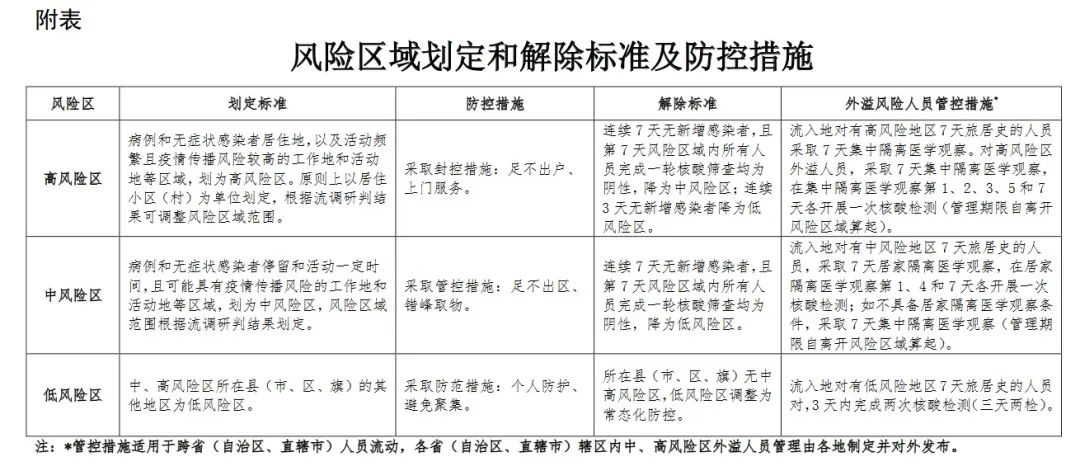
因为根据《新型冠状病毒肺炎防控方案(第九版)》,一旦划定高风险区,意味着将至少经过10天才能解封。

对于整个鲁信长春花园小区的居民来说,整个国庆假期可能只能呆在家里。
现在来看,连续两天没有新增,说明情况相对乐观。
但 这个病例是如何感染的,有一些不寻常之处,还应该引起关注。
根据相关消息,该病例应该是9月26日从上海返回。

而根据上海官方通报, 从9月23日0时到9月27日24时,上海连续5天无新增本土感染者。

以此判断,该病例可能是在上海跟其他地区发现病例的密接(有点绕口,不是病例本身,而是密接)有接触,或者是从上海回青岛的途中感染。
在此之前,从9月20日到23日,青岛报告了5例阳性,均跟由西宁始发终到青岛的Z274次列车有关。
青记此前曾在文中分析,青岛9月20日和21日报告的3人,均是“接外地信息排查后”发现的。也就是说, 很可能是在此前站点上车的乘客中,要么已经发现了阳性病例,要么是有阳性病例的密接。
尤其是由宁夏中卫市中宁国际枸杞交易中心引发的疫情,波及范围已经很广。
这几期事例说明,对于外地入青人员的防控,还应该更加严格。
以前的防控,主要是针对发生疫情的地区来青人员;
现在来看,途经地发生疫情的,也应该加强防控。
9月27日,青岛发布的《关于进一步做好国庆期间疫情防控工作的通告》,第二条“主动报备行程”也明确了这一点:
省外入青返青人员、省内7天内发生本土疫情的地市入青返青人员,须提前3天主动向目的地社区(村)、单位、酒店等报备。抵青人员发现来源地和途经地发生疫情,应立即向所在社区(村)、单位、酒店等报备。对故意隐瞒、谎报或不及时报备个人行程和健康状况,造成不良后果的,将依法追究责任。