
小海按:本期介绍的是对于创业者来说如何掌握撰写一份优秀的创业计划书的技巧和方法。感兴趣的创友们,快来学习一下吧!

文 / 刘志阳
来源 / 志阳创谈
创业计划书是由创业者准备的书面计划,分析和描述创办一家新企业时所需要的各种因素。通过撰写创业计划书的过程,对企业进行自我评估,对创业前景有更加清晰的认识,并且期望通过创业计划书获得风险投资者的青睐。

导言
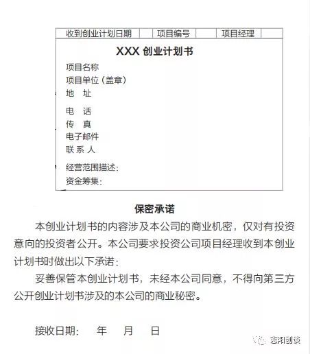
该部分为整个创业计划书的封面页,对创业计划书的全部内容做了一个简练的概括。导言部分应包括以下内容:
企业名称和地址。
创业者姓名、电话号码、传真号码、电子邮箱、网址和联系地址。
用一段话来描述新企业愿景和业务的性质。
新建企业所需要的资金数量。创业者可以提供一个一揽子方案,包括股票和债券融资等。
对报告机密性的陈述。为了安全起见,这一段陈述对创业者来说是非常重要的。

执行摘要
执行摘要的作用是激起潜在投资者的兴趣,本部分内容将使投资者决定是否有必要通读创业计划书的全文,因此执行摘要是创业计划书的重要部分,应该重视。
执行摘要通常在全部计划完成后撰写,长度一般为1-2页。执行摘要应该简洁有力地列举业务计划的要点,同时突出项目优势,特别要详细说明企业自身的不同之处以及企业获取成功的市场因素。

环境和行业分析
通过环境分析来确定是否会环境和行业分析也可称为市场分析或竞争分析。其中,环境因素包含以下内容:经济因素、文化因素、技术因素和法律因素。行业分析涉及的因素有:行业需求量和竞争情况。上述因素对创业者来说都具有不可控性,通过某些途径对这些因素进行认识和分析,对创业者发现市场机会、拟定与环境相适应的营销战略、规避风险有重要意义。环境和行业分析最终的落脚点都应该是某个特定市场。

明白了环境和行业分析的主要内容,下面我们来了解一下分析工具——波特五力模型。
波特五力模型是哈佛大学商学院的Michael E. Porter于1979年创立的用于行业分析和商业战略研究的理论模型。该模型在产业组织经济学基础上推导出决定行业竞争强度和市场吸引力的五种力量,这五种力量将大量不同的因素汇集在一个简便的模型中,以此分析一个行业的基本竞争态势。创业者可借助五力模型强调企业或项目的竞争优势。

创业企业描述(商业模式)
这部分是对新企业的产品、服务和运营情况做整体描述,以帮助投资者确定企业的规模和经营范围。要列出能充分形容新建企业,并能够使阅读者深入理解其所经营业务的要素。包括以下五个方面内容。有的时候,这部分会用商业模式画布图来概括。
01 企业理念
让投资者相信该创业企业能够为客户带来利益,满足客户要求。
02 企业基本情况
简要介绍企业名称、法律形式、法人代表、注册资本、主要股东、股份比例等重点介绍企业未来发展的详尽规划,企业近期以及未来3~5年的发展方向、发展战略和要实现的目标。
03 产品或服务描述
介绍产品或服务的性能和用途,尤其是产品的新颖性、先进性和独特性,产品的研究和开发情况,在技术开发方面已经投入的资金总额为多少,计划再投入多少d等。
04企业发展阶段
说明企业创立时的情况,早期发展情况,稳定发展起的情况,扩张期的情况,企业合并、重组或稳固地占领市场等情况。
05创业者本身情况
创业者的商业背景是什么,具有怎样的管理经验,如果创业者刚刚进入社会创业则要介绍成长背景、求学经历等。
生产计划
01 成本管理
工业企业的成本费用内容包括产品制造成本、管理费用、销售费用和财务费用等。成本管理的目标是使实际成本达到目标成本的要求,内容包括:材料费用控制、工资控制和制造费用控制。在对产品进行成本管理时应运用盈亏平衡法、价值分析法、指标分解控制法等组织技术方法。
02 生产类型
按生产方法:合成型、分解型、调制型和提取型
按接受生产任务的方式:订货生产方式和存货生产方式
按生产的连续程度:连续生产和间断生产
按生产专业化程度:大量生产、轮番生产和单件小批量生产
03 厂址选择
厂址选择就是确定工厂坐落的区域和具体地点。工厂建在什么地方不仅影响建厂投资和建厂速度,而且还影响工厂的生产布置和投资后的生产经营资本。它直接关系到企业的成败和得失。
04 质量保证
质量管理的方法,可以分为两大类。第一类是以数理统计方法为基础的质量控制方法。第二类是建立在全面质量管理思想上的组织性管理方法。
05 库存管理
库存管理的两种基本方式:连续检查方式,就是在每次物资出库时,盘点所剩余的物资,若低于预先设定的警戒线,则发出订货指令;周期检查控制方式,指定期地检查库存量,然后结合下一个计划期预算的需求情况,确定每次的订货量。
06 设备管理
设备的选择要满足如下要求:生产性、可靠性、维修性、节约性、安全性、适应性和环保性。

营销计划
营销计划是一个以年度为基准的计划,它着眼于与营销组合变量(产品、价格、分销渠道及促销)有关的决策,并考虑如何将计划加以实施。
营销计划的准备步骤包括:确定企业经营形势,确定目标市场、优势和劣势,确立目标和确定营销战略及行动计划。
营销计划运用到的方法是市场营销的经典 4P 原则。

组织计划
-
所有权形式:个人独资企业、合伙企业、股份有限公司、有限责任制
-
组织结构包含应付性、职能型、矩阵式等
-
创业团队

财务计划
财务计划是对那些决定新企业经济能力的主要财务指标以及投资回报进行预测。
财务计划主要讨论三个问题:
(1)创业者前三年的销售预测和相应支出。
(2)前三年的现金流量表。
(3)预计资产负债表。
风险评估
风险评估是指确定潜在的危险或可以选择的策略以实现业务计划的目标。
风险评估需要考虑三个问题:
(1)指出新建企业面临的潜在风险
(2)描述潜在风险一旦发生会产生什么后果
(3)陈述将采取什么措施规避、减弱或对抗这样的风险。
附录
附录通常包括一些补充材料,这些补充材料在计划的正文没有必要详细展示,只需要在正文的相应文字或段落边标明供参考的附件名称即可。可以包括顾客、分销商和分包商的来信,用于计划制定的调研资料,租约、合同和已签订的其他协议,来自于供应商和竞争对手的报价资料,专业术语等。

怎样应对计划陷阱

▼
