
来源:壹财信
作者:赵书涵
2021年6月,北京环球优路教育科技股份有限公司(下称“优路教育”)创业板IPO获深交所受理,目前进入问询阶段已超7个月。
作为一家职业教育培训机构,优路教育从成立之初立足于考研、考博辅导培训拓展到建筑工程、消防安全等职业考试培训。经过多年的发展,截至2021年6月末,优路教育设立了覆盖全国30个省级行政区域的254家分支机构。
品牌声誉受损,培训教材恐侵权
虽然“优路教育”品牌不断发展壮大,但是公司也面临着品牌被假冒的困扰。在优路教育的官网,《壹财信》发现2014年至2017年公司发布多条关于不法机构冒用优路教育品牌的声明。
2014年3月31日,优路教育官网发布一则声明,近期有人冒用优路教育的名义在国内网站发布虚假信息,声称是一家集培训代办为一体的教育机构,可以代办执业医师、护士资格证等。
2015年1月22日,优路教育官网发布信息称,优路教育唐山合作分校接到举报,唐山某机构冒用优路教育名义在唐山地区开展建造师、造价师、消防工程师等非法招生、宣传活动。
2017年5月31日,优路教育官网发布声明称,优路教育发现在全国二级建造师执业资格考试之际,有不法分子盗用优路教育品牌,利用各种传播媒介发布所谓“内幕”、“*过包**”、“售*答案卖**”及“内部改分”等违法信息。
以上出现的品牌被冒用事件,无疑影响了优路教育树立起来的社会声誉和品牌形象。
自身品牌面临被侵权问题的同时,优路教育却陷入了侵害他人著作权的泥淖。
2021年11月,优路教育的子公司上海佑安职业技能培训有限公司(下称“上海佑安”)与中国劳动社会保障出版社有限公司(下称“出版社”)之间的著作权权属、侵权纠纷一事被上海市杨浦区人民法院立案。
出版社诉上海佑安在开展消防设施操作员课程培训时向学员提供的教材侵犯其著作权,向法院提出诉请,要求上海佑安支付侵权赔偿金及制止侵权合理开支共计80,000元。
上海佑安对此案的管辖权提出异议,不过被法院驳回。双方的侵权纠纷暂时没有新的进展。
收购子公司或成包袱,注销优质子公司存疑点
上海佑安是优路教育于2020年11月收购而来,成为旗下一级子公司。上海佑安原是实控人石泰控制的企业,一名法人股东上海挟山教育科技中心(下称“上海挟山”)出资占比99.90%,一名自然人股东管丽娜出资占比0.10%,而上海挟山系实控人石泰委托戴长义持有的个人独资企业。
上海佑安成立于2019年3月,主要从事消防设施操作员培训,为了避免同业竞争,优路教育以注册资本100.00万元整体作价100.00万元收购上海佑安100%股权。
不过,上海佑安的业绩并不理想,或成为优路教育的经营包袱。
2020年末,上海佑安的总资产为43.29万元,净资产为-41.08万元,营业收入为3.98万元,净利润为-85.60万元;2021年6月末,总资产为243.57万元,净资产为-149.88万元,营业收入为0.57万元,净利润为-108.79万元。
不能理解的是,在接手一家亏损子公司的同时,优路教育一家业绩良好的子公司正在进行清算程序。
据招股书,截至招股书签署日(2021年12月26日),共拥有62家全资子公司,包括50家一级全资子公司及12家二级全资子公司。多家子公司在2020年及2021年上半年出现亏损或资不抵债的情况。
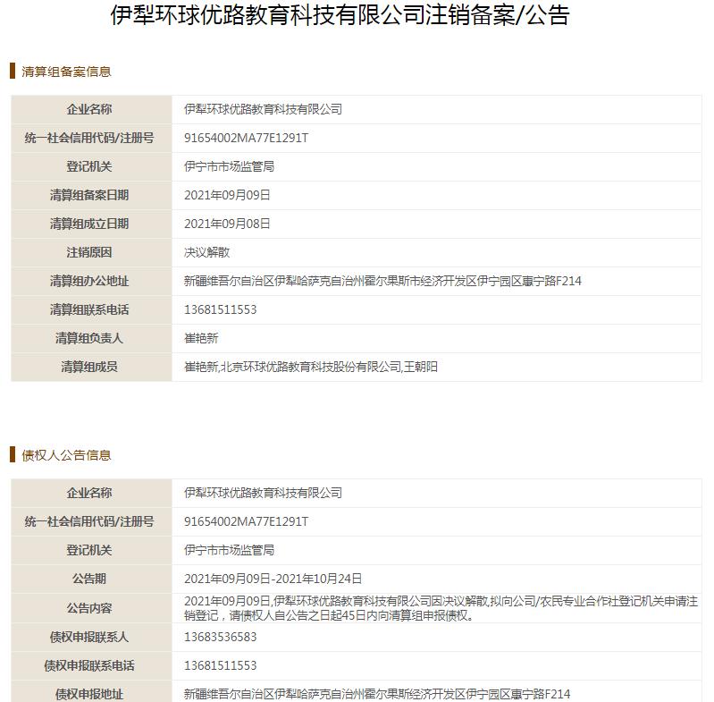
其中,伊犁环球优路教育科技有限公司(下称“伊犁优路”)系优路教育的一级子公司,也是优路教育为数不多业绩不错的子公司。但是从国家企业信用信息公示系统披露的信息来看,该子公司于2021年9月9日发布清算组备案信息,决议解散。伊犁优路下属的郑州分公司则在2021年9月16注销。


(截图来自国家企业信用信息公示系统)
令人疑惑的是,伊犁优路的业绩堪称优异,可以说是优路教育的利润支柱。
2020年及2021年上半年,伊犁优路的营业收入分别为40,548.04万元、13,291.16万元,占优路教育当期营业总收入的比例为26.00%、15.34%;净利润分别为21,373.04万元、2,129.85万元,占当期净利润的比例为74.73%、23.90%。
伊犁优路的注册地和主要经营地在*疆新**伊犁州,从地理位置来看属于优路教育的西北区市场。从各个区域的市场前景来看,西北区的发展势头可观。2018年至20021年1-6月,西北区的主营业务收入分别为1,779.41万元、6,245.79万元、10,481.94万元、7,070.53万元,对主营业务收入的贡献占比总体呈上升趋势,2019年和2020年同比增速分别为251.00%、67.82%,市场前景广阔。

(以上数据来自招股书)
从地区市场前景以及公司经营状况来看,伊犁优路的注销疑团重重。
另外,《壹财信》注意到,2020年及2021年上半年,优路教育西北区的主营业务收入分别为10,481.94万元、7,070.63万元,这与伊犁优路对应年份的业绩相去甚远。由于伊犁优路下属还有一家郑州分公司,不知业绩是否并入伊犁优路当年度财务报表。为何所属区域下的一家子公司业绩远超整个区域业绩,或需中介机构进行核实。
优路教育还有一家子公司的业绩也出现疑点。
山西环优教育科技有限公司(下称“山西环优”)系优路教育的一级子公司。根据招股书,2020年,山西环优的总资产为502.37万元,净资产为-796.58万元,营业收入为1,481.40万元,净利润为-154.82万元。但是企信网公示的2020年年报显示,山西环优的总资产为293.43万元,净资产为-593.64万元,营业收入为718.64万元,净利润为-152.31万元,相应科目的财务数据均出现信披差异。

(截图来自招股书)

(截图来自国家企业信用信息公示系统)
面对上述子公司的各种问题,优路教育未来能否保证业绩的持续增长,IPO之路是否带来影响,我们将持续关注。