好消息!好消息!
安徽省安防行业产品名录公布
超清科技5项主营产品榜上有名!

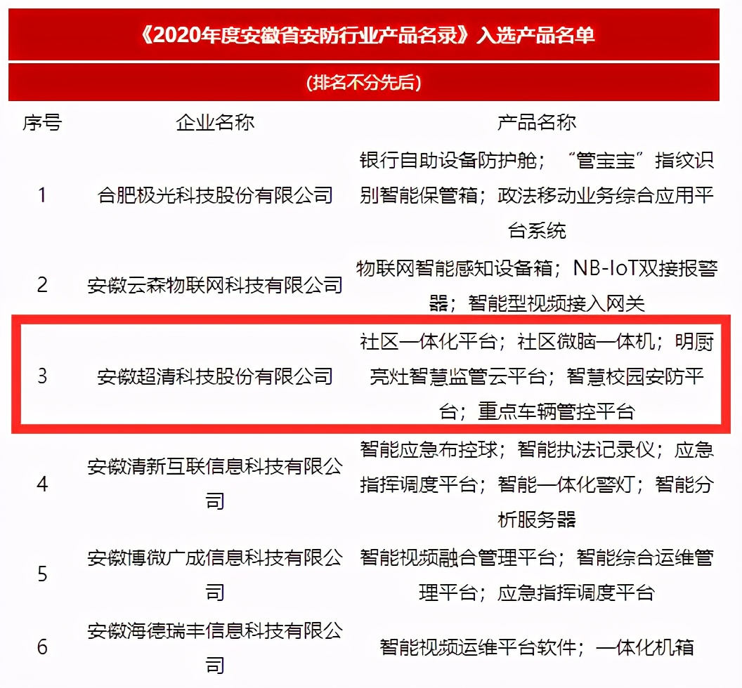
近日,安徽省安全技术防范行业协会公示了《2020年度安徽省安防行业产品名录》。经过自主申报、认定评审等流程,来自全省的90款自主研发产品上榜。其中,由安徽超清科技股份有限公司研制开发的 “社区一体化平台”、“社区微脑一体机”、“明厨亮灶智慧监管云平台”、“智慧校园安防平台”、“重点车辆管控平台成功入选” 5项产品成功入选。


近年来,超清科技坚持不断创新技术,以深化产品研发为目标,一方面,与中科大、中科院、航天科工等多个该领域的科研院校、研究机构深度合作研发,形成了独特的垂直整合优势;另一方面,根据技术发展和市场需求的变化,超清科技先后成立了多个子公司,开拓以技术领先型为定位的发展路线,不断摸索市场和用户需求,凭借自主研发的创新实力,推出一系列自主创新产品,获得业界的认可。
入选产品及技术特点
1
社区一体化平台
主要技术参数:首页数据看板、档案系统、动态感知、重点人群、预警中心、运维中心、物业管理、视频监控、通知公告、配套物业端APP和业主APP等。
应用场景:智慧平安社区建设

2
社区微脑一体机
主要技术参数:支持以组件形式接入小区前端设备,支持以小区为中心维度建立全息档案,支持小区资源概览展示,支持实时调阅小区当前接入监控视频,支持设备运维功能,对数据的采集和传输采用加密算法,提供数据对接服务等。
应用场景:智慧平安社区建设

3
明厨亮灶智慧监管云平台
主要技术参数:首页数据看板、上传台账、超清云视、AI预警、检查公示、证件过期提醒、公众端小程序以及监管端APP等。
应用场景:明厨亮灶智慧监管工程建设

4
智慧校园安防平台
主要技术参数:首页数据看板、视频监控、视图资源库、档案系统、宿舍管理、访客系统、预警系统、食堂智能监管、设备接入、系统管理、配套移动端管理APP等。
应用场景:智慧校区/园区建设

5
重点车辆管控平台
主要技术参数:大数据看板、过车图片分析、车辆实时检索、布控稽查、车辆专题数据库、异常预警、电子地图等。
应用场景:智能交通建设

超清科技、超视野智能将继续加强
自主科研创新
稳步提升市场规模
书写安防智慧发展的新篇章
超清,加油!