今天晓伙伴们可得认真看这篇择校指南了,毕竟它是中国法学教育的最高学府、法硕生们梦想的学术天堂。
虽然,额,这个,确实有点难考,但是晓伙伴们也不要妄自菲薄,谁生来也不是天才,现在大家又在同一起跑线,相信努力是可以改变一切的,有信心、有实力的晓伙伴可以冲一冲,将其收入囊中。
即使不以中国政法大学为目标院校的晓伙伴,也可以看看这篇择校指南,看完最高学府,还能激励自己再多学俩小时!

学/术/篇
1、学校简介
作为“五院四系”中“五院”之首的中国政法大学简称“法大”、“中政”。学校被誉为“中国法学教育的最高学府”、“中国人文社会科学领域的学术重镇”。

中国政法大学于1952年始建,坐落于首都北京。其前身是北京政法学院,由北京大学、清华大学、燕京大学、辅仁大学四校的法学、政治学、社会学等学科组合而成,其校名由毛*东泽**同志亲笔题写。
经过近70年励精图治,中国政法大学发展成为了一所以法学学科为特色和优势,兼有政治学、经济学、管理学、文学、历史学、哲学、教育学、理学、工学等学科的“211工程”重点建设大学,“985工程优势学科创新平台”,国家“双一流”建设高校,直属于国家教育部,正致力于建设世界一流大学和一流学科。
学校现有海淀区学院路和昌平区府学路两个校区。其中,学院路校区一般又被称为“研究生院”,与之相对的昌平校区则主要负责本科生培养,但是,部分学院的研究生培养也在昌平展开,比如中欧法学院、法律硕士学院(非法学)。
2、学科优势
学校拥有38个博士学位授权点、78个硕士学位授权点、8个专业硕士学位授权点和4个博士后科研流动站。在第四轮学科评估中,学校9个一级学科参评并全部上榜,其中法学进入A+档,并列全国第一。
中国政法大学师资力量雄厚,名师辈出。除已故钱端升等许多著名专家外,现仍活跃在研究生培养第一线的导师有江平、陈光中、张晋藩、李德顺、应松年等一大批著名学者。现全校有博士生导师200名(含兼职和特聘导师),硕士生导师690名。
3、近三年招生介绍
法律硕士(法学)有两个学院招生,分别是法学院与民商经济法学院。
法律硕士(非法学)有三个学院招生,分别是法律硕士学院、光明新闻传播学院、证据科学院。
2020年法律硕士法学统考计划招生31人(包括法学院10人、民商经济法学院21人),相比于2019年27人(包括法学院10人、民商经济法学院17人)同比增长4人。
2020年法律硕士非法学统考计划招生131人(包括法律硕士学院98人、光明新闻传播学院6人、证据科学学院27人),相比于2019年113人(包括法律硕士学院92人、光明新闻传播学院6人、证据科学学院15人)同比增长18人。
虽然招生人数有一定提升,但是在报考人数同比增长巨大的情况下,竞争的压力没有减小。中国政法大学报考人数与录取人数的比例大概在10:1左右。


中政法律硕士学院近三年的招生数据
(注:不含非全日制)
注意事项:
1、复试:采用差额复试,差额比例一般不低于120%。复试将对考生专业知识、综合能力和外国语听说水平、思想政治和品德情况等进行考核。复试不合格者不予录取。
2、硕士研究生按其学习方式分为“全日制”硕士研究生和“非全日制”硕士研究生两种。全日制硕士生在基本学制内,学校根据相关管理规定安排住宿;非全日制硕士生在学期间,学生自行安排住宿,食宿费用自理,课程设置、学习时间安排等咨询相关学院。
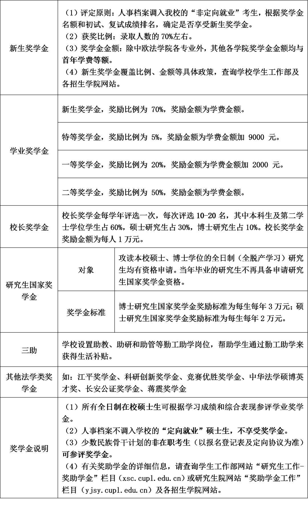
4、学费与奖助政策
(1)学费

(2)奖助学金

非全日制硕士生均不享受助学金、奖学金等。
5、整体评价
总而言之,作为法学专业院校,中国政法大学的地位已经无需多言。中国政法大学大量的公费和坐落于北京的地理优势,吸引了千万学子,这也是该校难考的最重要的原因。
再次,它是中国最大的专业法律大学,校友多,就业不错,最后学费也不高,性价比也比较高。所以中国政法大学报名人数比较稳定,一直维持在2000人左右。虽然其报考难度在政法院校中相对较高,但是其超高的性价比值得一试!

校/园/生/活/篇
1、教学资源

中国政法大学图书馆

图书馆由学院路校区图书馆和昌平校区图书馆两个分馆组成,昌平校区图书馆有文渊阁和法渊阁两个馆舍。两校区馆藏图书可通借通还,阅览室每周开放94小时,自习室每周开放112小时,网络资源全年每天24小时不间断服务。
2、社团活动

(1)中国政法大学研究生会
中国政法大学研究生会目前设有综合办公室、宣传部、外联部、学术部、项目部、就业与实践部、博士生工作部、社团管理部、两校区协同发展部、文艺部、艺术团、调研与权益服务部共十二个部门,各个部门各司其职。
(2)中国政法大学研究生法律援助中心
中国政法大学研究生法律援助中心设办公室、招募培训部、社会实践部、普法宣传部、案件代理部等五个部门。通过一代代法援人的建设,法援中心内部制度日臻完善,实现了从校内社团向社会法律援助工作重要参与者的转变,外部合作不断拓展,促使志愿者在服务社会中实现自我成长。
(3)中国政法大学研究生青年志愿者协会
中国政法大学研究生青年志愿者协会是由志愿从事社会公益事业与社会保障事业的在校大学生组成的非盈利性学生组织。
(4)其他
除此之外,法大研究生院还有“弘毅国学社”、“瑜伽协会”、“羽毛球协会”、“乒乓球协会”、“英语协会”、“足球协会”、“研究生环节与发展协会”、“刑事辩护研究会”、“舞蹈协会”等学生社团。
3、生活设施
(1)美食篇---昌平校区
昌平校区有3大学生食堂,1个对学生也开放的教职工食堂。
①人潮拥挤一食堂
一食堂永远是最拥挤的那个食堂,大概是因为离教学楼比较近吧。一食堂二楼的瓦罐汤绝对是“老年人”的养生神器。

②山珍海味二食堂
一定要为二食堂的干锅爆灯,羊肉,牛肉,肥牛各种荤肉任君选择;藕片,土豆,胡萝卜众多配菜均衡营养。鲜香麻辣,直击味蕾。刺啦的声音,冒腾的热气,干锅,让我们在寒冷的秋天不再瑟瑟发抖。

③隐藏大佬三食堂
三食堂隐藏于国际交流中心地下一层,想必也是很多人知道!相比于学生,教师与到法大参加培训的各界人士到这一食堂吃饭的反而更多,这里有各式各样的菜色,豆腐脑、干锅土豆片、回锅肉。
④玉盘珍馐教工食堂
与其他学校的教职工食堂不同,法大的教职工食堂是允许学生就餐的。相较于学生食堂面向个人就餐来说,教职工食堂更像是为群体就餐准备的。所以菜都是“大菜”。考完一场考试,约上三五个好友,去教职工食堂点上几个“大菜”整一整,备考疲惫准一扫而光。

⑤外卖
法大的外卖是不能送进校园的。但是如果你们学院是住在校外,如表厂、家属院等就另当别论了。强烈推荐表厂食堂的“炒哥”,据说是很多同学离校后最想念的外卖。
(2)美食篇---学院路校区
①校内设有食堂,地点在北门南侧,一、二楼均可就餐,二楼为清真餐厅。此外,学校在法苑楼一层设有法学餐厅。以上两个食堂只限用一卡通就餐。
②食堂开放时间:早晨:7:00-9:00,中午:11:00-13:00,晚上:17:00-19:00,个别窗口提供夜宵至 20:30。
(3)住宿篇---昌平校区
①在昌平校区的法硕研究生一般住在校外,除此之外还有中欧法学院的同学也会住在校外。
②每年根据学校学院的安排不同,可能每个年级会住在不同的地方,但是大概率是“表厂宿舍”或者“家属院”。
③“家属院”是法大的家属院,住宿环境还行。“表厂宿舍”,不需要自己付电费,当然也不会允许使用大功率电器,弊端就是冬天洗澡太晚的话,洗澡水会特别冷。
中国政法大学目前有12栋学生公寓,有六人间和四人间等,宿舍全部安装校园网。

(4)住宿篇---学院路校区
①公寓管理
学校现共有两幢学生公寓,新一号楼为女硕、博士生和男博士生公寓,新二号楼为男硕士生公寓。
公寓早 6:00 开门,晚 24:00 门禁。学生公寓 24 小时不断水、不熄灯。用水免费,电卡充值取电,开学每个宿舍免费充值 50 度。
②开水房
开水房位于法苑楼东侧;打水时间:早 7:00-9:00,中午 11:30-13:00,下午 16:30-19:00;法定假期及寒暑假开放时间另见具体通知。学生公寓各层设有热水器,热水免费使用。
③浴室
位于新一号楼地下一层,使用一卡通。洗浴时间:16:00-22:30;每天开放。法定假期及寒暑假开放时间另见具体通知。
④洗衣
学生公寓各层设有自动洗衣机和甩干机,手机支付宝扫码即可洗衣和甩干。南门对面家属小区院内有干洗店。
⑤其他
A.北方气候干燥,建议冬天宿舍可以备一台小型加湿器。
B.法大宿舍是禁用大功率电器的。这里的禁用不是真的超过200-300W就会断电的禁用。所以对于女同学来说卷发棒、吹风机等在宿舍都用不了,只能到公共的洗漱间去用这些设备。
C.公共洗漱区会有共享的洗衣机,扫码付费即可洗衣服,每次3-4元,一定要合理安排洗衣服的时间,错峰洗衣服是一个明智的选择,不然洗衣服将会变成一项极其浪费时间的活动。
(5)出行篇
两校区之间有直达校园巴士,乘坐往返两校区校园巴士比乘坐公交相对省时省心,学生乘坐校园巴士需要收费,车费为5元。往返校车每天定时发车,错过校车就只能自己坐公交。
(6)购物篇
(1)昌平校区
附近有沃尔玛等大型超市;推荐使用京东到家,网上下单,一小时内送达,开学购物真的很方便!
(2)学院路校区
①距离研院最近——家乐福(大钟寺广场店)、物美大卖场(明光桥西店)、沃尔玛超市(知春路店)、物美超市(城建店)。
②其他超市——邮政便民(蓟门里小区店)、超市发超市(双榆树店)、7-11 便利店(西土城店)、美廉美超市(花园路店)。
4、特色建筑

中国政法大学校内标志性建筑有法渊阁、拓荒牛、法镜雕像、法字墙、逸夫楼、校训宝鼎、钱端升纪念碑、海子纪念碑等。
拓荒牛
其中最具代表性的首推拓荒牛,拓荒牛是法大1987级校友捐赠的,87级校友是昌平校区的第一批学生,拓荒牛砥砺我们开拓进取,自强不息,如今已经成为学校的标志性建筑。
学校流传着这样一句话:“站在拓荒牛前,能看到法大的三个门。”同学们也已经习惯将拓荒牛作为见面地点,相信不少同学都说过:“五点半,牛前见!”

法镜
其次就是法镜,法镜位于主楼前面,一进昌平校区南门就可以看见,源于“明镜高悬”。法镜在造型上方圆结合,体现了“不以规矩不成方圆”的思想,代表了法律的尊严。每当夜晚来临的时候,法镜在灯光的照耀下美轮美奂,同时它也是历代校友毕业照相的必要打卡之地。

校训宝鼎
最后是校训宝鼎,宝鼎位于礼堂前,造型为“三足鼎立”,上面有法大的校训“厚德、明法、格物、致公”,由北京大成律师事务所捐赠。校训对于每个学校来说都是至关重要的,它体现了学校的精神与追求,昌平校区的五座教学楼,分别为端升、厚德、明法、格物、致公楼。

法大的地标性建筑不止上述几个,同时学院路校区也有很多,学校绿化到位,环境比较好。心向往之不如奋力以求之!法大定为广*法大**学学子来了绝不会后悔的地方!
