
概括总结:本篇文章通过对两个工程实例的清单、材料表的区别进行造价分析,来找出影响建筑幕墙工程造价的因素。

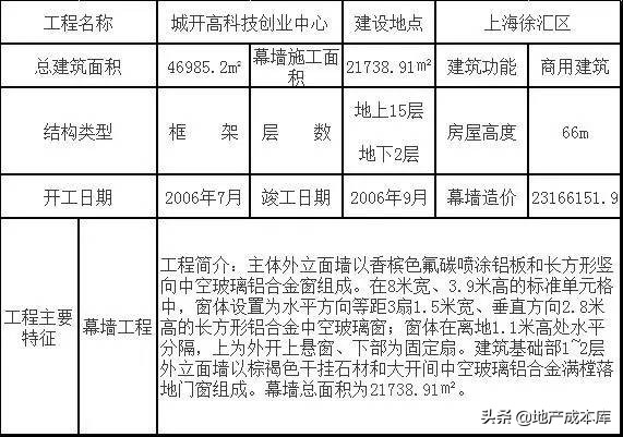
1、工程实例一:城开高科技创业中心幕墙工程城开高科技创业中心
表1 城开高科技创业中心简介

表2 实例一工程量清单汇总表

最终得出幕墙单位造价为1066元/m²。
2、工程实例二:陆家嘴96广场项目外立面幕墙分包工程
表3 陆家嘴96广场简介

表4 实例二工程量清单汇总表

最终得出幕墙单位造价为855元/m²。
现在我们对以上两个工程进行分析:
以上两个工程实例可以看出两个幕墙施工面积相近的工程,为何每平方米单价差这么多呢?是什么原因导致的呢?首先来看下土建结构工程一般影响造价的因素。
影响土建工程造价得因素可分为以下几种:
1、政策法规性因素;
2、地区性与市场性因素;
3、设计因素;
4、施工因素;
5、人员素质因素。
从用途上分析,工程实例一与实例二中可以看出,城开高科技创业中心主要是以商业办公为主,而且所在地为市中心的徐汇区,其造型简洁明快,有主楼和裙楼,材料主要以石材和玻璃为主,层高为66米,给人感觉比较庄重大气。96广场工程坐落于相对偏远的宝山区,但周围居民较多,也相对比较热闹,因此以商业购物娱乐为目的,所以造型比较新颖华丽,更加吸引人,大量采用了玻璃通透美观的效果,使顾客有耳目一新的感觉。
目前,玻璃幕墙每平方米造价大多在1000-3000元左右,工程实例一与实例二都在1000元左右是因为都采用了框架式结构。从造价角度来说单元式幕墙得价格往往要比框架式高出很多。
在实例一城开高科技创业中心中主要采用明框玻璃和雨篷处的点支式结构,且玻璃使用面积约为8000 m²几乎占了总施工面积的一半,而实例二96广场工程中主要采用隐框、半隐框及雨篷和屋顶多为点支式和电梯为全玻璃结构,且其玻璃使用面积也接近7000m²左右,从中可看出,工程实例二从幕墙结构形式的造价应略高于工程一,而最后的总造价工程实例一却高于工程一,这可能是其他原因所导致的,以下做了近一步的分析。
城开高科技创业中心工程主要材料单价分析表:(表中有色部分为和另一个工程用了相同规格和型号的材料)
表5 城开高科技创业中心材料单价分析表

表6 96广场工程主要材料单价分析表:

从实例中的两个工程的材料分析表中可以看出,两个工程使用的材料差异较大,所以导致了最后的造价的差异,以下就对不同材料进行分析。
(1) 铝型材: 铝型材费用约占幕墙单价的20—30%;不同表面处理方式的铝型材价格相差也很大。如上表所示,城开高科技创业中心工程所用的铝型材是平果亚铝的,光材的费用要略低于同种型号阳极氧化的,再则两工程选用的厂家不同,价格也存在着一定的差异,江阴裕华的铝型材价格要略低于平果亚铝的,其次铝型材表面氟碳喷涂实例二也要低于实例一的,所以这些是造成96广场造价低于城开高科技创业中心造价很小的一个方面。
在铝型材方面,另外还有如LD31RCS挤压铝型材表面阳极氧化膜处理约23万元1吨左右,而表面为氟碳四涂层的铝型材价格则高达3.5万元/吨,两者相差40%,这也是铝型材最为明显的价格差异。
(2) 玻璃:以上工程中用到的玻璃有以下四种。
① 钢化玻璃:钢化玻璃又称强化玻璃。它是用物理的或化学的方法,在玻璃表面上形成一个压应力层,玻璃本身具有较高的抗压强度,不会造成破坏。当玻璃受到外力作用时,这个压力层可将部分拉应力抵消,避免玻璃的碎裂,虽然钢化玻璃内部处于较大的拉应力状态,但玻璃的内部无缺陷存在,不会造在成破坏,从而达到提高玻璃强度的目的。钢化玻璃是将平板玻璃热处理而成,是安全玻璃的一种。
② 夹层玻璃:夹层玻璃一般由两片普通平板玻璃(也可以是钢化玻璃或其他特殊玻璃)和玻璃之间的有机胶合层构成。当受到破坏时,碎片仍粘附在胶层上,避免了碎片飞溅对人体的伤害。多用于有安全要求的装修项目。
③ 中空玻璃:两片或多片玻璃其周边用间隔框分开,并用密封胶密封,使玻璃层间形成有干燥气体空间的玻璃。中空玻璃原片厚度可采用3、4、5、6、8、10、12mm厚,空气层厚度可采用6、9、12mm。
④ Low—E玻璃:“Low—E玻璃”是在浮法玻璃冷却工艺过程中完成的。液体金属粉末直接喷射到热玻璃表面上,随着玻璃的冷却,金属膜层成为玻璃的一部分。因此该膜层坚硬耐磨。
玻璃的品种规格对造价的影响最大,应尽可能采用比较规则的标准平面玻璃,若采用弧型的热弯玻璃则加大工程造价。同样,采用较大单元尺寸或较厚的玻璃,也会加大工程造价,因为玻璃费用一般占幕墙单价的20-30%。举个例子来说,如常用的国产优质(如南玻、上海耀华等)全钢化本体绿厚12mm的价格约120-150元/m2,12+1.52FVB+8全钢化夹胶玻璃价格约400-450元/m2(PVB胶片多为美国进口)。12+12A+8全钢化中空玻璃价格则为350-420元/m2。上表中也列出了6+0.76PVB+6钢化夹胶玻璃价格为230元/m2、6+0.76PVB+6+12A+6中空夹胶玻璃为330元/m2、6+0.76PVB+6+12A+6磨砂中空夹胶玻璃为350,三者之间,型号大致相同,有的厚度不同, 有的玻璃材质不同,使得最后的价格差异很大,所以从上表中可以看出单层全钢化玻璃价格略高于透明玻璃,中空玻璃价格略低于等效厚度相当的夹胶玻璃。
就上表中同种规格型号的6mm+12A+6mm中空双钢化玻璃,南玻和上海耀皮价格大致接近,而如果一个工程中使用进口名牌玻璃(如法国圣戈班等)价格则是国产优质玻璃价格的两倍以上,如LOW-E玻璃。城开高科技创业中心工程虽然使用的是国产8mm高透Low-e+12A+8mm双钢中空玻璃和6mm浅色Low-e+12A+6mm中空双钢化浅色玻璃但其价格相当于同种类型规格其他材质玻璃的1.5倍左右,所以这也是造成城开高科技创业中心工程造价高于96广场的原因。
(3) 结构胶、耐候胶:通常在一个工程中结构胶、耐候胶的费用约占幕墙单价的5-8%左右,目前仍大部分采用进口名牌单组份或双组份(用于隐框玻璃幕墙)结构胶、耐候胶,其价格大多为国产同类胶的1.25-1.8倍,其中以德国凯威为最高。上表中两工程也采用了GE胶和美国道康宁的胶,两者都属进口胶,所以价格差异不大。
(4) 从表中还会发现一个问题,同种材料同个生产产家,最终的报价可能有明显的上下浮动,如德国慧鱼的石材背栓,在实例一中价格为22.8元,在实例二中只有18元,虽然两者相差不大,可是是什么原因造成的呢?从工程简介中可以发现,两个工程的施工时间不同,工程实例一建设期为2006年7月到9月之间,实例二为2007年5月至9月之间,两者时间间隔大约为一年。我们都知道,玻璃幕墙的工程量清单中材料的价格主要是以市场价格为准,每个公司再按照自己公司的情况上浮,在这一年中材料的价格可以上下浮动很明显也可以保持不变,所以这也是最终造成造价差异的原因之一。因此在工程实例一施工期间,其原材料价格要比实例二中原材料的报价要高所以导致了最终价格高于96广场工程。
(5) 除了以上这些原因以外,如果是在点支式玻璃幕墙工程中,因为其使用的主要材料也不同,通常有钢支承桁架、不锈钢拉杆、拉索、悬空杆及配套件,如锁头、调节接头等,爪件、支承球铰和母座、耐候胶,其中钢支承桁架费用约占幕墙单价的10-20%,玻璃费用约占20-40%,不锈钢拉杆索及配件约占20-30%.有不少大型幕墙工程拉杆索采用进口装配件,驳接系统约占10-25%,耐候胶对造价的影响不大。
总之在物理性能满足功能要求及力学性能保证结构安全的基础上,应选用较为经济的材料。